The following article is from 远川投资评论 Author 沈晖
看更好的资管报道
今天的新能源,有时会让人联想到2017年市场的那个「一致预期」——人工智能。
商汤、旷世顶着百亿估值在一级市场掀起「人脸识别」超级独角兽风暴。业绩下滑的AI妖王中科信息,股价向上捅破天,上市20个交易日17个涨停板。三季度净利润仅1.72亿的「语音识别」巨兽科大讯飞,连续三年估值未低于100倍,彼刻更是达到177倍,距千亿市值仅一步之遥。
面对这样的大潮,就好比把大家扔到海里,没有抱住木头的都会挂掉。
那轮浪潮中,A股的机构投资者将海康威视作为主战场。2017年4月14日,共有40家公募和121家私募参与调研,他们问的最多的问题是海康威视对人工智能产品的布局安排。紧接着,二季度海康威视由158只公募基金累计持仓1.66亿股,在基金大幅加仓的前提下上涨54.2%,创下了单季涨幅记录,10月超越美的重回深市一哥。
很快东证资管成为了海康威视的最大赢家。2017年初,东证旗下东方红五只基金包揽海康前11-15大股东的位置,是整个市场买入份额最多的公募基金。那时陈光明还未创立睿远,在海康上一共赚到80个亿[1];那时林鹏也未创业和谐汇一,凭借对海康等白马股的重仓,成为那一年混合型基金的年度冠军。
一切看起来就如那年科大讯飞董事长刘庆峰在PPT中引用的保罗·麦尔——你所清楚预见的,热烈渴望的,真诚追求的,都会自然而然的出现。
如今,五年过去了,同志们清楚预见的并没有出现。
当年被爆炒的妖股一地鸡毛,每年拿走政府巨额补贴的科大讯飞市值跌回了2017,独角兽商汤科技半年蒸发2000亿。A股的安防茅·中小板的圣杯·东方红代表作·真正具备赚钱能力的现金奶牛海康威视,出现了自2010年上市以来利润首次负增长。
龚虹嘉与其他人相比,最大的特点是「敢接飞刀」。
什么是飞刀?用龚虹嘉的「三不哲学」可以解释,投别人不想做,不愿做,也不敢做的标的。落实到实战,就是发现无人问津的团队,选择无人问津的项目,在所有人都不相信的时候敢相信,然后获取难以置信的成功。
有时也会反过来,留下始料未及的遗憾。
比如2010年,龚虹嘉因为不相信,错过了对美团的早期投资。王兴保送清华,赴美深造,半路辍学,回国创业,这样的背景是VC抢着送钱的投资模板,但龚虹嘉以王兴斯斯文文、性格内敛为由拒绝了投资。另一方面,2015年龚虹嘉在香港的饭局上,沈南鹏向他推荐明星项目大疆,龚虹嘉因难以想象天上都是飞行器而再次错过[3]。
“在商业和创业的生态里,最后就剩两种。一种是胜者为王,胜者的「胜」;还有一种是你们折腾,我等着,就是剩下的「剩」。”美团和大疆是胜者,龚虹嘉看上的海康威视则是「剩者」。
2000年,龚虹嘉与一家国内著名的VC接洽时,对方表示当时的海康威视只有6亿元的规模。“我给你算一个数字,让我们投这样一家公司。这不是脑袋有问题吗[2]?”
包括英诺基金创始合伙人李竹,都难以扣下投资的扳机。因为在当时投资人眼里,海康这样的国企效率低下、人心涣散。而且创始人在海康威视并未占股,容易引起委托代理问题,出工不出力。再加上做广电节目监控生意时出现流动性的问题,风投对其避而远之,但龚虹嘉却反着来。
90年代龚虹嘉在广州生活时发现治安特别差,尤其火车站等人流密集处偷盗案件频发,深夜行走街上甚至会遭遇飞车党。龚虹嘉问公安厅的朋友:“车站和街道上为什么不多装一些摄像头?”对方回答:“一台顶级的360°摄像头要20多万,低端的也要5万[3]。”意思很明确,这不是想不想的问题,是能不能的问题。
2001年9·11事件后,全球爆发了安防的浪潮。在可以预见的行业超级Beta面前,龚虹嘉对自己华中科技大学的两位校友——陈宗年和胡扬忠创立的海康威视投资245万,持股49%。
不信美团和大疆的龚虹嘉,在海康威视上下注相信,也赌赢了一个安防行业的时代贝塔。
此后,他为海康威视引进最先进的H.264标准压缩板卡,性能上的压倒性优势,让海康2003年横扫了压缩板市80%的份额,并在2007年顺利切入数字摄像机领域。与此同时,政府陆续推出“金盾”、“3111”和“天网”工程,VC也陆续砸钱给人工智能公司,并且超过10亿规模融资后,基本的突破口与落脚点都放在安防。
海康威视乘坐时代的电梯上了市,成为深市最大市值的公司。2012年上市公司财富榜中,龚虹嘉超越苏宁的张近东和比亚迪的王传福,以138亿元位居榜首。后来,龚虹嘉就成为那个股民熟悉的套现王,自解禁以来一共减持64次,并将海康套出来的资金继续投入土壤治理、干细胞产业等回报周期长、风险大的冷门行业。
有人评价龚虹嘉是土八路投资人,龚虹嘉很坦然:“一旦当一个公司做到被外界看得懂的时候,就会有很多人来争着做,那就放下。而别人觉得没什么做头的,或者出了问题,我就上[6]。”龚虹嘉虽然总是买自己不太懂、不确定的项目,但他的特技是能在无人问津,比较低的位置接时代的飞刀。
而那时的海康威视却刚度过一段艰辛岁月。
「平安城市」带来的红利,在资本主义大棒爆锤下迎来了考验。2018年5月,美国众议院通过禁止采购中国制造商供应视频监控设备的议案,海康榜上有名。一年后,美国商务部将海康列入实体清单。另外,随着去杠杆与地方债信用市场低迷,依赖政府采购的海康威视遭遇了不小的麻烦。
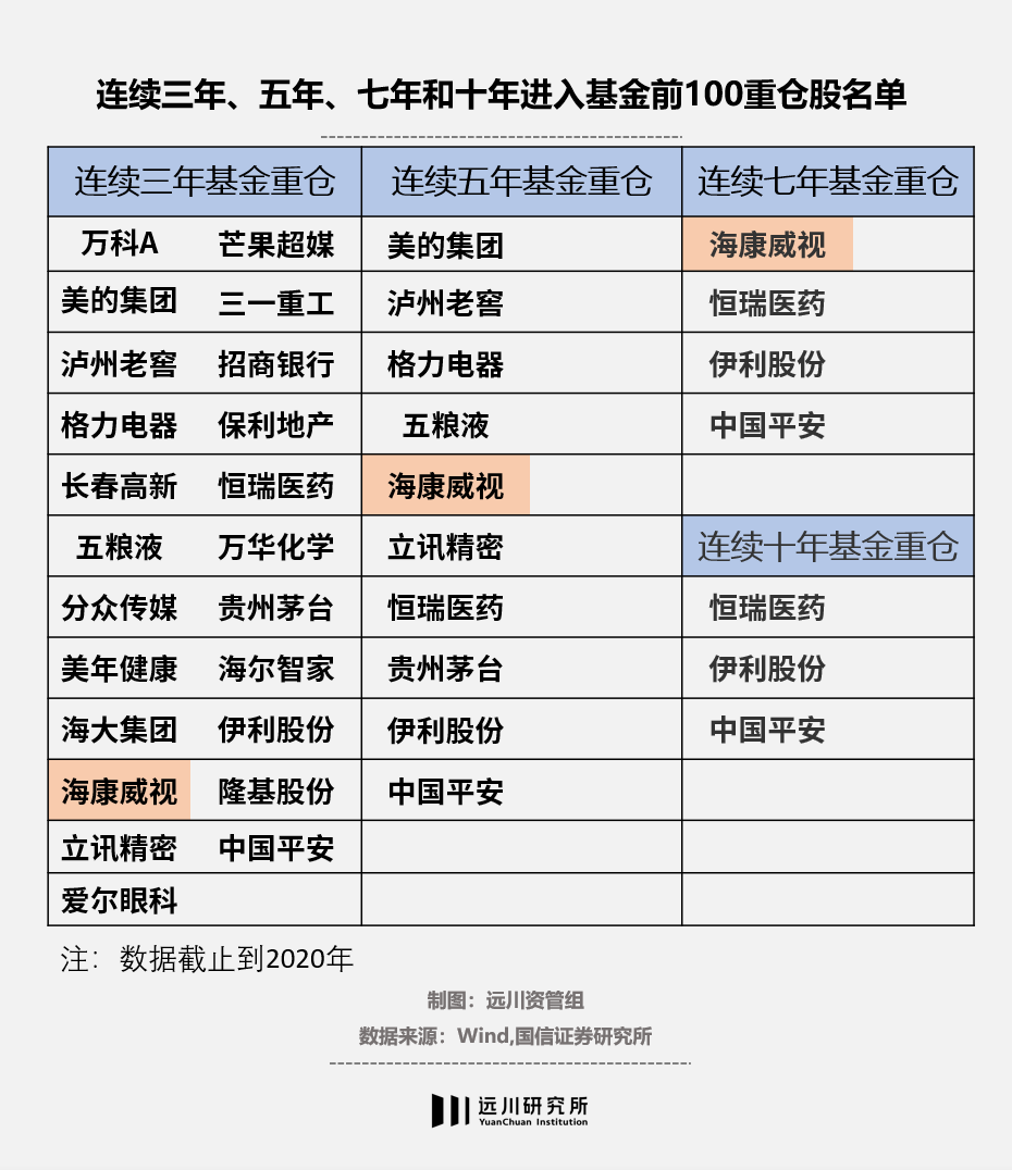
即使经受两年股价低迷,2018年腰斩50%的表演,公募依旧对海康深情不改。依据国信策略首席燕翔对机构抱团的研究,以2020年为时间节点,公募连续重仓10年的上市公司仅只有恒瑞医药、中国平安和伊利股份三家,连续重仓7年的公司只多了一家海康威视。
像这种带有一丝分歧,浓眉大眼又跌出一定价值大市值公司,向来都是机构投资者的追捧对象,对于2020年的百亿基金经理更是如此。张坤、谢治宇、刘彦春和周应波等市场上的顶流投资人,随着规模的快速扩容,他们需要找到能够容纳流动性要求的底仓配置,海康威视成为了他们的共同选择。
2020年四季度,张坤的易方达蓝筹精选买入7000万进入海康威视第九大流通股东,若按照均价45.14元/股来计算,成本约为31.6亿。后续张坤不断加仓,截至2021年底持股数高达1.27亿股。我们在《张坤到底行不行》中提到,张坤聚焦于变化最慢的行业,凭借品牌壁垒,一招鲜吃遍天的行业。
张坤喜欢投在供给侧有强限制的公司,喜欢有强定价能力, 5-10年后产生的自由现金流超越当前水平的公司。他去年二季报打过一个有意思的比喻,如果股市暂停,5年后恢复交易,组合内每个企业能带来多少的预期复合收益率。而在安防行业构建品牌壁垒的海康,加上不太贵的估值,的确是当时核心资产中难得的选项。
对张坤而言,投资高速成长、剧烈变化的股票是一个高难度的操作,正如巴菲特的言论,不要去跨7英尺的栏杆,而应专注1英尺的栏杆。
反观善于跨7英尺栏杆,高毅自成体系的交易大师冯柳,受规模快速膨胀掣肘,在2020年三季度买进海康威视第四大股东,四季度加仓,后续在2021年一季度和四季度两度减仓,均有获利。在赔率可观的前提下,买入有一定概率遭遇政策风险的海康威视,似乎也符合冯柳的弱者体系。
只是在公私募顶流们大笔进货的同时,龚虹嘉三季度竞价减持36.21亿元,四季度又在阶段高点减持了33.28亿元,2021年继续减持,然后退出董事会。
2021年,美国禁止海康威视用于美国通信网络;2022年,制裁继续加码,海康可能被列入SDN。连番的大棒,令海康方面都略显无奈,对投资人说:“海康威视只是一家企业,我们没有能力与美国政府去抗衡[4]。”
公司都如浮草,在里边的投资人更无依无靠,海康威视自去年7月高点以来跌幅近56%。2022年一季度有474只公募基金的前十大重仓股名单中出现了海康威视,几乎全部团灭。谢治宇在去年年底大幅减仓,张坤也没等到「5年之后」,今年二季度易方达蓝筹精选彻底消失于海康十大流通股东。
然而海康的阴跌远远没有结束。被套在邻山里的高净值们在网络论坛上发问:冯柳怎么了?“指数不跌或小跌,邻山大跌;大盘涨,邻山不跟涨。”昔日民间股神,转眼就成为看不懂的大散户。
但抛开规模对策略的限制,把这笔操作放在冯柳的投资框架里去回顾,好像也并不令人意外。
在选股层面,冯柳爱好困境反转且赔率很高的股票。择时方面,他喜欢利用逆向思维,左侧买入。风控方面,他会在买入时“先分散、再集中”,且不做仓位控制。对于海康威视的投资完全符合这三个方面的所有要求。聚光灯只会聚焦复星医药与海康威视的暴跌,殊不知冯柳也押对了华润三九、同仁堂。
冯柳与龚虹嘉都属于逆向投资的好手,逆向投资也符合博弈之道。
就如冯柳所说,它可以弥补我们作为买家的天然劣势,任何人买一个票的时候都不会比他卖的时候理解更充分,因为少了持有环节的跟踪和进程思考,所以在别人因情绪不好而影响判断或行动力的时候,你才会抵消掉这方面劣势[5]。
换句话说就是,看起来最糟糕的资产们,找哪个情绪最悲观。
相比龚虹嘉买别人「不相信」的,冯柳更倾向于买高关注度、低购买度的股票——它们曾经被相信过,如今又让人不太敢信。2001年的海康威视是别人看不上的,2022年二季度的海康受高关注度,但是别人不太敢买的股票。这样的标的对冯柳而言,就是稍微有点利好,股价就会反应。而这也是管理大资金的冯柳,在越来越有效的市场,一次赌上职业生涯的尝试。
如果,海康成为了A股的「时代眼泪」,冯柳会怎么样;如果海康涅槃,冯柳又会怎么样?
[1] 海康威视“低潮”,这也许是观察一家公司及投资者最好的时间,聪明投资者
[2]李竹对话龚虹嘉:在每个正确的时间点做出正确的选择,创客猫
[3]55岁龚虹嘉:我总想把别人认为不可能的事做成,投资界
[4]海康威视2022年半年度业绩说明电话会议
[5]年度献礼!高毅资产邱国鹭邓晓峰等六投资经理围炉夜话2016,高毅资产管理
[6]中国企业家:龚虹嘉和丁磊的真实故事,中国企业家杂志