美国跨国企业是中美产业链最大受益者:以苹果手机收益全球分配测算为例-500强大数据分析系列报告-王维钢观点君晟会议发言20191002
本文是王维钢博士在2019年10月7日君晟重阳总量年度会议中书面发言《全球治理重组与全球衰退迫使流动性长期宽裕背景下中国企业直面竞争-500强大数据分析系列报告-王维钢观点君晟会议发言20191007 》第一部分的组件。受系列报告篇幅较长的限制,发言各组件分模块发表。
(一)摘要与正文
(二)君晟会议预告
10月20日周日 君晟工业4.0智能制造精选会议-智能设备、工业软件、智能家电、新能源汽车,王维钢常晟投资主持 ,罗立波广发机械16/18第二、 管泉森长江家电14-18团队第一、邬博华长江电新16-17第一主讲 。
11月2日周六 君晟戌月会议,轮值主持人:郑楚宪宝樾投资,轮值主讲人:荀玉根海通副所长策略16-18第一,行业金牌首席:吴立天风副所长农业 15-16第一、吕娟建投董事总经理机械12-13/18第一、郭鹏广发环保15-18第一。
更多会议通告详见预告全文。
预告:《君晟会议纪要2019年10月7日全国机构投研总监头脑风暴约会君晟重阳总量年度会议纪要改定稿20191014》预计10月14日发布。工期:2019月10月7日-10月14日。
君晟重阳总量年度会议
时间:2019年10月7日周一12:50-20:30
轮值主持人:张海波人保资管,主讲:李迅雷教授 中泰首席经济学家、施康教授 香港中文大学终身教职(清华-港中大中国经济联合研究中心副主任)、赵晓光天风副总裁研究所所长、谢亚轩博士 招商宏观首席,杨国平博士 申万研究董事总经理。
预告:国庆献礼政策建议报告《中国企业直面全球竞争:500强大数据分析系列报告-王维钢观点君晟会议发言201909dd-10dd》预计10月1日前后陆续作为君晟重阳会议书面发言发布。
建设中——工期:2019月7月22日-10月30日
500强大数据分析系列报告:
深圳如何提升大湾区世界级核心城市竞争力-王维钢观点君晟会议发言20190816
大都市住宅供给侧结构性改革可以实现房地产宏观调控量化目标20190816
中美产业链脱钩是伪命题:中国对美国制造业企业维持高盈利及高市值和美国服务贸易顺差做出重要贡献-王维钢观点君晟发言20190901
把握必选消费品投资机会-500强大数据专题-王维钢观点君晟会议发言20190907
以三十年为观察期对中美关系-全球治理结构的预测-王维钢君晟会议发言观点20191007
美国跨国企业是中美产业链最大受益者:以苹果手机收益全球分配测算为例-王维钢观点君晟会议发言20191002
预告:《君晟推荐2019年最佳分析师名单20191028 》预计于2019年10月28日发布,8月30日起正在向全国投资银行研究机构负责人和机构投资者总监征求增减意见,在67位君晟拟推荐最佳分析师中有十位是2019年期间各研究所负责人或公募机构投研总监推荐的。工期:2019月1月1日-10月28日。
2019年10月7日君晟重阳总量年度会议 图片集锦
(三)历史文献索引
前瞻政策建议回顾:
王维钢观点的常态是每月一篇君晟会议发言报告。基于国际事态急剧变化,8月第三周王维钢博士非常态地为各君晟会议准备了六篇的书面发言报告,部分报告在公开发表前一段时间已经提前供各决策部门参考。
8月16日深圳核心竞争力报告发布早于8月18日晚上《中共中央 国务院关于支持深圳建设中国特色社会主义先行示范区的意见》公布,呼吁房地产量化调控,
8月16日美国衰退前景报告关于特朗普可能提前加征3千亿美元第二部分关税的预测早于8月23日特朗普推特宣布进一步提高关税税率,呼吁降息,
8月19日调整外汇储备和8月22日预测特朗普可能铤而走险和8月23日建立全球支付系统应对金融制裁三篇报告发布早于8月24日特朗普推特威胁启用1977年国际紧急经济权力法案金融制裁冻结中国外汇储备。
点击标题可访问下列报告:
美国衰退与后续前景预测-王维钢观点君晟会议发言20190816
深圳如何提升大湾区世界级核心城市竞争力-王维钢观点君晟会议发言20190816
大都市住宅供给侧结构性改革可以实现房地产宏观调控量化目标-王维钢观点君晟会议发言20190816
中国不退:从安全性角度引导外汇储备增配境外中国权益指数基金-王维钢观点君晟会议发言20190819
投资者和国际社会要做好特朗普铤而走险的预案准备-王维钢观点-君晟会议发言20190822
为全球战略安全而建立政治中立的全球支付系统CIPSTEX -王维钢观点君晟会议发言2019823
(一)摘要与正文
摘要:
核心观点:中美贸易摩擦缓和是为中国产业链独立提供缓冲时间。通过对世界500强大数据分析,以苹果手机收益全球分配测算为例,美国制造业跨国企业是中美产业链最大受益者、脱离中国制造环节将削弱盈利预测,中美产业共生是美国制造业跨国企业维持高盈利高市值的物理基础,因此中美产业链脱钩是伪命题。
一、苹果公司是中国出口手机到美国的最大受益者。苹果iPhone X物料成本只占美国零售价的26%。
二、研究IPHONE手机的收益分配结构,发现中国大陆劳工只获得1.8%的工资利益,而苹果公司获得近六成利益价值。
三、苹果手机在中国手机出口额规模中占比三分之一,扩大了中国一全世界贸易顺差910亿美元和对美贸易顺差408亿美元,但苹果公司获取了毛利润527亿美元和232亿美元。
四、中国郑州地方政府为争取苹果手机订单制造基地富士康落户郑州付出了不低于15亿美元的基础设施成本以及五免五减半税收优惠、每年减免一亿美元社保费用的巨大代价,实际上这些利益让渡都从富士康低成本运行转移成为苹果公司的利润来源。
五、苹果公司作为美国制造业跨国企业的典范和最大市值上市公司,从利润贡献来源来看受益于中美产业链共生。
正文:
通过对世界500强大数据分析,以苹果手机收益全球分配测算为例,美国制造业跨国企业是中美产业链最大受益者。
一、苹果公司是中国出口手机到美国的最大受益者。苹果iPhone X物料成本只占美国零售价的26%。
根据Strategy Analytics的报告,苹果手机的销量虽然只占全球销量的12%,但是它囊括了全球手机产业90%的利润。
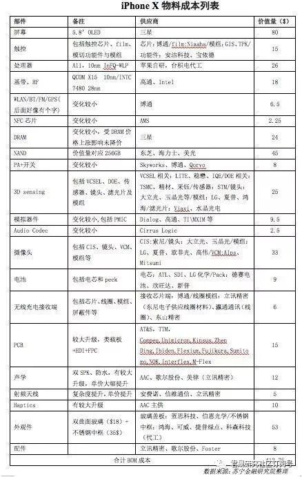
2017年11月7日全球领先的技术咨询及知识产权管理公司TechInsights发布报告,分析预测iPhone X物料成本为357.5美元。按美元兑人民币汇率6.7518元测算物料成本折合人民币约2414元,仅占美国零售价999美元的36%和中国零售价8388元或1242美元的29%。苹果公司的支出除物料成本外还包括整体设计、软件研发、市场营销方面的开支。
根据2017年苏宁金融研究院整理的iPhone X物料成本清单,单部iPhone X的BOM物料清单成本总价为412.75美元,约合人民币2787元(按2017年美元兑人民币平均汇率6.7518元测算),仅占其在美国售价999美元的41%左右。
根据2017年苹果公司财务数据,苹果公司的研发占收入比大约4%、营销费用占收入比大约11%。
二、研究IPHONE手机的收益分配结构,发现中国大陆劳工只获得1.8%的工资利益,而苹果公司获得近六成利益价值。
根据2012年美国加州大学和雪城大学3位教授合作撰写的研究报告《捕捉苹果全球供应网络利润》,一部iPhone手机的价值利益在世界各个国家/地区的分配状况差异巨大。报告显示,苹果公司独占其中58.5%的利益;第二位塑胶、金属等材料成本占了 21.9%;作为屏幕、电子元件主要供应商的韩国公司分得了 iPhone 利润的 4.7%;劳工成本合计5.3%,其中非中国劳工获得3.5%,中国大陆劳工仅获得1.8%;从供应商来源来看,苹果公司以外的美国公司获得2.4%,欧洲公司获得1.8%,日本公司和中国台湾公司各获得0.5%。中国大陆只是通过劳工获得了其中 1.8%的利益价值量份额。
假设利益价值分配结构基本维持不变,iPhone X 64GB美国售价999美元,iPhone X的BOM物料清单成本总价为412.75美元约合人民币2700元(按2017年美元兑人民币平均汇率6.7518元测算)占终端售价999美元的41%,苹果公司获得约58.5%净收入美元,扣除研发营销开支和税收后可以从中获利超过3000元或461美元、净利率35%。
假定粗略认定460美元为所有单部iPhone产品的盈利,那么2017年美国因从中国进口iPhone7000万部而获得的利润将超过320亿美元,单部iPhone X便会向苹果公司贡献出近6000元人民币的利润。
三、苹果手机在中国手机出口额规模中占比三分之一,扩大了中国一全世界贸易顺差910亿美元和对美贸易顺差408亿美元,但苹果公司获取了毛利润527亿美元和232亿美元。
中国海关统计数据显示,2017年中国手机出口12.1亿部、同比下降4.8%,对美国出口总量和总额分别为1.31亿部和312亿美元、同比分别增长6.1%和19.8%,均明显高于总体增幅水平,对美国出口平均价格为237美元、同比增长12.8%。
中国手机出口的贸易形式有加工贸易和一般贸易,出口额以高出口价的加工贸易为主、出口量以低出口价的一般贸易为多。2017年,合计出口手机12.086亿部,出口金额1260亿美元。中国加工贸易方式出口手机3.941亿部、占出口总量的32.6%,出口量同比下降5.1%,出口平均价格提升21%至227.6美元。一般贸易方式出口手机8.145亿部、占出口总量的67.4%,出口量同比下降4.5%。一般贸易出口平均价格仅为43.8美元,与上年同期略提高1.6%,远低于加工贸易价格水平。
2017年以加工贸易方式出口手机897亿美元、占出口总额的71.2%、同比增长15.2%,以一般贸易方式出口手机363亿美元、占出口总额的28.8%。
富士康在郑州、深圳和太原的3家工厂合计出口额420亿美元占中国出口额总体比重为33%,其中郑州工厂出口额高达278亿美元,占河南省机电产品出口总额的82.5%。
Counterpoint Research统计显示,2017年iPhone产品在全球销量高达2.16亿部,包括在中国销售0.51亿部和从中国出口高达1.56亿部,其中出口到美国为0.7亿部。
以IPHONE X 为例,中国出口单价583美元,苹果单部毛利润337美元,苹果研发营销成本计提310美元,苹果合计净收入647美元,市场零售价欧盟1350美元、中国1278美元、美国1064美元、日本1026美元、加拿大991美元。
根据苹果公司2017年年报的营收结构,仅iPhone产品就扩大了中国对外贸易顺差910亿美元,扩大了对美贸易顺差408亿美元,苹果公司从对全世界销售和中国对美国出口销售中获得的毛利润在527亿美元和232亿美元。
四、中国郑州地方政府为争取苹果手机订单制造基地富士康落户郑州付出了不低于15亿美元的基础设施成本以及五免五减半税收优惠、每年减免一亿美元社保费用的巨大代价,实际上这些利益让渡都从富士康低成本运行转移成为苹果公司的利润来源。
2016年12月28日《纽约时报》DAVID BARBOZA 发布长篇报告《中国如何在郑州建设苹果城》,深入研究了中国iPhone代工厂郑州富士康的内部运作情况。《纽约时报》披露的政府记录显示,郑州政府高层曾在2014年8月召开一场特殊会议,讨论与富士康“深化合作”,让郑州富士康工厂成为全球最大的苹果 iPhone生产基地。
《纽约时报》获得的资料显示,郑州政府表态为支持iPhone的生产,制定的优惠政策包括向富士康提供特别援助,涉及基础设施、劳动力、税收、出口。
地方政府发挥了关键作用,政府向富士康提供价值不低于15亿美元的综合资助,帮助富士康建设工厂和员工宿舍,修建公路,建造发电厂。政府还承担了部分能源成本和交通成本,帮助富士康招募组装线员工。如果工厂达到了出口目标,政府还会奖励。所有这一切都是为了一个目标:支持苹果公司的iPhone生产。
苹果在接受纽约时报采访时表示,政府在基础设施上提供支持苹果是知道的,但否认知道政府为手机制造合作伙伴富士康提供特殊津贴、补贴、税收优惠。
政府资料显示,在生产的前2年补贴总额高达5600万美元。在这段时间内,富士康生产了几千万台iPhone。
政府资料显示,政府对富士康郑州公司的税收优惠政策是企业税和增值税投产日前5年免5年减半,富士康员工可以少交社保及其它费用每年累计达1亿美元。
从纽约时报报告可以看出,中国政府除了解决了几万农村劳动力就业和获得占比极小的劳动力工资收入以外几乎无法从税收环节分享收益、甚至还要付出或承担土地、能源、交通设施的巨大成本。这种政府资助苹果生产的政企合作模式并不值得模仿、学习,相信越南、印度地方政府也不具备这样大的财政资源注入能力,郑州模式不太可能被越南和印度地方政府所效仿。苹果的组装基地如果能从郑州转移到越南、印度甚至美国,就意味着苹果公司的盈利水平受到削弱。
五、苹果公司作为美国制造业跨国企业的典范和最大市值上市公司,从利润贡献来源来看受益于中美产业链共生。
苹果公司与众多美国制造业跨国企业一样也依赖全球供应链扩张业务,包括了多个国家各有优势和专业知识的为数众多的制造业企业。iPhone手机为中国和美国、日本、韩国等许多国家创造了就业机会,苹果宣称它为美国创造了200万个就业机会。
iPhone手机包括许多来自全世界的复杂组件,只是在中国组装而已,但苹果公司创造的中国对美国贸易顺差却被特朗普向美国公众宣扬为中国占了美国的便宜。苹果手机对韩国、日本、美国、欧洲等经济体的大量零部件采购还产生了中国对这些经济体的贸易逆差,按照特朗普的逻辑,苹果公司让中国吃了上游零部件制造国家的亏。
过对世界500强大数据分析,以苹果手机收益全球分配测算为例,可以得出结论:美国制造业跨国企业是中美产业链最大受益者、脱离中国制造环节将削弱盈利预测,中美产业共生是美国制造业跨国企业维持高盈利高市值的物理基础,因此中美产业链脱钩是伪命题。
(二)君晟会议预告
君晟全国机构投研总监头脑风暴约会是君晟研究社区目前的唯一线下学术交流活动,分为月度会议和精选会议。邀请您参加每月末周日13:00-20:00的君晟头脑风暴约会月度会议。2019年10月起月度会议地点:游艇会@上海浦东滨江大道,累计七小时。精选会议每月1-2次,4-6小时。
君晟精选会议2019年4-12月通告
第一季
4月15日周一15:30-18:00许兴军广发电子17-18第一主讲、陈立秋国联安基金总监主持,韦尔股份高管。
4月20日周六14:30-18:30王鹤涛长江副所长钢铁12-18第一、马太化工18第二、韩轶超交运、魏凯石化、毕春晖建筑五位长江周期天团首席主讲、蔡峰南华基金助总主持,威派格、风语筑。
4月25日周四15:30-19:30冯福章安信副总军工14-18第一、裘孝锋光大副所长化工/石化18第一主讲军工/能源精选会议、梁剑泰信基金总监主持。
5月11日周六14:30-21:30范杨国君家电15-17第二、董广阳华创所长食品15-17第一主讲大消费精选会议,王维钢常晟主持,英科医疗董事长。
5月18日周六14:30-18:30陈佳长江农业17-18第一、侯宾东吴通信首席主讲农业/通信精选会议、谭晓雨国泰君安主持。
5月23日周四15:30-20:30周海晨申万副总轻工10-12/14-18第一、杨勇胜招商食品18第一主讲大消费精选会议、聂挺进浙商基金总经理主持。
6月13日周四15:30-20:30徐佳熹兴业医药14/16-18第一、王聪国君电子18第三主讲医药电子精选会议,王炫上投摩根基金总监主持。
6月28日周五15:30-20:30张乐广发汽车17-18第一、苏晨中泰副所长电新18第一主讲汽车新能源精选会议,张海波人保资管主持。
第二季
7月19日周五15:30-20:30胡又文安信研究总经理计算机14-18第一、刘欣琦国君非银18第二主讲ICT金融精选会议、蔡峰南华基金助总主持。
7月28日周日14:30-20:30杨仁文方正所长传媒15第一、何翩翩天风海外17第二、陈杭西南电子新经济首席 主讲全球互联网精选会议、梁剑泰信基金总监主持,重点讨论FAANGM、ATBBJIX等中美互联网重点公司,社交、搜索、电商、视频、游戏、云计算、AI、智能终端、无人驾驶、教育等互联网细分行业。
8月16日周五15:30-19:30陈奇中泰农业17第二、杨勇胜招商食品18第一、徐佳熹兴业医药 14/16-18第一 主讲君晟内需消费精选会议,谭晓雨国泰君安主持。
君晟精选会议第二季后续七场会议预告
9月12日周四15:30-20:30冯福章安信副总军工14-18第一、巨国贤广发有色13-14 16-18第一、刘章明天风商业18第二 主讲君晟军工稀土黄金新零售精选会议,陈立秋国联安基金总监主持。
9月19日周四15:30-21:30武超则建投所长通信12-18第一、石泽蕤建投计算机首席、许兴军广发电子17-18第一 主讲君晟5G TMT精选会议,聂挺进浙商基金总经理主持。
10月20日周日 罗立波广发机械16/18第二、 管泉森长江家电14-18团队第一、邬博华长江电新16-17第一主讲 君晟工业4.0智能制造精选会议-智能设备、工业软件、智能家电、新能源汽车,王维钢常晟投资主持。
立冬11月8日周五+-2日 刘越男国君社服16-18第二、龚里兴业交运15-18第一、旷实广发传媒18第一 主讲君晟服务消费精选会议-社会服务、航空机场服务、教育娱乐传媒服务,王炫上投摩根基金总监主持。
小雪11月22日周五+-2日 徐佳熹兴业医药14/16-18第一、董广阳华创所长食品15-17第一、穆方舟国君轻工14第一15-17第二 主讲 君晟必选消费精选会议,翟金林华商基金上海总经理主持。
12月12日周四+-2日 宋嘉吉国盛通信16第二、王聪国君电子18第三、刘高畅国盛计算机16团队第三 主讲君晟新一代信息技术精选会议,梁剑泰信基金总监主持。
12月19日周四+-2日 汪立亭海通商业15第一、孟杰兴业建筑16.18第二、赵湘怀光大非银16第一 主讲君晟高端服务精选会议-互联网生活服务、建筑装饰设计服务、保险证券服务,陈立秋国联安基金总监主持。
君晟头脑风暴约会2019年后续月度会议预告
预计2019年11月2日周六戌月会议,轮值主持人:郑楚宪宝樾投资,轮值主讲人:荀玉根海通副所长策略16-18第一,行业金牌首席:吴立天风副所长农业 15-16第一、吕娟建投MD机械12-13/18第一、郭鹏广发环保15-18第一。
预计2019年12月1日周日亥月会议,轮值主持人:蔡峰南华基金,轮值主讲人:黄文涛建投副所长16固收第一、王德伦兴业策略18第二,行业金牌首席:马鲲鹏申万银行16-17第二、沈涛广发煤炭14-18第一、待定。
(各月主讲人报名更新中~~)君晟研究社区是开放包容的学术交流平台,各位优秀首席可以主动联系您熟悉的君晟群委和君晟主持人来君晟约会主讲。
君晟研究社区
君晟研究社区简介
君晟研究社区是九位中国资本市场从业20-30年的专业人士发起组织的非盈利性学术交流平台,组织全国机构投资者负责人/投研总监/基金经理、全国投资银行研究机构负责人/金牌首席、上市公司高管展开多层次交流活动。作为金融/证券/基金/投资行业的智库,君晟研究社区以组织政策建议、同业公益、学术交流活动为己任,以引导市场理性预期、改善中国资本市场监管治理结构、提升国内外投资者对中国资产信心为使命。
2019年10月7日君晟重阳总量年度会议 图片集锦
1君晟群委合影 | 2君晟群委与主讲人合影 | 3君晟群委 主讲 君晟主持合影 |
4君晟重阳年会全体嘉宾合影 | 5君晟群委合影 2 | 6君晟重阳年会休息区 |
7李迅雷教授演讲 | 8赵晓光副总裁演讲 | 9施康教授演讲 |
10谢亚轩博士演讲 | 11杨国平博士演讲 | 12君晟重阳年会全景 |
(三)历史文献索引
以三十年为观察期对中美关系-全球治理结构的预测-王维钢观点20191007
把握必选消费品投资机会-500强大数据专题-王维钢观点君晟会议发言20190908
中美产业链脱钩是伪命题:中国对美国制造业跨国企业维持高盈利及高市值和美国服务贸易顺差做出重要贡献-王维钢观点君晟会议发言20190901
为全球战略安全而建立政治中立的全球支付系统CIPSTEX -王维钢观点君晟会议发言2019823
投资者和国际社会要做好特朗普铤而走险的预案准备-王维钢观点君晟会议发言20190822
中国不退:从安全性角度引导外汇储备增配境外中国权益指数基金-王维钢观点君晟会议发言20190819
大都市住宅供给侧结构性改革可以实现房地产宏观调控量化目标20190816
深圳如何提升大湾区世界级核心城市竞争力-王维钢观点君晟会议发言20190816
美国衰退与后续前景预测-王维钢观点君晟会议发言20190816
王维钢观点君晟会议发言-中国做好金融战防御准备和推进合纵全球经济体一体化进程,沉着应对日益升级的中美系统性摩擦20190804
王维钢观点君晟会议发言-优化居民财富结构,科创板启动有利于提升科创蓝筹估值20190707
王维钢观点君晟会议发言-中国自主品牌企业不是中美汽车关税差异的主要受益者20190628
王维钢观点君晟会议发言-现代战国七雄的历史轨迹拟合与贸易战博弈策略思考20190605
王维钢观点君晟会议发言-善用关税对冲工具及改善金融安全与营商环境是应对贸易战的稳健选择20190602
王维钢观点君晟会议发言-贸易战国际舆情管理应立足美国人民的价值观与语言体系、传播途径 20190602
王维钢观点君晟会议发言-贸易战升级后的中国对策20190511
王维钢观点君晟会议发言-中美贸易协议是中国第二次入世的契机20190415
王维钢观点君晟会议发言-科创蓝筹估值有可持续支撑力量,相比上涨空间应更关注3000点下方的增量资金建仓机会20190331
王维钢观点君晟会议发言-坚持提升科创企业估值的投资理念,警惕金融次新股损害市场健康发展20190303
王维钢观点君晟会议发言-转换投资理念,提高注重研发投入的科创企业估值20190106
王维钢观点君晟会议发言-如何制定改善金融监管的政策组合?20181104
王维钢观点2012-2018年世界主要经济体汇率稳定性研究20180815
王维钢观点君晟会议发言-简政减税与发展直接融资等内政改革有助于支持实体经济、沉着应对贸易战20180805
君晟会议纪要2019年10月7日全国机构投研总监头脑风暴约会君晟重阳总量年度会议纪要改定稿20191014 建设中
君晟会议纪要2019年9月1日全4国机构投研总监头脑风暴约会申月会议纪要改定稿20190908
君晟会议纪要2019年8月4日全国机构投研总监头脑风暴约会未月会议纪要改定稿20190811
君晟会议纪要2019年7月7日全国机构投研总监头脑风暴约会午月会议纪要改定稿20190714
君晟会议纪要2019年6月2日全国机构投研总监头脑风暴约会巳月会议纪要改定稿20190609
君晟会议纪要2019年5月5日全国机构投研总监头脑风暴约会辰月立夏会议纪要改定稿20190512
君晟会议纪要2019年3月31日全国机构投研总监头脑风暴约会卯月会议纪要改定稿20190408
君晟会议纪要2019年3月3日全国机构投研总监头脑风暴约会惊蛰会议纪要改定稿20190310
君晟会议纪要2019年1月27日全国机构投研总监头脑风暴约会己亥年开年会议纪要改定稿20190210
君晟会议纪要2019年1月6日全国机构投研总监头脑风暴约会戊戌年收官会议纪要改定稿20190113
君晟会议纪要2018年12月2日全国机构投研总监头脑风暴约会亥月会议纪要改定稿20181209
君晟会议纪要2018年11月4日全国机构投研总监头脑风暴约会戌月会议纪要改定稿20181111
君晟会议纪要2018年9月2日全国机构投研总监头脑风暴约会申月会议纪要修定稿20180911
君晟会议纪要2018年8月5日全国机构投研总监头脑风暴约会未月会议纪要改定稿20180812
君晟会议纪要2018年7月1日全国机构投研总监头脑风暴约会午月会议纪要改定增补稿20180709
君晟推荐2019年最佳分析师名单终极版20191018 建设中
君晟推荐2017年新财富最佳分析师名单终极版20170925
君晟的智库使命:君晟研究社区16-18年度组织的政策建议-同业公益-学术交流活动回顾20181212
君晟的智库使命:君晟研究社区16-17年度组织的政策建议-同业公益-学术交流活动回顾20171001
敬请点击下方“阅读原文”进入京东页面:
王维钢、谭晓雨专著《投资博弈20年-专业投资修炼实录》
https://item.m.jd.com/product/12268554.html