课程已更新至32讲,共901分钟,每周持续更新中
现已有来自150多家企业的学员加入~
可扫码下图进入课程,免费预览!![]()
【扑克微信群升级中】后台回复“群“,立即加入来 源 | 泽平宏观
瘟疫历史是一部灾难史,也是一部人类文明发展过程中危机四伏的曲折历史。3千年前就存在天花流行,而当前超级新冠疫情正向全球蔓延。即使在医学高度发达的今天,疫情席卷近百个国家和地区,堪称百年一遇。从几千年的历史视野看,为什么大瘟疫反复上演,甚至一度差点演化成人类的灭顶之灾?人类历次战“疫”有哪些经验教训?我们该如何战胜每一次疫情危机?
![]()
回顾人类历史,瘟疫是与饥荒、战争等相并列的重大灾难,黑死病、天花等瘟疫均造成数以亿计的人口死亡,历史惨剧曾多次上演。面对瘟疫的威胁,人类社会在长期的应对中既有很多惨重的教训,也积累了宝贵的经验和方法,文明在一次次的危机中不断前进。19世纪以来公共卫生体系的完善、现代微生物学的发展及医学技术的进步使得多数传染病得以被控制,人类依靠文明和科学取得对瘟疫的阶段性胜利。但展望未来,病毒的快速进化、人类与动物的接触、城市规模及人口密度的提高、人员流动的加快等将使得新的瘟疫不断产生,并将持续挑战政府的社会治理及应急防疫能力、国际合作机制等,人类距离彻底战胜瘟疫仍然任重道远。![]()
黑死病:横扫欧洲的瘟疫之王
1.1 起源:早期为地方病,因战争和商贸往来而大流行
作为一种烈性传染病,鼠疫可能最早起源于非洲,致病原为鼠疫杆菌,主要通过寄生于啮齿类动物上的跳蚤、呼吸道或直接接触传播。但在现代微生物学取得突破之前,人类在长达1000余年的历史中始终未能明确鼠疫的致病原和传播途径,防疫措施长期在黑暗中摸索,鼠疫三次大流行,给人类社会带来深重灾难。鼠疫于公元6世纪首次从埃及传入欧洲,随后爆发第一次鼠疫大流行,即造成2500万人死亡的查士丁尼瘟疫。此后,鼠疫又先后于14-18世纪、19-20世纪爆发两次,其中爆发于14-18世纪的鼠疫大流行是历史上后果最严重、影响最大的一次瘟疫,又被称为黑死病。14世纪早期,鼠疫作为一种地方病主要流行于蒙古。1346年,蒙古金帐汗国围攻现乌克兰境内的港口城市卡法,围攻过程中鼠疫开始在蒙古军队中蔓延,而鼠疫死者被蒙古军队用抛石机抛入卡法城内,疫情传播至城内。由于城内有较多热那亚商人,因此蒙古军队在疫情过于严重而撤军后,热那亚商人即乘船逃回意大利,途中停靠的港口陆续爆发鼠疫疫情。1347年,鼠疫开始在意大利蔓延,随后席卷整个欧洲和中东。1.2 爆发:肆虐400年,欧洲人口死亡30%-50%,引发宗教信仰危机及社会劳动力短缺1347-1353年,黑死病沿着地中海沿岸迅速传播,短短7年间先后在意大利、西欧、北欧、俄罗斯及中东爆发,仅1348年佛罗伦萨、威尼斯、伦敦等城市的死亡人数就均在10万以上,最终在欧洲共造成2500万人死亡。此后,黑死病的大范围爆发基本结束,但区域性的爆发时断时续,400年后即18世纪才逐渐停止,例如法国在1580-1588年间就爆发250多次,1631-1640年间平均每年爆发28次。据估计,1400年欧洲人口的平均寿命由黑死病爆发前的30岁大幅下降至20岁,而整场瘟疫共造成全球7500万人和30%-50%的欧洲人口死亡,是人类历史上最严重的瘟疫之一。黑死病严重冲击了欧洲政治、经济、社会的各个方面,迫使欧洲从蒙昧走向理性。严重的疫情不仅造成大量的人口死亡,也在上层建筑层面造成冲击,突出表现在三个方面:一是引发了宗教信仰危机,疫情初期人们认为黑死病是上帝对人类的惩罚,因此进行大忏悔,但效果反而不如世俗理性的措施,引发人们对天主教的信仰危机,欧洲社会逐渐从宗教禁锢中走出,成为宗教改革和启蒙运动的开端;二是人们在找不到瘟疫合理解释的情况下开始归罪于犹太人、残疾人、乞丐等“上帝的罪犯”,比如认为黑死病是犹太人四处流动和投毒的结果,因此西欧社会大肆迫害和屠杀犹太人,使得大量犹太人被迫迁徙到东欧,引发欧洲社会结构的重大变化;三是劳动力大量短缺导致土地荒芜,农业生产结构开始向人力需求不高的畜牧业倾斜,继而畜牧业产生的羊毛纺织需求和工人的相对短缺又引发对节省劳动力技术的需求,成为工业革命的重要前提。值得一提的是,鼠疫很可能也是明朝灭亡的重要因素,历史研究表明,明朝末年鼠疫的大爆发至少导致1000万人口死亡。1.3 战疫历程:从蒙昧和天谴走向理性和科学,催生隔离、检疫等公共卫生制度疫情初期愚昧的预防方法不仅无助于疫情的控制,反而有些使得疫情更加恶化。由于欧洲中世纪的宗教禁锢及医学认知水平的落后,疫情初期人们对黑死病预防和治疗的方法较为愚昧,包括放血疗法、烟熏房间、吸烟、使用通便剂、用尿洗澡等,甚至因认为猫是邪恶的化身和瘟疫的根源而大量捕杀猫,造成老鼠进一步泛滥和疫情的恶化。生存危机迫使人们对黑死病的防控从蒙昧开始走向理性,催生现代公共卫生制度。1348年意大利米兰大主教首先对黑死病患者的房屋下令实施隔离,结果米兰幸运的躲过疫情,验证了隔离对控制黑死病传播的作用。1377年,意大利拉古萨港首次进行海港检疫,对来自疫区的旅行者实施30天或40天的隔离措施,检疫制度由此建立。随后,欧洲部分城市开始卫生立法,规定疫情期间禁止集会、对丧葬进行规范管理、禁止同疫区进行贸易等,同时建立历史上的第一批卫生机构,负责隔离、检疫、清扫街道、疏通水道等,最终疫情于18世纪基本得到缓解。在这一过程中,卫生立法、设立专业卫生机构及隔离检疫等措施成为现代公共卫生制度的开端。现代微生物学的发展、居住环境的改善及抗生素的发明使得鼠疫得到有效防治,至今不再构成对人类社会的重大威胁。至19世纪下半叶,巴斯德、科赫等人开创了现代微生物学和疾病细菌学说,此后一系列传染病的病原体及传播途径得以明确。1894年法国细菌学家耶尔森首次从香港鼠疫死者检验切片中分离出鼠疫杆菌并确认为致病原,1897年日本医学家绪方正轨首次发现跳蚤是鼠疫的传播媒介,1910年马来西亚华侨伍连德在中国哈尔滨首次发现经呼吸道传播的肺鼠疫,病原体及传播途径的确认促进了防疫措施针对性的提高。此外,近代以来居住环境及卫生条件改善使得鼠害及跳蚤大为减少,降低了鼠疫传播的可能性。20世纪中叶链霉素被发明,鼠疫的致死率大幅下降。至今,鼠疫已得到基本控制,虽未彻底消灭,但已不再构成对人类社会的重大威胁。![]()
天花:灭绝印第安人的元凶
2.1 起源:源于西亚,3000年前木乃伊存在天花印记
天花的病原体为天花病毒,主要通过呼吸道传播,患者主要症状为皮肤颗粒状脓肿和高烧,病死率约30%,幸存者大部分留下麻脸或眼睛失明,被认为是最为恐怖的传染病之一,至今仍无特效药。公元前1157年去世的古埃及法老拉美西斯五世是目前找到的最早的天花病例,考古学家和病理学家在其木乃伊的脸部、脖子和肩膀发现了天花皮疹印记,说明天花至少在3000年前就已经存在。根据美国演化生物学家戴蒙德的研究成果,1万年前人类在西亚的“新月沃地”首次驯化了牛,而牛所携带的牛痘病毒在与人类的长期接触中突变为天花病毒并获得感染人类的能力,因此天花极有可能起源于“新月沃地”,此后传播至埃及等其他地区。约在公元前1000年,天花病毒经贸易活动而从埃及传入印度,公元1世纪又通过战争俘虏从印度传入中国,公元2世纪罗马帝国出现天花疫情,公元6世纪天花经过朝鲜传入日本,至此经过1500多年的传播,天花基本覆盖欧亚非大陆。2.2 爆发:导致3亿人死亡,灭绝印第安人的元凶,曾被用作生物武器与鼠疫、霍乱不同,天花主要感染儿童且病死率仅30%左右,因此不会短时间内造成人口和劳动力大幅减少,但疫情也更为持久。在漫长的历史中,天花的流行程度经历了逐渐增强的过程。中世纪前期,天花定期在欧洲出现,但并未在当地扎根。11世纪,罗马教皇组织东征的十字军因天花而几乎全军覆没,十字军回国后又导致天花在欧洲流行,但整体上其杀伤力在中世纪时排在黑死病和肺结核之后,并未成为人类生存的主要威胁。至17-18世纪,人口密度的提高给天花爆发创造了条件,天花逐步成为全球最严重的瘟疫,仅在欧洲就造成1.5亿人死亡,法王路易十五、英女王玛丽二世、清朝顺治和同治等均死于天花。15世纪末哥伦布发现新大陆,随后西班牙开始殖民美洲并与上千万人口的阿兹台克帝国、印加帝国等土著国家交战,无意中西班牙殖民者带入的天花传染给了印第安人土著。由于印第安人从未接触过天花而缺乏免疫力,病死率高达90%,其中阿兹台克帝国包括皇帝在内的一半人口死亡,恐怖的疫情造成印第安人内乱、军队涣散,以致几百人的西班牙殖民者轻松征服了阿兹台克帝国和印加帝国。此外,印第安人在看到西班牙殖民者安然无恙的现象后将殖民者视为超自然力量,心理上反抗意志的瓦解也是其被征服的重要因素。据估计,阿兹台克帝国原有人口在2000万以上,至1618年锐减至十分之一。
在意识到天花病毒的巨大威力后,天花开始被有意用作生物武器。18世纪北美战争中英军将天花污染的毯子和手帕送给支持法军的印第安人,引起天花流行和毁灭性后果。第二次世界大战中,美、英、日均曾试图研制天花武器,但因疫苗的广泛接种而放弃。战后,苏联曾设立天花武器开发厂并于1971年意外泄露,造成3人死亡,引发国际谴责。据估计,从公元前1157年去世的古埃及法老拉美西斯五世,到1977年索马里出现最后一例自然天花患者,天花肆虐人类社会至少3000余年,共造成约3亿人死亡,是造成死亡人数最多的传染病。2.3 战疫历程:人痘术普及缓慢,牛痘疫苗及有效的国际合作最终消灭了天花人痘术因具有一定的危险性而普及缓慢,在英国成为富人和贵族的专利。最迟于16世纪,中国首先发明了成熟的人痘接种术,其中水苗法最为有效,即将患者的痘痂研磨成粉、加水稀释后蘸入鼻孔,接种成功率高且稀释过程可减轻接种后的发病病情。1688年俄国最先派医生来中国学习人痘术,但由于人痘术有2%左右的致死率,其在全球的普及过程缓慢,英国议会甚至曾宣布接种人痘是一种危险行为。面对人痘接种的危险,英国医生设计了术前准备4周、术后恢复2周、包括灌肠和食疗方案在内的冗长接种程序,并收取高昂费用,人痘接种术成为富人和贵族的专利。理性的数量分析使得人痘术的价值被确认,1760年代后日益普及。1716年北美波士顿的牧师马瑟对242名志愿者接种了人痘,结果6人死亡,马瑟认为尽管直接接种人痘的致死率为2.5%,但不种痘患天花的自然死亡率为15-20%,因此人痘接种术仍然值得推广,这是第一个对医学程序进行数量分析的案例。随着人们对人痘术价值认识的深入及天花流行造成的恐慌,1760年代后人痘术终于在欧洲日益普及。牛痘疫苗的发明使得人类看到战胜天花的曙光。1796年,英国医生詹纳发现患过轻微牛痘的挤奶女工不会感染天花,推测牛痘具有预防天花的作用,因此将牛痘浆液接种给一名8岁男孩和其他22名儿童,随后接种天花,但接种者安然无恙,证实了牛痘疫苗对于预防天花的有效性,且安全性超过人痘术。除牛痘疫苗、冻干技术的发明外,强有力的政府推行及国际合作也是人类消灭天花的重要因素。牛痘疫苗的推广过程并非一帆风顺。起初人们认为接种牛痘可能导致人的变异,且牛痘疫苗的预防效果并不会立即显现,因此曾遭到抵制。在此情况下,欧美各国政府通过立法强制全民接种疫苗,天花得以逐步控制。但与欧美国家不同,发展中国家普遍面临资金问题,且热带国家天气炎热造成的疫苗失活问题严重,牛痘疫苗的全民接种面临种种困难。20世纪中叶,世界卫生组织(WHO)成立并致力于在全球范围内消灭天花,同时适用于热带国家的冻干疫苗被发明,全球范围内的天花消灭计划稳步推进。1977年索马里最后一例自然天花患者痊愈,人类最终经过170年的努力消灭了天花病毒,成为目前唯一被人类消灭的传染病,只有美国和俄罗斯实验室还保存着天花病毒样本。![]()
西班牙流感:人类历史上爆发力最强的瘟疫
3.1 起源:源于美国,可能与猪或禽类有关
西班牙流感由H1N1流感病毒引起,通过呼吸道或直接接触传播。最新的研究表明,H1N1流感病毒在遗传上可能来源于猪流感病毒或一种禽病毒,因此推断其起源于猪或禽类,也有可能是起源于禽类并经过猪感染人类。西班牙流感的首个病例于1918年1月在美国得克萨斯州哈斯克尔县被发现,2个月后在当地美军训练营集中爆发,随后疫情蔓延至美国各地及全球。这场瘟疫被称为西班牙流感,原因是这场疫情爆发于一战,参战各国为了战争利益而封锁疫情消息,只有中立国西班牙大量报道了疫情,导致人们误以为疫情主要爆发于西班牙。3.2 爆发:流行中发生变异,2年时间感染全球三分之一人口,死亡超过5000万1918年3月,流感疫情首先在美国德克萨斯州的福斯顿军营爆发,1100名士兵患上重型流感,随后全美36个大型军营中24个陆续爆发疫情并传播至周围城市。1918年4月,美军陆续被派往欧洲战场,疫情开始扩散至欧洲及全球。但这一时期的西班牙流感致病性并不强,例如法国海军司令部的172名守卫士兵中大部分都感染了流感,其中54人住院,但最终全部康复,无一人死亡。进入夏季,疫情在西欧和美国开始消散,英国的一份医学期刊评论称“流感疫情已全然消失了”。但实际上,代际传播后的流感病毒正在变异,瑞士、英国伯明翰、法国的一个小型兵站等局部地区开始出现高死亡率的流感疫情,总人口死亡率在5%以上。1918年8月,一艘离开西非国家塞拉利昂的英国军舰爆发疫情,779名船员患病近600名,最终死亡51人,死亡率达到7%。随后流感传入美国和法国并于9月大范围爆发,数星期内传播至世界各地,第二次大流行到来。第二次大流行持续约3个月,造成大量死亡和大恐慌,仅10月美国就死亡20万人,医生和护士大量感染造成医院瘫痪,甚至棺材脱销,部分运兵船在14天的航行中死亡近一半,尸体被抛入大海,德军因流感而减员三成,成为其投降和一战结束的重要因素。1919年冬,西班牙流感第三次流行到来,但致病力弱于第二次流行,整体影响不大。至1920年春,流感病毒神秘消失,从此销声匿迹。事后来看,1918年西班牙流感具有流行时间短、传播范围广、感染人数及死亡人数多、青壮年死亡率高等特点。流行时间方面,这场流感始于1918年春季,历时仅2年,分别在1918年春季、1918年秋季、1919年冬季至1920年春季三次大流行,其中第二次最为严重;传播范围方面,西班牙流感基本覆盖全球所有人类聚集地,包括北极和太平洋群岛,其中一些北极圈的爱斯基摩人部落死亡率超过80%,很多村庄成为废墟;感染人数及死亡人数方面,西班牙流感死亡患者主要死于肺炎,尽管西班牙流感的致死率远低于黑死病、天花等著名瘟疫,但由于感染者基数大,造成了同样严重的死亡规模,经统计和估算,西班牙流感感染人数达到5亿,占全球人口的三分之一,而死亡人数在5000万-1亿人之间,人类历史上仅次于天花;死者年龄结构方面,16-40岁的青壮年占一半以上,原因是青壮年的较强免疫应答造成了更严重的细胞因子风暴,青壮年的死亡造成美国预期寿命下降约12年。3.3 战疫历程:战争利益被置于公共卫生之上,防疫措施不力、消息封锁导致疫情扩大1918年正值第一次世界大战末期,各参战国家均进行了全国性动员及征兵,大量兵员聚集在居住环境不佳的军营或军事训练营中,为流感的爆发创造了有利环境。第一次和第二次流感爆发的前期,政府受战争利益影响而未采取及时的防疫措施,反而进行消息封锁。1918年1月美国堪萨斯州医生迈纳即发现了这一传染病的危险性,发出了“严重流感”的警告,但当地政府未能给予重视。第二次流行初期,纽约、费城等城市的卫生部即使在当地出现流感致死病例后仍然否认流感的威胁,不仅拒绝实施流行病学家建议的禁止集会、隔离、关闭学校等措施,理由是会引起恐慌并干扰军事行动,反而费城却举行了几十万人规模的自由公债游行,用于战争公债的销售。美国公共卫生部和军医署也多次向美军司令部发出警告,要求停止军营间的调动、停止将染病的部队派往欧洲,但美军司令部认为停止派遣将助长德军士气,因此大部分没有采纳,派往欧洲的美军也未进行严格的检疫措施。相反,面对民间逐步扩大的疫情和恐慌,政府为了稳定士气,采取消息封锁策略,包括美联社在内的众多媒体提示民众“恐惧是我们的头号敌人”,使得民众警惕性下降且防控措施滞后。由于防疫措施不力,疫情很快在10月初大爆发,社会和军队陷入混乱,政府才不得不采取了严厉的防疫措施,但为时已晚。战时机制导致医护人员被大量征调,加剧民间医疗资源的短缺和疫情的恶化。疫情爆发期间,大量医护人员被征调到军队医院,美国军队一度占用了全国四分之一以上的医护人员。另外,医护人员在疫情爆发中也损失惨重,如费城总医院43%的医护人员病倒,政府被迫启用已退休医护人员及尚未毕业的医学生,医护人员的短缺加重了民间的恐慌。预防措施缺乏针对性、病原体确认的失误、治疗方案的缺失等因素导致社会防治混乱。1918年9月22日,美国政府首次发出预防流感的建议公告:避免不必要的拥挤现象;咳嗽和打喷嚏时掩口;用鼻而非口来呼吸;记住保持三清洁:清洁的口腔、清洁的皮肤、清洁的衣服;食物是战胜疾病的武器,仔细挑选并细嚼慢咽;饭前洗手;及时排便;衣服、鞋子、手套要宽松,让大自然作你的战友而不是凶手;如果空气清新,尽可能深呼吸。但长篇的建议中并未提及戴口罩、日常洗手消毒、室内通风等措施。同时,美国公共卫生部寄希望于科学家的科研工作,但病原体研究工作自始至终也未能完全明确疫情的原因,甚至一度误认为流感嗜血杆菌是致病菌并研制出疫苗,事后证明耗费巨大人力物力的疫苗无效。在此情况下,医生缺乏疫苗及有效的治疗药物,集体讨论治疗方案也未能达成共识,防治措施的匮乏是这次疫情高死亡率的重要因素。![]()
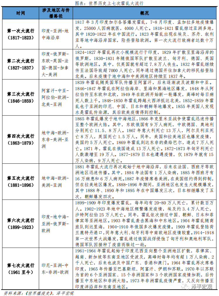
霍乱:数小时即死亡,七次世界大流行
4.1 起源:印度是“霍乱的故乡”,商贸与殖民吹响爆发前奏
霍乱是由霍乱弧菌引起的急性肠道传染病,主要通过病人粪便排泄和饮用水污染传播,食物、生活物品和苍蝇亦可传播。霍乱病人初期大多没有症状,潜伏期1-5天,发病表现为剧烈腹泻、呕吐,继而身体脱水致死,若不能及时治疗,患者最快数小时至数十小时内就会死亡。印度恒河三角洲是霍乱的地方性病源区,被称为“霍乱的故乡”。历史上印度有水葬的习俗,将人死后尸体置于恒河中使其顺流而下,因此印度和孟加拉境内恒河流域成为了疾病的策源地。自远古时代开始至19世纪初,由于地理环境封闭、陆路不畅,霍乱仅于印度、孟加拉国一带随着每年雨季来临而周期性流行,当时患者死亡率高达70%以上。15世纪初,到过印度的欧洲人描述了疾病,开启西方世界对霍乱的认知。随商贸需求扩大和海路运输发展,印度次大陆被打通,霍乱加速外传。1817年,印度多省爆发霍乱,而英国殖民统治下频繁的跨区商贸活动奏响了霍乱世界大流行的前奏。霍乱世界性流行起始于1817年的印度,之后传播至地中海地区。1830年霍乱首次登陆欧洲,1832年首次到达美洲,1852年以后首次于亚洲大面积爆发,每一次大流行都有数十万至百万人死亡。始于1899年的第六次大流行最为严重,历时逾20年,其中仅印度病死就达数百万人。1909年霍乱随商船登陆荷兰鹿特丹港口,同年意大利、匈牙利等中南欧地区爆发严重疫情。1904-1910年霍乱席卷俄国,后来第一次世界大战爆发,俄国战俘将疾病带到多国军队中,霍乱随战乱步伐蔓延至世界各地。广义上,1961年开始的第七次大流行至今仍在继续,霍乱从印度尼西亚向周边地区蔓延,逐步波及140多个国家和地区。根据WHO数据,1961-1992年霍乱流行期间全球患者数量超过280万人;至今全球平均每年新增霍乱病例约130-400万例,死亡约2.1-14.3万例。除了死亡,历史上霍乱对人类社会亦造成多方面冲击,包括经济损失、欺诈、大逃亡和社会暴力。20世纪90年代,人们才开始详细统计疫情对商贸活动造成的经济损失。其中,当时的印度约有8亿人口,印度称霍乱使其运输和旅游业损失收入超10亿美元;而同期拉丁美洲的秘鲁仅有2千万人口,而霍乱使其贸易和旅游业受损已超过7.7亿美元。1832年法国首次爆发霍乱,医生短期内未能发现有效治疗方式,大量不法分子声称自己有治病秘方并骗取“国难财”,民众因恐慌对这些秘方深信不疑。1833年1月法国巴黎疫情仍未控制,民众恐慌导致12万人逃亡;1852年霍乱爆发于伊朗,惊恐之下伊朗国王与4/5的市民逃离了首都德黑兰。1820年,菲律宾爆发霍乱,民间出现谣言称外国人故意将疾病带入,导致马尼拉发生袭击外国人的暴力事件,2天内数十名欧洲人和华人被杀害。1892年俄国爆发霍乱,政府防疫措施失灵,导致民众袭击医生、警察和政府官员的暴力事件频频发生。早期面对未知的疾病,误判其传染性造成了霍乱大流行的后果。第二次大流行期间,欧洲人面对未知的疾病,就其“传染性”发生争论,但大规模检疫和隔离措施,与当时的现代化建设、殖民统治、重商主义等发展思路相矛盾,因此社会主流观点不愿承认其传染性,没有实施防疫措施,相关医学研究进展缓慢,导致疫情大规模扩散。1855年英国医生通过一张“地图”发现水是霍乱的传染源,从而有效控制了疫情传播。19世纪中叶,法国、德国、意大利等欧洲科学家努力查找霍乱病原体,但进展有限。1854年英国伦敦爆发区域性霍乱,次年英国医生斯诺通过流行病学和统计分析,绘制了病人居住地地图,认为病人密集度高的区域可能是病源所在地,并认定当地的一口水井是罪魁祸首。斯诺将结论上报政府,伦敦政府听取其建议封了水井,使发病人数大幅减少。19世纪末疫苗问世却未能阻止霍乱流行,而配套的治疗措施和疫苗接种制度才是防疫的关键。1893年第一种针对霍乱的疫苗被研制出来,但并未得到普及,疫苗诞生也未能阻止第六次和第七次霍乱大流行。第六次大流行期间,印度逐步建立对霍乱的权威性治疗体系,才遏制了印度长达10年的严重疫情。1913年,埃及建立了强制接种霍乱疫苗的制度,此后埃及再未出现大规模流行现象。一战期间德国为军队强制注射了疫苗,之后霍乱通过俄国战俘侵蚀了匈牙利和奥地利军队,但德国军队因接种了疫苗而躲过一劫。20世纪疫苗科技和医治水平的不断进步逐渐削弱了霍乱的破坏力。1893年的霍乱疫苗保护率只有50-70%,保护期仅3-6个月,且具有毒副作用,由于成本高而未得到普及。20世纪80年代,口服霍乱疫苗问世,保护期达三年,头年保护率可达85%。2004年,中国研制的新型口服疫苗上市,大幅降低了成本和副作用,并成为WHO推荐用药,已经在非洲等贫困地区推广。目前,口服补液、静脉输液和抗生素的治疗体系已经能有效医治病患,死亡率可控制在1%以下。短期来看,强有力的公共卫生管理措施是遏制疫情的关键。1866年美国纽约州通过改革法案成立了一支由专业医务人员组成的委员会,以应对纽约霍乱。该委员会颁布了31000多道禁令、12000英尺长的卫生清理区域命令、770道蓄水池清理条例,最终有效控制了疫情。20世纪初中国政府在东北建立特别疫情指挥部,在多地主要铁路交汇处建立隔离和收留中心、对所有公共运输设施消毒、严格管理丧葬场所等,在三个月内遏制住了疾病。长期来看,改善居民用水卫生条件是防疫之本,建立全球性预警系统和防控机制是全球战疫的重要举措。19世纪末的霍乱世界流行,使各国政府开始积极建立卫生保健规则和兴建新式卫生下水道系统,有效防止了霍乱再次爆发。但是目前世界贫困地区卫生条件仍然堪忧,全球约20亿人无法获得清洁水,厕所等卫生设施的缺乏也是霍乱流行的重要原因。2017年,WHO制定了终止霍乱的全球规划图,要求各国配合及时发现并通报疫情、在贫困地区改善卫生基础设施和推广口服疫苗、协调全球力量帮助疫情受灾区,目标于2030年实现各国霍乱人数减少90%,并在20个国家彻底消除。![]()
SARS:21世纪的首次全球瘟疫
5.1 起源:从吃“野味”到吃板蓝根
SARS是21世纪出现的第一个严重和易于传播的新疾病,由变种冠状病毒引发,主要通过近距离飞沫和接触传播,但不排除有粪口传播等其他途径。其临床表现为发热、呼吸困难等,与肺炎症状类似,因此最早被称为“非典型性肺炎”,简称“非典”,后被WHO命名为SARS(Severe Acute Respiratory Syndrome),直译为“严重急性呼吸系统综合征”。2013年中科院武汉病毒研究所证实SARS病毒的源头是中华菊头蝠,而野生动物市场上的果子狸是病毒的直接来源。2002年11月16日,首例“非典”出现于中国广东省。疫情初期,由于病理未知,官方并未对外公布病情,引发了民众的猜测和恐慌。广东民间有传言称医院有大批病人因某种“怪病”而死亡,而民间认为煲醋和吃板蓝根可以预防怪病,因此市面出现抢购米醋和板蓝根的风潮。不少人由于买不到米醋和板蓝根,转而求助中国香港的亲友,亦造成部分中国香港民众恐慌,疫情也开始被外界所知。5.2 爆发:春运助推,短暂冲击经济,持续触动社会2003年2月正值中国春运,返乡返岗过程中人员大规模流动,2月中国客运总量达14.73亿人,旅客周转量达1338.94亿人公里,均达到全年峰值。2月,与广东临近的中国香港出现病患,山西省也出现自广东返乡的病患,但3月才被确诊。3月北京、内蒙古、中国台湾等地陆续出现首例确诊病例。截至3月底,中国内地报告病例806例,中国香港和台湾地区共计540例。2003年2月下旬,一名常驻上海的美国商人在途经中国香港到达越南河内后确认染病,并传染了多名当地医疗人员。常驻河内的WHO医生向WHO通报了病情,3月12日WHO发出了全球警告,3月15日WHO正式将该病命名为SARS。之后SARS从东南亚传播到澳大利亚、欧洲和北美。7月,全球SARS确诊和疑似病例数均不再增长,疫情基本结束。根据WHO数据,截至2003年8月,中国内地累计报告SARS病例5327例,死亡349例;全球累计患病8422例,死亡916例。 SARS流行期间民生经济遭遇短暂冲击。疫情期间政府限制人员流动,叠加民众自主减少外出和消费活动,一定程度阻碍了经济发展。2003年4-6月中国客运量明显减少,其中5月客运量减少至8.09亿人,仅是2月的54.9%。2003年全国二季度GDP增速从11.1%下滑至9.1%,其中运输物流业和住宿餐饮业下滑明显,分别降至2.3%和7.4%。然而疫情过后经济快速恢复,住宿餐饮业甚至出现短暂爆发,GDP增速恢复至10%。SARS爆发间接撼动了部分地区政治局势。例如,中国香港爆发疫情后,民众认为特区防治不力而导致社区大规模传染,引发了民众对特区的不满情绪。同年爆发约50万人参加的游行,其中游行口号包括“非典危,港人更危”、“无能管治,灾难绵绵”等,可见SARS的爆发是当时政治游行的催化剂。此外,香港旅游业因疫情而倍受冲击,严重影响香港经济,因此香港特区向中央请示,催生了对内地居民的“自由行”政策,使中国香港与内地的关系进入历史新篇章。
SARS对医疗卫生系统产生冲击,一部分幸存者至今仍遭受激素治疗的后遗症。对医护人员而言,由于初期不知疾病的传染性,大量医者因防护不足而感染,2003年5月6日北京公布确诊SARS患者1897例中医护人员就有335人,约占18%。据统计,中国内地和中国香港分别有13位和8位医护人员人因此殉职。对一些患病后治愈的幸存者而言,由于缺乏有效治疗手段,抢救中使用的激素类药物易引发后遗症,有人因此长期遭遇疾病折磨和经济困境,这部分人在10年后才被广泛关注。疫情初期,信息的隐瞒或误判导致民众和政府掉以轻心,加剧了传播风险和防疫难度。2003年2月11日广东省政府表示所有病人的病情均在控制当中,2月12日中国疾病预防控制中心负责人表示全国近期内不会发生大范围呼吸道传染病的流行。因此民众毫无戒备之心,广州民间如期举办大型活动,例如2月12日广州举办现场球迷超5万人的中国和巴西的足球友谊赛,2月18日举办了罗大佑万人演唱会。中国政府也未能及时向WHO通报疫情,2月10才将疫情通知了WHO,且仅包括广东省的发病状况。同时,中国拒绝WHO调查人员进入北京考察,因此外界也未能第一时间了解疾病情况。直到4月4日,国家旅游局仍宣布中国一切旅游活动正常进行。信息公开后,中国各部门政府第一时间采取了一系列有效措施控制疫情,防疫工作步入正轨。4月17日中央政治局会议后,政府认识到了SARS的严重程度和潜在威胁,开始严肃应对。4月19日时任总理温家宝正式警告地方官员,瞒报少报疫情的官员将面临严厉处分。4月20日北京公布共有确诊339例(原先仅37例)。当日,中国政府宣布了多项政策和人事任免,包括:卫生部宣布实行“疫情一日一报制”、多所高校停课、任命王岐山担任北京市代理市长等。4月26日民政部与卫生部联合发出紧急通知,要求SARS患者遗体要及时、就地火化,不得举行遗体告别仪式;4月30日卫生部通知要求SARS防治场所严禁使用中央空调;5月9日国务院公布施行《突发公共卫生事件应急条例》。信息公开也引起了WHO与世界各国对疫情的高度重视,全球警报系统和对疫情防治的协调统筹能力发挥了显著作用。由于越南河内向WHO通报了病情,3月12日WHO发出全球警告,建议隔离治疗疑似病例,并成立医护人员网络以协助研究SARS疫情。自4月2日WHO先后进入中国广东、北京和澳门协助调查,疫情信息逐步公开,世界各国建立信息通报和共享机制。4月15日WHO将中国广东、山西、香港、台湾以及加拿大多伦多、越南河内和新加坡列为疫区。之后,加拿大发布了多份隔离令,新加坡、中国香港和台湾采取了疑似病例隔离、学校停课等措施。疫区以外的国家和地区政府纷纷出台政策防止公民前往疫区。5月-7月,WHO陆续将新加坡、中国香港、中国内地、加拿大以及中国台湾从疫区中除名。SARS期间,中国不断总结经验、吸取教训,并及时调整防范措施,阻止了疫情后发省份和地区的疾病扩散。例如,山西、内蒙古、北京等地的疾病传播多数源自于从广东返乡人员,且农村地区传染风险大,这些规律引起了政府高度重视。4月22日国家旅游局规定不得组织到中西部地区和农村旅游,防止疫情通过旅游向农村和边远地区扩散。时任国家主席胡锦涛亲自到四川农村视察防疫执行情况,四川政府也针对返乡农民工采取措施了跟踪隔离等措施。后来四川全部病例均为输入型,未发生本地传播。截至5月中旬,中国内地31个省份和地区中,有7个地区无病例,12个地区确诊病例控制在个位数。SARS之后,中国就应对公共突发事件建立了更完善的法律法规和处理机制,信息透明成为公共决策重要组成部分。1989年中国颁布并实施了《中华人民共和国传染病防治法》,根据该法,信息公开的裁量权在地方政府而非中央。这一法律漏洞导致广东省政府未能及时通报病情。2005年该法被修订,规定突发原因不明的传染病需要采取最高级别的预防、控制措施,且由国务院卫生行政部门予以公布、实施。2008年5月1日中国正式实施了《政府信息公开条例》,规定了县级以上政府部门应依法公开突发公共事件的应急预案、预警信息及应对情况。![]()
危险重重:麻风病、炭疽病、黄热病、肺结核、疟疾、伤寒、MERS
麻风病:“隔离”的抗疫方式登上历史舞台,由曾经的残忍、粗暴逐渐转变为文明、科学。麻风病是由麻风杆菌引起的一种慢性传染病,主要经飞沫传播,患者身体组织出现肿胀或溃烂,易致失明或身体残疾。公元前1000-600年古埃及和印度已有该病的记载,后来疾病于中世纪爆发于欧洲,中世纪后爆发于亚洲,至今麻风于部分贫困地区依然流行。世界各地均有患病,主要集中在南亚、东南亚、非洲和拉丁美洲。早期人类用较粗暴隔离的方式应对麻风。中世纪欧洲对麻风病人进行排斥,病人甚至曾与犹太人一起被屠杀;古代中国民间将麻风病人弃置荒野,使逃亡者逐渐聚集成“麻风村”。随人类对疾病的认知进步,隔离方式变得更加文明和科学。中世纪欧洲有教会专门收留麻风病人,11世纪英国建立了第一个麻风病禁锢所,13世纪欧洲已有19000个禁锢所,18世纪中国建立了第一所慈善性质的“麻风院”,19世纪印度将麻风病人单独隔离至收容所。1940年代抗生素问世,麻风病方得以治愈。然而至今世界上一些医药贫困的地区依然有麻风病在流传。
炭疽病:人畜共患,催生了生物武器,书写了残酷的战争和恐怖主义历史篇章。炭疽病是由炭疽杆菌所致的的急性传染病,主要经接触传播,宿主多为动物皮毛及畜产品,主要表现为皮肤坏死或水肿,最快1-2日即可夺命。公元前1500年已有疑似炭疽症状的记载,20世纪通过羊毛自然传播的炭疽在世界多国大规模流行。后来,人类发现炭疽杆菌容易繁殖、存活时间长、致命快,且通过动物传播隐蔽性强,很多强权国家借此研发生物武器。一战期间,德国间谍在纽约港口向运往欧洲的马匹身上注射炭疽病毒,造成牲畜死亡以扰乱敌国后勤供应;二战期间,英国在格鲁伊纳岛试验了一颗炭疽杆菌炸弹,直至1990年英国官方才宣布该岛已脱离危险。二战后,兽用疫苗和抗生素已经能有效防止炭疽的自然传播,然而人类仍未阻止人为传播。2001年美国“911”恐怖事件爆发后,有人把含有炭疽杆菌的信件寄给数个新闻媒体办公室以及两名民主党参议员,导致17人感染,5人死亡,并造成城市恐慌。黄热病:科学家以生命代价证实蚊子是传播媒介,成为疫情防控的转折点。黄热病由黄热病病毒引起,主要通过蚊子传播,患者突出表现为黄疸、发热、出血等。目前的研究已经证实,黄热病病毒起源于非洲或美洲猴子中的相似病毒。作为一种以蚊子为传播媒介的传染病,黄热病早期主要在非洲和美洲的热带地区流行,17世纪商贸活动往来将黄热病的流行地区扩大到北美和欧洲。在数百年不断出现的疫情中,黄热病主要杀伤白人和印第安人,而黑人患病较少,这可能与白人和印第安人从未接触过黄热病而缺乏免疫力有关。1668年黄热病首次出现在纽约,此后黄热病在美国各地间隙性爆发达百年之久,1800年黄热病开始在欧洲地中海沿岸大规模爆发,并曾导致巴塞罗那六分之一的人口死亡。面对黄热病的威胁,欧美各国政府主要吸取了防控黑死病的经验,如隔离检疫、清洁城市环境等,但由于缺乏对黄热病传播途径的认知,这些措施的效果有限。1900年,美国军医里德奉命研究黄热病的防治方法,过程中其两名助手自愿接受感染蚊子的叮咬导致一人死亡、一人健康严重受损,最终以生命的代价证实蚊子是黄热病的传播媒介,由此灭蚊成为预防黄热病的主要手段,成为人类控制黄热病疫情的转折点。1936年,美国细菌学家泰勒发明了黄热病疫苗,进一步削减了黄热病的威胁。至今,世界大部分地区均已不再有黄热病出现,但在非洲和拉丁美洲部分地区,政府公共卫生意识不足、执行不力等因素使得黄热病仍然间歇性爆发,黄热病目前仍然是威胁世界卫生安全的主要瘟疫之一。肺结核:防控阶段性胜利后的忽视导致再度流行,移民难民流动及细菌耐药加大防控难度,至今每年死亡150万人。肺结核是结核分支杆菌引起的传染病,主要通过飞沫传染,大多数感染者没有症状,也没有传染性,只有10%的感染者会恶化为开放性结核病,表现为慢性咳嗽、咳血、体重减轻等,致死率50%。肺结核是一种古老的疾病,至少可溯至新石器时代,发病主要与拥挤环境、营养不良有关。随着城市规模及人口密度的增加,18世纪末欧洲的肺结核疫情达到顶点,每年的总人口死亡率达到1%。1882年德国细菌学家科赫首次分离出结核杆菌,1921年卡迈特发明卡介苗,1944年链霉素被发明,人类防治肺结核的手段不断丰富,全球尤其是发达国家的肺结核疫情得到较大程度的控制。疫情防控的阶段性胜利使得各国政府开始忽视防控工作,加上移民难民流动的增加、多重抗药性菌株的出现及HIV关联肺结核患者的增多,1990年代后肺结核再度全球流行,1993年WHO宣布肺结核疫情进入全球紧急状态,2006年发起结核病防治计划但未能达成2015年的防治目标。据估计,仅1882年发现结核杆菌以来全球就有至少2亿人死于肺结核,而目前全球约有四分之一的人口患有潜伏性结核病,美国也有5-10%的比例,全球每年死亡150万人,死亡者95%来自发展中国家。
疟疾:目前全球感染者达2亿,疫苗、药物研发及国际间合作仍需加强。疟疾是由疟原虫引起的传染病,主要通过蚊子传播,患者2-3天发作一次,表现为发热、畏寒等,在中国又被称为“打摆子”。疟疾的流行历史较长,公元前2700年中国就有了疟疾的历史记载。目前的研究证据显示,疟原虫可能来源于感染黑猩猩或大猩猩的近亲物种。由于疟疾主要通过蚊子传播,因此主要流行于热带地区,尤其是非洲,但也曾在欧洲和北美流行。1880年法国军医拉韦朗首次发现疟原虫,1898年苏格兰医生罗斯证实蚊子是疟疾的病媒,随后灭蚊和防蚊成为预防疟疾的主要手段并产生明显效果。药物方面,秘鲁原住民最早发现金鸡纳树树皮具有治疗疟疾的作用,该疗法1640年传入欧洲,后化学家发现其有效成分是奎宁,20世纪中叶氯喹和青蒿素先后被发明,一系列新的药物降低了疟疾的威胁,但多年的使用使得抗药性疟原虫不断出现。疫苗方面,直到2015年第一种疟疾疫苗才被成功研发出来,但其保护效率不高且仅能维持一年半。由于疫苗长期缺乏且蚊子和疟原虫通过进化而抗药性不断增强,加上发展中国家在公共卫生方面投入不足,疟疾的防控形势不容乐观,2015年全球疟疾感染者达2亿人,死亡44万人,死亡者90%来自非洲。伤寒:“伤寒玛丽”让人类发现了“健康带菌者”,推动免疫学发展的同时,也引发了公众对人权的热议。伤寒是一种由伤寒杆菌引起的急性肠道传染病,临床表现为发热、畏寒,严重者可导致肠穿孔以致命。伤寒杆菌在水中可存活2-3周,在粪便中能维持1-2个月。伤寒杆菌携带者容易通过其接触过的水和食物向外散播细菌。1906年美国一位富人雇佣了一位爱尔兰移民“玛丽”做厨师,结果一屋子里的11个人中有6人感染伤寒。经医学专家调查,玛丽之前的7个工作地点都曾爆发过伤寒,累计22人患病。然而,外表健康的玛丽抗拒检查,认为这是一种侮辱,在多次反抗后才被警察强制带走。玛丽成为了第一位无症状伤寒病菌携带者,她的出现吸引大量医学研究,医学发现了人体免疫机制在病原体毒性有限时能阻止发病,但不能彻底消灭病原体。另一方面,美国卫生部曾对玛丽进行强制隔离并要求其不能再当厨师,但由于大众缺乏对“健康带菌者”的正确认知,且玛丽本身带有“移民”、“女性”等易引起社会歧视的标签,政府被媒体和大众指控侵犯人权。然而,1915年玛丽又引发了一场25人的大感染,公众对玛丽的态度由同情转变为憎恶。“伤寒玛丽”也因此成为代名词,推动了社会关于疾病和人权的思考。MERS:源自中东却在三年后的韩国意外爆发,医疗业私有化和公共卫生管理缺失是罪魁祸首。MERS(Middle East Respiratory Syndrome,中东呼吸综合征)与SARS类似,均是由冠状病毒导致的呼吸道传染病,2012年始发于沙特,主要在中东地区流行。根据WHO数据,截至2020年1月全球共有MERS确诊病例2519例,死亡866例,死亡率高达34.3%。全球共有27个国家出现过确诊病例,但超过80%的病例都在沙特。然而2015年5月韩国突然爆发MERS,成为全球仅次沙特的第二大疫情国。5月20日一名从中东出差回国的韩国男子确诊,5月29日该男子已传染9人,6月8日韩国确诊68人,7月11日确诊数达186例、死亡38例,1.7万人隔离,2900多所学校停课,引起社会极大恐慌,疫情持续近7个月才消停。MERS的爆发揭露了韩国公共卫生管理的多重漏洞。疫情初期,韩国政府拒绝公开收治MERS患者的医院名单,而医院是MERS传播的主要场所,导致疫情加剧、民众恐慌。信息不透明的背后是韩国医院私有化和管理体系漏洞。韩国医疗体系私有化程度高,众多私人医院担心影响“生意”而不愿公开名单,同时政府也担心信息公开导致医院不肯接收新的病人而选择不作为。疫情结束后,韩国政府开始采取多项措施加强公共卫生管理,2018年9月韩国再次出现MERS病例,但政府仅一个月就控制住了疫情。![]()
启示
7.1 瘟疫对人类社会具有巨大的破坏力
黑死病削减了欧洲30-50%的人口,天花导致3亿人死亡,西班牙流感致死破5千万,霍乱至今每年仍然夺走几百万生命……宏观上是数字,微观上是多少家庭的悲欢离合。瘟疫对经济的冲击长期来自人口削减对生产力的破坏,短期来自商贸活动停滞带来的直接影响。然而,我们难以准确估计其真正影响,因为没有人知道“假如没有瘟疫,世界会发生什么”。同时,天灾背后的“人祸”也让人刻骨铭心,欧洲中世纪黑死病导致的犹太人被迫害和屠杀,1918年西班牙流感导致医院瘫痪,2001年恐怖主义散播炭疽细菌引发骚乱,2003年SARS导致板蓝根脱销,人心的恐慌与猜疑、社会的动荡与不安随瘟疫一幕幕上演。遥远的历史显得模糊,冰冷的数字缺乏震撼,只有当我们亲身经历的时候才深感瘟疫的残酷。落后、不健全的社会形态或制度的弊端往往在瘟疫中被放大,而瘟疫导致的生存危机又能够迫使人们突破旧有社会形态或制度,进而使人类文明在危机中不断前进。例如黑死病期间,宗教忏悔和种族迫害均未能产生防治效果,反而隔离检疫措施使很多城市免于瘟疫或者疫情缓解,对比效果的强烈冲击使得人们思想逐步从中世纪的宗教禁锢中走出,成为宗教改革和启蒙运动的开端。2003年SARS爆发初期我国政府在信息公开方面的问题引发政府信任危机,事后我国出台了政府信息公开条例,促进了我国政府信息公开改革进程。2015年的MERS爆发也引发韩国政府对医疗行业监管的反思。抗疫经验和教训就这样不断转化为推动社会前行的动力,与人类文明进步相生相伴。7.3 瘟疫是在人类定居、驯化动物、城市等文明进程中产生的从表面看,细菌、病毒等微生物是传染病的根源,但人类在几百万年的历史中只有近1万年才出现瘟疫,说明瘟疫的产生可能也有人类自身的因素。从演化生物学看,瘟疫的产生需要微生物获得感染人的能力并持续在人与人之间传播,而这些均需要人类的一系列“配合”才能实现,如定居、驯化动物、城市等。大约1-1.2万年前,原以四处打猎为生的人类由于大型野生动物灭绝而被迫定居,并先后驯化了植物和动物,这两大变化为瘟疫的产生提供了直接条件。一方面,定居后伴随而来的老鼠、驯化后的牲畜等提供了潜在的病原体并与人类长期接触,继而这些病原体通过定向进化而变为人类传染病;另一方面,定居使得人类排泄物与食物、饮水开始有了交叉污染的可能,为众多传染病提供了传播的条件。大约6000年前,美索不达米亚首先出现了城市,城市的出现使得人口聚集,这为传染病的大流行提供了条件。人类文明在定居、驯化动物、城市等过程中得以发展,但也为瘟疫的产生提供了条件,瘟疫因此被称为“文明病”。
7.4 捕杀野生动物正在成为新传染病产生的重要原因近现代以来,捕杀野生动物在人类各类嗜好和生活陋习的驱动下增多,造成野生动物所带有的病原体获得了接触人类并适应人体环境的机会,多种新传染病因此产生。经调查,19世纪末鼠疫的全球第三次大流行是人们追求皮草服饰和大量猎杀土拨鼠导致的,近年来SARS、MERS、埃博拉病毒等也被证明其直接或根本来源是蝙蝠、果子狸等野生动物且与食用野味有关。因此,保护野生动物、改变生活陋习对减少新传染病的发生及公共卫生安全具有重要意义。以祈祷来驱散病毒、以杀猫来消灭鼠疫、以板蓝根来治疗怪病、以偏方来求得心安……不科学的防疫措施和应对方法非但不能遏制疫情,甚至可能加剧传播、伤及更多生命。相反,19世纪下半叶现代微生物学的发展及科赫法则使得众多的传染病得以明确病原体和传播途径,一方面为针对性的防疫措施提供科学依据,另一方面也为疫苗开发提供基础。20世纪中叶以来发明的抗生素、重组疫苗和抗病毒药物更是极大丰富了人类防治传染病的手段,显著降低了众多传染病对人类社会的威胁。此外,科学精神也发挥了巨大作用,比如1796年詹纳正是通过细致观察、理性分析和严谨试验的科学精神而发明牛痘疫苗,又如1854年英国伦敦爆发的霍乱中,斯诺首次通过流行病学调查即地图标记的方法确定传染源为一口水井,随后水井的封闭大大缓解了疫情。历史证明,现代科学及理性严谨的科学精神是人类战胜瘟疫的最有力武器。7.6 政治不可凌驾于科学之上,政府要重视防疫,信息要公开透明政治不可凌驾于公共健康权益和科学之上。19世纪,欧洲现代化建设、殖民统治、重商主义正值鼎盛时期,而检疫、隔离等措施与之相矛盾,因此执政者轻视且执行不力,最终导致霍乱疫情扩散。1918年美国的执政者隐瞒疫情的严重性,将战争利益放置于防疫之上,导致西班牙流感随“一战”蔓延至全球。2003年中国部分地方政府为遏制恐慌和维护稳定而瞒报病例,错过了防疫的最佳时机。2015年韩国政府未公布患者所在医院更让民众感到恐慌。重视不够、瞒报误报、措施不力往往导致疫情快速恶化,不仅不能带来稳定,反而导致政府公信力受损、社会猜测和恐慌,最终祸及自身。因此政府应将公共卫生安全放置首位,信息公开透明,直面疫情并第一时间组织抗疫防疫工作,尊重专业人士意见,确保行政措施科学有效。除医学进步,完善的公共卫生体系并确保执行是防疫的关键所在。14世纪意大利部分城市专业卫生机构的出现使得隔离检疫等措施得以有效实施并使一部分城市免于黑死病疫情,19世纪中叶开始欧美国家通过卫生立法强制牛痘疫苗的全民接种并得以逐步控制天花流行, 19世纪饮用水的清洁及厕所革命使得霍乱疫情得以大幅缓解。反面来看,一战期间,虽然已经有霍乱疫苗,但匈牙利和奥地利军队未注射疫苗,仍然造成传染悲剧,而德国的强制性疫苗接种帮助德军躲过一劫。因此面对各类可能突发的传染病,加强公共卫生设施建设、建立卫生保障机制、加强应急管理和执行力、最终使公共卫生体系进一步完善是防疫的根本。无论是蒙古鼠疫席卷欧洲、印度霍乱向西传播,还是中东MERS占领韩国、美国流感蔓延世界,一种疾病从“地方病”进化为“世界病”的过程,均离不开商贸、旅游、战争、殖民等人类文明之间的交往。瘟疫无国界,世界上的每一个角落在当今全球化的背景下都难以独善其身。另一方面,巨大的风险使得公共卫生领域的全球合作持续推进,20世纪WHO已经成功消灭了天花,SARS期间WHO对各国的预警、督促和治疗建议有效遏制了疾病的全球传播,2017年WHO的终止霍乱全球规划也已经进入实施。但目前世界各地的卫生资源不平衡问题仍然突出,全球疫情信息共享机制也有待进一步完善,因此公共卫生领域的国际协作机制仍然需要进一步加强。从遗传角度,细菌和病毒具有比动植物快的多的繁殖和进化速度,其中遗传稳定性差的RNA病毒及单链病毒具有更强的变异能力,因此对人类社会的威胁更大。而在可见的未来,人类与牲畜、宠物及野生动物的接触将无法避免,这为寄生于动物身上的病原体提供了适应人体环境并传播的机会。同时,未来城市规模的扩大、人口密度的增加及全球人员流动的加快都将为病毒或细菌的人际传播提供越来越有利的环境。反观现代医学的发展水平,疫苗及抗病毒药物的研发需要数年时间,无法在疫情爆发后的短期内完成研发,生产方面也不具备迅速满足全球需求的充足供应能力,隔离等防疫措施将仍然是未来面对突发疫情的主要手段,手段的单一性使得未来传染病的防治面临较大不确定性和风险。因此,比尔盖茨曾表示“在全世界范围内,大家还没有足够的准备来应对突发传染病”。1)迅速响应。疫情线索出现后要迅速加以研判,确定疫情发生后要第一时间启动应急机制,成立疫情防控指挥部,明确各部门职责;尊重专业人士意见,采取科学的应对措施,并确保执行。2)明确源头。尽快启动流行病学调查,调查疾病传染源和传播途径,并及时公开。针对传播方式采取相应措施阻隔传染源。3)病原鉴定。获取样本后,开展实验室检测、诊断及病原学鉴定工作。4)信息公开。树立坦诚、公开的理念,启动疫情监测系统和疫情通报制度,及时、准确地公开信息,并接受社会监督;同时加强跟国际社会和科技界的沟通,共同战胜疫情。5)隔离追踪。在疫情初期应第一时间隔离患者,并追踪其密切接触者;建立专门的收容收治场所,并加强隔离场地人员流动控制和健康人员的防护措施;确保疑似病例和高危感染人士隔离观察。6)积极治疗。对传染病患者应集中隔离治疗,全力救治并减免费用,及时制定传染病的标准化治疗指南或方案,同时加强医护人员防护,避免医护人员感染。7)后勤保障。调动政府和社会力量支援疫区,做好准备应对疫情期间民众生产活动和生活起居可能发生的困难,维护社会各环节稳定运作。8)经验总结。随着对疾病的认知进步以及疫情始发地区的防疫效果,应不断总结治疗和防范经验,不断完善疫情应对措施。疫情后期也要有序推进复工复学,尽量减弱疫情对经济社会的影响。1)加强配套法制建设。完善传染病防治相关法制建设,包括重大事件应急、信息公开、医者保障、吹哨人保护、市场监管、媒体舆论等,一方面确保合理措施有法可依,另一方面规范行政执法行为,避免执法的随意性,公权力被滥用。2)完善公共卫生应急体系。进一步完善传染病预警和监测制度;制定传染病预防控制预案,内容包括:传染病预防控制指挥部的组成及职责、传染病的监测、传染病的报告和通报制度、疫情中卫生机构任务职责分配、传染病分级、疫点疫区现场控制、医疗物资储备与调用等。3)加强公共卫生投入和管理。加强饮用水、下水道、污水处理、生活垃圾处理等卫生基础设施建设;实施有计划的疫苗接种制度;强化对畜牧业的检疫工作;开展群众卫生活动,进行预防传染病的健康教育。4)继续推进医药卫生体制改革。促进基本公共卫生服务均等化;健全基层医疗卫生服务体系,推进实施分级诊疗;推进公立医院改革,探索政事分开、管办分开;支持、鼓励“互联网+医疗”的发展。5)加大医疗科技投入。加大对基础医学、药物及疫苗、医疗设备、体外诊断等医学领域的投入力度,完善人才激励机制,依靠科学对抗瘟疫。6)加强自然环境和野生动物保护。根据野生动物保护法,加强执法力度,打击非法捕杀及贩卖野生动物等活动;大力倡导改变食用野生动物等生活陋习;加强对野生动物的检疫工作。7)重视全球合作与履责机制。加强与国际组织和国家间合作,进行国际传染病防治、医学、公共管理等领域的经验交流,有能力的国家应积极帮助世界贫困地区早日战胜疾病。为什么你值得加入《大宗商品贸易知识体系46讲·学习营》
从2020年下半年开始的大宗商品上涨,到欧洲战事背景下,能源、谷物等各类大宗商品进一步吃紧,市场价格波动剧烈,少数商品甚至出现极端行情。由此,在新经济、数字经济等耀眼潮流中,本来长期潜在公众关注的视线水平面以下的大宗商品及大宗商品贸易,这几个月来不断成为被世人瞩目和焦虑的热点。今年3月伦敦金属交易所镍逼空事件,几乎引发全网开始学习什么是期货逼空这样的大宗商品交易的专业化概念。
大宗商品显然不是因为宏观环境的巨变而意外闯进人们视野,相反是在动荡的环境中,大宗商品作为经济活动的根本基础的价值在沉重背景下被凸显出来。当人们都在仰望星空,追逐新经济的“诗和远方”时,几乎忽视了脚下大宗商品这等旧经济大地的默默存在。今日这大地竟然意外的伴着战云的怒吼,如巨鲸一样抖动起庞大的身躯,将人们从“元宇宙”、“虚拟世界”的畅想中猛然打断,迎面撞见黑黝黝踏浪而来的油轮和散货船,使人们猛然意识到这相貌粗糙的旧经济元素竟然一日不可或缺,且至关重要。以至有人观察到“标准普尔500指数中,今年表现最好的21只股票,竟均属于能源、化肥或其它大宗商品生产企业”;而与此同时,纳斯达克科技股却创下金融危机以来的最大跌幅,让人冷然感到似乎泡沫要破裂的危险。此消彼长间,人类似乎可能发现,自己并没有如所乐观料想的那样,比之先古已经走出了很远。
![]()
本次学习营的主讲老师赵钢是北京金诚同达(上海)律师事务所合伙人 ,拥有大宗商品贸易领域19年工作经验,专注于铁矿石、金属、煤炭、钢材、化工品等大宗商品贸易业务的风险管理及法律事务管理及咨询;曾在央企国企任职多年,负责大宗商品贸易业务法律事务及全面风险管理;担任众多大型贸易企业风控及法律顾问,并持续为行业大型企业、知名专业院校提供国际贸易专题及系列讲座。
反复思量,我们觉得这是一次饱含诚意的邀请。准备良久的课程也希望能让你眼前一亮,并给到你到实实在在的业务帮助。
相较大宗商品贸易行业持续热点的交易投研端知识体系研究,此次课程体系注重大宗商品贸易期现业务本身的综合生态结构、贸易运营管理及交易执行的全流程专业规范,以及贸易生态的底层法律规范,与大宗商品行业投研端知识体系形成有机互补。
课程共陆续更新包括大宗商品贸易知识体系框架、风险管理、法律合规管理、买卖交易、贸易融资结算、贸易物流、衍生品合规、交易纠纷解决、贸易数字化,共9个专业模块,合计46讲的系列视频课程。
本次课程形式采取了【视频课程+社群深度交流+不定期直播】的方式,想让大家利用碎片化时间,每周更高效汲取知识,并且在专属社群内大家可更便捷的进行交流,同时不定期还会有讲师进行直播分享。
如果你对课程内容有任何建议和意见,希望你能通过扑克晓晓(微信id:13311921072)与我们取得联系,课程会因你变得更立体更丰满!
所以,这不是一个看完就结束的线上课程,而是一个大宗商品行业深度的知识经验交流平台和业内人士集聚的大本营,很期待大家的加入,让我们共同携手打开大宗商品贸易深海下的闸门!