云南大学“理解中国”学术新人铸魂论坛:西南地区的三线建设学术实践论坛自2022年6月1日面向全国高校广泛征稿以来,截止2022年9月5日,先后收到上海大学、云南大学、复旦大学、青海民族大学、西南科技大学、湘潭大学、东北师范大学、成都理工大学等多所高校的研究生来稿。经云南大学历史与档案学院聘请相关专家进行统一评审,入围论文共计12篇,在即将举办的学术实践论坛会议中将邀请论文作者进行学术报告,最终评选出一等奖2名,二等奖4名,三等奖6名,优秀奖若干名。本次学术论坛拟定于2022年10月27日(星期四)在云南大学东陆校区举办,届时将邀请国内专家学者以“西南地区的三线建设”为主题进行广泛交流。热忱欢迎各位专家学者与会!
本次学术会议具体信息如下:
一、 会议时间:2022年10月27日19:00-22:00
二、 会议地点:昆明•云南大学东陆校区映秋院201(线下)
腾讯会议:674-917-820
会议密码:221027(线上)
三、 主题:西南地区的三线建设
四、 会议议程
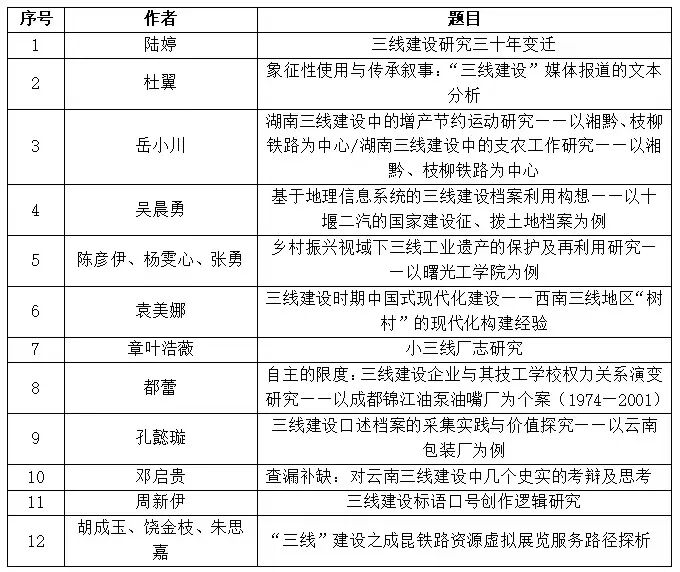
五、 入围名单
主办单位: 云南大学学生工作部
云南大学《思想战线》 · 文科学报编辑部
承办单位:云南大学历史与档案学院
2022年10月25日