点击图片上方蓝色字体“慧天地”即可订阅
文章转载自微信公众号地球空间信息科学学报GSIS,原文转载自微信公众号中国科技期刊研究,作者:李小玲、何书金,排版:王威,编辑:王晓醉,审核:张淑娟,版权归原作者及刊载媒体所有。
地图的重要性不言而喻。中华人民共和国国务院2015年第111次常务会议通过了《地图管理条例》,以国务院令664号公布,2016年1月1日开始实施;紧接着,2017年国土资源部第3次部务会议审议通过了《地图审核管理规定》,2018年1月1日正式实施。
在绘制地图的过程中,有哪些特别容易不小心出问题的地方呢?
南海诸岛、中印边境到底应该如何表示?
港澳台地图图幅范围如何表示?
除了国界线等各种境界线外,还有哪些容易出问题的地方?
你能看出下图中地图的每一处错误么?
为了普及版图意识,帮助广大科研工作者正确、准确地使用地图,地球空间信息科学学报GSIS微信公众号特摘录中科院地理所李小玲、何书金撰写的学术论文《科技期刊地图插图的规范绘制和常见问题》。
该文根据自然资源部地图技术审查中心提出的地图审查的重要内容,结合科技期刊刊文中常见的地图插图问题,从地图图幅范围、行政区划界线、重要岛屿、地图注记和地理要素5个方面对有关地图规范绘制的相关法律法规进行图解。
1、地图图幅范围问题
《规定》对中国全图、台湾省地图、广东省地图、海南省地图、南海诸岛地图、新疆维吾尔自治区地图以及世界部分国家地图的图幅范围作出了具体界定。
1.1中国全图的图幅范围
《规定》第三章第六条对中国全图的绘制作出了两点要求:
(1)中国全图的图幅范围,最东端绘出黑龙江与乌苏里江相交汇处,最西边绘出喷赤河南北流向的河段,最北边绘出黑龙江漠河最北江段,南边绘出曾母暗沙。若南海诸岛以附图的形式表示,则中国地图主图的南边要绘至海南岛的最南端。
(2)中国全图必须表示南海诸岛、钓鱼岛、赤尾屿等重要岛屿,并用相应的符号绘出南海诸岛归属范围线(图1)。
图1 中国全图的图幅范围示意
(a)把中国疆域作为一个整体表示;(b)把南海诸岛作为附图表示
需要特别说明的是,上述条款中提到的最西边的“喷赤河”,目前是阿富汗与塔吉克斯坦的界河,它是发源于帕米尔高原的一条季节性河流,其水源主要来自帕米尔高原的冰雪融水,流向自东向西,最终流入咸海。
喷赤河南北流向河段的南段原位于中国与塔吉克斯坦边界争议区,虽然两国通过谈判在1997年和2002年签署了两份边界协定,但乌孜别里山口以南的南段中塔国界在国家标准地图上还尚未按协约进行标识,所以当前科技论文中涉及到中国全图地图的绘制时,其图幅范围仍须按照2003年颁布的《规定》要求绘制。
中国地图的呈现形式(图1)有两种:
(1)将中国全图作为一个整体表示;
(2)将南海诸岛以附图的形式表示。
当南海诸岛作为附图表示时,需要特别注意以下三点:
(1)附图不能压盖到主图中任何的海上归属范围线或重要岛屿。《补充规定(试行)》明确规定:绘制示意性中国地图,应完整表示中国领土,不得随意压盖中国地图图形范围。这里提到的“地图图形范围”,核心强调的是国界线和重要岛屿。如错误样图2(a)中的南海诸岛附图就压盖到了东沙群岛和南海诸岛的海上归属范围线。
(2)如果将南海诸岛附图置于带经纬网的中国地图中,则附图一定要带有独立的经纬网和比例尺。图2(b)即为该类典型错误样例。
(3)附图名称“南海诸岛”不能漏写。
图2 中国全图的典型错误样图
(a)附图覆盖海上归属范围线;(b)附图缺失独立的经纬网和比例尺
另外,对中国示意性地图,《规定》要求:
(1)用实线表示中国疆域范围,陆地界线与海岸线粗细有别,用相应的简化符号绘出南海诸岛范围线,并表示南海诸岛以及钓鱼岛、赤尾屿等重要岛屿岛礁;
(2)用轮廓线或色块表示中国疆域范围时,南海诸岛归属范围线可不表示,但必须表示南海诸岛、钓鱼岛、赤尾屿等重要岛屿岛礁。具体绘法可参考文献:编制出版中国地图必须遵循的九项原则[J]. 中国编辑, 2011(4):34-42.。
1.2广东省地图的图幅范围
广东省的图幅范围必须包括东沙群岛,但不包括香港和澳门[图3(a)]。东沙群岛是南海诸岛中最北的一组群岛,由东沙岛、东沙礁(环礁)、南卫滩和北卫滩(暗礁)等组成。
需要强调的是:
(1)广东省专题地图中,图例的放置一定不能盖住东沙群岛;
(2)广东省与海南省在琼州海峡处的省界不能漏绘。图3(b)作为典型错误样例即错在“漏绘东沙群岛”“图例位置压盖到东沙群岛”两点上。
图3 广东省地图图幅范围示意图
(a)范例图;(b)错误样图
1.3中国全图的图幅范围
2012年,中国国务院批准设立海南省三沙市,行政上管辖西沙群岛、中沙群岛、南沙群岛等岛礁及其海域。所以从行政区划上,南海诸岛隶属于海南省。由此《规定》指出,海南省的图幅范围必须包括南海诸岛,南海诸岛既可以包括在海南省全图内[图4(a)],也可以作附图表示[图4(b)]。
需要强调的是:
(1)南海诸岛作为海南省(海南岛)附图时,图名应该叫“海南省全图”。这与其作为中国地图的附图图名“南海诸岛”是不同的。
(2)海南省地图中,“海南省”3字要跨越海陆标注,因为其既包括海南岛陆地部分,还包括海上的部分岛屿。
图4 海南省地图的图幅范围示意图
(a)把中国疆域作为一个整体表示;(b)把南海诸岛作为附图表示
1.4南海诸岛的图幅范围
南海诸岛由4个群岛(东沙群岛、西沙群岛、中沙群岛、南沙群岛)和零星岛礁组成,包括200多个岛屿、沙洲、暗礁、暗沙、暗滩等。
《规定》对南海诸岛作为附图的图幅范围也作出了具体要求:
北面绘出中国大陆南端和部分台湾岛,东面绘出菲律宾首都马尼拉,西面绘出越南首都河内,南面绘出加里曼丹岛上印度尼西亚与马来西亚间的全部界线[图5(a)];对于不表示邻国间界线的南海诸岛图,南面绘出曾母暗沙和马来西亚的海岸线即可[图5(b)]。
图5 南海诸岛附图的图幅范围示意
(a)有邻国界线;(b) 没有邻国界线
该图绘制时需要注意以下几点:
(1)在专题地图中,南海诸岛附图在专题要素表达上要与主图保持一致;
(2)附图北面的部分台湾岛不能缺失;
(3)海上归属范围线9段线必不可少;
(4)如果主图有经纬网,南海诸岛作为附图一定要有独立的经纬线和比例尺;
(5)附图的名称和比例尺不能缺失。图6(a)中的附图即为典型的错误样例,图6(b)为订正后的图件。
图6 南海诸岛附图典型错误样例
(a)错误原图;(b)校正图
1.5台湾省的图幅范围
台湾省地图的图幅范围必须绘出钓鱼岛和赤尾屿(以“台湾岛”命名的地图除外)。钓鱼岛和赤尾屿既可以包括在台湾省全图中[图7(a)],也可以用附图的形式来表达[图7(b)]。
图7 台湾省地图的图幅范围示意图
(a)钓鱼岛、赤尾屿在全图中表示;(b)钓鱼岛、赤尾屿在附图中表示
1.6新疆维吾尔自治区的图幅范围
《规定》要求,新疆维吾尔自治区地图和绘有新疆维吾尔自治区西部的地区图,其图幅范围应绘出喷赤河南北流向河段(图8)。
需要特别注意的是,新疆维吾尔自治区地图涉及到中哈边界的萨吾尔山处界段、中吉边界的天山南脉界段和中塔边界乌孜别里山口以南界段为未定国界等易错绘国界线段,这几处国界界段在绘制时极易出错,应高度重视。后文会逐一图解相关国界线的具体绘制问题。
图8 新疆维吾尔自治区地图的图幅范围示意图
1.7世界全图和部分国家地图图幅范围
《规定》对世界地图和部分国家地图的图幅范围也作出了相应的要求。
中国出版的世界政区地图,必须将中华人民共和国置于图幅的中央。更精确地说,标准地图都是以150°E经线作为中央经线来绘制世界地图的。
印度地图和巴基斯坦地图,应该包括争议区克什米尔地区(图9)。
以色列和巴勒斯坦地图,应该包括全巴勒斯坦地区(图10)。
日本地图的图幅范围内,不能包括有中国的钓鱼岛和赤尾屿等岛屿。图11即误将钓鱼岛、赤尾屿划入日本版图。
图9 印度和巴基斯坦地图的图幅范围示意
(a)印度;(b)巴基斯坦
图10 以色列和巴勒斯坦地图的图幅范围示意图
图11 将钓鱼岛、赤尾屿划入日本国土的典型错误样图
2、行政区划界线
科技论文地图插图中,涉及行政区划界线问题最多的是国界线问题,其次是省界。因此,本节将重点分析国界线的不规范绘制或错误表达问题,省界仅述及错误较多的甘肃省与青海省省界等。
2.1中国与陆上邻国边界条约或协定的签署背景
国界线作为一国与他国之间的界线,具有相对稳定性、限定性和不可侵犯性。
中国是世界上陆上邻国最多、边界线最长、边界情况最复杂的国家之一,陆上国界线长达两万多公里,陆上邻国有14个。
建国以来,中国政府遵照国际法的一般原则和国际惯例,根据“睦邻友好、稳定周边”的方针和“平等协商、互谅互让、和平谈判”原则,在20世60年代和 90年代相继与12个陆上邻国签订了边界条约或协定,形成了两个解决国家边界问题的高峰期(表1,图12)。
目前,只剩下与陆上邻国印度和不丹的边界问题还没解决。中印边界问题短时间内不可能解决;中不边界问题不大,边境地区基本稳定。
表1 中国与12个陆上邻国边界条约或协定的签署情况
图12 中国与其陆上邻国的边界勘定示意图
2.2中国地图边界的规范绘制
根据《中国地图编制出版管理条例》(以下简称《条例》)第二章第六条:中国国界应按照中国同有关邻国签订的边界条约、协定、议定书及其附图绘制;中国尚未同有关邻国签订边界条约的界段,按中华人民共和国地图的国界标准样图绘制。
按照这一条例,在绘制中国与14个陆上邻国的国界线时,已经与中国签订了条约的12个国家,两国国界线应按相关条约绘制;尚未与中国签订边界条约的印度和不丹,由于“中华人民共和国地图的国界标准样图”是将其作为已定国界来绘制的,那么在科技论文的地图插图中,涉及中印边界和中不边界的国界线,应按已定边界来绘制。需特别指出的是:目前乌孜别里山口以南的中塔边界南段,《规定》要求将其作为未定边界来绘制。
在科技论文的地图插图中,国界线绘制出问题的地段比较集中,归纳起来有包括中朝边界的鸭绿江地段、中俄边界上的兴凯湖地段、中蒙边界上的贝尔湖地段、中吉边界上天山南脉处地段、中塔边界、中印边界等(图13)。
图13 国界线绘制中易出问题界段
2.2.1 中朝边界的鸭绿江口地段
鸭绿江是中国与朝鲜两国共有的江面,其入海口位于中国海岸线的最北端。该地段(图13①处)在地图上的绘制要注意:
(1)因为鸭绿江入海口一段水面很宽阔,所以在大比例尺地图上,其江面是双线绘制的,则相应的国界线也要配置在江口两岸[图14(a)];在比例尺<1:1000万的小比例尺地图上,鸭绿江一般用单线表示,但最后一段国界符号要配置在沿江城市丹东市以北的朝鲜一侧[图14(b)]。
(2)该处地图上的国界线应沿鸭绿江两侧跳绘。
图14 中朝边界鸭绿江段国界线的规范绘制示意图
(a)大比例尺地图;(b)小比例尺地图
2.2.2 中俄边界上的兴凯湖地段
兴凯湖是黑龙江省最大的淡水湖泊,也是中俄边界的界河,其北部属于中国,南部属于俄罗斯,湖水从东北部龙王庙附近流出进入松阿察河,最终流入乌苏里江。松阿察河是中俄两国的界河。在其(图13②处)地图插图的绘制中,国界线绘制要注意(图15):
(1)兴凯湖上的国界线应该在当壁镇与龙王庙河口之间以直线的形式跨江标注;
(2)“兴凯湖”的名称3字要跨国界标注;
(3)界河“松阿察河”的名称要标注在中国境内,沿河段的国界线沿河跳绘。
图15 中俄边界兴凯湖段国界线的规范绘制示意图
2.2.3 中蒙边界上的贝尔湖地段
贝尔湖位于呼伦贝尔草原的西南边缘,是中蒙两国共有的淡水湖泊。由于贝尔湖大部分湖面是位于蒙古境内,湖泊的长轴基本与国界线走向接近一致,所以在该地段(图13③处)绘制时:国界线和湖岸应有一段距离,不要靠近或叠压湖岸(图16)。
图16 中蒙边界贝尔湖段国界线的规范绘制示意
2.2.4 中吉边界上的托木尔峰段和天山南脉段
中国与吉尔吉斯斯坦在托木尔峰处的国界线须按照最新标准地图绘制。目前,托木尔峰是中吉两国的界峰,其名称须标在中国境内,高程可标在境外,等腰三角形实心界峰底边的中点应与国界线重合。天山南脉处的国界线段(图13④处),
在1999年签订的《中吉国界补充协议》中已解决,2003年勘定结束,目前国界线的走向已经按照条约标示。但在科技论文地图插图中,该处国界线的常见错误是误将其绘制成沿图17的蓝线走向。正确的绘制方法应该是选择标准地图服务系统中的地图作为基础底图,沿如图17中的点线国界线走向所示,该处国界线不能往下凹。
图17 中吉边界天山南脉和托木尔峰处国界线的规范绘制示意图
2.2.5 中塔边界
中塔边界谈判历时19年,是目前已签订边界协定/条约的邻国中谈判时间最长的一个国家。中塔边界原先存有争议的界段共3段,其中乌孜别里山口以北的两处界段在1999年的《中塔边界协定》中较为顺利地解决了,标准地图也已按条约进行相应标示。
乌孜别里山口以南一段国界线(图13⑤处)到2002年也得以解决,并于2011年签订了两国《勘界协定书》,但国家标准样图对该段国界线一直没有在地图上进行相应标示,所以《地图管理条例》也一直将其作为未定边界来处理。由此该处界段成为国界线绘制中最容易出错的地方之一。
根据《公开地图上我国国界线画法说明图》的规定,中塔边界自乌孜别里山口向南至中、塔、阿3国交界点沿萨雷阔勒岭绘未定国界,色带连续套印。用轮廓线或色块表示中国疆域时,未定界可不表示。根据这一规定,涉及中塔边界的地图(图18)要注意如下几点:
(1)如果国界线符号用实线表示,则中塔南段未定边界要用虚线表示。目前,大多国界线是用点线符号表示,则未定国界相应地要用虚线表示。
(2)未定国界的起始点是从乌孜别里山口国界线的空白段开始,结束于中、塔、阿3国交界处。
(3)在标有塔吉克斯坦国名的地图中,“塔吉克斯坦”这一国名不能标在争议区。
图18 中塔边界的规范绘制示意图
2.2.6 中印边界
中印边界习惯上被划分为东、中、西3段(图19),东段(图13⑦处)是指不丹以东的中印边界,中段是指尼泊尔和克什米尔之间的中印边界,西段(图13⑥处)是指印控克什米尔的拉达克同中国西藏和新疆的边界。从边界争端的实际情况来看,中段争议不大,争端主要集中在东段和西段。
图19 中印边界问题示意图
东段边界的争端起始于殖民时期英印政府向中国新疆、西藏地区的蚕食扩张。1913—1914年,英帝国殖民统治印度时期在西姆拉会议上炮制的“麦克马洪线”是中印边界东段争端产生的历史性根源。
为了严肃表明中国对该区域的立场,《规定》强调:“西藏自治区门隅、珞隅、下察隅地区附近的地名应选取按1:400万公开地图表示”。西段边界的争端主要涉及阿克赛钦的归属问题,也是英殖民主义者推行侵略性“前进政策”的产物,历届中国政府从未承认过,英印政府的势力也从来没有进入过该地区。目前该地区为中国实际控制区。
在科技论文的地图插图中,中印边界最常见的错误就是误将阿克赛钦划入印控克什米尔、将“麦克马洪线”作为中印东段边界线处理(图20中的①和②)。这些事关国土安全的出版行为需要用图者高度重视。
图20 中印边界典型错误样图
2.3世界部分国家/地区地图边界的规范绘制
2.3.1 克什米尔地区
克什米尔位于巴基斯坦东北部、印度西北部,与中国的新疆、西藏接壤。在英国殖民统治时期,该地区是英属印度的一个大邦。1947年,大英帝国统治下的英属印度解体,分解为印度和巴基斯坦两个自治领新国家。由于克什米尔具有重要的军事战略地位,英国意图将其作为军事基地,因而对克什米尔的归宿问题在所谓的“蒙巴顿方案”(其主要内容:英属印度按居民的宗教信仰分为印度和巴基斯坦两个自治领)。
其领土划分为:
(1)西北巴基斯坦,包括西旁遮普、信德、西北边省和俾路支,人口 2500万,其中伊斯兰教徒 800万;
(2)东北巴基斯坦,包括东孟加拉和阿萨姆的西尔赫特县,人口 4400万,其中伊斯兰教徒3100万;
(3)印度联邦,包括英属印度的其余部门,人口 2. 25亿;
(4)王公土邦,当时有 565个,占全印度面积的2/5,人口8100万。 这些土邦享有独立地位,可分别谈判、自由决定加入印度联邦或巴基斯坦,或独立直接归属英联邦,但后来 565个土邦的绝大多数都归属印度,只有海德拉巴、朱纳加德和克什米尔3个土邦要求独立。“蒙巴顿方案”中没有明确规定,致使克什米尔问题长期争执不下,成为影响印巴两国关系的重大障碍。后经联合国安理会调解通过了《关于克什米尔问题的决议》而执行停火和休战协定,并划定停火线。
《规定》对涉及克什米尔地区的地图绘制(图21)作出如下规定:
(1)克什米尔为印度和巴基斯坦的争议地区,在表示国外界线的地图上,需画出克什米尔地区界范围线和停火线,并注明“印巴停火线”字样;
(2)表示印巴停火线的地图上,应加印巴停火线图例;
(3)在印度河以南跨印巴停火线标注不同于国名字体的地区名“克什米尔”;
(4)印巴停火线两侧分别括注“巴基斯坦实际控制区”和“印度实际控制区”;
(5)比例尺≤1:2500万的地图,只画地区界、停火线,不注控制区和停火线注记;
(6)比例尺≤1:1亿的地图和比例尺为1:2500万至1:1亿的专题地图,只画地区界,停火线可不表示;
(7)“斯利那加”作一般城市表示,不作行政中心处理;
(8)分国设色时,克什米尔不着色,在两控制区内沿停火线两侧和中国接壤的地段,分别以印度和巴基斯坦的颜色作为色带。
图21 克什米尔地图边界的规范绘制示意图
2.3.2 巴勒斯坦地区
巴勒斯坦处于亚、非、欧三大洲相交汇的地方,是巴勒斯坦阿拉伯人和犹太人的故乡,在经历了早期罗马帝国侵入而流离失所、奥斯曼帝国占领400年和英国委任统治30年后,1947年11月29日联合国大会以超过总票数2/3的多数票通过了巴勒斯坦分治方案,即决定在巴勒斯坦地区建立阿拉伯和以色列两个国家。
该方案宣告了外来势力对该地区统治的结束,在不同程度上满足了巴勒斯坦人和犹太人双方建国的夙愿。但阿拉伯国家对此方案不满,拒绝分治,并向以色列宣战,由此巴勒斯塔问题演变成以色列和阿拉伯国家之间的全面冲突。
该次冲突以阿拉伯国家失败告终,以色列占领了分治方案中阿拉伯国家的大部分地区,1949年的停火线成了以色列与周边阿拉伯国家的实际分界线。这是阿以双方实力较量的结果。基于巴勒斯坦和以色列复杂的地缘政治关系,《规定》要求,在地图上标绘巴勒斯坦地区(图22)时,应遵照以下原则:
图22 巴勒斯坦地区规范绘制示意图
(1) 用国界线绘出整个巴勒斯坦地区,用地区名字体注“巴勒斯坦”字样,首府标在“耶路撒冷”;
(2) 以色列界线按1947年联合国安理会决议用地区界线标绘,3个阿拉伯区间界线须绘成合拢交叉,并在其中分别标注地区名称“阿拉伯区”。在联合国安理会决议线范围内,标注国名体“以色列”。标绘以色列地区界的地图,需要在恰当位置说明“巴勒斯坦地区内的地区界是1947年11月联合国安理会决议所规定的犹太国(以色列)疆域”。
(3) 绘出1949年阿拉伯国家与以色列的停战线,并尽可能清楚地穿过耶路撒冷城。在标有停战线的地图上,图例中注为“1949年巴勒斯坦地区以色列和阿拉伯国家的停战界线”。
(4) 比例尺≤1:2500万的地图上,可以不标绘停战线;比例尺≤1:5000万的地图上,可以不绘地区界,只注以色列国名、巴勒斯坦地区名或用代号;比例尺≤1:1亿的地图上,可以不绘地区界,只注以色列国名、巴勒斯坦地区名或用代号。
(5) 3个“阿拉伯区”注不下时,可用代号表示。以色列国名和巴勒斯坦地区名注记有困难时,可在境外注记,用箭头指向境内。
2.4中国地图部分省界的规范绘制和常见错误
根据《中华人民共和国地图编制出版管理条例》第二章第七条,在地图上绘制中华人民共和国省、自治区、直辖市行政区域界线,应当遵守下列规定:
(1)国务院已划定界线,或相邻省、自治区、直辖市人民政府已协商确定界线的,按照有关文件或协议确定的界线画法绘制;
(2)虽未就界线划分签订协议,但双方地图上界线绘制一致且无争议的,按照双方地图上绘制一致的界线画法绘制;
(3)对界线划分有争议,并且双方地图上界线绘制不一致的,按照国务院测绘行政主管部门和国务院民政部门制定并报国务院批准发布的省、自治区、直辖市行政区域界线标准画法图绘制。
在中国地图省界绘制中最容易出错的有两处:
(1)甘肃与青海的省界,如果采用2001年以前的旧地图作为基础底图,就会错绘为原先的省界,如错误样例图2(a)和图6(a)所示。因为在国函〔2001〕107号中,国务院已经批复同意甘肃省和青海省的行政区划界线协议书,所以,两省的省界当采用最新地图资料作为基础底图绘制(图23)。
(2)广东省和海南省省界,容易漏绘两省在琼州海峡处的省界。1988年,海南省立省,从广东省的行政管辖中剥离出来,以琼州海峡为界[图3(a)和图4]。所以,相关地图的绘制,一定不能漏绘其海上省界。
图23 甘肃省省界的规范绘制和易错处
2.5国界线与经纬线的配置关系
中国陆地边界蜿蜒曲折而绵长,其与相应经纬线的配置关系是一种非常严谨的对应关系。结合工作实践中的案例,参考国家测绘地理信息局地图技术审核中心编制的《地图常见错误100例》,归纳出中国地图国界线上13处与经纬线的匹配关系极易出错的地方。如图24所示:
图24 国界线与经纬度的匹配关系示意图
①处的中俄国界线应该在45°N以北且与该纬线相离;
②处的中俄国界线是中国地图的最东端,其折点应该在135°E以东,错误样例图25(a)即在上述两个地方出现错绘;
③处的中俄国界线应在120°E以东,小比例尺地图可以相切;
④处的中蒙国界线应在120°E以西;
⑤处应该在中蒙国界线45°N以北;
⑥处国界线的折点应该在105°E以东;
⑦处的中蒙国界线折点应在95°E以东,错误样例图25(b)的错误非常严重,由于该图的整个内蒙古地图顺时针上翘了,因此该图的⑤⑥⑦处均出现错绘;
⑧处中哈国界线下切80°E和45°N经纬线的交点,其折点在80°E以西;
⑨处的中塔边界线略跨75°E以东;
⑩处的中尼国界线在30°N以北;
⑪处是黄岩岛,该岛是南海诸岛上最东端的岛屿,其位置应该在15°N以北;
⑫处中日海上归属范围线的最北端不要超过24°40'N;
⑬处的赤尾屿在124°30'E以东,26°N以南。
细心观察发现,这些易错处多发生在国界线凹凸突出且与经纬线相交或邻近处。图25即为典型错误样例(中俄边界和中蒙边界上几处标记的错误序号对应于图24中的相应序号)。
图25 国界线与经纬线关系典型错误样例
3、中国重要岛屿及部分省区
3.1南海诸岛的规范制图
南海诸岛的规范制图包括对南海诸岛归属范围线的规范绘制及其名称的正确表达,如9段线、11段线、3段线、10段线等。这些概念的混淆既有一定的历史原因,也包括地图不同表达形式方面的原因。南海归属范围线首次以官方名义向世界公布发生在1947年12月国民政府内政部方域司公布的《南海诸岛位置图》[图26(a)]。该图作为《中华民国行政区域图》附图于1948年2月公开出版发行,其中的断续国界线西起中越边界的北仑河口,东至台湾东南,共11段线。
中华人民共和国成立初期,公开出版的中国地图基本上沿袭了1948年断续线表示的地图画法,但1953年按国家规定去掉了北部湾内的2段线,成为9段线。但该9段线与现今的9段线相比,虽然数量一样,位置却稍有修订。因此,王颖等认为,目前南海周围的界线在去掉北部湾界线后常被称为“9段线”似不恰当。而所谓的“3段线”,通常是指当南海诸岛以附图形式表示时,中国地图主图中的2段南海诸岛归属范围线加上中日海上归属范围线;10段线可以理解为南海诸岛的9段线[图26(b)]加上台湾岛东北面东海的中日海上归属范围线。
图26 1948年《南海诸岛位置图》中的11段线和当前南海诸岛位置图的9段线图
(a)11段线;(b)9段线
在南海诸岛的所有岛屿中,曾母暗沙和黄岩岛具有更特别的意义,因为曾母暗沙是中国疆域的最南点,对于中国整体疆域的表达具有特殊意义;而黄岩岛是南海诸岛最东端的岛屿,在国土安全中对整个海疆的表达具有特殊意义。《规定》对南海诸岛地图的绘制作出如下要求:
(1)在专题地图上,南海诸岛作为附图时,如果正图重复出现,附图也要重复出现,且须与正图一样表示有关的专题内容(图27的错点之一即为附图专题内容与主图不一致)。
(2)南海诸岛与大陆同时表示时,中国国名必须注在大陆上,无需在南海诸岛的岛屿名称下面括注“中国”字样。但中国大陆在南海诸岛局部地图上未出现时,各群岛与曾母暗沙、黄岩岛等名称下须括注“中国”字样(图28)。
(3)东沙、西沙、中沙、南沙四大群岛以及曾母暗沙、黄岩岛需表示并标注名称,比例尺>1:400万的地图,黄岩岛应括注民主礁。比例尺过小时,可只画岛礁符号,不注名称。(4)比例尺>1:1亿时,南海诸岛归属范围线用9段线表示,比例尺≤1:1亿时,可用7段线表示,从左起删去9段线中的第2段和第7段。
图27 南海诸岛附图专题要素与主图不一致的典型错误样例
图28 中国大陆不出现时南海诸岛地图需括注“(中国)”字样的典型样例
3.2台湾省的规范制图
台湾省地图的常见错误包括漏绘钓鱼岛、赤尾屿、台湾岛,错标台湾省的地名或注记等,忽略分省设色及字体、字号、字色与其他省份的一致性问题等。
《规定》对台湾省的制图要求为:
(1)台湾省在地图上应按省级行政区划单位表示;台北市作为省级行政中心表示;在分省设色地图上,台湾省要单独设色。
(2)台湾省地图的图幅范围,必须绘出钓鱼岛和赤尾屿(以“台湾岛”命名的地图除外)(图7)。
(3)台湾省的文字说明中,必须对台湾岛、澎湖列岛、钓鱼岛、赤尾屿、彭佳屿、兰屿、绿岛等内容作重点说明。
(4)专题地图上,台湾省应表示相应的专题内容,资料不具备时,必须在地图的适当位置注明“台湾省资料暂缺”的字样(图29)。
(5)比例尺≤1:1亿的中国示意性地图,可不表示钓鱼岛和赤尾屿等岛屿。
(6)台湾省的城市地图中,“孙中山纪念馆”不得表示为“国父纪念馆”;“台北故宫博物院”不得表示为“故宫博物院”;不得将台湾省表达为“福摩萨”,如确需表示,须加引号。台湾作为中国的一个省,在任何的文字、地图、图表中要特别注意不能将其称为国家,尤其是多个国家和地区名称连用时,须标注“国家和地区”字样。图29作为一个典型错误样例,其与台湾省相关的不规范绘制多体现在图中的前5个方面。
图29 带有台湾省专题地图的不规范表述样图
3.3港澳台地区的规范制图
对于港澳地区地图的规范绘制,《规定》的第四章第十四条作出了如下要求(图30):
(1)香港特别行政区界必须按1:10万《中华人民共和国香港特别行政区区域图》表示,比例尺≤1:4000万的地图可不表示其界线。澳门地图内容必须按1:2万《中华人民共和国澳门特别行政区区域图》表示。
(2)在分省设色地图上,香港界内的陆地部分要单独设色。澳门自关闸以南地区和氹仔、路环两岛,要单独设色。
(3)图面注记应注全称“香港特别行政区”“澳门特别行政区”;比例尺≤1:600万的地图上可简注“香港”“澳门”。
(4)香港城市地图图名应称“香港岛·九龙”;澳门城市地图图名应称“澳门半岛”。
(5)表示省级行政中心时,香港、澳门与省级行政中心等级相同。
(6)专题地图上,如果资料不具备时,可在地图的恰当位置注明:“香港特别行政区、澳门特别行政区资料暂缺”的字样。
图30 港澳地区地图的规范绘制示意图
4、地理名称和注记
地图上的地理名称和注记是其正确展示地图地理信息的重要内容,对读者完整理解地物及其含义具有指示性和解释作用。《规定》在第三章第六条第(二)点规定,在国界线上要“正确表示中国国界线与地貌、地物、经纬线、色带等要素之间的关系,正确标注国界线附近的地理名称”,同时在第四章第十七条独立列出对有关地名注记的规定。
4.1国界上的地理名称与注记
中国陆上国界有多处是以河流、湖泊、山脉分水岭等为界,其地名标注作为地图要素的补充说明更具敏感意味,不能出任何差错。
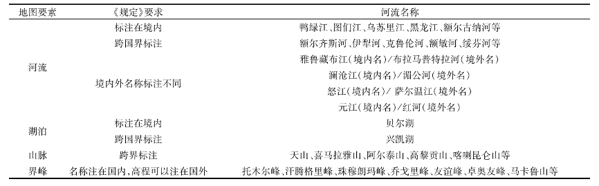
根据中国陆地国界河流、湖泊、山脉、界峰等信息,结合《规定》的具体要求,参考陈会仙等对我国公开地图上国界线古今地名注记的表示方法,本研究对上述4类地理要素在国界上的标注细节进行了较为完整的总结(表2)。
需要补充的是,对于我国与邻国之间的界峰,除了“名称注在境内,高程可注在境外”这一要求外,《规定》还要求其山峰符号等腰三角形底边中心应位于国界线上。
表2 国界上地理要素在地图中的规范表达
4.2地图中的地理名称注记
地图中的地名注记种类繁杂,表达形式和要求各异。参考自然资源局地图技术审查中心(https://www.zrzyst.cn/dtbscwsl/403.jhtml)的常见错误信息,结合《规定》中的具体要求及日常工作中积累的经验,本研究对各种自然地理要素名称注记、行政区划单位名称注记等进行归纳总结,结果见表3。
表3 地图中地理名称注记的规范表达
4.3地图中地理名称英文注记
英语作为国际通用语言,在科技论文地图插图的地理名称注记中会经常出现。如何正确、规范地进行表达,则需要对相关要求全面掌握。
根据地图常识(参考自国家测绘地理信息局地图技术审查中心的《地图常见错误100例》):
(1)中国大陆、南海诸岛、内海等地名原则上都采用汉语拼音拼写(含有专有名词和通用名称);
(2)香港、澳门、台湾地区名称使用当地传统拼写法;
(3)中国周边公海使用英语拼写法;
(4)中国少数民族地区地名采用《少数民族与地名汉语拼音字母音译写法》。
上述地名正确译写方法可参见中国地图出版社最新英文版《中国地图集》(Atlas of China)。参考国家测绘局地理信息局地图技术审查中心编制的《地图常见错误100例》,总结出部分山脉、岛屿、水体、城市、省级行政单位名称的英文拼写注记(表4)。
表4 地图中地理名称注记英文拼写
5、地图要素
比例尺、图例、方向标(经纬网)是地图准确表达的三要素,是作者、读者在共同恪守学术规范条件下展开正常交流的辅助性工具。
5.1比例尺
比例尺分为线段比例尺、数字比例尺和文字比例尺。科技论文中地图插图的比例尺一般采用线段比例尺,以便于编者根据版面需要调整图片大小而不影响读者对地图信息的准确接收。比例尺单位多采用国际制单位km,而不使用全称kilometers或miles(图11和图31)。
图31 典型错误样例(比例尺不规范,图例缺失)
按照科技书刊的出版纸张大小一般是A4或A5的情况,比例尺在图中的长度设置一般以1~2 cm长度为宜,因为过长会影响美观,过短会影响阅读效果。
专题地图插图中比例尺的常见错误包括:
(1)比例尺缺失,尤其是中国地图中南海诸岛附图比例尺缺失的现象最常见[错误样例如图2、图6(a)、图27和图32];
(2)使用数字比例尺但地图被缩放过[图25(b)];
(3)单位错误(图11);
(4)比例尺数值错误,图11是非常典型的该类案例,日本国土总面积才37.8万km2,而该图比例尺给出的信息是“图上1 cm,代表实际距离1680 miles(相当于2703.7 km)”,这是非常离谱的错误。
图32 指北针和经纬网方向指向矛盾的典型样例
图33是另一类数值错误的典型样例,原图误将1:500 km的线段比例尺设置成了1:0.5 km,所谓差以毫厘,谬以千里。
图33 比例尺数值错误典型样例
5.2图例
图例是地图的语言,是正确诠释地图信息的“破译码”。为了准确地表达地图,一般对图例有如下要求:
(1)专题地图中的点、线、面等地物和颜色有多少种,图例中就应该有相应个数和种类的图例数量;
(2)图例的表达要与地图中的内容保持完全一致,包括符号的大小、线条的粗细、颜色的深浅、形状上的相同;
(3)专题地图中如果部分地区数据缺失,要在图例中标识出来,常见错误包括台湾、香港、澳门数据缺失时未进行相应的说明[图2(a)、图29];
(4)遵从学术同行认可的学术规范,采用同行惯用的图例表达样式;
(5)遵从《地图管理条例》等相关的法律法规要求。图31作为典型错误样例的图例缺失,应该用图例标示图中专题要素红点的具体地理意义,哪怕只有一种专题要素。
5.3中国全图的图幅范围
地图上表示方向的方式有两种:一种是指北针,以单一指向正北作为参照系来判断其他地物的方位;另一种是经纬网,其位置指向更为精准,能具体到地图上某一点的精确地理位置。
需要特别注意的是:
(1)指北针和经纬网不建议叠加使用,因为两者在地图上指示方向的原理不同。带有经纬网的地图是经过圆锥投影、圆柱投影或平面投影等物理过程形成的,存在一定的变形。而指北针作为参照系,遵循“上北下南,左西右东”的规则。所以两者共用反而会产生错误,典型错误样例见图32(a)。
(2)如果主图有经纬网,附图置于主图内部的某一方位,则附图需要带有独立的经纬网,否则属于不规范制图[图2(b)]。
(3)刻有经纬网的地图,经纬度可以只标出一侧,但刻度则是上下左右均需标出。如果图中绘出了经纬网,经纬度可以只注单边;但如果图中只有刻度、没有经纬网,则经纬度在上下左右四边都要注出。同时,经纬度的标注要规范,不能只有数字,没有单位和东/西经、南/北纬的指示。典型错误样例见图32(b)。
(4)地图中经纬度的表示不能用小数点,而应该用度、分、秒来表示,而且分和秒都用两位数来表达,如36.5°N属于不规范表达,应该表示为36°30'N。
5.4经纬网线
经纬网线能指示出精确的地理位置,如果某些具有保密性质的地域或地物在公开出版物上公开出版,则具有暴露的风险。所以,《补充规定》第二章第五条指出:比例尺≥1:50万的各类公开地图均不得绘出经纬网线和直角坐标。
2010年发布的《关于公开地图表示经纬线和直角坐标网有关问题的批复》再次说明:
(1)根据《关于启用1…25万公众版地图成果的公告》(公告〔2010〕号),基于1:25万公众版地图制作、编制的公开地图,比例尺≤1:25万且注明资料来源的,可以表示经纬线和直角坐标网;
(2)除上述情况外,其他公开地图仍按照《规定》执行。图34的比例尺是1:20万,远大于《补充规定》中的地图绘制要求,属于为违规制图。
图34 经纬线精度过高错误样例
内容转载、商务活动、投稿等合作请联系
微信号:huitiandi321
邮箱:geomaticshtd@163.com
欢迎关注慧天地同名新浪微博:
ID:慧天地_geomaticser
《慧天地》敬告