点击图片上方蓝色字体“慧天地”即可订阅
文章转载自太原理工大学研究生招生网,版权归原作者及刊载媒体所有。
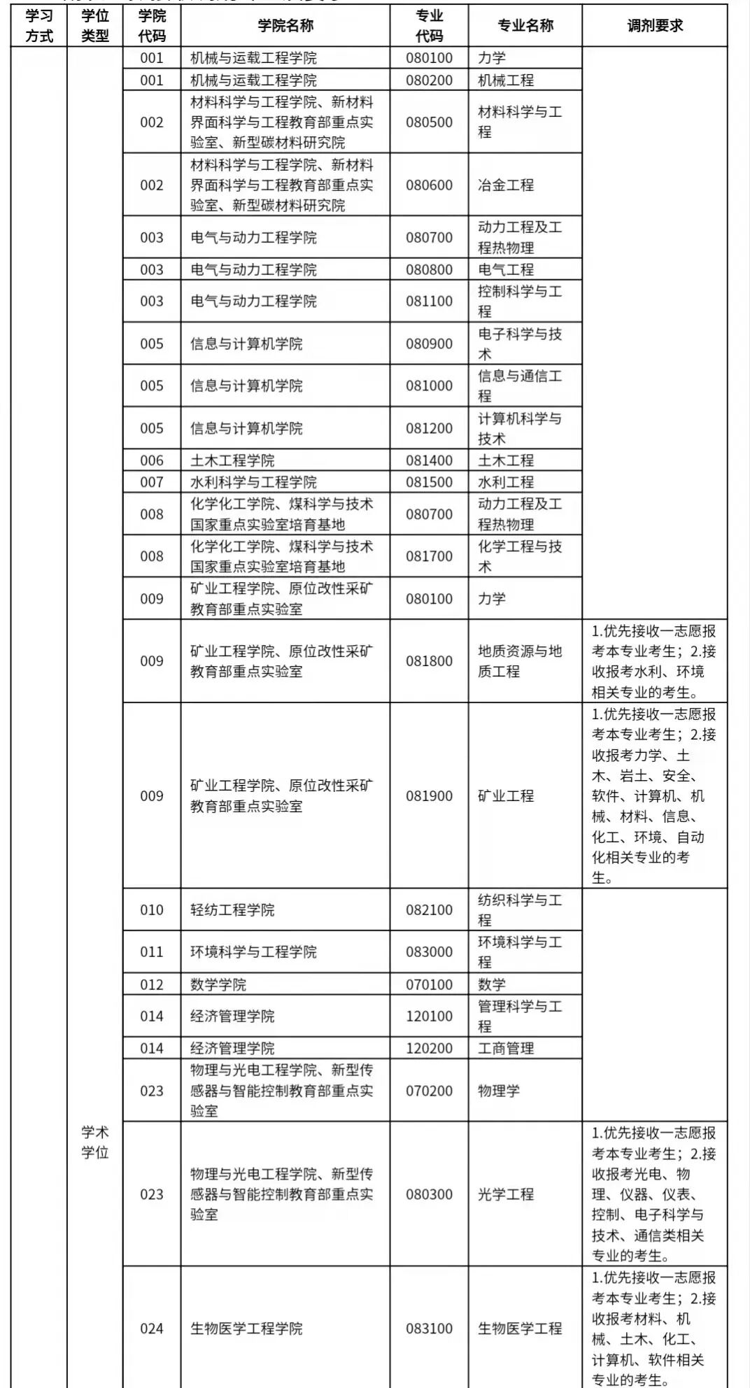
根据我校一志愿考生复试情况和专业招生需求,我校部分专业预计接收调剂考生,现将拟接收调剂考生的专业和调剂基本要求公布如下。最终调剂信息以在中国研究生招生信息网调剂系统开放后(目前尚未开通)查询内容为准。
调剂考生基本要求:
1.调剂基本要求须满足《教育部关于印发<2022年全国硕士研究生招生工作管理规定>的通知》(教学函(2021)2号)调剂相关规定,还须满足我校招生简章相关报考要求。
2.所有调剂专业不接收同等学力考生。
3.非全日制专业原则上接收在职定向就业考生。
4.我校优先接收录取一志愿报考本专业的调剂考生;部分专业可接收跨专业考生,已在附表相关专业“调剂要求”备注说明。
5,考生需满足的调剂分数、调剂程序、调剂时间和其它调剂具体要求等内容将于近期左本网站公布,请有意调剂的考生密切关注。
点击文末“阅读原文”即可查看原文章。
投稿、转载、商务等合作请联系
微信号:huitiandi321
邮箱:geomaticshtd@163.com
考研调剂|中国科学院东北地理与农业生态研究所2022年硕士研究生调剂公告
《慧天地》敬告
《慧天地》公众号聚焦国内外时空信息科技前沿、行业发展动态、跨界融合趋势,探索企业核心竞争力,传播测绘地理信息文化,为时空信息类相关专业学子提供日常学习、考研就业一站式服务,致力于打造政产学研金服用精准对接的平台。
《慧天地》借鉴《读者》的办刊理念,力争把时空信息领域的精华内容汇聚到平台上。我们高度重视版权,对于精选的每一篇推文,都会在文章开头显著注明出处,以表达对作者和推文引用平台版权的充分尊重和感谢;对于来源于网络作者不明的优质作品,转载时如出现侵权,请后台留言,我们会及时删除。感谢大家一直以来对《慧天地》的关注和支持!