国家卫星气象中心是国际民航组织全球空间天气中心及国家航天局和中国气象局批准成立的“许健民气象卫星创新中心”的主依托单位,拥有中国遥感卫星辐射测量和定标重点开放实验室、中国气象局空间天气重点开放实验室两个中国气象局重点开放实验室,以及野外科学试验基地中国遥感卫星辐射校正场定标实验室,能为广大职工提供优越的工作平台。中心现有中国工程院院士、欧亚院士各1人,正研71人,万人计划1人,百千万人才工程4人,享受国务院特殊津贴人才5人,其他国家级人才、中国气象局新时代气象高层次科技创新人才25人,同时拥有博士后工作站、2个国家级创新团队,能够为广大青年人才的成长提供专业的技术指导。
截至目前,我国已成功发射2代4型共19颗风云气象卫星,7颗在轨运行,形成极轨、静止两个系列化、业务化的综合观测星座,是目前世界上在轨数量最多、种类最全的气象卫星星座。风云气象卫星具有空间上广细结合、时间上快久结合、光谱上全超结合的特点,实现了从被动到主被动结合探测、二维成像到三维探测、热力场到动力场的突破,与美国、欧洲气象卫星一起成为全球对地观测网中的主力军。风云气象卫星在国际服务上的地位日益凸显,为“一带一路”沿线国家和地区灾害性天气监测预报预警、极端天气事件影响评估分析、水文气象预警等贡献了中国力量,使用风云气象卫星数据的国家和地区已达到124个。到2035年,我们将逐步建立高低轨协同观测、天地一体化发展、运行稳定、布局合理、性能优良、效益突出的第三代风云气象卫星及应用体系,建成“全时空、多要素、多领域”空间天气业务系统,形成面向航天、航空领域的专业服务平台,推进风云气象卫星观测能力、应用能力以及天地配合、全球覆盖的空间天气观测能力达到国际领先水平。
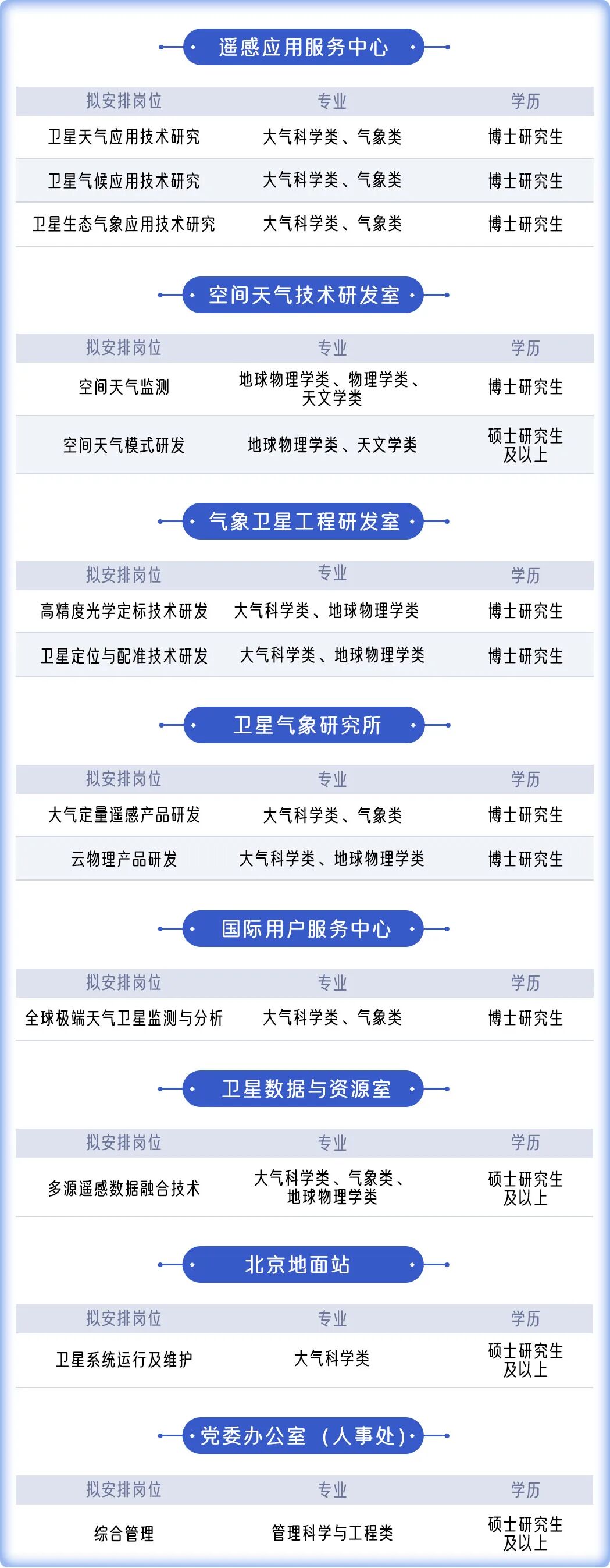
岗位详情请点击访问:http://www.nsmc.org.cn/nsmc/cn/news/122979.html
北京户口、国家事业编制、各类假期、住房公积金、职业年金、公费医疗、年度体检等。除此之外,国家卫星气象中心位于气象大院,校园式的社区环境让人认真工作,安心生活。怎么样,心动了吗?快按照下面的要求把简历投过来吧~
☆登陆气象人才招聘网(http://zp.cmatec.cn),注册、登录后投递电子简历。
☆简历接收截止时间:2022年12月4日。
☆简历填报注意事项:
(1)简历中生源地指毕业生参加高考时的户籍所在地。北京高校毕业生,因上学户口迁至学校集体户的,生源地不应填写北京,而应为迁户前户口所在地。
(2)简历中填报的专业需与毕业证书保持一致,否则将影响办理北京户口。
(3)简历中需填写英语四六级的成绩或其他能证明英语水平的考试成绩。
综合管理岗位招聘方式为笔试、面试相结合,其他岗位招聘方式为面试,12月中下旬开始将对初试人选随时组织相关考核,具体要求另行通知。没有通过筛选的毕业生将不予通知。
地址:北京市海淀区中关村南大街46号
国家卫星气象中心党委办公室(人事处)
邮编:100081
联系电话:
010-68406023 冷老师;010-68406377 侯老师
网址:www.nsmc.org.cn
诚邀有志之士加入我们
为我国气象卫星事业和空间天气事业
贡献自己的力量!
点击文末“阅读原文”即可查看原文章。
荐读
《慧天地》敬告
《慧天地》公众号聚焦国内外时空信息科技前沿、行业发展动态、跨界融合趋势,发现企业核心竞争力,传播测绘地理信息文化,为时空信息类相关专业学子提供日常学习、考研就业一站式服务,打造政产学研金服用精准对接的平台。
《慧天地》借鉴《读者》办刊理念,把时空信息领域的精华内容汇聚到平台上。我们高度重视版权,对于精选的每一篇推文,都会在文章开头显著注明出处,以表达对作者和推文引用平台版权的充分尊重和感谢;对于来源于网络作者不明的优质作品,转载时如出现侵权,请后台留言,我们会及时删除。感谢大家一直以来对《慧天地》的关注和支持!
——《慧天地》运营团队
投稿、转载、商务等合作请联系
微信号:huitiandi321
邮箱:geomaticshtd@163.com