Weixin ID gh_7baf8471087f
About Feature 发布中国科协重点工作、重大活动、重要文件、重要通知等,传播科学思想。
关于2021年全国科普日活动考核结果的公示
2021年全国科普日活动优秀组织单位名单
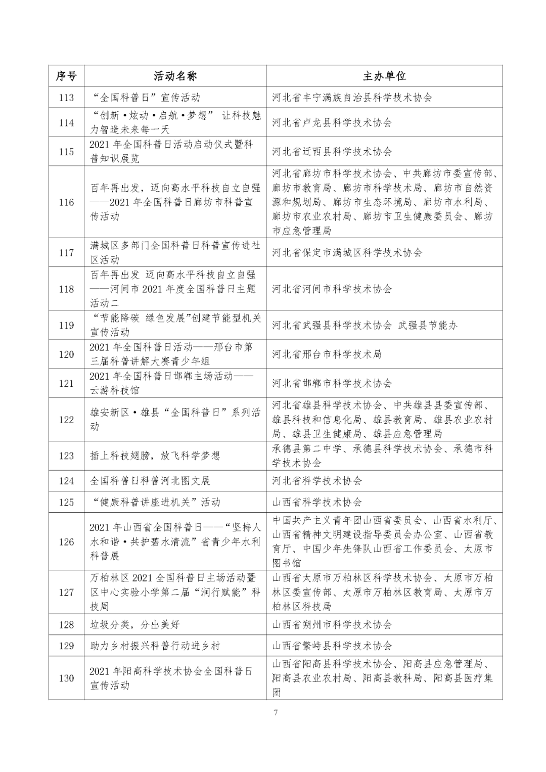
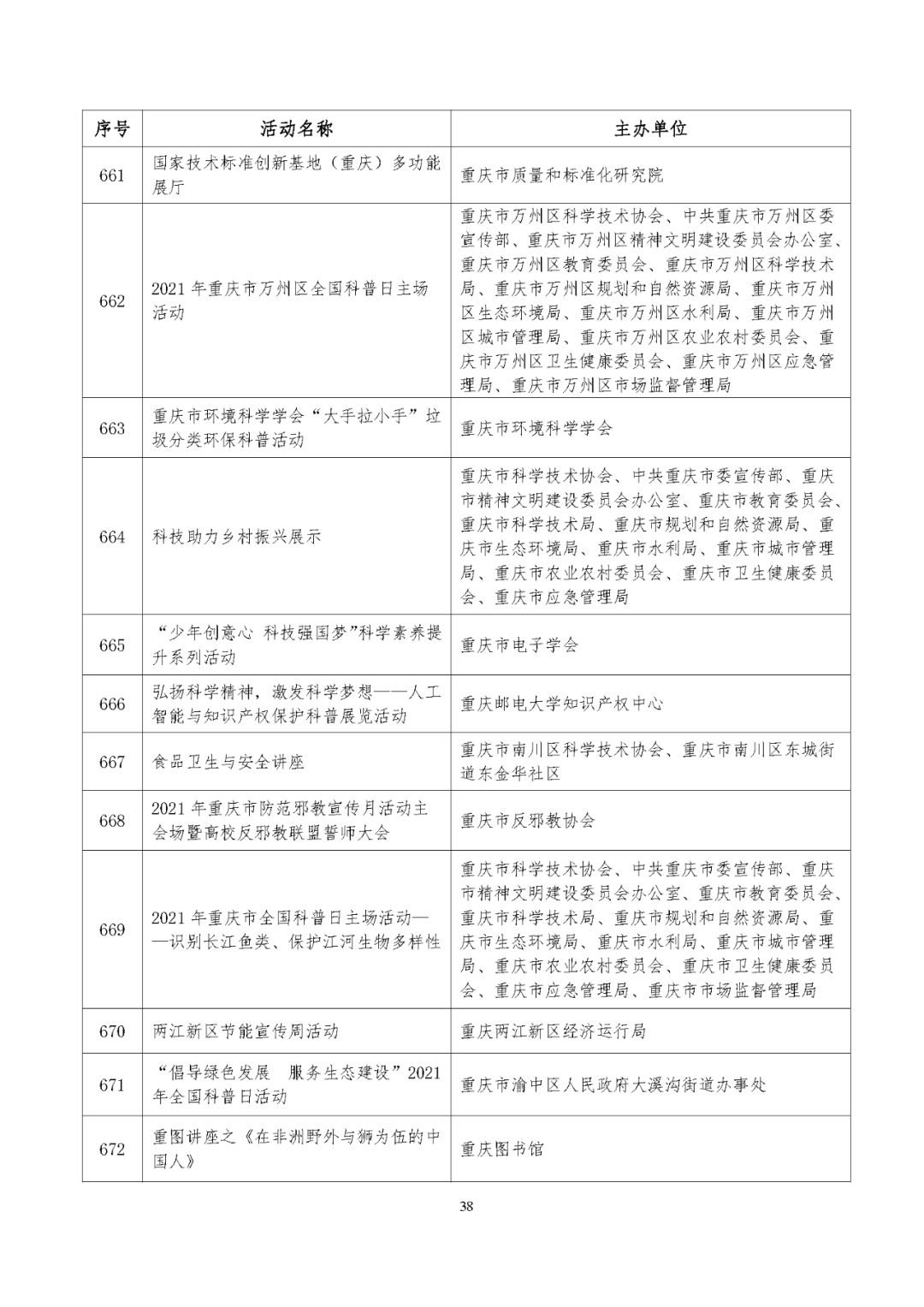
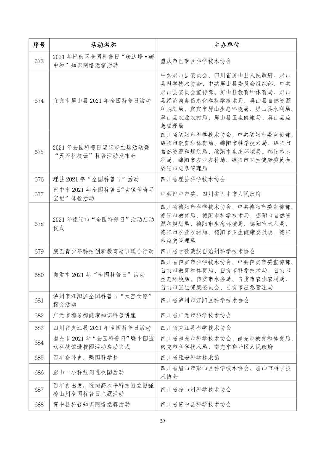
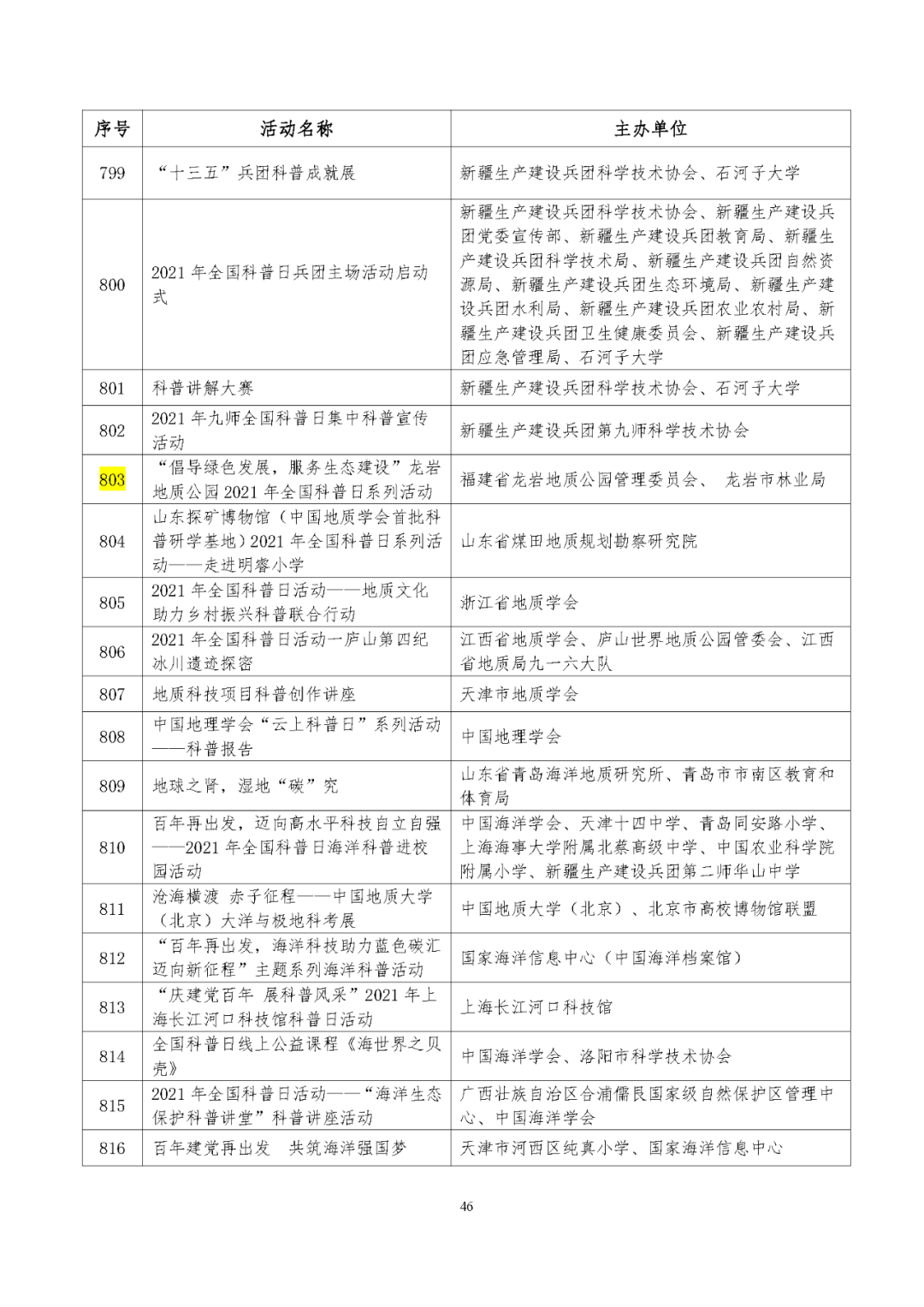
2021年全国科普日优秀活动名单
请点击 ↓↓↓ 阅读原文查看附件详情
Scan to Follow