点击蓝字关注 回复“进出连”获取最新进出连政策
当前
我国疫情形势复杂严峻
大连进入“社会面清零”的冲刺阶段
正逢暑期结束、中秋国庆将至
人员流动频繁
疫情输入的风险进一步增大
辽宁疾控发布健康提醒:
继续绷紧疫情防控这根弦!
增强防护意识,严防疫情输入
▼下滑查看
一、主动报备。域外来返人员第一时间主动向所在地社区(村)或住宿宾馆进行健康申报,按要求配合落实隔离医学观察、健康监测、核酸检测等防控措施。提倡就地过节,减少流动,非必须不前往7天内出现本土疫情的县(市、区、旗)。提倡居家休假、周边游,出行前,要提前了解并严格遵守目的地疫情防控政策,主动向目的地社区报备,并做好个人防护。
二、落地即检。域外来返人员做到落地即检,一个不漏。抵辽后在三站一场、交通健康服务卡点或社区及时进行落地检。非必要不参加聚集性活动、不进入人员密集的公共场所,避免乘坐公共交通工具。确需参加聚集性活动的,按照活动主办方的要求做好核酸检测、健康监测和个人防护。
三、做好公共场所防护。前往公共场所尽量采用步行、骑行、驾乘私家车等交通方式。进入商超、高速公路服务区等人群密集公共场所要做好个人防护,主动配合测温、验码、出示核酸检测阴性报告等。购买商品时与他人保持一定距离,缩短购物时间,使用扫码支付等非接触支付方式。
四、坚持常态化个人防护。坚持做好“戴口罩、勤洗手、少聚集”等个人防护措施,养成良好的个人卫生习惯。按时参加常态化区域核酸检测,时刻关注自己和家人的健康状况,如出现发热、干咳、咽痛、味(嗅)觉减退等症状,立即佩戴口罩前往就近发热门诊就诊,期间避免乘坐公共交通工具,避免接触他人。就诊时主动告知医生近期的旅居史及类似症状病例接触史。
五、及时接种疫苗。接种新冠疫苗是保护自己及家人健康的重要手段,符合新冠疫苗接种条件的市民(特别是60岁以上人群)请尽早主动完成疫苗全程接种和加强接种。
六、依法履行疫情防控个人责任。要做好个人防护,自觉遵守法律法规规定,服从政府及防疫部门发布的决定、命令,主动配合防疫人员工作,关注官方发布,不信谣、不传谣、不造谣,共同维护好疫情防控秩序,构建群防群控的防疫屏障。
小敏提醒:关注【大连本地宝】公众号,在聊天对话框回复【省内】可以查看省内其他城市来返连政策哦~
另外小敏还整理了
辽宁省内14市最新进出政策
文章按照下列顺序排版
大连-沈阳-鞍山-抚顺-本溪-丹东-锦州
营口-阜新-辽阳-盘锦-铁岭-朝阳-葫芦岛
篇幅较长、可按需查看哦
1、非必要不离连。对确需离连的人员,须主动向所在社区报备,并持国务院通行卡、辽事通健康码绿码以及48小时内2次核酸检测阴性证明方可离连。各交通枢纽要加强检查。
2、域外来(返)连人员要提前通过“辽事通•e大连”微信小程序进行自主报备。
☞如需获取微信小程序等报备方式入口/各社区电话|可关注【大连本地宝】公众号,点击菜单栏【潮汐|报备】-【外地来连一定提前报备】即可获取
3、“三站一场”和公路查验点对域外来(返)连人员全部查验健康码和48小时内核酸检测阴性证明,域外来(返)连人员抵连后,立即在“三站一场”和公路查验点进行一次免费核酸检测。有涉疫风险的人员务必立即向社区(村)、住宿宾馆和单位报告,配合落实隔离医学观察和核酸检测要求。
4、对7天内有高风险区旅居史的来(返)连人员,采取7天集中隔离医学观察。对7天内有中低风险区旅居史和本土疫情的区市县来(返)连人员,采取7天居家隔离医学观察,如不具备居家隔离医学观察条件,采取集中隔离医学观察。
来源:大连发布9月1日《大连市疾控中心提醒》、8月30日发布《关于进一步加强人员跨区域流动管理的通告》
想咨询进出连政策、市域内流动规定
还可以扫描下方二维码
添加麦田(小敏同事)微信
进群咨询哦
ps:麦田小编还有别的工作任务、时间有限
集中回消息时间为12:00-14:00
请大家加微信后不要着急哦!会逐个回复哒
一、倡导就地过节。请广大市民朋友非必要不前往中高风险地区、实施临时性静态管理区域或有本土疫情发生城市,提倡在市域范围内休闲度假,尽量减少跨市域流动。确需离沈的,请合理规划出行安排,了解目的地疫情动态和防疫政策,全程做好个人防护,返沈时提前向所在单位、社区(村屯)报备。
二、主动报备行程。请近期有中高风险地区或有本土疫情地市旅居史的来(返)沈人员,以及域外来(返)沈人员,提前24小时主动向目的地社区(村屯)、宾馆酒店、工作单位报备,并按要求申报行程信息,配合落实各项健康管理措施。故意隐瞒或未及时报备,导致疫情传播扩散的,将承担法律责任。
三、配合防控政策。主动劝导国内疫情中高风险地区和已有本土阳性病例报告地区的家人、亲友等暂缓来(返)沈,确需来(返)沈的,请提前24小时通过盛事通APP或微信小程序完成报备,以便社区提前落实相应的管控政策。所有域外来(返)沈人员需要提供48小时内核酸检测阴性证明,严格落实“落地即检”,并积极配合落实相应疫情防控措施。
四、倡导广大市民非必要不离沈,确需离沈的须持48小时内2次核酸检测阴性证明,凭“辽事通健康码”绿码出行。
五、加强来(返)沈人员管理。对7天内有高风险区旅居史的来(返)沈人员,采取7天集中隔离医学观察;对7天内有中低风险区旅居史、近7天内来自疫情发生地所在县区来(返)沈人员,采取7天居家隔离医学观察,如不具备居家隔离医学观察条件,采取集中隔离医学观察;对非风险地区的来(返)沈人员,实施“3天3检”的管控措施。
来源:沈阳疾控9月8日发布《中秋健康提醒》、沈阳发布9月5日《沈阳市新冠肺炎疫情防控指挥部通告(第63号)》
图源摄图网ID:402147550
1.非必要不离鞍。近期,请广大市民非必要不离鞍,宜静不宜动,宜散不宜聚。确需出行的,出行前先查询目的地疫情风险等级,不前往高中低风险区。
2.主动报备。所有域外来(返)鞍人员应提前24小时登录“易鞍码”微信小程序、拨打“12345”热线或点击http://h5.eas.lnfht.com 链接进行注册并填报信息,完成自主报备,主动向所在的社区(村)、单位、学校和酒店报备。
3.配合管控。对7天内有高中低风险区旅居史及与公布的阳性感染者轨迹有交集的来(返)鞍人员,积极配合落实主动报备、医学观察、健康监测、核酸检测等防控措施。
4.核酸检测。域外来(返)鞍人员,严格落实落地即检。重点风险人群要按规定频次进行核酸检测。全市居民及在鞍人员应自觉每周完成1次核酸检测。域内重点场所和机构查验48小时内核酸检测证明,请自行安排核酸检测,避免影响出行。
5.做好自我监测。抵鞍后,严格按照市疫情防控政策落实各项管控措施。每日进行健康监测,一旦出现发热、干咳、乏力、咽痛、嗅(味)觉减退、腹泻等不适症状时,即到就近的发热门诊就诊,并告知医生旅居史,不要自行用药;就医途中全程佩戴口罩,避免乘坐公共交通工具。
来源:鞍山疾控9月7日发布《鞍山市疾病预防控制中心发布健康提醒》
一、加强人员出行管理
提倡就地过节、减少流动,非必要不离抚,不得前往国务院公布的高、中、低风险地区。全市各级党政机关、企事业单位干部职工确需离市外出的,按照“谁申请、谁负责”“谁审批、谁负责”原则,由所在单位严格审批,落实好各项防疫要求。提倡市民居家休假、市内游。如确需出行,要提前了解并严格遵守目的地疫情防控政策,主动向目的地社区(村)报备;出行期间,要全程做好自我防护,准确记录个人活动轨迹。
二、做好来(返)抚人员管理
各县区、各部门要严格落实“七合一”排查管控机制,盯紧看牢“四个哨点”,落实落细各交通服务点查验核酸检测阴性证明、核验健康码和行程卡、落地核酸检测等措施。域外来(返)抚人员需通过“福顺安”小程序提前报备,抵抚后立即进行一次核酸检测。
高风险地区来(返)抚人员须进行7天集中隔离;7日内来自疫情发生地所在县区人员,须持48小时内2次核酸检测阴性证明,并进行7天居家隔离;其他地区来(返)抚人员抵抚后3天内每天进行1次核酸检测(含1次落地检测),3天内不聚餐、不聚会、不参加聚集性活动。
对在第一入境地完成7天集中隔离的境外来(返)抚人员,严格落实“管道式”闭环管理和3天居家健康监测,健康监测期间不得外出,解除居家健康监测后每3天进行1次核酸检测,连续做3次。
来源:抚顺晚报9月9日发布《关于做好中秋节期间疫情防控工作的通知》
一、主动报备
域外来(返)溪人员需第一时间主动向所在地社区(村)或住宿宾馆进行报备,并按要求配合落实隔离医学观察、健康监测、核酸检测等防控措施。提倡就地过节,减少流动,非必要不前往7天内出现本土疫情的县(市、区、旗)。提倡居家休假、周边游,出行前,要提前了解并严格遵守目的地疫情防控政策,主动向目的地社区(村)或住宿宾馆报备,并做好个人防护。
二、落地即检
域外来(返)溪人员需做到落地即检,一个不漏。非必要不参加聚集性活动、不进入人员密集的公共场所,避免乘坐公共交通工具。确需参加聚集性活动的,要按照活动主办方的要求做好核酸检测、健康监测和个人防护。
图源摄图网ID:402146084
三、健康管理服务措施
1、入境人员(澳门除外)
14天内有境外旅居史人员,来(返)溪前须至少提前24小时向目的地社区(村)或接待单位如实报备境外旅居史、入境时间、第一入境点集中隔离、来(返)溪行程安排等信息,其中10天内有境外旅居史人员要严格落实省内点对点闭环转运管理。
入境人员实施“集中隔离医学观察7天+3天居家健康监测”管理措施,对在第一入境点集中隔离医学观察7天,返回我市进行3天居家健康监测人员,须持48小时内核酸检测阴性证明,抵溪后立即开展一次核酸检测。在我市居家健康监测的第3天,由社区组织上门再开展一次核酸检测。
对在入境城市完成10天以上隔离管理措施的来(返)溪人员,须持48小时内核酸检测阴性证明,抵溪后立即开展一次核酸检测。
所有境外来(返)溪人员在入境后第14天开展一次核酸检测。
2、高、中、低风险地区来(返)溪人员需提前向目的地社区(村)报备,持48小时内核酸检测阴性证明,抵溪后严格按属地疫情防控指挥部要求落实相关管控措施。
3、市域内人员:确需离溪的须主动向所在社区(村)报备,并持国务院大数据行程卡、辽事通健康码绿码以及48小时内2次核酸检测阴性证明方可离溪。
来源:本溪疾控9月9日发布《本溪市疾病预防控制中心提醒》、9月8日发布《本溪市疾病预防控制中心发布健康提醒》
一、主动报备。
域外来返人员第一时间主动向所在地社区(村)或住宿宾馆进行健康申报,按要求配合落实隔离医学观察、健康监测、核酸检测等防控措施。提倡就地过节,减少流动,非必要不前往7天内出现本土疫情的县(市、区、旗)。提倡居家休假、周边游,出行前,要提前了解并严格遵守目的地疫情防控政策,主动向目的地社区报备,并做好个人防护。对 7 天内来自国内发生社会面阳性病例的县(市)区人员实行“落地即检”“落位即隔”,参照中风险区实施“7 天居家隔离医学观察”等相应管控措施,期间“一人一户、足不出户”或“全家一户、全不外出”。
二、落地即检。
域外来返人员做到“落地即检”,一个不漏。抵丹后在两站一场一区、交通健康服务卡点或社区及时进行落地检。“落地即查”,严格查验健康码、行程码及 48 小时核酸阴性证明,并由社区(村)、单位跟踪开展后续健康监测;其中,对省内发生社会面阳性病例城市来(返)丹人员,交通卫生检疫点要严格查验 48小时内 2 次核酸阴性证明,无法提供者立即劝返。非必要不参加聚集性活动、不进入人员密集的公共场所,避免乘坐公共交通工具。确需参加聚集性活动的,按照活动主办方的要求做好核酸检测、健康监测和个人防护。
图虫创意-938435871568166924
来源:丹东疾控9月9日发布《丹东市疾病预防控制中心中秋、国庆节前健康提醒》
一、严格限制域外人员来锦旅游,坚决消除疫情输入风险。全市所有旅行社、旅游景区严禁接待域外旅游团队。各景区要单设域外散客检查通道,谢绝7日内来自或途经国内疫情发生地所在县区人员进入;其他疫情常态化防控地区散客必须出示行程码、健康码和入锦落地核酸检测阴性证明方可进入景区。
二、7日内来自或途经国内疫情发生地所在县区的锦州籍人员谢绝进入景区。
三、倡导本地游。希望全市广大市民“两节”假期期间非必要不外出,游览本市大好风光,全市各旅游景区将向本地游客提供各项优惠服务。
四、主动报备。域外来返人员第一时间主动向所在地社区(村)或住宿宾馆进行健康申报,按要求配合落实隔离医学观察、健康监测、核酸检测等防控措施。提倡就地过节,减少流动,非必须不前往7天内出现本土疫情的县(市、区、旗)。提倡居家休假、周边游,出行前,要提前了解并严格遵守目的地疫情防控政策,主动向目的地社区报备,并做好个人防护。
五、落地即检。所有来(返)锦人员需提供48小时核酸检测阴性证明,并立即进行一次免费落地核酸检测。非必要不参加聚集性活动、不进入人员密集的公共场所,避免乘坐公共交通工具。确需参加聚集性活动的,按照活动主办方的要求做好核酸检测、健康监测和个人防护。所有域外来(返)锦人员,都要做好3天自我健康监测。
来源:锦州发布9月8日发布《锦州市疾病预防控制中心发布健康提醒》、9月4日发布《关于强化“中秋”“国庆”假期全市旅游疫情防控的通告》
图源 摄图网(ID:401679702)
一、非必要不前往涉疫地区。建议非必要不前往中、高风险区所在地区,如必须前往,务必提前向所在社区(村)、单位报备,并注意查询目的地的疫情进展及防控措施要求,返营后立即向单位或所在社区(村)报告并严格执行相关管控措施。
二、域外来(返)营人员要提前通过“营畅通”小程序主动报备或者向所在社区(村)、单位报备,并配合机场、高铁、高速公路等交通枢纽工作人员做好落地免费核酸检测。
三、域外来(返)营人员应在机场、高铁、高速公路等交通枢纽主动进行免费核酸采样检测。因特殊原因未在交通枢纽进行采样的,应在抵营后24小时内完成一次核酸检测,建议在第三天再次进行一次核酸检测,结果未出前,尽量避免外出。
四、消费者在进入公共场所时,请主动扫描“场所码”,配合测温扫码验码,预约分流,减少人员聚集,规范佩戴口罩。
来源:营口市人民政府8月30日发布《严防疫情输入、压实四方责任——营口市疾控中心提醒》、8月29日发布《谨慎出行、强化报备与检测——营口市疾控中心提醒》
一、倡导就地过节。请广大市民非必要不出市,不要前往高中低风险区、实施临时性静态管理区域或有本土疫情发生城市,提倡在市域范围内休闲度假,尽量减少跨市域流动。确需离阜的,请提前合理规划出行安排,了解目的地城市疫情动态和防疫政策,全程做好个人防护。
二、主动报备信息。请近期有高中低风险区或有本土疫情所在市旅居史的来(返)阜人员,以及外省、外市来(返)阜人员,请务必提前通过辽事通平台“入阜报备”模块、扫描“入阜报备”二维码、登录报备系统链接三种方式之一进入《来返阜报备系统》登记详细信息,返阜前提前向所在单位、社区(村屯)报备,并持48小时内核酸检测阴性证明。配合落实各项健康管理措施。故意隐瞒或未及时报备,导致疫情传播扩散的,将承担法律责任。
入阜报备二维码:
来返阜人员报备系统链接:
http://map.fuxin.gov.cn/backFX2022/report/login.html
三、落实核酸检测。请广大市民(含所有在阜人员)主动参加所在县区组织的每一轮规模性核酸检测,在采样过程中落实“一米线、戴口罩、不聚集”要求。请商场超市、饭店宾馆、文博场馆、演艺场所、旅游景区,以及交通物流、快递外卖等从业人员按规范做到“应检尽检”。倡导外省、外市常态化地区来(返)阜人员,抵阜后落实“五天三检”,即抵阜后立即进行一次落地核酸检测,3天内进行第二次核酸检测(间隔大于24小时),5天内进行第三次核酸检测(间隔大于24小时),核酸检测结果未全部出具前,尽量居家,避免前往人员密集场所或参加聚集性活动,出行规范佩戴口罩。
四、关注疫情防控公告。广大市民要及时关注疫情防控部门发布的管控通告、健康提示、病例活动轨迹等,配合做好相应的防控措施。如收到协查通知或发现与通报的病例有时空交集,请立即主动向所在地社区(村)、单位报告。
来源:阜新宣传9月9日发布《阜新市关于做好中秋假期疫情防控工作的通告》、9月4日发布《主动报备、减少聚集、积极检测、科学预防——阜新市疾控中心重要提醒》
一、提倡就地过节。中秋假期倡导广大市民就地过节,非必要不出市,不前往风险地区及所在城市。如必须出行,要自觉履行好个人防疫主体责任,全程做好防护,准确记录个人活动轨迹。同时,请广大市民提醒在外地的家人和朋友,尽可能留在当地过节。
二、提前报备行程。所有出行及来(返)辽阳人员应严格遵守报备行程有关规定。2022年10月31日前,对出行及返回都提前报备的人员,免除全部隔离费用;对出行未报备、返回提前报备的人员,免除50%隔离费用;对隐瞒行程、不提前报备、不配合防疫工作的人员,全额收取隔离费用,并依法依规追究相关责任。
三、按规定做好核酸检测。域外来(返)人员持48小时内核酸检测阴性证明,抵辽阳后第一时间实施落地核酸检测,检测结果未出前,不得进入社会系统〔风险地区来(返)人员执行相关防疫规定〕。重点人员按规定频次完成核酸检测。火车站、客运站、高速路口、饭店、浴池、养老院等重点场所须查验48小时内核酸检测阴性证明。
图源 摄图网(ID:401675767)
1.境外来(返)人员实行“7+3”管控措施,即“7天集中隔离医学观察+3天居家健康监测”。在入境城市完成10天以上隔离管理措施的在管人员,进行一次核酸检测,结果阴性后解除管理;在入境城市完成7天集中隔离但不足10天的人员,不足天数采取“居家健康监测”管理方式补足。解除隔离前提前24小时向目的地社区(村)报备,点对点全程闭环接回家中,在居家健康监测的最后一天,由社区组织上门开展一次核酸检测。
2.对有高风险区7天旅居史人员,进行7天集中隔离医学观察,集中隔离医学观察的第1、2、3、5、7天各开展一次核酸检测,管理期限自离开风险区算起。
3.对有中风险区7天旅居史人员,进行7天居家隔离医学观察,居家隔离医学观察的第1、4、7天各开展一次核酸检测,管理期限自离开风险区算起。
4.对有低风险区7天旅居史人员,3天内完成两次核酸检测,并做好健康监测。
5.所有出市人员及来(返)我市人员须提前24小时向单位、社区(村)报备,持48小时内核酸检测阴性证明。抵辽后24小时内进行一次核酸检测,火车站、高速路口及常态化核酸检测点提供免费核酸检测服务。近7天内有风险地区旅居史、与确诊病例或无症状感染者行程轨迹有交集人员,须主动向居住地所在社区(村)、单位报告相关情况,并执行相关防控措施。报备可以到单位、社区(村)进行,也可以通过扫描下方(左侧)二维码进行。其中外市(含外省)来(返)货车司乘人员都要提前24小时向社区(村)、收发货单位报备并填报“辽宁货车通”信息。填报“辽宁货车通”信息可以通过扫描识别下方(右侧)蓝色二维码进行。
6.我市人员非必要不前往风险地区,如必须前往,出行前须向所在社区(村)或所在单位报批,返回前24小时向所在社区(村)或所在单位报备,并严格执行疫情防控有关规定。
来源:辽阳政务9月8日发布《辽阳市关于做好中秋节期间疫情防控工作的通告》、9月9日发布《辽阳市疾病预防控制中心发布健康提醒》
一、倡导就地过节。
中秋节、国庆节双节期间,为减少旅途感染风险,倡导在盘人员非必要不离盘、在外人员非必要不来(返)盘,尽可能就地过节、居家过节。确需离盘的,非必要不前往涉疫地区。请广大市民朋友密切关注国内疫情动态和高中低风险区变化情况,主动配合当地防疫措施,旅途中严格做好个人防护。已在高中低风险区及有本土疫情所在县(市、区)的,建议非必要不离开当前居住地,确需来(返)盘的请主动“E盘锦小程序” 报备,并按要求落实疫情防控措施。
二、加强域外来(返)盘人员管理,一律实行落地即检
(一)凡域外来(返)盘人员,务必提前24小时主动向目的地社区(村)如实报备(通过微信小程序“E盘锦”、电话、面访等方式),同时需携带48小时内核酸检测阴性证明。
(二)对从各交通出入口入盘人员,在交通出入口进行免费落地核酸检测。没有第一时间进行落地即检的人员,务必在入盘24小时内完成核酸检测。核酸检测结果未出之前,不参加聚集性活动、不到人员密集场所、不乘坐公共交通工具。
(三)国内高风险地区来(返)盘人员实施7天集中隔离医学观察,中风险地区实施7天居家隔离医学观察,没有居家隔离条件的进行集中隔离。低风险地区现阶段暂时参照中风险地区来(返)盘管理。常态化防控区来(返)盘人员实施落地即检,抵盘后第三天需再进行一次核酸检测。
(四)提倡就地过节、居家休假、市内游。非必要不前往7天内出现本土疫情的县区。各级党政机关、企事业单位干部职工离盘前要向单位报备,严格落实审批程序和各项防疫要求。
图源 摄图网(ID:401675556)
三、加强核酸检测证明查验工作
车站、口岸、码头、公共交通工具(汽车、火车)、宾馆(旅店)、商场超市、健身娱乐场所、理发洗浴场所、影剧院、体育场馆、图书馆、博物馆、美术馆、棋牌室等各类休闲娱乐场所、宗教活动场所、月子中心、行政服务中心等公共场所以及机关、企事业单位对7天内有域外旅居史人员查验48小时内核酸检测阴性证明,无域外旅居史人员查验1周内核酸检测阴性证明。医疗机构等特殊行业,按照行业相关要求执行。
来源:盘锦发布9月7日发布《关于做好现阶段新冠疫情防控工作的通知》盘锦疾控9月8日发布《盘锦市疾控中心:倡导在盘人员非必要不离盘》
1、提倡就地过节
中秋假期倡导广大市民就地过节,非必要不出市,不前往7天内出现本土疫情的地区,确需离开的,需同时向居住地社区和工作单位报备,持48小时2次核酸检测阴性证明,凭“辽事通健康码”绿码出行。同时,请广大市民提醒在外地的家人和朋友,尽可能留在当地过节。
2、提前报备行程
凡从我市域外来(返)人员,均须提前向目的地社区(村屯)及工作单位报备旅居史,持48小时内核酸检测阴性证明,抵铁后严格落实落地核酸检测,在核酸检测结果未出前,不外出。风险地区来(返)人员管理办法按有关防疫规定执行。
3、落实防控措施
全市党政机关、企事业单位、各类公共场所、经营场所、公共交通工具要对进入人员严格落实“四必查”(行程码、健康码、48小时内核酸检测证明、戴口罩),并醒目提醒戴口罩、“一米线”等要求,做好通风消毒。各文化场所和旅游景区要严格落实分时预约制度,控制人员瞬时流量,引导游客错时错峰旅游。社区(村屯)要继续守好“小门”,落实值班值守制度,安排专人对进入居民小区(村组)人员查验行程码、健康码,对7日内有域外旅居史人员查验48小时内核酸检测证明。重点人群要按规定频次完成核酸检测。
来源:铁岭发布9月8日发布《关于做好中秋节期间疫情防控工作的通告》
图源 摄图网(ID:501579113)
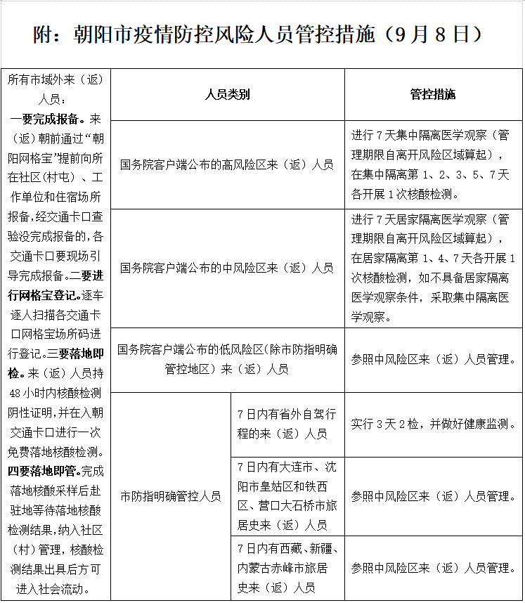
一、提倡就地过节。节日期间全市室外景区正常开放,节日市场供应充足,可以满足市民休闲度假需要,请广大居民非必要不离朝,尽量减少跨市域流动。确需离朝的,请在“朝阳网格宝”页面或国务院客户端查询目的地疫情情况,避免前往高中低风险地区,服从当地疫情防控要求。也请您告知在外工作、学习的家人和朋友,为减少旅途感染风险,尽可能留在当地过节。
二、提前报备行程。确需来(返)朝的人员,请通过“朝阳网格宝”进行返乡报备,抵朝时在各交通卡口主动出示48小时内核酸检测阴性证明,配合“网格宝”登记、行程卡查验,并进行一次免费落地核酸采样,完成落地核酸采样后赴驻地等待,核酸检测结果阴性后方可进入社会流动。
三、遵守防疫规定。进入公共场所,主动出示48小时内核酸检测阴性证明,主动配合测温、验码、扫描“朝阳网格宝”场所码进行登记,规范佩戴口罩。请广大市民(含所有在朝人员)主动参加核酸筛查。2022年9月8日至10月7日,各县(市)区社会面便民核酸采样点(不含医疗机构院区内核酸采样点)提供免费核酸采样服务,确保广大群众采样需求。
图源:朝阳发布
来源:朝阳发布《9月8日朝阳市疾控中心节日健康提醒》
一、入葫主动报备。所有域外来(返)葫人员抵葫前要在微信小程序“福禄行”上向属地社区(村)和单位完成主动报备,抵葫后第一时间向属地社区(村)和单位报告,并按要求分类落实各项管控措施。
二、域外来(返)葫人员“落地即检”。所有来(返)葫人员均需出示健康码、行程卡和48小时内核酸检测阴性证明,经查验7日内有域外行程轨迹的人员,在入葫交通枢纽高铁站、火车站、客运站、公路疫情防控服务站进行免费的“落地即检”。
三、非必要不离葫。我市人员不要前往有疫情发生的地区,节假日期间倡导在本地过节,非必要不出市。非必要不前往报告本土疫情地区。如必须前往,务必提前向所在社区(村)、工作单位报备,并全程做好个人防护。返葫前通过“福禄行”微信小程序主动报备,如实填报行程及健康信息,并配合落实各项健康管理措施。
四、为排除来(返)葫途中感染风险,到葫后建议一周内尽量减少外出,不探亲访友,必须外出时做好个人防护,按规定进行核酸检测,密切关注自己和家人的健康状况,一旦出现发热、干咳、乏力、咽痛、嗅(味)觉减退、腹泻等症状,不自行购药服药,不乘坐公共交通,及时按规定就医。
来源:葫芦岛日报9月4日发布《葫芦岛市疾控中心发布紧急健康提醒》、8月31日发布《葫芦岛市疾控中心关于遵守疫情防控措施的提醒》
最后特别提醒:
政策是会更新变动的
建议大家出行前尽量提前报备
向目的地社区/疾控咨询最新防疫规定~
如果涉及到省外出行
防疫政策如何查询?
小敏给大家推荐一个
“全国出行政策查询神器”
- END -
(上下滑动查看)
回复【潮汐】可查询大连各海域潮汐时间
回复【社保】可查询个人社保账户信息
回复【停水】可查询停水信息
回复【新冠疫苗】可获取大连新冠疫苗接种地点
回复【隔离】可获取大连最新隔离核酸检测政策
回复【身份证】可查询身份证办理进度、办证地点
回复【居住证】可查询居住证办理、换发指南
回复【公积金】可查看缴存、提取、贷款指南
回复【出入境】可查询出入境证件预约、办理
▌声明:本文由大连本地宝编辑整理发布,转载请注明
▌来源:大连发布(dl-fabu)、辽宁疾控、沈阳发布、沈阳市疾病预防控制中心、葫芦岛日报、朝阳市疾病预防控制中心、朝阳发布、铁岭发布、盘锦市疾病预防控制中心、辽阳政务、阜新宣传、营口发布、锦州发布、抚顺晚报、鞍山市疾病预防控制中心、丹东市人民政府、大连本地宝综合整理,侵权请联系删除!
▌编辑:小敏
▌审核:麦田
▌文章及封面图片来源:摄图网、图虫网,已获平台授权
▌商务合作:电话 400-9999-087 QQ 4009999087 点击查看:商务合作微信
戳原文,添加小编微信加群~