The following article is from 钟正生经济分析 Author 平安首经团队
经济形势扑朔迷离,资产配置博大精深,让我们一起且行且思,且学且用
文/钟正生等 编辑/石东
中国人民银行宣布于2022年4月25日全面下调金融机构存款准备金率0.25个百分点(不含已执行5%存款准备金率的金融机构),对没有跨省经营的城商行和存款准备金率高于5%的农商行,在下调存款准备金率0.25个百分点的基础上,再额外多降0.25个百分点。
在此之前,4月6日,中国新设了科技创新和普惠养老两项专项再贷款,4月14日国常会直接点名“适时运用降准等货币政策工具”,平安证券首席经济学家钟正生及分析师张璐、常艺馨认为,此次降准的背景主要在于当前“经济形势愈发不容乐观”。在经济减速风险加大,货币政策需要加大对实体经济支持力度的情况下,调降政策利率是最为直接有效的政策手段。但受俄乌冲突持续、美联储政策收缩等影响,钟正生及其团队认为,央行降准后是否很快再降息,需要密切关注相关影响因素的动态变化,包括中央对经济增速目标的态度、国际资本流动的形势、以及国内通胀的演化。
以下为正文。
4月15日,央行公告自4月25日起“全面降准+定向降准”各0.25个百分点。为支持实体经济发展,促进综合融资成本稳中有降,中国人民银行决定于2022年4月25日下调金融机构存款准备金率0.25个百分点(不含已执行5%存款准备金率的金融机构)。为加大对小微企业和“三农”的支持力度,对没有跨省经营的城商行和存款准备金率高于5%的农商行下调存款准备金率0.25个百分点的基础上,再额外多降0.25个百分点。本次下调后,金融机构加权平均存款准备金率自8.4%降至8.1%,共计释放长期资金约5300亿元,预计将降低金融机构资金成本每年约65亿元。
降准以“全面+定向”的方式落地,并强调存款准备金率的下调“不含已执行5%存款准备金率的金融机构”,除却相对宽松的资金面,或也有对我国存款准备金率的调降空间已逐步收窄、需为中长期发展适度预留政策空间的考量。我们在《2022年中国货币政策展望》中指出,本次降准前8.4%的存款准备金率的平均水平已经处于2006年8月以来的绝对低位。同时,考虑我国的经济发展阶段、最优资源配置和金融机构自身稳健经营问题,5%的存款准备金率未来一段时间内或将成为我国存款准备金率的隐形下限,我国存款准备金率的调降空间正逐步收窄。当然,在通往5%的存款准备金率的道路上,央行仍会权衡评估我国经济金融周期的变化,有前瞻、有针对性地做出调整。
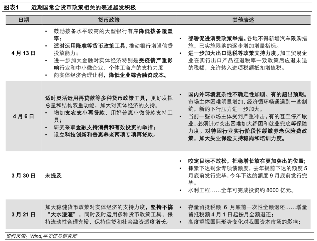
降准的直接触发因素是,4月13日国常会直接点名“适时运用降准等货币政策工具”。而近期国常会上与货币政策相关的表述也越来越积极主动。具体看:
3月21日,国常会部署以财政的留抵退税为主,对货币政策提及“加大稳健货币政策对实体经济的支持力度,坚持不搞‘大水漫灌’”。
3月30日,国常会的重点同样在于财政端的发力,提出“用好政府债券扩大有效投资”,并未提及货币政策。
4月6日,国常会新闻稿强调当前“国内外环境复杂性不确定性加剧、有的超出预期。市场主体困难明显增加,经济循环畅通遇到一些制约,新的下行压力进一步加大”,部署对疫情影响下特困行业的相关政策,并提及“适时灵活运用再贷款等多种货币政策工具”、“增加支农支小再贷款”、“研究采取金融支持消费和有效投资的举措”、“设立科技创新和普惠养老两项专项再贷款”等。据央行在一季度金融统计数据新闻发布会上的介绍,科技创新再贷款总额度为2000亿元,利率1.75%,普惠养老专项再贷款初期在五个省份开展试点额度为400亿元,利率同样为1.75%。这将构成相应规模的基础货币投放,对于降准实际上有一定替代性,在这次国常会后,市场的降准预期实际上有所下降。
4月13日,国常会表示“鼓励拨备水平较高的大型银行有序降低拨备覆盖率,适时运用降准等货币政策工具,推动银行增强信贷投放能力”,直接点名“降准”工具。
货币政策逐步祭出“降准”工具,其背景主要在于经济形势不容乐观。
一是,3月PMI数据反映经济增长明显受到疫情冲击。3月制造业PMI下降0.7至49.5的荣枯线之下;BCI指数单月也下滑了2.6个百分点。其中,PMI新订单指数环比降1.9至48.8,PMI供应商配送时间下滑1.7个百分点至46.5,这两项指标无论是环比降幅还是绝对值均为疫情以来最低点,表明内需疲弱,疫情防控措施对物流运输的负面影响显著。
二是,3月中国进口增速转负,出口增长的隐忧浮现。3月进口同比增速由1-2月的15.5%转为-0.1%,若考虑价格因素,进口量的回落可能更为明显。出口增速虽然仍相对有韧性,但海外经济体财政刺激退出后耐用品需求减弱、海外通胀压力加剧压制实际需求、上海疫情爆发导致长三角地区供应链紧张等因素可能成为未来出口的隐忧。而出口是疫情以来中国经济增长的重要拉动力量,如果内需与外需均趋于放缓,将使今年稳增长的形势面临更大挑战。
三是,从高频数据来看,新冠疫情多点爆发冲击消费、影响供应链稳定,地产高频数据仍在磨底。3月以来主要城市出行人次急剧减少,截至4月9日当周九大城市地铁客运量已接近于春节期间水平,上海、吉林两大疫情严重城市整车货运流量指数已降至春节期间最低点。目前疫情最为严重的上海,作为全球第一大集装箱港口、全国半导体企业的聚集地、及国内重要的汽车及汽车零部件生产基地,其严格管控措施对国内供应链稳定构成威胁。尽管今年以来,越来越多的城市积极调整房地产限购限贷政策、按揭贷款利率、集中供地规则等,但当前商品房销售及土地成交尚未企稳,居民和房地产企业的信心仍有待恢复。
从商业银行成本节约的角度出发,央行每调降存款准备金率1个百分点,约可引导商业银行LPR报价下行5bp。
1)直接影响方面,假设降准用来置换MLF,降准0.5个百分点约释放1万亿资金(降准0.5个百分点约释放8,000~12,000亿资金)可为银行体系直接带来10000*(2.85%-1.65%)=120亿元的成本节约,占2022年3月金融机构各项贷款余额201万亿的比例约0.6bp,即为降准对负债成本的直接影响。
2)广义影响方面,考虑到存款准备金率每降低1个百分点可以提升货币乘数0.337倍(2010年至今回归结果),而基础货币自2017年底至今稳定在30~33万亿,降准0.5个百分点预计可为银行体系带来约5.5万亿的派生存款。假设商业银行存款资金的平均成本为2.0%(低于2.2%的计息负债成本率),用此来替换成本相对较高的同业负债(假设1年期同业负债成本为2.9%,略高于目前MLF的利率),广义上可为银行体系带来5.5万亿*(2.9%-2.0%)=495亿元的成本节约,相比2022年3月的金融机构各项贷款余额,影响约2.46bp,即为降准0.5个百分点对负债成本的广义影响。
本次降准仅释放5300亿元的长期资金,对商业银行负债成本的缓释作用尚不足以直接带动LPR报价下行。但我们认为,后续央行或将通过存款自律机制改革等方式进一步引导商业银行压降LPR,优质信贷资产的稀缺、银行负债成本的缓释都将有助于未来银行降低LPR报价。具体看:
一方面,贷款需求走弱下,优质信贷资产稀缺性凸显,驱动银行降低优质客户贷款利率。尽管贷款需求走弱,但一季度信贷投放力度依然较大,二者背离的原因或是国有大行在政策指导下充分发挥“头雁作用”。在经济下行压力下,优质信贷资产将越发稀缺,“供需失衡”之下,商业银行或有动力下调对优质客户的贷款利率——即LPR报价。
另一方面,在存款自律机制改革、理财净值化等因素推动下,商业银行的负债成本也有所缓释。在监管政策的指导下,近两年以结构性存款为代表的商业银行的高成本负债明显压降。截至2022年2月,中资全国性银行结构性存款余额为5.88万亿元,较2021年2月同期减少15.9%,较2020年2月同期减少45.7%。在此情况下,上市银行2021年年末的计息负债成本(21家已公布银行的可比口径)相比2020年中报、2020年年报的中位数分别下降了3bp、8bp。
我们认为,后续商业银行同样具备下调5年期LPR报价的动力。今年以来,多地银行积极下调个人按揭贷款利率,其中既有广州、深圳等珠三角城市,又有南京、苏州、绍兴等长三角城市,还包括湖北武汉、襄阳、河北石家庄、保定等中部城市。3月21日,贝壳研究院发布数据显示,2022年3月监测的103个重点城市主流首套房贷利率为5.34%,相比12月的5.64%已经下调了30bp。然而,一季度个人购房贷款仅有4800亿元,同比少增了7500亿元,相关需求依然疲弱。从供求关系看,由于个人住房贷款质量较高,不良率长期维持在0.3%左右,明显低于银行业整体的不良贷款率(2022年一季度为1.79%),商业银行也有动力下调5年期LPR报价,顺应“满足居民合理购房需求”的要求,并获取更多优质资产。从稳增长政策的角度看,当前房地产投资下滑成为中国经济下行压力的重要来源,下调个人住房贷款挂钩的5年期LPR也有助于房地产投资尽快企稳。
当前内外部环境更趋复杂严峻,我国经济减速风险加大,货币政策需要加大对实体经济的支持力度,而调降政策利率是最为直接有效的政策手段。然而,俄乌冲突持续、美联储政策收缩的新形势下,降息所面临的约束条件也在收紧。我们认为,央行降准后是否很快再降息,需要密切关注相关影响因素的动态变化,包括中央对经济增速目标的态度、国际资本流动的形势、以及国内通胀的演化。
当前降息的约束之一是结构性通胀压力再度上升。从3月物价数据看:
一是,俄乌冲突加剧我国粮食供应风险,国际粮价上涨快速上涨。3月CPI中的粮食、食用油分项的环比涨幅较大,分别高出季节性规律0.5、0.3个百分点;PPI生活资料食品分项加速上涨,环比涨幅相比上月扩大了0.3个百分点。2016年以来我国粮食价格相对稳定,对CPI同比增速的拉动平均约0.2个百分点,并未成为CPI波动的影响因素;但2011年6月,粮食分项对CPI同比增速的直接拉动曾高达0.34个百分点,粮价对下游各个行业的间接影响同样较大,其进一步上涨的风险值得警惕。
二是,对俄相关制裁措施导致俄油气出口受阻,供需缺口加大,国际油气价格飙升。3月CPI中的交通工具用燃料、水电燃料分别环比上涨7.1%、0.7%。PPI中石油开采行业价格环比上行14.1%,并带动石化产业链中下游价格整体上行。尽管近期美国及其盟国计划释放大量原油储备,但如俄罗斯进一步退出原油市场,原油储备的释放难以弥补潜在供需缺口。持续处于110美元以上的高位,叠加猪周期开启、蔬菜价格大幅波动,CPI下半年存在破“3”风险。
三是,供需失衡下,黑色系商品继续价格上行。3月煤炭开采业PPI由上月的环比下跌2.4%转为上涨2.5%,黑色矿采选、黑色加工行业PPI环比分别上行4.2%、1.4%。海外动力煤在油气价格上涨的带动下上行,国内外动力煤价格产生倒挂,影响到煤炭的进口供应。如后续国内“稳增长”的加码带动黑色系商品的需求进一步上行,“保供稳价”将面临较大的压力。
四是,上游价格持续高位影响下,PPI向CPI进一步传导的迹象增多。PPI生活资料中,一般日用品类、耐用消费品类PPI分项环比增速相比2月提升0.2、0.1个百分点。同时,CPI工业消费品3月环比上涨0.2%,相比15-21年同期环比均值高出1个百分点。当前中下游行业的毛利已压缩至较低位置,其“缓冲垫”的作用有限,如后续成本进一步攀升,越来越多的居民消费品或被动涨价。
不过,目前PPI同比回落态势未改,CPI受猪肉价格低迷的拖累仍处低位,后续虽有结构性通胀压力升级的风险,但短期物价数据的读数和边际变化还未达到对货币政策产生明显约束的程度。
当前降息的更大约束在于人民币汇率。俄乌冲突下中国面临的国际形势趋于复杂,3月上旬中美两国在中概股审计底稿方面产生监管分歧。3月8日美国证券交易委员会依据其《外国公司问责法》(HFCAA),将五家在美上市的中国公司列入“暂定清单”,即有退市风险的“相关发行人”。海外投资者出现了减持人民币资产的迹象:股票市场方面,外国投资者通过陆股通交易大量减持A股,3月北向资金资金净流出450.8亿元,仅次于2020年3月疫情冲击和2019年5月中美关系恶化下的流出规模。债券市场方面,据中债数据,2月、3月境外机构债券托管量环比分别减少了669、982亿元,为2018年12月以来首度。此外,近期美债利率快速上行,截止4月14日,中美2年至10年期主要国债利差均出现倒挂,为2015年“8·11”汇改以来首次,也明显带来了资本流出的威胁。
国际资本流出对人民币汇率的冲击力更大,容易威胁到国内金融稳定形势,政策势必对此更加警惕。事实上,2020年二季度以来中国国际收支顺差虽然趋势走高,但非储备性质的金融账户下“其他投资”逆差扩大至与2015-2016年资本大规模外流期间相近,资本外流的担忧始终存在。只不过直接投资和证券投资账户的顺差扩大,帮助平抑了这种担忧。因此,中美利差倒挂对降息的约束点不在于倒挂本身,而主要在于国际资本流动形势的变化(特别是直接投资和证券投资账户顺差能否保持稳定),这是决定央行降息窗口存在与否的关键变量。3月24日美国公布关税豁免清单范围,4月2日证监会公布《关于加强境内企业境外发行证券和上市相关保密和档案管理工作的规定》的修订稿。基于这些积极变化,3月下旬以来,境外投资者的担忧情绪减弱,陆股通资金逢低配置,外资流出的潜在压力对货币政策的掣肘趋于缓和,这可能也是促成本次降准的重要因素。
4月15日召开的2022年第一季度金融统计数据新闻发布会为我们理解一季度“宽信用”,尤其是中长期贷款的投放结构提供了参考。从结构上看,一季度中长期贷款投放的抓手主要是制造业、基建和绿色领域贷款,居民个人购房贷款仍是宽信用的主要拖累因素。具体看,
一是,制造业领域中长期贷款持续高增长,约占一季度企业中长期贷款的 22.6%。3月末,制造业中长期贷款余额增长29.5%。其中,高技术制造业中长期贷款余额增长31.9%。
二是,基建领域增速仍高于企业中长期贷款整体,约占一季度企业中长期贷款 25.3%。3月末,基础设施业中长期贷款同比增速13.2%,相比2021年末回落,但仍高于企业中长期贷款整体增速0.8个百分点。由于去年一季度的基建中长期贷款余额数据缺失,我们以20年末和21年上半年的数据推算,一季度基础设施行业的中长期贷款投放在0.9万亿上下。
三是,地产企业开发贷款的投放确有加速,约占一季度企业中长期贷款7.6%。央行新闻发布会表示“与去年四季度相比,今年一季度全国房地产开发贷款月均多增约1500亿元”。四季度地产开发贷款减少约1500亿元,据此推断今年一季度地产开发贷款净投放约3000亿元,与我们此前对2022全年地产企业贷款增量1.2万亿的判断基本符合。
四是,其他领域贷款投放约占一季度企业中长期贷款44.5%。除制造业、基建、地产之外的其他领域主要包括绿色领域(不含基建)、不含地产基建的服务业(批发零售、住宿餐饮等)、农业等,相关贷款投放约占一季度企业中长期贷款44.5%。由于一季度的金融机构贷款投向统计报告尚未公布,我们难以进行详细的拆分,相关贷款的增量或源于两方面原因:一方面,在碳减排支持工具与煤炭清洁生产再贷款支撑下,绿色领域(不含基建)的中长期贷款或是一季度企业中长期贷款的重要增长点;另一方面,一季度支农支小再贷款的投放量为1158亿元,支撑着农业、批发零售、住宿餐饮等行业的贷款增量。
五是,居民个人购房贷款投放情况不容乐观,在一季度居民中长期贷款中仅占44.9%。一季度个人购房贷款仅有4800亿元,同比少增了7500亿元。个人购房贷款在居民中长期贷款中的占比约44.9%,而2021年则为63.6%。
从价的角度看,2021年四季度的企业贷款利率为4.57%,一年期LPR自去年12月至今调降了15bp,由此带动2022年第一季度企业贷款利率降至4.42%,与LPR降幅一致(央行在发布会上表示:初步统计,2022年第一季度企业贷款利率降至4.4%左右,较2021年下降了0.21个百分点。我们结合全部产业中长期贷款增速11.9%,推算一季度企业贷款利率为4.42%。)。我们估算,一季度末企业部门的付息规模同比增长了6.8%,实体经济的付息压力依然较大,有必要继续引导企业综合融资成本下降。
往后看,货币政策护航“宽信用”还需在以下几个方面发力:
一是,多措并举降低企业综合融资成本。除却降准、降息等全局性工具,还可着眼于推进存款自律机制改革(据财新报道,近日市场利率定价自律机制召开会议,鼓励中小银行存款基准利率浮动上限下调10 BP,并将降低存款利率纳入到MPA考核)、释放LPR改革红利、减少企业融资相关费用、增强企业贷款的便利性和可得性等方式,降低企业综合融资成本。
二是,进一步支持制造业及绿色领域,加快结构性工具的落地和使用。除却现有的碳减排支持工具、煤炭清洁生产再贷款,4月6日国常会进一步提出设立科技创新再贷款。按照央行一季度金融数据新闻发布会的解释,科技创新再贷款重点支持科技部、工业和信息化部现有标准认定的高新技术企业”、“专精特新中小企业”、国家技术创新示范企业、制造业单向冠军企业等科技企业。21家试点银行对相关企业发放的6个月及以上的贷款,按照1.75%的利率、本金的60%为银行提供资金支持,总额度为2000亿元。
三是,加大对房地产重点领域的托底力度。从一季度中长期贷款数据看,房地产领域仍是薄弱环节,需继续引导银行下调居民个人按揭贷款利率,同时鼓励投放房企并购贷款、积极配合保障房开发。
四是,从商业银行所面临的资本约束入手,增强银行的贷款投放能力。一方面,做好用政府专项债补充中小银行资本等工作,增强银行信贷能力。另一方面,增加对国股大行拨备和不良贷款的容忍度,鼓励银行将实际拨备率回归至合理水平,进一步释放商业银行的贷款投放的潜力。
拨备覆盖率是银行以丰补歉、利润调节的重要工具,也是监管部门逆周期调节的重要方式之一。回顾历史,在经济下行压力较大的2018年和2022年,监管政策都曾适度放松银行拨备覆盖率的相关要求。
1)2018年银保监会发布《关于调整商业银行贷款损失准备监管要求的通知》,明确拨备覆盖率监管要求由150%调整为120%~150%,贷款拨备率监管要求由2.5%调整为1.5%~2.5%。
2)2020年4月21日,国常会决定将中小银行拨备覆盖率监管要求阶段性下调20个百分点,释放更多信贷资源,提高服务小微企业能力。
4月14日国常会提出鼓励拨备水平较高的大型银行有序降低拨备覆盖率。4月15日银保监会新闻发布会也表示“我们鼓励拨备较高的大型银行及其他优质上市银行将实际拨备覆盖率逐步回归合理水平”。据银保监会数据,2022年一季度我国银行业金融机构拨备余额7.3万亿元,拨备覆盖率199.5%。如推动商业银行下调50个百分点的拨备覆盖率,约可释放1.83万亿的资金,有利于提高商业银行对实体经济的支持力度。
除货币政策外,二季度财政相关政策也将加速落地。留抵退税方面,“两会”安排1.5万亿留抵退税规模后,3月21日的国常会确定留抵退税的实施方案,次日税务总局即联合财政部印发财税政策公告。二季度留抵退税开始分批推进,为市场主体提供流动性支持。对于增量留抵税额,小微企业和符合条件的制造业等行业企业可自2022年4月起申请退还;对于存量留抵税额,微型企业可自4月起、小型企业自5月起、制造业等行业中型企业自6月起可申请退还。4月1日至11日,全国税务部门已为20.3万户纳税人办理留抵退税1557亿元。专项债方面,近期国常会和财政部在专项债发行、资金的拨付和使用方面提出相应的时点要求,在去年四季度和今年一季度专项债快速发行之后,二季度专项债资金预计将加速落地。3月30日的国常会提出“去年提前下达的额度5月底前发行完毕,今年下达的额度9月底前发行完毕”。4月12日的国办政策吹风会上,财政部负责人表示“2021年发行的专项债券,原则上在今年5月底前拨付使用”,“截至2022年3月末,各级财政部门累计向项目单位拨付债券资金8528亿元,占已发行新增专项债券的68%。”。
历史上,社融增量往往领先中长期贷款增速回升和经济企稳两到三个季度。本轮周期中,社融总量增速自2021年10月见底后,至2022年3月已回升了5个月。我们预计,货币政策护航“宽信用”之下,中长期贷款增速将在2022年二季度企稳。同时,财政政策留抵退税和专项债也将在二季度加速落地。“稳增长”和“宽信用”支撑下,经济增长的动能将逐渐恢复,国内经济有望在二季度完成“筑底”。