几近波折,停牌两年的佳兆业集团在香港联交所正式复牌,截至收盘上涨55.77%。从2014年底危机的爆发,到2016年7月完成美金债券的重组,整个过程充满了戏剧性,佳兆业的债务重组绝对是值得细细揣摩的案例。本报告通过重温佳兆业集团债务重组的案例分析,为您揭开债务重组的神秘面纱,兼析佳兆业债务重组计划及三方博弈。
债务重组面面观
根据2014年5月最新修订的《企业会计准则第12号--债务重组》,债务重组指在债务人发生财务困难的情况下,债权人按照其与债务人达成的协议或者法院的裁定作出让步的事项。值得一提的是,债务重组调整债权债务关系是建立在债权人作出让步的基础之上,债务人通过债务重组则可以减少应付债务。 债务重组主要有四种方式:以资产清偿债务、将债务转化为资本、修改其他债务条件以及以上三种方式的组合。以资产清偿债务分为以现金资产和非现金资产进行偿还,是债务人将资产所有权折价转让给债权人以清偿到期债务;将债务转为资本是将债权人手中的债权依据一定比例转换为债务人的股本或者实收资本,债权人成为公司股东;修改其他债务条件则指将原来的债务条件做出一些调整,主要包括利息豁免、债务展期及部分债务的免除,这是我国公司债务重组的常见方式;以上三种方式的组合是对债务重组划分为多个部分,同时采用资产清偿、债务转资本、修改其他债务条件等两种或两种以上的方式进行。
2、债务重组VS破产重整VS和解VS破产清算
债务重组、破产重整、和解以及破产清算中,债权人均需做出让步,彼此之间既有联系也有差异。 四者的联系表现在公司发生财务困难时是环环相扣的。债务重组、破产重整、和解以及破产清算均是建立在公司财务困难难以偿还债务的基础上,债务重组是首先考虑的方式,债务重组失败后将会进入法律程序进行破产重整,在此过程中债权人和债务人有可能再次就债务的偿还达成一致意见,当破产重整以及和解不能实现时将会实行最终的破产清算。 四者的区别主要在于行为特征和利益调整范围。债务重组行为主要指债权人和债务人之间的自愿协调,是对债权人做出的债务调整。破产重整、和解以及破产清算均为法律行为,和解也是债权人和债务人之间的相互协调达成一致的方法,但和解需要人民法院的裁定认可;破产重整和破产清算由法院介入对公司的债权人以及股东等更广范围的利益主体进行债务偿还和利益分配的调整。 具体来看,债务重组强调债务人发生财务困难,债权人做出让步,更多的是自愿行为。债务重组是指在债务人发生财务困难的情况下,债权人按照其与债务人达成的协议或者法院的裁定作出让步的事项。破产重整指破产清算前进行的重组和债务调整,是法律行为,具有强制性。破产重整是《企业破产法》新引入的一项制度,是指专门针对可能或已经具备破产原因但又有维持价值和再生希望的企业,经由各方利益关系人的申请,在法院的主持和利害关系人的参与下,进行业务上的重组和债务调整,以帮助债务人摆脱财务困境、恢复营业能力的法律制度。 和解是一种特殊的法律行为,不仅需要债务双方达成一致,而且要经过人民法院的裁定认可。破产和解指债务人和债权人就债务减免和延期偿还等债务问题达成一致而中止破产程序的方法。债务人可以直接向人民法院申请,也可以在人民法院受理破产申请后、宣告债务人破产前进行申请。破产清算是公司难以经营下宣告破产的法律行为。根据我国《企业破产法》的规定,企业因经营管理不善造成严重亏损,不能清偿到期债务的,可以依法宣告破产。企业破产申请的提出,是破产申请的开始。一般需要经历以下几个阶段:宣告破产、组建清算组、接管破产企业的财产、财产的处置与分配以及终结破产程序。
3、债务重组的会计处理:利润表冲击有限,资产负债表或将优化 对债权人而言,债务重组会减少资产(新债权、得到的资产或股权一般低于原有债权)并产生损失,对资产负债表和利润表均产生影响,资产减少的债务重组损失计入营业外支出。 根据2014年修订的《企业会计准则》,以现金清偿债务的,债权人应当将重组债权的账面余额与收到的现金之间的差额,计入当期损益。债权人已对债权计提减值准备的,应当先将该差额冲减减值准备,减值准备不足以冲减的部分,计入当期损益。以非现金资产清偿债务、将债务转为资本或修改其他债务条件的,债权人将债务重组后的新的债权(或所得资产或股权)的公允价值入账,其与原债权差额计入当期损益(营业外支出)。 从会计处理的角度看,债务重组本身对债权人利润表的负面影响不大,还可能优化其资产负债表。由于债务重组中的债务往往需要计提坏账准备,若债务重组时债权人已在以前会计年度计提过坏账准备,则债务重组时可先冲减,不足冲减的部分才计入债务重组损失;若债务重组时在以前年度未计提过坏账准备,则即使不进行债务重组,也需在本会计年度计提资产减值损失。因而债务重组给债权人利润表带来的负面冲击较小。而对于资产负债表,债务重组将“问题债权”冲销,将加速资金周转,优化资产结构,尤其是对于银行而言,债务重组将有利于降低银行不良贷款率。
当企业发生财务困难,无法按照原来的条件全额支付债务时,通过债务重组,债权人与债务人达成协议,一是以较低的条件来偿还债务,债权人可以一定程度上收回债权,不至于使债务成为坏账,而且会给企业持续经营的机会,对于债权人而言未来可能获得更多的收益。二是将债务转为资本,借贷关系转化为权益关系,债权人成为股东,可以行使其监督管理的权利,盘活公司的不良资产,在未来可以带给债权人更多的回报。因此,债务重组可以在一定程度上使债权人的损失下降,保护债权人的利益。 同时债务重组也会带来债务人在公司治理结构、经营结构等方面的调整,避免破产清算,实现企业持续经营。 山东金泰集团股份有限公司(下面简称“ST金泰”)因2010、2011、2012年三年连续亏损,自2014年5月14日起暂停上市,则在2012年12月13日与其债权人中矿必拓投资有限公司签署了《债务重组协议》,对总计人民币48,093,104.37元的债务豁免18,093,104.37元。ST金泰通过债务豁免以及业务的转型,改善了公司的经营情况和盈利能力,具备持续经营的能力,2013年度实现净利润2633.7万元,于2014年8月6日恢复上市交易。更为重要的是,公司增强了偿债能力,资产负债率由2012年底1212.73%迅速下降至87.14%,资产流动性也得到了提高,这对于债权人而言长远来看也是利好消息。
我国破产法规定,进入破产程序后可进行破产重整、和解以及破产清算,一旦重组或和解失败,就进入破产清算,不存在和解、重整和清算之间相互转换的可能性;企业法人不能清偿到期债务,并且资产不足以清偿全部债务或者明显缺乏清偿能力的,债权人向人民法院提出破产清算申请。难以清偿债务与资不抵债并不等同,难以偿还债务考虑各种方式的偿还因素,而资不抵债着重于资产和负债的比例关系。由此不能清偿到期债务以及资不抵债两个标准同时满足时,才能对企业申请破产或宣告破产,破产清算是企业发生财务困难后最后一根“救命稻草”。
一般而言,债权人和债务人不会首先考虑破产清算。对债权人而言,债权人优先选择重组而不是破产,由公司原来的大股东偿还部分欠款或者引入新的股东使企业正常运转,从而收回债权。这是由于破产企业的清偿顺序依次为:企业所欠职工工资和劳动保险费用、企业所欠税款、破产债权和股东。企业破产清算会带给债权人更多的损失,特别是在资不抵债的情况下。对债务人而言,债务人更愿意持续经营,最大程度上保障投资者的收益,实现利益最大化的目标。
5、债务重组之国际比较
企业债务重组常与金融危机的出现存在高度的关联性。不难发现,金融危机带来的经济持续低迷,造成企业利润明显下滑,加之日益收紧的信贷条件,企业债务问题逐渐成为企业正常运营的羁绊。
随着金融危机在全球范围的拓展,债务重组也在不同地域先后掀起了浪潮。由于不同国家制度、经济背景、金融环境等方面差异,各国主流债务重组方式也存在较大的差异。 日本通过“债转股”的方式解决了债务危机。20世纪80年代,日本股票和房地产等资产价格纷纷出现脱离基本面的疯狂飙涨。90年代后随着泡沫的破裂,不管直接融资市场,还是间接融资渠道,均累积了大量难以回收的呆账和坏账,不良资产急剧增加。由于涉及的企业数量多,同时债务数额巨大,直接大规模的破产将带来难以预计的后果,日本政府鼓励采用清理资产负债表的方式进行债务重组。“债务转股权”是修复资产负债表过程中的核心。当资产价格大跌之际,债务得到优先对待,保持了相对固定的价值,而股权价值成为资产负债表中冲击最为强烈的对象。企业、银行间相互环状持股成功地解决了债务危机,使得日本经济得以在此之后高速发展。 美国的《破产法》对重组和清算的处理条件制定了具体规定。同样是上世纪80年代末期,美国经济不景气导致大量企业陷入债务危机,流动资金短缺,周转困难。美国是一个极其重视市场经济机制作用的国家,其较为严格的遵守《破产法》来处理陷入债务困境的企业。《破产法》规定,根据陷入债务危机企业的原因做出不同的处理:对于无发展前途的企业,出售其公司产权,实行清算,以所得资金偿还债务;对于符合市场要求的企业,实行重组,使其债务规模达到合理的程度。在这个过程中,所有债权人拥有的债权转化为了赔偿要求权,而发达的资产流转市场提供了赔偿要求权的二级市场流通交易的机制。这使得一些对重组有信心的投资者可通过赔偿要求权进而对剩余资产实施重组,维持经营甚至扭转企业,而非简单地令企业退出市场。 欧洲采用政府介入的方式进行债务重组。根据政府介入的程度,欧洲各国主流债务重组方式可分为两大类。其一,以匈牙利为代表,主要采用了政府集中解决的形式,本质是以政府信用置换企业信用。政府接管各种不良债权,同时通过国家不断注资解决企业资金缺口,这一方式虽使银行和企业摆脱了债务的困扰,但政府自身却背上了沉重的债务包袱。其二,以波兰为代表,主要采用分散解决方式,即“政府--银行--企业”的间接渠道。在这一过程中,债权银行在重组中起到了关键的枢纽作用。一方面,债权银行承接来自国家的政府注资;另一方面,债权银行通过设立有效的操作框架,对其陷入困境的债务企业进行点对点的债务核销。
佳兆业集团债务重组案例分析
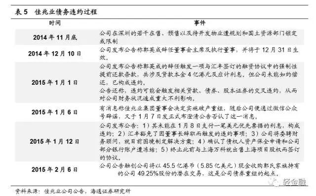
佳兆业集团控股有限公司于1999年在香港成立,2009年在港交所上市,是国内大型房地产开发企业。自2014年11月底爆出其在深圳的房产被限制或锁定的消息以来,佳兆业集团陷入债务违约的风波中,在2015年1月初触发了汇丰银行贷款的违约事项,可能导致随后债务的交叉违约,由此在2月份展开了债务重组的进程。
自签订融创中国收购佳兆业股份的协议以来,停牌多日的佳兆业于2月9日复牌,当日股价则上涨三成,但之后的股价相比于事件发生前处于低位徘徊状态。 交易量较大的2018、2019、2020票据的债券价格在2014年11月底至2015年1月初均呈现下降趋势,而在公告融创公司的收购计划后债券价格开始小幅上升但并不稳定。
融创对佳兆业能否收购成功取决于境内外债务重组的完成。佳兆业集团的债务重组计划从引入融创中国控股有限公司收购作为起点。2015年2月6日佳兆业公告融创公司将以45.5亿港币(5.85亿美元)现金收购郭氏家族持有的公司49.25%股份的潜在交易,而融创最终收购能否成功也将依赖于境内外债务重组的完成。
计划境内债务重组的方式是利息削减和债务展期,属于修改其他债务条件的方式。佳兆业于3月2日公布境内债务重组计划,境内涉及的债务为两笔贷款,包括银行债务和非银行金融债务,总计479.7亿元,占其境内外计息债务总额650.09亿元的73.79%。计划方式是不削减本金,利息予以减少,减少后利息不低于中国人民银行贷款基准利率的70%。一般而言,房地产企业开发贷款一般不超过三年(含三年),贷款利率执行中国人民银行规定的贷款利率,因此,境内债权人的利息最多将削减30%。年期予以延长,延长后剩余年期在三至六年,但原有债务剩余期限多于六年债务,仍按照原有期限执行。 佳兆业或已与境内债权人达成一致意见。早在2015年2月16日,佳兆业在深圳已经与境内债权人进行了初步沟通,同时邀请了融创代表出席。在境内债务重组公告发布当天,佳兆业又与境内债权人举行了会议。境内的两笔债务是贷款,业内普遍认为境内债务重组计划实施的问题不大。
计划境外债务重组的方式是利息削减和债务展期,属于修改其他债务条件的方式。佳兆业集团于3月8日公布境外债务重组计划,涉及的债务包括5笔高息票据、1笔可转换债券及境外贷款,合计约170亿元人民币。佳兆业集团拟计划的重组方案为:对于5笔高息票据和1笔可转换债券,不削减本金,但票息率由原来的6.875%至12.875%大幅下降为2.7%至6.9%区间,票息降幅超过50%,还款年限也将延长五年。如果超过50%的现有高息票据及超过66%的现有可转债持有人签署重组支持协议,则所有的重组债券持有人将额外获得50个基点;对于两笔汇丰贷款和工银贷款,将会通过与汇丰及工银的双边磋商而予实施,并于稍后由公司发布的公告内描述。 首轮境外债务重组方案宣告失败,融创能否完成收购具有不确定性。佳兆业境外债务重组计划遭到了逾50%以上的境外债权人的反对。公司在3月22日发布公告称公司仍在与境外债券持有人进行磋商,还未与境外债权人就债务重组初步计划达成任何协议。由此融创能否完成收购仍是未知数,其董事长孙宏斌在3月24日举办的2014年度业绩会上预测收购成功的可能性只有50%左右。
在境内外债务重组方案中,采取的方式均为不削减本金,利息予以削减,期限予以延长。相比于境内债权人,境外债权人所持债券的延期更长,票息降幅超过50%。境外重组方案目前未获得通过的主要原因是境外债权人希望可以争取更多的利益,努力达到损失最小化的目的。 破产清算下,境外债权人的收益小于债务重组下的收益。若佳兆业申请破产清算,对于境内债权人,2015年3月13日公司公告称,截止目前债权人向法院提出的境内贷款下资产保全申请信息共64份,其中已经裁定的资产保全金额增至137.6亿元。按照保守计算,破产清算时境内债权人的回收率为28.68%;而境外债务的清偿顺序排在境内债务之后,加之没有足够的抵押和担保,若以贴现率20%计算,扣除偿还其他债务以及境内贷款下保全的资产,境外债权人的回收率为6.12%,而债务重组下的最大收益可达30.17%,破产清算下的损失远远大于债务重组的损失。
境内外债务重组的完成将会使佳兆业的前景逐渐好转。佳兆业2015年3月8日的公告称有298亿人民币的债务在未来12个月内即将到期,若能完成境内外债务重组,佳兆业短期能够减轻一部分偿债压力,同时加速融创的收购进程。 融创收购将会给佳兆业注入活力。融创作为一家专业从事住宅及商业地产综合开发的企业,有着良好的品牌知名度和优秀的市场表现,近年来销售业绩稳步上升,市场排名也升至第10位。融创的收购预期会促进佳兆业业务重整、恢复以及走向正常经营的道路,奠定债务偿还的基础、保全相关利益人的价值以及增强投资者在资本市场的信心。 与破产清算相比,境外债权人在债务重组中可获得更多利益。截至目前,境外债务重组方案未获得通过,主要是由于佳兆业对境内和境外债权人的差别对待,相比于境内债权人,境外债权人所持债券的延期更长,票息降幅超过50%。境外债权人希望争取到更多的利益。但若境外债权人通过协商最终仍不同意债务重组计划,佳兆业将走上破产清算的道路,境外债权人的利益将受到更大的损害,据估计破产清算的回收率仅有6.12%。 融创中国处于观望态度,收购的前提仍是境内外债务重组方案的顺利实施。自融创介入佳兆业的债务重组后,并未给予额外的资金援助。对于融创而言,收购成功的基础是债务重组方案的顺利实施。由于境外债务重组计划受阻,融创首席并购官武捷思于3月9日表态融创等待收购佳兆业的时间不会超过两个月,若再拖延则退出收购。 最终的境外债务重组方案预计会获得通过。境外债务重组无法通过主要是由于境外债权人希望争取更多的利益,但若最终仍未通过债务重组计划,融创将不会对佳兆业进行收购,佳兆业申请破产清算的可能性较大,这会给境外债权人的利益带来更大的损害。从从长远来看,通过佳兆业与境外债权人之间的相互协商让步,预计最终的境外重组方案仍会通过。同时2015年4月3日,佳兆业位于深圳的部分房源状态由“管理局锁定”变为“司法查封”,锁房危机开始解除,解锁也是融创收购的重要条件之一。境外重组方案的通过以及房产解锁将会为融创收购提供了利好条件。 深度分析:佳兆业境外债券重组的三种方案
无论是从哪个角度讲,佳兆业的境外债务重组都是值得各方细细研究的案例。从2014年底危机的爆发,到2016年7月完成美金债券的重组,整个过程充满了戏剧性。不同的利益方,不同的策略,不同的侧重点。所幸的是,对于佳兆业美金债券的持有人来说,虽然重组过程犹如过山车,最终的结果还算不错。 佳兆业境外债券的重组有许多可以探讨的点,所有这些值得讨论的点最终都会落脚在重组方案中。佳兆业的重组方案也为未来中概债的重组提供了宝贵的经验。 佳兆业的境外债务结构相对简单,主要分为银行贷款(bank loans)和债券(bonds),其中,银行贷款有三笔,分别是汇丰银行的4亿港币、汇丰银行的7.5亿港币(不同期限)和工银亚洲的2.5亿港币,三笔银行贷款本金共计约1.8亿美金;除了银行贷款,佳兆业还有6笔境外债券,分别是18亿人民币点心债、15亿人民币可转债和4笔高收益美金债,这6笔境外债券的本金合计约为24.5亿美金。境外债券加上银行贷款,佳兆业的境外债务共计约26.3亿美金。 佳兆业最终重组方案的出台一波三折,笔者在未来的文章中会详细讨论重组方法出台过程中的博弈与策略。仅从最终的重组方案来看,佳兆业也是做足了准备,显示了诚意。在最终的重组方案中,佳兆业提供了三种重组路径,以供境外债权人选择。 New HY Notes and CVRs(新债券+CVRs)。在这种方案下,境外债权人可以按照1:1的比例将索赔金额(allowed claim)置换成新的债券,同时获得CVRs(Contingent Value Rights,即“或然价值权”)。顾名思义,CVRs的价值可能存在,也可能不存在,是否存在取决于某些条件是否得到满足(Triggering Event)。在佳兆业重组方案中,CVRs的存在取决于它的市值(implied market capitalization of the shares)。 如下图所示,如果佳兆业的市值超过100.75亿港币,佳兆业CVRs的持有人将获得14美金;当它的市值超过125.94亿港币后,CVRs的持有人将再获得14美金。以此类推,当佳兆业的市值超过205.42亿港币时,CVRs持有人一共可以获得70美金的赔偿,因为CVRs的赔偿是基于佳兆业新美金债最小面额1000美元,所以,在最理想的情况下,CVRs的持有人将获得额外7%的赔偿。
(注:佳兆业于2015年3月31日在港交所停牌,停牌前的股价为HKD 1.56,市值为80.11亿港币。图片来源:佳兆业港交所公告)
方案1是默认选项。如果债权人不做选择,在重组方案实施时,佳兆业将默认债权人(除可转债债权人)选择了方案1。 方案2是New HY Notes only(新债券)。在这种方案下,债权人可以按照1:1.02598的比例将索赔金额置换成新的债券。相比方案1,方案2少了CVRs,但赋予债权人更多的新债券。 方案3是Mandatorily Exchangeable Bonds(强制性可交换债券,简称MEB)。在该方案下,债权人可以按照1:1的比例将索赔金额置换成MEB。MEB的换股价格为每股2.34港币,低于原可转债每股2.64港币的换股价格。方案3是可转债债权人的默认选项,其他债权人也可以选择方案3,但是MEB的总量是有上限的。在满足原可转债债权人后,剩下的MEB额度将按照比例分配给申请的债权人。没有分到MEB的债权人将重新选择方案1或方案2。 值得注意的是,无论是方案1、2或者3,佳兆业新债券和MEB的票息设计是PIK toggle。如下图所示,在这种设计下,当需要支付新债券或者MEB的债息时,佳兆业可以选择现金(cash)支付,也可以选择非现金的其他等价支付(Payment in Kind,简称PIK)。比如,佳兆业可以向新债券持有人发行更多的新债券来支付票息,这种非现金的票息支付方式有助于公司在重组结束初期保留资金,缓解流动性压力。由下图可以看出,当选择PIK的付息方式后,佳兆业公司2016年的票息现金支出为0、2017年为1%、2018年为2%。只有2018年以后,新债券的现金票息才会大幅上扬至4.1%到7.9%。这种设计为重组后的佳兆业赢得了2年的缓冲期。
佳兆业的重组方案是各方(特别是境外债权人和公司)博弈、反复协商与沟通的结果。债权人与公司均有舍有得。债权人放弃了累计利息的索赔,公司保护了债权人的本金。债权人放弃了2016年到2018年的现金票息,收获了CVRs和MEB。这样,佳兆业若能重塑辉煌,债权人也将获得更多的回报。 其实,从境外债务重组的经验来看,佳兆业债务重组并非困难的那一类。在佳兆业的案例中,境外债权人被统一化为一个群体,并没有出现境外重组常见的、债权人之间的互相博弈与对峙。另外,在佳兆业重组的一年半时间里,国内(特别是深圳)房地产的火爆,使佳兆业债务重组的主题变成了“谁能获得更好的deal”,而不是“谁将承担更大的损失”。 虽然如此,对参与中概债市场的各方来说,佳兆业的重组绝对是值得细细揣摩的案例。 来源: 海通证券、境外债券、 ↓↓↓值得您的关注↓↓↓
▲长按二维码“识别”关注
让不良资产变得简单!