新能源汽车行业报告|颠覆你对新能源汽车的“刻板”印象

2018-01-22 孔德云 36氪研究 36氪研究

在报告正式开始前,我们想先唠点别的。


比如说,2017年有摇到北京车牌儿的老铁么?如果没有的话,那2018年可能更难摇到哦……2018年,北京市小客车指标年度配额将减少5万个,重点是这减少的配额要全部从普通小客车也就是燃油车指标中削减。也就是说新能源小客车指标数将首次超越普通小客车指标数,达到6万个,而普通小客车指标将被压缩到4万。新能源汽车或者说纯电动汽车可能是未来我们拥有一辆北京牌照汽车的最佳选择了。


这时你可能会担忧电动汽车的充电和续航问题


先说充电问题,从长远来看有太阳能光伏板支持。这里的光伏路面主要指通过太阳能发电,使行驶在上面的电动汽车实现“边跑边充”功能的道路,完美解决充电耗时长的问题。全球首条承载光伏路面研发与铺设的高速公路——济南南绕城高速已经在2017年12月正式通车了,虽然其铺设长度只有1080米,但仍不失为一个来自不远未来的期许。如果从现阶段来看,「换电站」或许是最佳解决方案。此方面,同样是2017年底最新发布的蔚来汽车ES8就起了一个不错的示范作用。 蔚来汽车的换电系统NIO Power可在3分钟内完成整个换电工作,且消费者购买时可以选择电池租赁方案,让电池回归能源属性,即换即用。可以预见的是短期内,充电问题是有可能被很好的解决的。


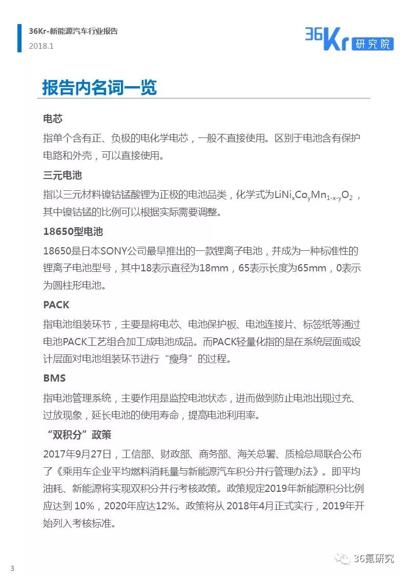
 那么,续航问题呢?之前我们国产的电动汽车中用的动力电池大多数为磷酸铁锂,磷酸铁锂电池具备更好的安全性、更好的循环性能和更低廉的成本,但因其存在一些性能上的缺陷,如振实密度与压实密度较低从而导致电池能量密度较低,已成为新能源汽车的一大痛点。因此,逐渐地,我国开始向欧美靠拢,三元电池成为下一步焦点产品,可以重点关注一下这方面的优质标的。如果再看远一步,未来十年锂空气电池和锂硫电池将从实验室逐步走向生产线。在动力电池方面,总体朝着高能量密度方向发展,其中正极、负极和电解液将分别朝着正极高比容量、负极多孔化或锂单质化、电解液固态化的发展路线进行,正极和电解液将是短期内的突破口。科技改变生活,只要你能等……


|消费者角度说的差不多了,该「创投er」上场表演了。


对于创投者来说,如果不是真正拥有极大量资本的人比如说我,真的不建议再在新能源汽车这个核心环节发力了。首先是政策风向变了,“双积分”政策的出台已经告诉我们整车厂的可玩性没那么大了。那真正有得“玩”的产业是什么?我们建议多把注意力放在上下游链条,如锂电材料回收、共享新能源汽车、汽车智能系统方案提供商。


下面,我来一一说明。


对于锂电材料回收业来说,动力电池的使用年限在5-8年左右,如果把纯电动和插电混动汽车总产量较2013年翻两番的2014年当做我国新能源汽车产业元年的话,也就是说从2019年开始,我国动力电池将进入大规模报废期,创投界将迎来锂电池回收和下游梯次利用行业发展机遇。我们预计,锂电池回收再利用产业市场规模在2020年将达到百亿规模。2018年1月,工信部称其将加快实施新能源汽车动力电池回收利用管理暂行办法,推进标准体系建设。也就是说之前锂电材料回收行业一直被诟病的“没有统一的行业标准”也即将得到解决,现在“上车”还来得及。


共享新能源汽车为什么我们也推荐呢?其实跟共享单车的逻辑是一样的,共享单车的火热养活的是一个个的自行车厂商,而在“强劲”的补贴政策下,新能源整车厂逐年走高的出货量养活的是一个个崛起的共享新能源汽车企业。为拿到补贴而大量生产的新能源汽车在找不到那么多C端消费者的情况下,只能寻求下游的共享汽车商家“去库存”。所以,共享汽车尤其是共享新能源汽车目前享受的是政策「后红利」,可以关注一波。


以上锂电材料回收和共享新能源汽车都是眼下就应该尽快关注的标的品类,而长远来看我们推荐关注「汽车智能系统方案提供商」。未来,新能源汽车将朝着「集成化」和「智能化」的方向发展。主要指汽车零部件供应商将变得更加开放化,新能源汽车零部件将不存在购买壁垒,硬件也不再构成整车厂壁垒,更多的创新将发生在如何将不同的组件进行完美契合、协作层面,而汽车的智能控制系统等软件设施会逐步成为竞争焦点。所以如果你想几年后涉足新能源汽车产业,完全可以从这个角度入手。


|更多关于新能源汽车与动力电池的内容和投资建议,读报告见分晓~


注:本报告PDF版本可在公众号对话框回复“新能源汽车”下载



分析师:孔德云  kongdeyun@36kr.com    

关注领域:泛科技领域


关于36氪研究院:

36 氪研究院是 36 氪研究子品牌,专注于一级市场的行业研究,通过定性定量结合的方式研究新兴行业与企业,欢迎大家积极与我们交流讨论。


Forwarded from Official Account

36氪
36氪
Learn More