随着居民生活水平提升与社会文化变迁,消费者对食品饮料的需求也在不断调整。近年来,一批食品饮料新锐品牌抢滩市场,吸引了大量消费者的目光。根据36氪研究院定义,新锐品牌是指依托于互联网及新媒体高速发展,在产品、渠道和营销手段上进行创新,从而高效触达新消费人群的品牌。
消费者日常直播下单习惯已养成
食品饮料用户消费渠道正在发生悄然转变,相关产品的购买渠道呈线上化趋势。巨量算数数据显示,自2020年3月起,抖音直播电商食品饮料产品GMV一直稳定增长,上涨增幅较过往水平有所提升。对食品饮料行业而言,双十一、618等电商大促节点依然重要,但消费者日常直播下单习惯已养成。
内容种草快速助力食品饮料产品打破营销边界
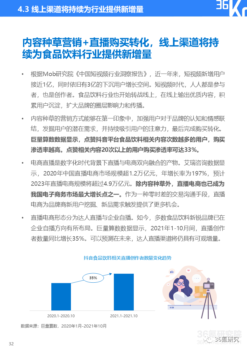
食品饮料行业现有营销方式大多以产品为核心,但品牌与用户之间的信任不仅与产品本身质量相关,更与种草内容高度关联。巨量算数数据显示,用户点赞抖音平台食品饮料相关内容次数越多,购买渗透率越高。点赞相关内容20次以上的用户购买渗透率可达33%。
消费者消费理念的转变带来消费行为变化
巨量算数&36氪研究院消费者调研显示,如今食品饮料消费者健康意识增强、情感需求增多、国潮产品备受追捧等,将食品属性从单一饱腹延伸至多重生活所需。这些消费理念的变化使得消费者对各类食品饮料新锐产品的关注度和需求量呈现上升趋势。
本报告的重点研究问题如下:
• 食品饮料新锐品牌在资本市场表现如何?
• 食品饮料行业的产品、供应链和营销方式都有哪些新变化?
• 食品饮料行业消费者的消费渠道与消费理念是如何演变的?
• 食品饮料行业消费理念的转变带来了哪些消费行为的变化?
• 食品饮料相关内容有怎样的变化趋势?
• 食品饮料行业有怎样的发展趋势?
更多精彩内容,详见《2021中国新锐品牌发展研究-食品饮料报告》,点击文章底部【阅读原文】,提取码:yuxe
更多精彩内容,详见《2021中国新锐品牌发展研究-食品饮料报告》,点击文章底部【阅读原文】,提取码:yuxe