头图来源 | 视觉中国
“双碳”背景下,
锂离子电池发展势头强劲
受新能源汽车、电动自行车、消费电子等应用端需求旺盛利好,自2020年起我国锂离子电池产业规模增速逐步回暖。2021年12月,新版锂电行业规范条件正式印发,进一步引导锂离子电池行业技术进步与规范发展。未来,随着“双碳”深入推进,新能源汽车、光伏产业等细分方向将持续受到政策支持,具备较大增长空间,带动锂离子电池产业规模不断扩大。同时,头部企业也将加快技术创新,新材料、新产品不断涌现,我国锂离子电池产业国际竞争力将进一步提升。
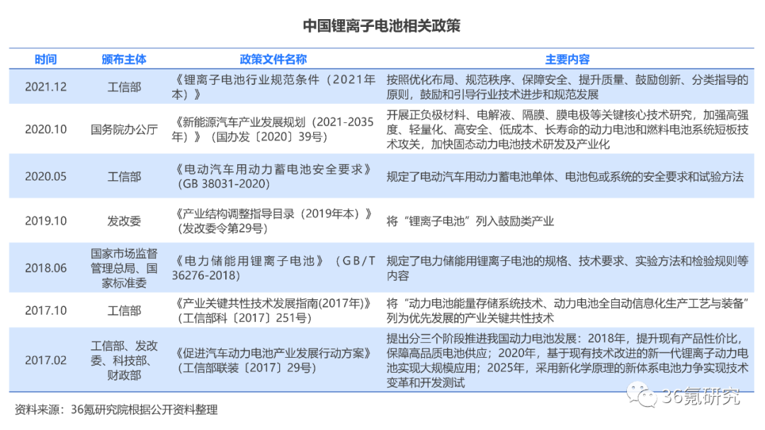
锂离子电池具有高能量、长寿命、高性价比、少污染等优点,广泛应用于新能源汽车、消费电子、储能电站等领域。近年来,国务院、工信部、发改委等陆续出台技术指南、发展行动方案等政策文件,推动锂离子电池及其下游应用创新发展。2021年12月,工信部正式发布《锂离子电池行业规范条件(2021年本)》,对不同类型锂离子电池的能量密度作出要求,进一步引导锂离子电池行业技术进步与规范发展。
一方面,为提升锂离子电池能量密度,同时达到控制生产成本目的,国内外知名企业开始加速低钴乃至无钴正极材料、硅基负极材料等新材料在锂离子电池生产研制过程中的应用。另一方面,2020年以来,随着宁德时代、比亚迪、LG化学等产业龙头企业持续推进技术研发与创新,高镍低钴电池、硅负极材料电池、“永不起火”[1]电池、固态电池等创新产品得到快速发展。
(1)上游:钴、锂、镍、锰、石墨等是构成锂离子电池的基础原料。(2)中游:锂离子电池主要由正极、负极、隔膜、电解液四大材料组成。其中,正极材料主要分为三元材料、磷酸铁锂、钴酸锂、锰酸锂等;负极材料主要包括人造石墨、天然石墨等,人造石墨的综合性能最优,占据着负极材料的市场主流地位;隔膜直接影响电池的充电快慢和安全性,生产工艺有干法和湿法两种;电解液被称为锂离子电池的“血液”,对锂离子电池的循环寿命、安全性等影响重大,由溶剂、锂盐、添加剂三部分组成。锂电池模组及PACK是将电芯加工成电池的过程。(3)下游:应用领域主要包括消费电子、动力电池及储能。其中,消费电子主要涵盖智能手机、平板电脑、智能手环等;动力电池主要应用于电动汽车、电动自行车、电动工具等;储能领域包括电网、数据中心、5G基站等场景。锂电池回收利用是采取火法、湿法冶金工艺以及固相电解还原技术,把使用过的电池通过回收再次利用。
2020年以来,我国新能源汽车、电动自行车、消费电子等应用市场实现较快增长,其中新能源汽车恢复强劲增长势头,2021年1-11月销量同比增长1.7倍,带动锂离子电池产量提升。根据工信部数据,2021年上半年全国锂离子电池产量超过110GWh,同比增长超过60%。与此同时,伴随价格下降幅度收窄,锂离子电池产业规模进一步扩张,2021年上半年行业总产值超过2,400亿元,增速迅猛。
在国家相关锂离子电池行业规范发展的政策指引下,我国众多城市开始加强锂离子电池领域布局。从区域竞争格局来看,我国锂离子电池产业已初步形成珠三角地区、长三角地区、环渤海地区以及中西部重点地区全面发展态势。其中,珠三角地区集聚大量龙头企业,锂离子电池产量全国领先,产业链相对完善;长三角地区和环渤海地区科研环境较好、技术优势明显;四川、江西、青海、西藏等中西部重点地区锂矿资源丰富,且劳动力成本相对较低,锂离子电池产量增速较快。
按应用领域不同,锂离子电池主要分为消费型、动力型和储能型三大类。其中,动力型锂离子电池占主导地位,储能型锂离子电池增速较快。具体来看,根据赛迪智库数据,2020年,主要应用于新能源汽车、电动自行车、电动工具三大市场的动力型锂离子电池出货量达94.1GWh,占锂离子电池总出货量的59.4%;广泛应用于储能电站、5G 基站等领域的储能型锂离子电池出货量为13.4GWh,同比增长55.8%。
2021年,我国密集出台“碳达峰”、“碳中和”相关政策文件,加快推进经济社会绿色转型。受此影响,新能源汽车、光伏产业等细分方向具备较大增长空间,有望带动锂离子电池细分领域持续快速增长。动力型锂离子电池方面,根据IHS Markit数据,我国电动汽车销量预计于2025年突破400万辆,渗透率达到16.5%;锂离子电池在电动自行车市场中的渗透率持续提升,于2020年接近30%;此外,随着电动船舶、电动飞行器等新兴应用领域逐渐发展,动力型锂离子电池的需求将持续走强。储能型锂离子电池方面,能源产业“光伏发电、电池储能、终端应用”的转型趋势使其规模大幅增长,2021年上半年我国储能锂离子电池产量达到15GWh,同比增长260%,未来有望延续高增长趋势,预计于2025年增至114.7GWh。
2020年以来,以宁德时代、比亚迪、中航锂电、国轩高科等为代表的领军企业加快高镍低钴电池、硅负极材料电池、“永不起火”电池等新技术研制,竞争优势明显。2020年,我国动力电池CR5和CR10分别达到82.2%和91.8%,相较2019年分别提升3.1%、3.9%。未来,随着头部企业技术创新、产品扩产,我国动力电池市场集中度有望进一步提升。
三元锂电池和磷酸铁锂电池是最常用的两类动力型锂离子电池。近年来,新能源汽车补贴逐步退坡,由于能量密度持续提升以及价格、安全性等优势,磷酸铁锂电池越来越受市场青睐。2021年上半年,磷酸铁锂电池装机量延续了2019年以来的增长趋势,占比达到46%。未来,磷酸铁锂电池市场份额有望继续提升,进一步缩小与三元锂电池的差距。
[1]根据《电动汽车用动力蓄电池安全要求》,起火指电池单体、模块、电池包或系统任何部位发生持续燃烧(火焰持续时间大于1s)。火花及拉弧不属于燃烧。