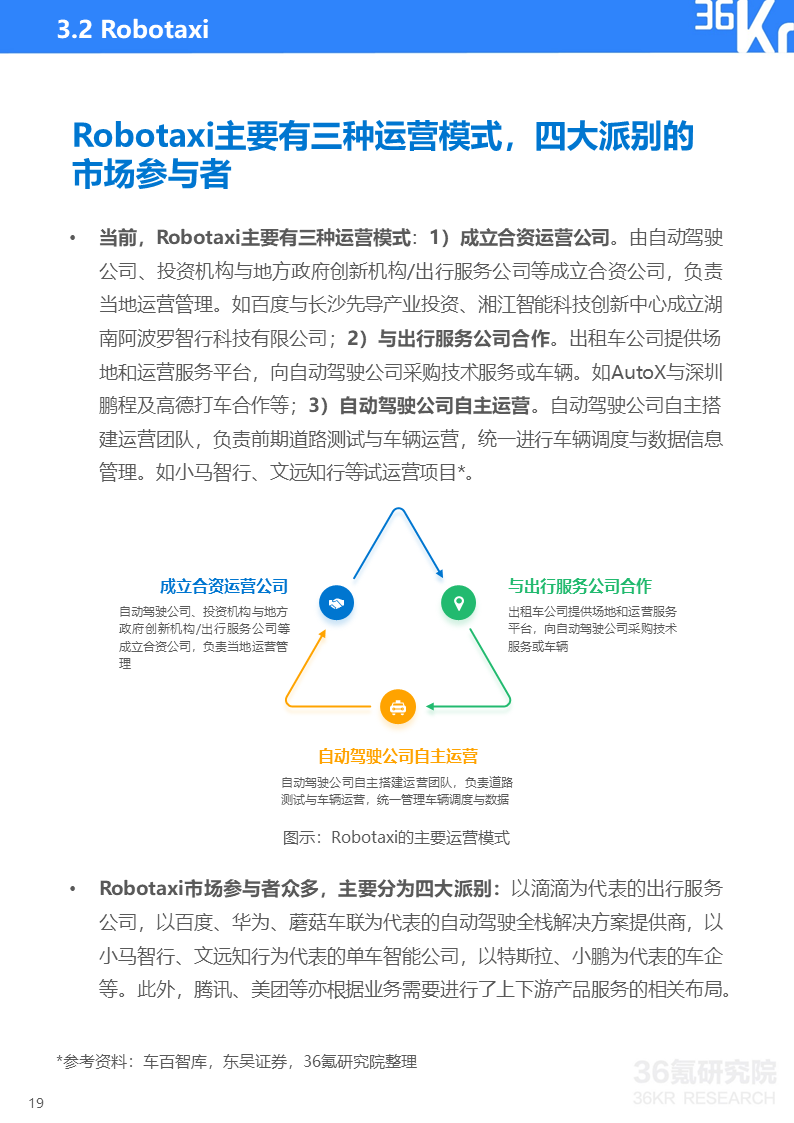
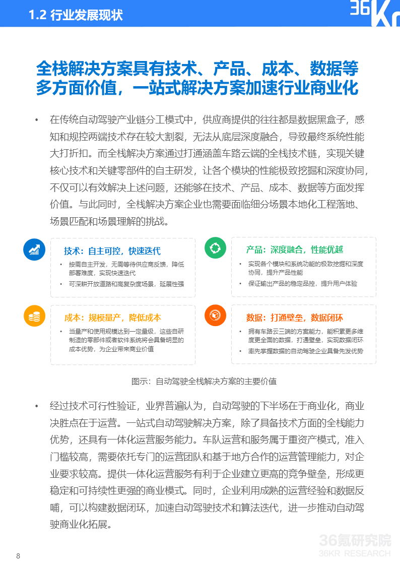
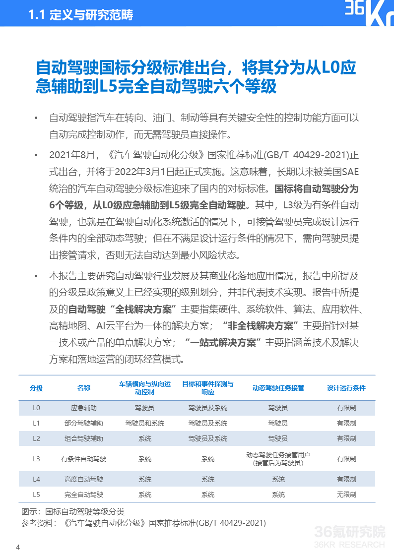
36氪研究院 | 2021-2022年中国自动驾驶行业研究报告

36氪研究院 36氪研究院