Weixin ID kr_research
About Feature 36氪研究院根据行业发展、资本热度、政策导向等定期输出高质量研究报告,帮助政府、企业、投资机构等快速了解行业动态,把握发展机遇和明确发展方向。同时,研究院致力于为全国各级政府、企业、VC/PE机构、孵化器/产业园区等提供专业定制化咨询服务。
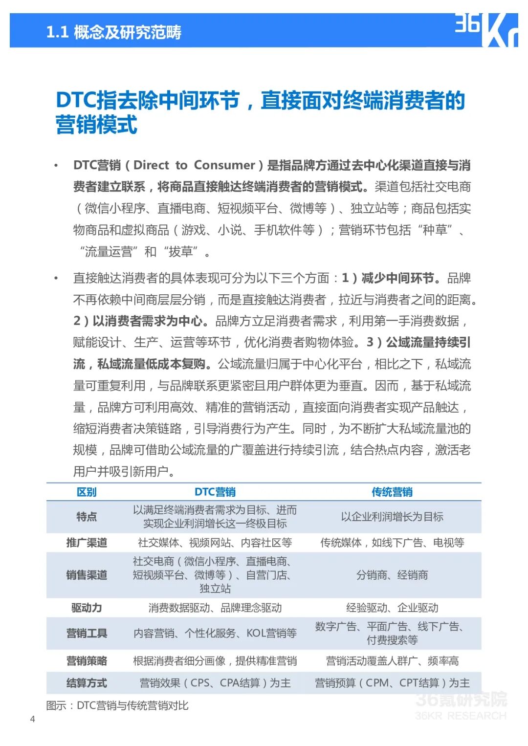
DTC营销与传统营销的区别?
DTC营销存在哪些发展驱动力?
我国DTC营销市场规模如何?
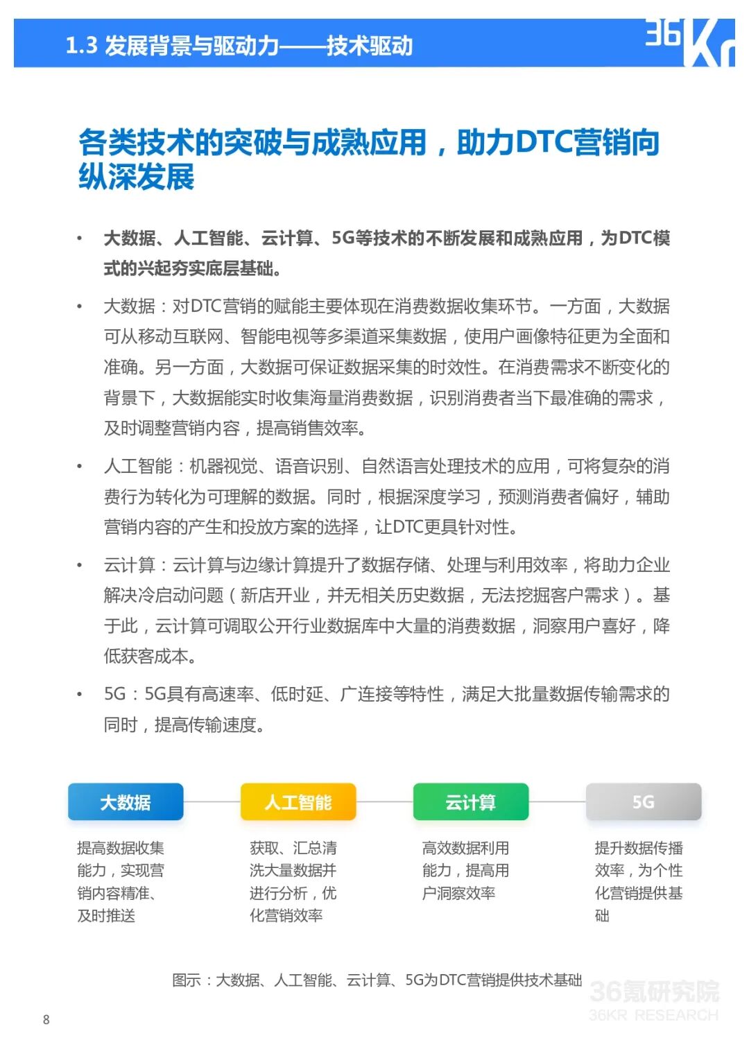
技术如何赋能DTC营销各环节?
DTC营销有望呈现怎样的发展态势?
Scan to Follow