Weixin ID kr_research
About Feature 36氪研究院根据行业发展、资本热度、政策导向等定期输出高质量研究报告,帮助政府、企业、投资机构等快速了解行业动态,把握发展机遇和明确发展方向。同时,研究院致力于为全国各级政府、企业、VC/PE机构、孵化器/产业园区等提供专业定制化咨询服务。
我国人力资源管理面临哪些新形势和新挑战?
数字化转型如何助力企业应对人力资源管理新挑战?
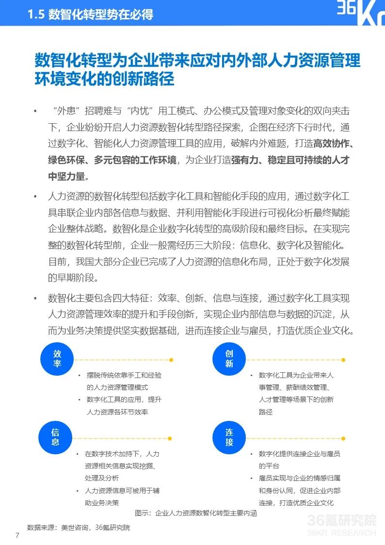
人力资源数智化转型的内涵是什么?
人力资源各模块的数智化程度如何?
企业人力资源数智化转型面临哪些难题?
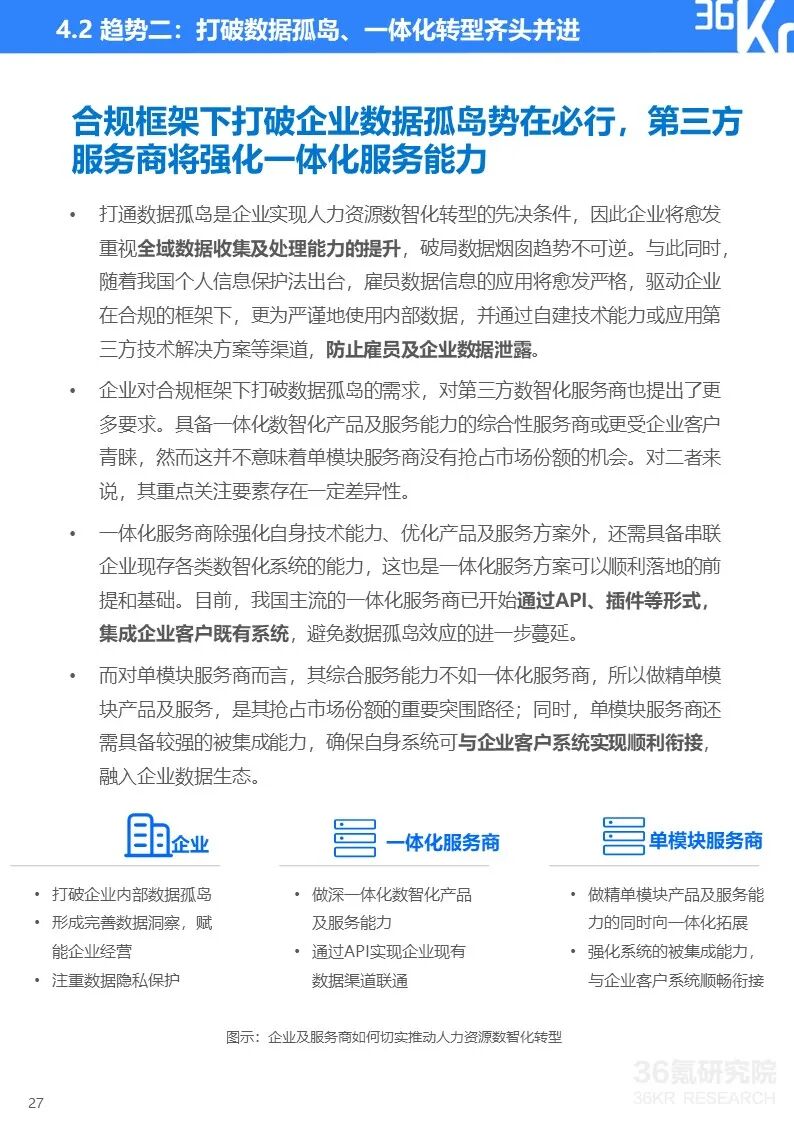
我国人力资源数智化转型有望呈现怎样的发展趋势?
Scan to Follow