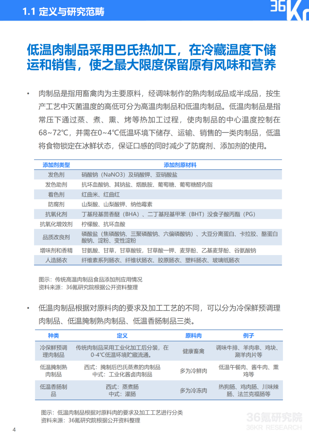
低温肉制品是指常压下通过蒸、煮、熏、烤等热加工过程,使肉制品的中心温度控制在68-72℃,并需在0-4℃低温环境下储存、运输、销售的一类肉制品,与高温肉制品相比,低温肉制品最大程度上保证了肉类的口感和营养成分。近年来,随着低温肉制品需求增长、冷链物流设施愈发完善,市场规模随之稳步提升,参与者逐年增加。从行业发展来看,未来行业集中度有望进一步提高,拥有自主供应链、研发配方,以及更懂年轻人的新锐低温肉品牌将更具市场竞争力。
非洲猪瘟和新冠疫情的“双疫情”影响下,为推动低温肉制品行业加快恢复并规范全产业链过程中的食品安全问题,政府部门一方面关注肉制品行业标准体系建设与供应链系统的完善,另一方面鼓励帮扶畜牧业的规模化发展,同时推进冷链设施设备数字化发展促进低温肉制品配送体系的健全,这一举措有望进一步降低流通成本,保障产品口感并延长保质期,成为驱动行业快速发展的又一引擎。
需求端来看,C端消费者健康饮食意识崛起,营养美味、操作易收尾的特点让低温肉制品逐渐俘获年轻消费者的心;B端餐厅面临着较高的经营成本和连锁化带来的口味一致性要求,标准化的低温肉制品满足连锁品牌一体化管理要求的同时帮助餐厅控制运营成本,提高盈利能力,实现降本增效。
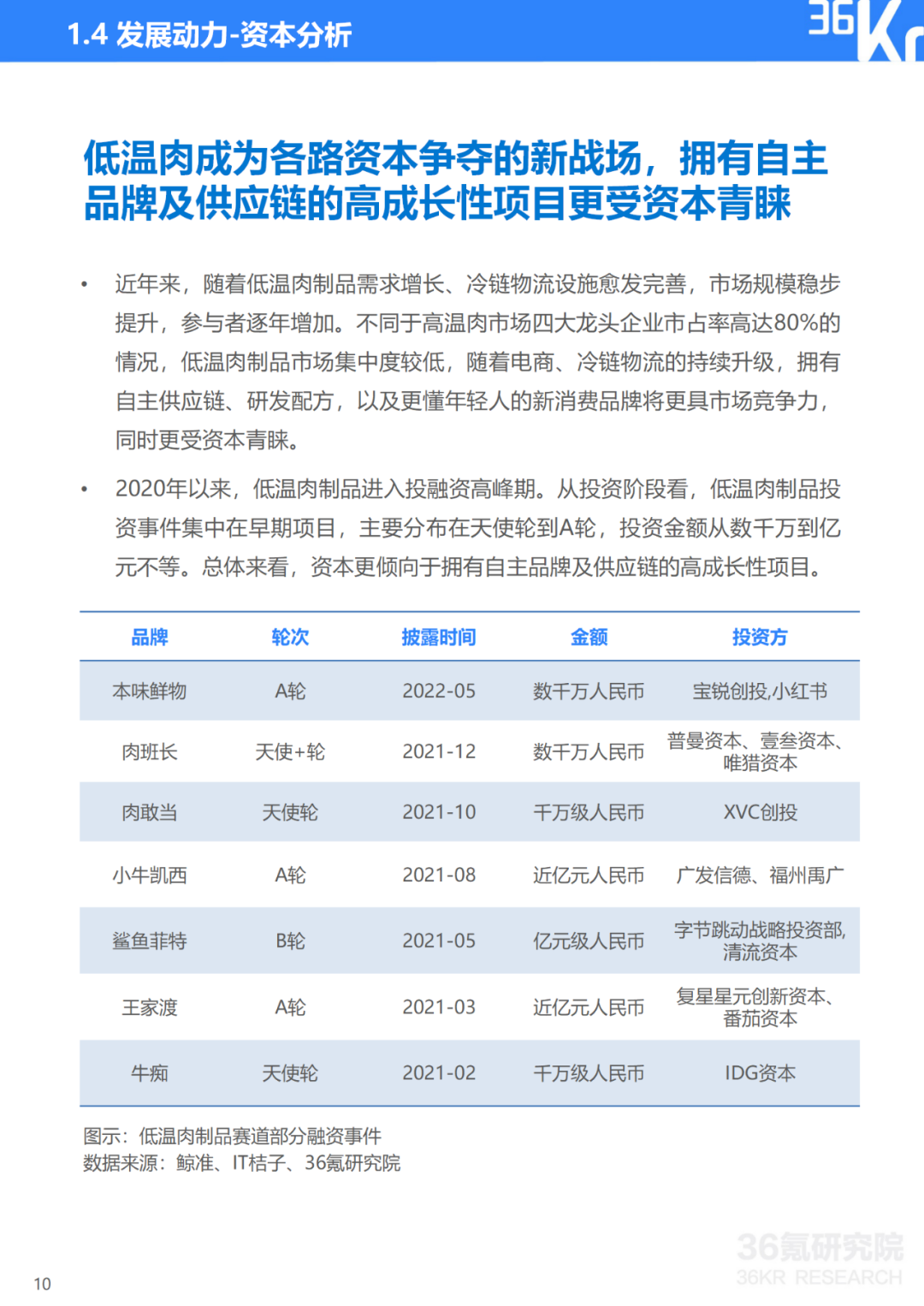
近年来,我国低温肉市场规模在2017-2020年间由2,907亿元增长至4,348亿元,CAGR为14.35%,预计2027年低温肉制品市场规模将达到7,086.4亿元。发展空间进一步拓宽的低温肉制品也成为了资本争夺的新战场,拥有自主供应链、研发配方,以及更懂年轻人的新消费品牌将更受资本青睐。
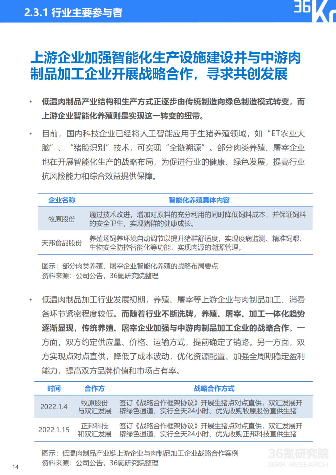
近年来,政府加大对低温肉行业扶持力度,鼓励企业建立以低温肉制品加工业为核心,涵盖养殖、屠宰精深加工、冷藏储运、批发配送、肉制品零售、设备制造及相关高等教育和科学研究的完整产业链,传统养殖、屠宰企业与新锐低温肉品牌采取了不同的全产业布局路径。传统养殖、屠宰企业或自建肉制品加工业务,或与相关企业战略合作,将业务链下沉至低温肉制品赛道,以丰富公司的产品矩阵并增厚利润;而新锐低温肉品牌则以健康肉源、产品研发、营销策略为核心竞争力,同时向上游养殖业延展锁定高品质肉源,向下游消费端进行全渠道布局加强供应链建设。未来,全产业布局能力更强的肉制品企业有望打造更具差异化、更符合消费者预期的产品。
受益于大数据、云计算快速迭代,养殖行业迎来新发展。一方面,智能化精确饲喂技术可实现根据个体情况进行个性化定时定量精准饲喂,动态满足牲畜不同阶段营养需求;另一方面,以植入式RFID芯片、畜禽专用处理器为研发核心,产出集个体标识、动物体温监测、环境监测等功能于一体的低功耗畜禽专用芯片,为畜禽健康监测提供智能化手段。
区块链技术不断进步,将加速应用渗透于低温肉制品全产业链中。依赖区块链的不可篡改性,将低温肉制品养殖、屠宰、加工、销售全链条线下的流水线业态数据打通集成,有利于低温肉制品全产业链溯源,帮助企业控制风险,同时也可对肉制品安全性实现有效监管,让行业参与者从中受益共赢。
高端化:我国低温肉制品中高端品牌市场空缺,新品牌以此为切入点形成差异化竞争,吸引更多消费者进行购买。2021年低温肉制品在高档区增速高达30%以上,渗透率增幅接近20%。
健康化:近年来,肉类食品安全问题整体趋稳向好,我国消费者对低温肉制品的需求也正逐步从食用安全过渡到营养健康。低温肉制品加工产业亟待开展肉品营养与人类健康基础理论以及关键技术相结合的研究,探究肉品营养与人体代谢、肥胖、慢性病之间的关联机制,在精准营养与健康化低温肉制品领域实现跨越式发展。
本报告的重点研究问题如下:
什么是低温肉制品?低温肉制品的分类有哪些?
低温肉制品市场规模及变动趋势如何?
驱动低温肉制品发展的因素有哪些?
低温肉制品产业链由哪些关键环节构成?主要参与者分别有哪些?
新锐低温肉品牌品质升级关注点都有哪些?
低温肉制品呈现怎样的发展趋势?