这是麋鹿先生Sky的第518篇原创文章,本文约1500字,预计阅读需要5分钟。
5月6日,小红书突然上线了一个新平台,名为:聚光平台。
说“突然”,主要是对很多人来说完全没有预兆,但实际上对于代理商、媒体(少部分)来说,早就已经知道了,甚至知道的还挺早....
那么到底什么是小红书聚光平台呢?今天不谈概念,我打算说点简单易懂的。
官方对聚光平台的介绍是:
聚光平台是小红书旗下的一站式商业服务平台,为小红书的营销广告主们提供一体化商业营销解决方案。
平台整合了信息流广告、搜索广告等多种资源场景,并提供精准定向和智能投放的营销能力,致力于成为业内领先的商业服务平台,助力每一个 好产品生长,让商业营销更省心长效。
但我相信,大家没看懂,所以说点通俗的,还记得小红书的效果广告是在哪儿投放的吧?打开小红书企业号PC后台的“推广中心”就能看见。
如上图可见,聚光平台的banner已经放在推广中心上面了。
打开聚光平台,查看其功能,发现,聚光平台延续了推广中心的功能,也就是投放“效果广告”。
所以我们可以简单理解为:聚光平台是专业号平台“推广中心”的独立版,
嚯,还是有点绕,再简单点:小红书把效果广告投放页面独立成了一个平台,名字叫聚光。
对于弄懂概念而言,以上已经够了,但如果仅仅只是为了弄个概念,小红书似乎也没必要这么折腾。
对于聚光平台来说,小红书对其也有特别的期待。
做抖音平台的同学都知道“星图”和“千川”,一个主打生态上的内容交易,一个主打平台的广告投放。
而小红书的“蒲公英”平台和“聚光”平台,也正是如此,一个主打内容交易,一个主打广告投放。
但相比之下,抖音肯定算是前辈,用户规模更大,平台也趋近于成熟,而小红书的商业化比抖音晚了许多,广告平台也才刚刚独立成产品。
若是我们以抖音千川为前辈来窥探小红书的“聚光”,也可以发现一些聚光平台未来的发展方向,例如,更多场景的投放模式,更智能的投放策略,更详细的数据分析等等。
如果在以往的专业号“推广中心”里,加上这些功能就显得专业号平台特别臃肿,用户也会因为功能复杂很难理解,但独立成平台之后,目前的效果广告功能立刻就显得单一了很多,也拥有了更强大的拓展空间。
当然,推出聚光平台的意义肯定不是为了用户的视觉效果,而是在于小红书的广告需要更体系化的、专业化的发展,现在需要更换一个更大的平台去承载。
听起来好像是画饼?但我觉得不是,毕竟新的平台已经上线了部分全新功能,例如创建新的推广计划流程。
对比老的推广中心而言,新的创建推广流程更加简单,提示也更容易理解(以前的是真看不懂),从易用程度上来说,绝对是一个重大的升级。
当然,这种广告推广属于“专业模式”,不足以让任何人都能轻易使用,但对于一些初入行的新人来说,已经相对友好很多。
(旧平台新建计划)
(聚光平台新建计划)
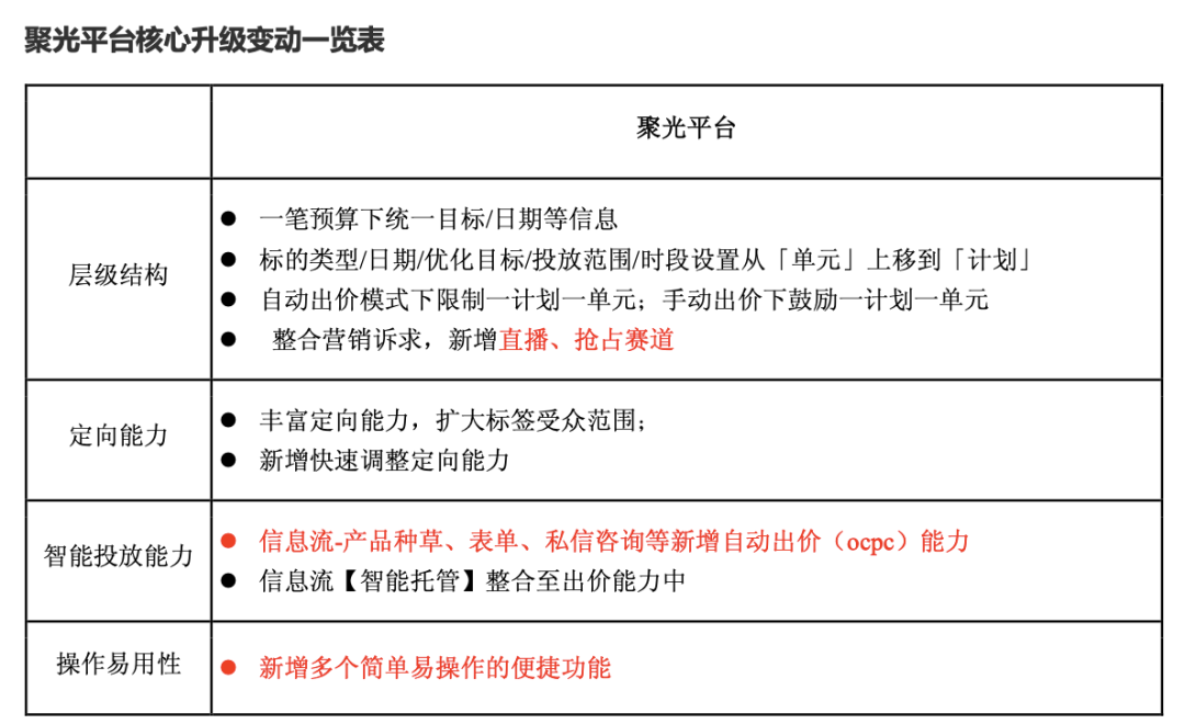
新平台的营销诉求也进行了全新的整合,并且新增了“直播”“抢占赛道”营销诉求。
对于做自播的品牌来说,有了一种全新的流量推广方式,不过,新增的营销诉求,都是需要开通白名单才能使用,否则就会如上图所示,无法选择。
变动的功能升级点,大家可以参考上图,这篇文章里就不一一展开详细介绍了。
值得一提的是,大家一定要尽快适应新平台,因为旧平台不久后就将下线,两者不会长期同时存在。
如果你对聚光平台还想有进一步的了解,那么也可以阅读下面的聚光平台官方介绍手册。
手册里不仅包含了产品功能升级的说明,也同时包含了详细的聚光平台的操作方法(以下是截图示意)
老规矩,微信公众号没有上传附件的功能,大家可以加我们工作人员微信“lingkeclub2021”或扫描下方二维码免费领取:“小红书聚光平台操作手册”。
RECOMMEND
麋鹿先生Sky