点击蓝字关注我们
开发安全有效的递送系统是mRNA药物研发的重中之重。新冠疫情爆发前,全世界尚无mRNA药物获批用于临床。但近年来随着核酸化学及纳米递送技术的不断发展,传统观念中难以成药的mRNA药物在来势凶猛的新冠疫情中迎来了高光时刻。目前,两款被紧急授权使用的mRNA疫苗和绝大部分在研的mRNA疫苗采用四组份脂质纳米粒(Lipid Nanoparticles, LNPs)递送编码新冠病毒全长或部分刺突蛋白的mRNA序列,并利用机体自身的蛋白翻译系统表达出无致病性但具有免疫原性的抗原,从而触发机体产生免疫反应,最终起到预防新冠病毒感染的目的。
近日,南方科技大学第一附属医院深圳市人民医院李斌课题组独辟蹊径,以新冠病毒进入细胞的ACE2受体序列为出发点,通过体外转录得到具有高亲和力的ACE2诱饵受体mRNA。随后课题组利用一种自主研发的新型双组份脂样纳米自组装体(Lipid-Like Nanoassemblies, LLNs)包裹工程化mRNA形成纳米级自组装体,首次实现ACE2诱饵受体mRNA的分泌型表达,且中和活性与中和抗体相当,为控制新冠疫情提供了新的干预策略。该研究成果以“Secreted Expression of mRNA-Encoded Truncated ACE2 Variants for SARS-CoV-2 via Lipid-Like Nanoassemblies”为题,在线发表于《Advanced Materials》。
用于递送mRNA的传统脂质纳米粒(Lipid Nanoparticles, LNPs)通常由四种不同类型的脂质分子组成,其中聚乙二醇化脂质分子可能会引起过敏反应。为了简化传统LNPs制剂配方、提高制剂的批次稳定性,李斌课题组首次开发出不含聚乙二醇化脂质分子的二元脂样纳米自组装体(Lipid-Like Nanoassemblies, LLNs),并用于递送新冠病毒ACE2诱饵受体mRNA,以达到中和新冠病毒的目的(图1)。
图1. 脂样纳米自组装体(Lipid-Like Nanoassemblies, LLNs)介导外源性ACE2诱饵受体mRNA的胞内表达及潜在用于中和新冠病毒示意图
首先,课题组合成了一系列含有不同侧链的对称芳香类脂样化合物库,初筛发现含有C18不饱和侧链的Y字型脂样分子tB-UC18显示出最优的递送效率。随后,课题组采取逐级优化策略确定了双组份纳米制剂的最佳配方参数。先导化合物tB-UC18在不同配方的制剂中表现出不同的理化性质:随着氮磷比不断增加,制剂的包封率先变大后减小、粒径逐渐趋于不稳定、电位由负电变为正电。在细胞水平,最优纳米制剂tB-UC18 LLNs递送mRNA的效率为商业化转染试剂Lipo2K的两倍左右(图2)。最为重要的是,在包载相同剂量mRNA的情况下,课题组构建的双组分LLNs的用量远远低于传统LNPs(17%甚至更低),这为后续体内实验减少药物的用量奠定了良好的基础。
图2. LLNs的制备与优化
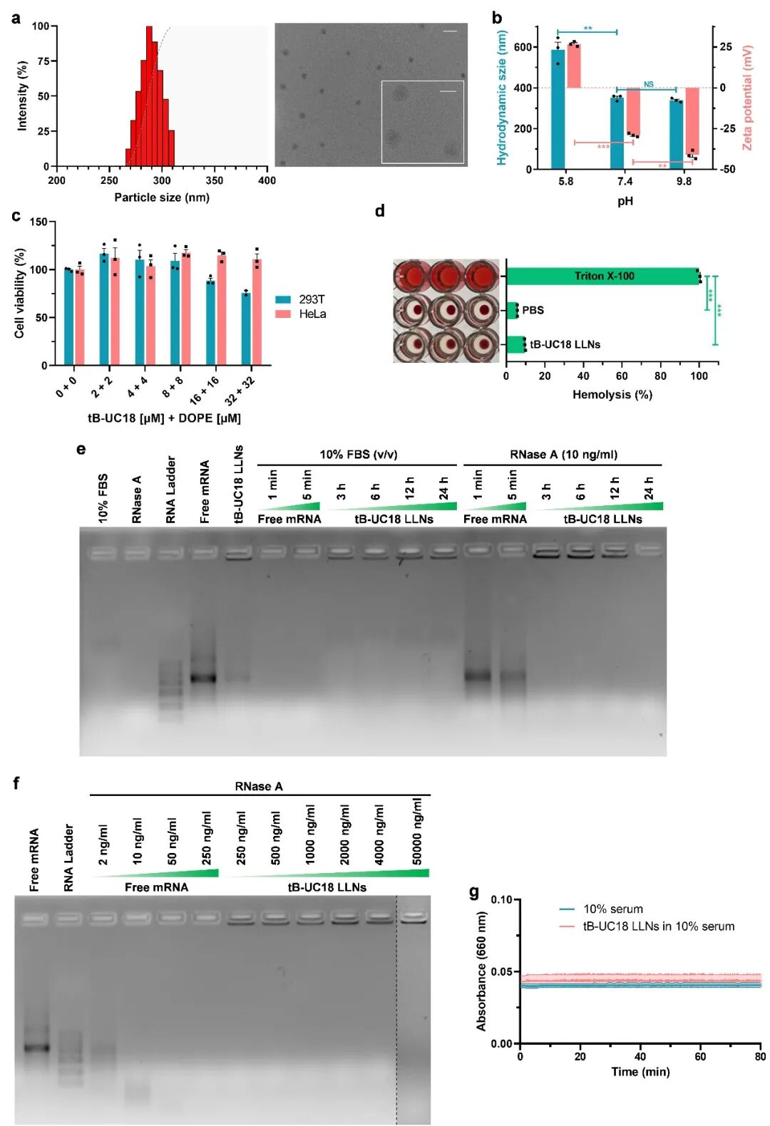
动态光散射仪以及透射电镜结果表明,tB-UC18 LLNs的粒径为200~300nm,表面电位为-25mV左右。tB-UC18 LLNs在酸性环境下(PH=5.8),粒径增加发生溶胀且电位反转,该性质有利于内体逃逸。细胞毒性实验以及溶血实验均证明tB-UC18 LLNs具有良好的生物相容性。琼脂糖凝胶电泳实验表明,负载于tB-UC18 LLNs的mRNA相比于游离的mRNA,呈现明显的抗RNase酶和抗血清稳定性(图3)。
图3. tB-UC18 LLNs的理化性质表征
为了进一步验证tB-UC18 LLNs的递送效率,作者利用两种不同类型的mRNA在两种不同类型的细胞中对纳米制剂进行了考察。结果表明无论是蛋白活性测定、原位染色还是荧光成像,tB-UC18 LLNs对mRNA的递送效率均呈现时间和剂量依赖性。另外,作者还考察了纳米制剂的摄取机制,发现tB-UC18 LLNs主要由网格蛋白及巨胞饮途经介导(图4)。
图4. tB-UC18 LLNs胞内递送外源性mRNA
接下来,作者进一步探究了tB-UC18 LLNs的给药方案。不同给药途经给药4小时后的活体成像结果显示,肌肉及皮下注射的负载于tB-UC18 LLNs的mRNA仅在注射部位表达,而静脉给药则导致95%以上的蛋白在脾脏表达,且主要集中在脾脏的巨噬细胞和树突状细胞。体内生化指标、组织切片等安全性评估结果均未发现异常改变(图5)。最为重要的是,该mRNA递送制剂是目前为止所报道的脾脏靶向特异性最高的纳米制剂。
图5. tB-UC18 LLNs在小鼠体内的递送mRNA
最后,作者基于新冠病毒-ACE2受体的晶体结构,通过工程化改造设计出具有高亲和活性的ACE2诱饵受体mRNA,并通过检测细胞上清液对负载ACE2诱饵受体mRNA的tB-UC18 LLNs的分泌性表达情况进行了概念性验证。酶联反应及假病毒替代实验表明,tB-UC18 LLNs不仅可以介导诱饵受体mRNA的分泌型表达,而且所表达的诱饵受体可以阻止新冠病毒与ACE2受体结合,从而发挥类似中和抗体的功能活性(图6)。
图6. 工程化ACE2诱饵受体mRNA的设计、表达及活性测定
总之,作者通过逐级优化策略,自主研发了一种不含聚乙二醇化脂质分子的二元脂样纳米自组装体(Lipid-Like Nanoassemblies, LLNs)用于递送工程化改造的新冠病毒ACE2诱饵受体mRNA,其分泌表达的诱饵受体具有中和病毒的功能活性。本研究所报道的双组份脂样纳米自组装体相对于传统方法获得的四组份脂质纳米粒(Lipid Nanoparticles, LNPs),配方简单不含PEG化脂质分子且用量低,同时兼具优异的递送效率、抗酶稳定性、组织特异性等优点,有望应用于mRNA疫苗、蛋白替代疗法等领域。
相关链接
https://doi.org/10.1002/adma.202101707
相关进展
中科院上海硅酸盐所杨勇研究员Nano-Micro Letters:新冠病毒精准捕获和快速检测-ACE2功能化的金纳米森林传感器
秦川团队《Science》发表研究:新冠感染恒河猴康复后不会再感染
北化陈建峰院士/甘志华教授&昆明医学生物学所和占龙教授&UCLA卢云峰教授《AM》:抗氧化酶纳米胶囊用于新型冠状病毒肺炎治疗
化学与材料科学原创文章。欢迎个人转发和分享,刊物或媒体如需转载,请联系邮箱:chen@chemshow.cn
扫二维码|关注我们
微信号 : Chem-MSE
欢迎专家学者提供化学化工、材料科学与工程产学研方面的稿件至chen@chemshow.cn,并请注明详细联系信息。化学与材料科学®会及时选用推送。