癌症是严重影响人类生命安全的主要疾病之一,传统的癌症治疗方法存在创伤大、毒副作用高、易复发等问题。近年来,光动力治疗(PDT)和光热治疗(PTT)由于具有无侵入性、高选择性、副作用小的优点,在肿瘤治疗方面显示出了巨大的潜力。虽然当前的光诊疗试剂研究已经取得了一定的进步,但绝大部分为对氧气高度依赖的II型光敏剂,因此,肿瘤乏氧问题严重影响了II型PDT的治疗效果。 近日,香港中文大学(深圳)唐本忠院士与内蒙古大学王建国教授团队在《ACS Nano》期刊上发表了题为“Acceptor Planarization and Donor Rotation: A Facile Strategy for Realizing Synergistic Cancer Phototherapy via Type I PDT and PTT”的文章(DOI: 10.1021/acsnano.1c10019)。该研究团队提出一种“受体平面化-供体旋转”分子设计策略构建具有高光热转换效率和活性氧产生能力的近红外发光I型AIE光诊疗试剂。其中,分子中心的受体平面化能够有效增加分子共轭度、促使光敏剂的吸收和发射波长红移,同时调节光敏剂的激发三重态能级,使其与生物底物的能级相匹配,实现光敏剂类型由II型向I型的转变。其次,在分子骨架两端引入扭曲的大位阻供体基团,可以在不影响光敏剂共轭程度的同时,有效防止光敏剂在聚集态时的荧光猝灭,大位阻供体基团也可以增加聚集态时光敏剂的非辐射跃迁途径,从而提高光热转换效率(图1)。
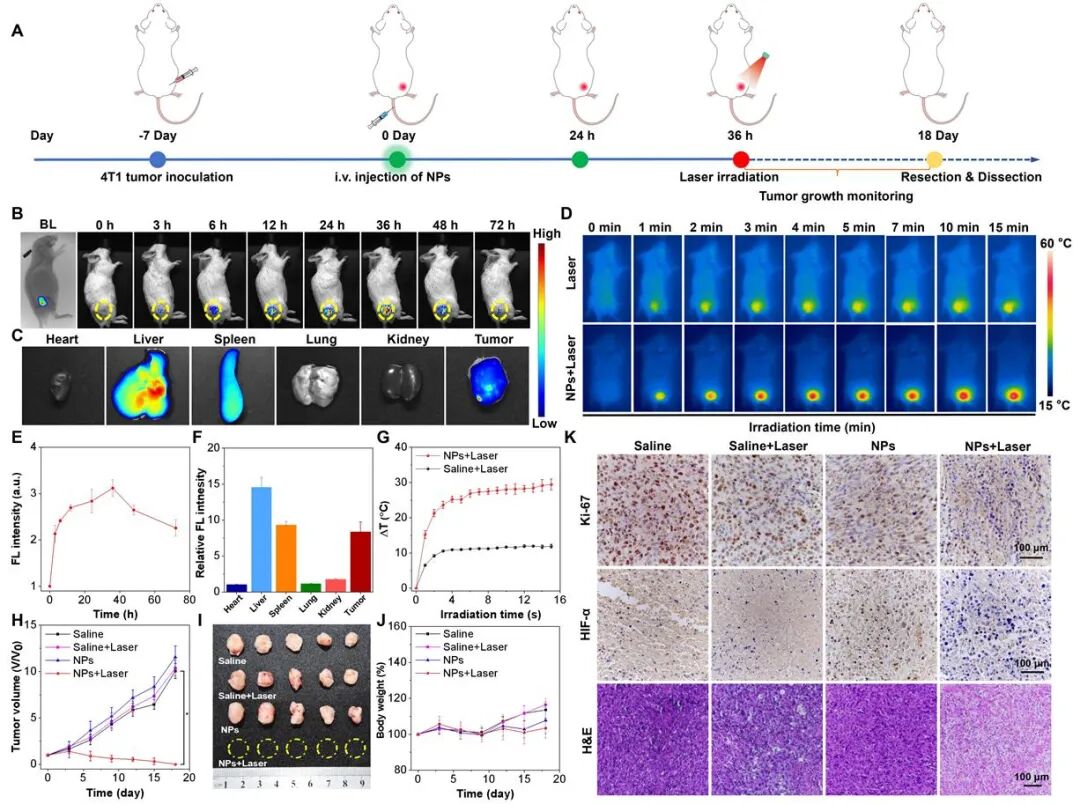
图4.(A)活体肿瘤诊疗时间表示意图;(B)小鼠静脉注射2TPEVDPP纳米颗粒后的体内荧光成像图;(C)2TPEVDPP NPs静脉注射 72 h后的活体组织和肿瘤NIR-I成像图;(D)静脉注射2TPEVDPP纳米颗粒或生理盐水36 h后,在0.5 W cm−2 (660 nm)的激光照射下, 4T1荷瘤小鼠的热成像图;(E)静脉注射2TPEVDPP纳米颗粒后,小鼠肿瘤区域荧光强度随时间的变化图;(F)注射后72 h后肿瘤和主要器官的平均荧光强度;(G)激光照射0- 15 min肿瘤平均温度变化;(H)治疗期间肿瘤体积变化;(I)不同治疗组处理后的离体肿瘤照片;(J)小鼠体重变化;(K)不同治疗组处理后小鼠肿瘤Ki-67、HIF-α、H&E染色。本文第一作者为内蒙古大学化学化工学院在读博士生冯丽娜、李纯斌、硕士生刘玲秀同学,通讯作者为内蒙古大学姜国玉副教授、王建国教授以及香港中文大学(深圳)唐本忠院士。论文链接Acceptor Planarization and Donor Rotation: A Facile Strategy for Realizing Synergistic Cancer Phototherapy via Type I PDT and PTTLina Feng, Chunbin Li, Lingxiu Liu, Zhiyi Wang, Zihan Chen, Jia Yu, Weiwei Ji, Guoyu Jiang*, Pengfei Zhang, Jianguo Wang*, and Ben Zhong Tang*ACS Nano, 2022, 16, 3, 4162–4174