![]()
作者:黄莺
8月18日,国家知识产权局公告显示,顾泰来、江苏先联信息系统有限公司、中城创展集团有限公司(顾泰来)的一件中国发明专利ZL201010602045.8,名称为"无固定取还点的自行车租赁运营系统及方法”,被“宣告专利权全部无效”,无效请求人有两位:吴素兰、上海钧正网络科技有限公司(上海钧正网络)。上海钧正网络正是消费者所熟悉的“哈啰单车”的运营方。来源:国家知识产权局
01 共享单车风口至,专利围猎正当时
顾泰来这件专利申请于2010年,2013年获得中国专利局授权。2017年4月,永安行递交IPO申请后不到一个月,顾泰来就以该专利受到侵害为由将其告上法庭。在此之前,可能还没有人意识到,共享单车这个被誉为中国互联网时代的四大发明之一的新模式,会因“专利”迎来一场场血雨腥风。2017年6月,顾泰来接受采访,对于他自己是否实施过这件专利曾表示,“当时的互联网及智能手机,并未同我的专利相匹配。直到2014年,互联网、微信、GPS定位、手机定位技术日趋成熟,所以目前共享单车的模式是在2015年以后才开始的。”确实,有数据显示,2015年至2016年,共享单车市场整体用户数量实现了从245万到1886万巨大增幅。随后几年,在资本的加持下,共享单车市场更是实现了跨越式发展。交通运输部2020年发布数据显示,全国360多个城市,投入车辆达到1945万辆,日均订单量超过4570万单。也就是当一个行业真正做起来了,有利可图了,再去行使专利权,商谈专利许可,甚至是起诉。此外,由于共享单车市场竞争激烈,专利也成为巨头之间遏制对方发展的有力武器。这也是为何在2017年顾泰来率先起诉永安行后,共享单车行业相继发生了一系列的专利诉讼案件。![]()
可以说,在2017年之后,整个共享单车行业陷入了一种“专利内卷”。之前一直伏在水面之下的专利,纷纷上岸,开启了维权之旅。02 提出专利无效,化解危机的不二选择
在应对此类专利危机时,唯一的选择可能就是向专利权人的专利发起无效挑战。
就像此次哈啰单车成功将顾泰来专利无效掉,从而化解危机一样。上述其它诉讼基本上都是采取的这一手段。
比较典型的像摩拜(美团)与靑桔(滴滴)之间的专利互诉,双方都对对方的多件专利发起了无效挑战。
从结果来看,两家公司都有大量专利被无效掉。
制作:企业专利观察起诉摩拜的易路达专利,起诉永安行的江苏宏溥专利,以及起诉行业数十家共享单车企业的有格科技的专利,最终都被判定为全部无效或部分无效。像其中覆盖面最广的有格科技专利,最终是由ofo代表全行业将其全部无效的。纵观整个共享单车行业,较高的专利无效比率,也说明了,共享单车的创新更接近于是一种模式创新,一种对现有技术和资源整合式的创新。目前来看,虽然整个行业还在创新中前行,但是能够凭借一两件专利,“钳制”住整个共享单车行业发展的“杀手级”专利,却非常少。顾泰来这件曾被认为是非常重要的专利此次被宣告全部无效,也恰恰说明了这一点。03 哈啰单车,再次肩负起护航产业之战
上一次,如果说是ofo拯救了整个共享单车行业,免遭专利围猎。
那么这一次,这个使命,就自然的落到了哈啰单车身上。
与ofo案不同的是,哈啰单车遇到的这个案件更为复杂,主要体现在两点:
一是有格科技之同时起诉了整个行业,顾泰来则采取逐个击破。
有格科技诉讼策略不利的一点就是同时为自己树立的太多的“敌人”。这一点,从有格科技这件专利的无效记录上就可以看出。专利局记录显示,这件专利至少被提出过20次无效宣告请求,足见该专利对行业的影响面之广,行业内对这件专利的意见之大。相比之下,顾泰来在与永安行诉讼纠纷结束后,才又起诉的哈啰单车。顾泰来在2017年的采访中,他曾表示“专利有基础专利和改进专利,永安行也好、摩拜也好、ofo小黄车也罢,只要落入我的专利保护范围内,具备了我的专利技术特征,便涉嫌构成专利侵权”。辐射整个共享单车行业,应该是顾泰来的愿景。这也意味着如果哈啰单车不能实现成功阻击的话,下一个面临专利诉讼的就是美团、靑桔等其它品牌。哈啰单车这一仗,可以说是代表了共享单车全行业在出战。二是有格科技并未形成许可或赔偿事实,顾泰来则已经与永安行达成许可。
从公开的消息来看,有格科技虽然起诉了全行业,但是因为专利最终被无效掉,并未获得赔偿,也就无从谈到许可。
但是顾泰来案则不同,顾泰来抓住永安行IPO的关键阶段进行起诉,最终实现了与永安行的和解。根据公开信息显示,永安行2017年和解时支付了首笔65万元。此后,在永安行2019年和2021年年报中,顾泰来又通过两次仲裁的方式,先后从永安行获得了2017年专利使用费140.11万元(税后),和2018-2020年专利使用费615.36万元(税后)。也就是说,永安行在四年时间一共为顾泰来的专利支付了820.47万元的许可费。这对于在后经历诉讼的哈啰单车而言,显然是非常不利的。因为在先已经形成了一个许可的事实,也就是双方通过商业行为确认了许可费率和许可模式。这在专利许可行业里就相当于形成了一个可比的许可协议。这种可比许可协议对在后的被许可人谈判将会是一个非常大的压力。以上两点就是哈啰单车与ofo在面对行业共性的专利诉讼时,所处的不同环境。但从最终结果来看,哈啰单车在此次无效过程中的应对和表现,还是值得其它企业借鉴的。顾泰来在2021年2月起诉哈啰单车,哈啰单车在2021年4月向美国证监会递交招股书,也就是说哈啰单车和永安行都是在IPO前后遭遇到顾泰来的专利起诉。永安行可能是为了能顺利上市,从专利局的记录上显示,永安行当年并没有对顾泰来这件专利进行过一次完整的无效挑战。也就是说,永安行总共支付顾泰来820万专利使用费,是在没有完整质疑顾泰来专利的有效性情况下支付的。相比之下,哈啰单车却并未因处在IPO阶段,就直接接受了顾泰来的专利许可条件,而是选择主动去挑战顾泰来专利的有效性。我在上一篇文章中,也曾提到与上海钧正网络在同一天参加口审的还有其它几个请求人,当时就猜测有可能哈啰单车除了以自己的名义向该专利提出无效外,还使用了“稻草人”策略,试图通过其它实体同时向该专利发起无效挑战,来增强该专利最终被无效掉的概率。目前来看,这一结果是奏效了。再次印证了“没有无效不掉的专利”这句话。另一个本案获胜的关键是,哈啰单车在无效请求中所引用的证据材料6(US2007239627A1)。这是一件来自索尼公司2007年申请的美国专利,涉及一种移动交通工具的租赁管理系统。发明解决的就是诸如汽车和自行车都具有GPS能力,当用户使用(租赁)后,系统开始测量行驶距离和行驶时间。当使用结束时,系统将测量的行驶距离和行驶时间发送到运营公司中的服务器装置,以此来结算费用。索尼共享单车专利
实际上,这件发明最早可以追溯到索尼公司在2002年提出来的一件PCT国际申请,这比顾泰来这件2010年申请的专利,早了整整八年。可以认为索尼专利公开了顾泰来专利中最核心的创意,就是“没有固定取、还点的自行车租赁系统”。这是顾泰来当年在试图解决共享自行车必须要在固定点取还的缺点时的关键。而有关二者创新思路的相似性,也在专利局复审合议组的决定中得以确认。可以说,正是因为哈啰单车找到了这样的证据,使得整个案情发生了扭转。04 结语:顾泰来案对中国专利制度的启示
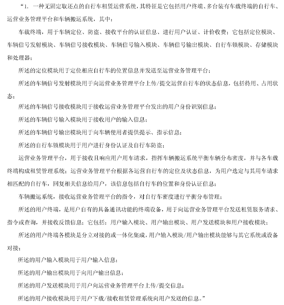
哈啰单车迎战顾泰来案,势必会成为共享单车行业又一起阻击专利的经典案例。但该案同样给中国的专利制度带来不少启示:包括专利审查质量、商业方法专利合理性等问题。实际上,顾泰来最后被无效掉的专利,已经经过多次修改,增补技术特征,变得保护范围非常小了。例如,无效依据的文本是2018年8月2日修改版本,增加了原来权利要求5的技术特征。至此,独立权利要求1的篇幅已经接近一页纸。![]()
2018年8月2日修改提交专利的独立权利要求1
这一点,在2017年永安行委托律师对顾泰来专利分析时,同样指出了这一问题。当时永安行发布的声明显示,顾某的专利为了获得授权,不断修改补入功能性特征。![]()
来源:永安行公告
对于这一问题,其实给了我们很好的思考:就是在核心的发明或创意已被公开后,其它一些次要的功能性的特征能否被认定为具有创造性,而这也成为本案无效决定中的争议焦点。也就是说,当中国的专利审查如果不探究发明创造本身是否有创新性,而是根据技术特征的多少,或有无,来判断一件专利的可专利性,是不是会形成一些低质量专利的出现?值得思考。本案中,另一个典型问题就是“商业方法专利”的问题,这一点也曾被《财经》杂志的文章标题一针见血的指出。财经
顾泰来案带给中国专利制度的另一个思考问题是,我们到底对商业方法专利持怎样一种态度。这类专利的存在到底对中国的创新和经济发展是利是弊,是否会存在专利滥用或是激发更多NPE行权的行为?以上这些问题,可能都还需要一个争论的过程。顾泰来案,无疑就成为能够推动这一系列制度改革的经典案例。![]()