· 全文共 6200 字,阅读时长约 15 分钟
· 本文来源:亚当斯密经济学(刘胜军微财经出品)
文 / 刘胜军
【人类已消耗了86%的碳预算,剩余额度仅14%】
1.5℃活了下来但脉搏微弱
通常,国际会议都是以团结和谐的气氛示于世人。但联合国气候大会例外。
11月13日,经过漫长且艰难的讨价还价,《联合国气候变化框架公约》第26次缔约方大会(COP26)在延期一天后终于英国格拉斯哥闭幕。
争吵的焦点是围绕1.5°C目标。
2016年《巴黎协定》承诺,“把全球平均气温升幅控制在工业化前水平以上低于2°C之内,并努力限制1.5°C之内”。在过去五六年间,大量科学研究进一步证实了保持在1.5℃以内的必要性和紧迫性。
作为主席国的英国,希望将“保持在1.5℃以内“写入公约,但由于国情各异,未能如愿。
从绝望中寻找希望:《格拉斯哥气候公约》达成妥协,2022年召开COP27时,各国再将现有的NDC(国家自主贡献)评估一遍,努力向1.5℃的目标靠拢。大会主席夏尔马含着眼泪说了一句话令人感慨“集体博弈之艰难”:
• 现在可以说,我们让1.5℃的承诺活了下来。但是,它的脉搏是微弱的,只有当我们履行承诺并转化为快速行动时,它才能存活。
根据政府间气候变化专门委员会(IPCC)的研究,到2030年,碳排放必须比2010年的水平下降45%,才有可能保持住1.5C的温升目标。同志们,时间紧,任务重。
此次会议有几个细节和插曲值得关注:
• 中美联合声明上演温馨一幕:考虑到中美关系过去几年的风风雨雨,能在联合国气候大会发布联合声明,的确令人有些感动,毕竟地球是我们共同的家园。双方声明:在共同但有区别的责任和各自能力原则、考虑各国国情的基础上,采取强化的气候行动,有效应对气候危机,建立“21世纪20年代强化气候行动工作组”,推动两国气候变化合作和多边进程。
中国气候变化事务特使解振华
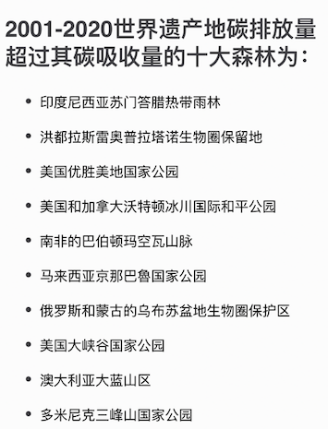
• 代表世界90%森林面积的120个国家承诺到2030年结束森林砍伐,并同意达成一项旨在保护世界上大约85%的森林的全面协议。这些森林对吸收二氧化碳和减缓全球气温上升至关重要。
• 由美国和欧盟牵头的100多个国家同意在2030年前减少甲烷这种温室气体的排放。
• 100多个国家政府、城市、州和主要企业签署了《关于零排放汽车和面包车的格拉斯哥宣言》:到2035年在全球主要市场停止销售内燃机汽车。至少有13个国家同时承诺到2040年停止销售化石燃料驱动的重型汽车。
• 近500家金融服务公司同意将其所管理的约占全球的40%的130万亿美元资产的投资方向与《巴黎协定》设定的目标原则保持一致,包括将全球变暖限制在1.5摄氏度以内。
• 最大的突破和失望都在煤炭:1)有史以来第一次明确限制使用煤炭;40多个国家——包括波兰、越南和智利等主要煤炭使用者——同意放弃煤炭。2)印度等依赖煤炭的发展中国家在最后一刻对协议中淘汰煤炭的协议条文表示反对。“煤炭淘汰(phase out)”被匆匆改为要求“煤炭逐渐减少(phasedown)”。联合国秘书长古特雷斯就此指出,“这个被批准的文字是个妥协。它们反映了当今世界的利益、条件、矛盾和政治意愿的状态……他们采取了重要步骤,但不幸的是,集体政治意愿不足,无法克服某些深刻的矛盾。”大会主席夏尔马(AlokSharma)对协议文字在最后一刻被更改向代表们道歉,“我也理解这个深深的失望,但我认为,我们保护这个综合协议也很重要。”中国和印度的煤炭消耗量占世界煤炭总量的三分之二左右,澳大利亚是世界第11大煤炭消费国及主要出口国。美国有约五分之一的电力来自煤炭。
• 达成协议虽然艰难,但其实更难的是能否执行:2009年的哥本哈根气候大会上,发达国家承诺,在2020年前每年向发展中国家提供1000亿美元的气候资金。到2019年为止,该目标仅完成了80%。2019年,发达国家给到发展中国家的800亿美元中,只有20%是给到了气候适应相关的项目。中国气候变化事务特使解振华一针见血,“最关键的是光定目标不行,光喊口号不行,关键是在各国的行动,这个行动路径必须是清晰的,必须要在经济社会进行转型,要创新,要合作,才能真正解决问题。”
解振华机智回应美联社记者的挑战
拜登vs特朗普:谁主美国沉浮?
世界面临百年未有之大变局。当下,有几件大事会影响未来几十年的世界局势:
• 中美世纪博弈
• 全球气候变化
• 百年一遇的大流行病
在应对气候变化方面,2016年4月178个缔约方签署的《巴黎气候协定》是一个重要里程碑。
但是,“任我行”特朗普是不相信气候变化的,就此而言,特朗普也是“人类公敌”,声称“气候变化是旨在削弱美国制造业的谎言”。2020年11月,美国成为迄今为止唯一退出《巴黎协定》的缔约方。
虽然拜登政府上台后宣布重返《巴黎协定》,并在11月1日全球气候峰会COP26上向全世界道歉:
• 我想我不应该道歉,但我确实要为上届美国政府退出《巴黎协议》,让我们陷入困境而道歉。
虽然我相信拜登是诚恳的,但是考虑到2024年特朗普当选总统的概率大大高于拜登,我们更应关注“后拜登时代”的美国态度。
上帝留给人类的时间不多了
世界气象组织《2020年全球气候状况》报告表明,2020年全球平均温度较工业化前水平高出约1.2℃。1970年以来的50年是过去两千年以来最暖的50年。2011年至2020年是有记录以来最暖的10年。
联合国警告称,若各国不制定更强有力的减排计划,到2100年世界将升温2.7摄氏度,远远超过《巴黎协定》中提出的2°C最好是1.5°C以内的目标。令人揪心的是,国际能源署(International Energy Agency)研究了到2060年的承诺,结论是,即使兑现这些承诺,到2100年地球气温仍将上升2.1摄氏度。
数据显示,2020年全球温室气体浓度已达到新高,目前海洋上层2000米深度水域温度已经达到新的记录。同时,由于每年吸收约23%人类排放的二氧化碳,海洋正因温室气体浓度的升高而不断酸化。
地球之肺:亚马逊森林的哭泣
全球变暖2.7摄氏度将意味着地球的灾难性重塑:北美冰川融化的速度在2015至2019年间几乎比21世纪初“翻了一番”。2013年至2021年平均每年海平面上升4.4毫米,速度是1993至2002年期间的两倍。
科学家们测算出,自1850年来,人类已排放2.4万亿吨二氧化碳,只能最多再排放4000亿吨二氧化碳,才有66%的机会让气温上升可控在1.5摄氏度。换句话说,我们迄今已消耗了86%的碳预算,剩下的额度只有14%。
公地悲剧
虽然中国是全球碳排放第一大国,但这很大程度上是人口规模和发展阶段的暂时性原因,以及中国作为“世界工厂”的特殊地位。中国人均碳排放远远低于美国。从历史上看,1750年至今,美国已经排放了恐怖的4102亿吨。要让升温幅度保持在1.5摄氏度之内,人类总计还可以排放3250亿吨二氧化碳。
按照目前的速度,这一“碳预算”将在8年后耗尽。如果按2摄氏度的升温幅度计算,该预算能维持25年左右。由于那些“先富”的国家已经在历史上排放了惊人的碳,如今按照一视同仁的标准要求其他国家,既不现实也不公平。
气候变化是经济学中经典的“公地悲剧”难题:
• 减少碳排放可能在短期内影响经济增长。向低碳转型的短期成本会很高。但从长远看可以省钱。典型的例子是电动汽车,买的时候价格偏贵,但用起来更经济。
• 搭便车心理:每个国家都希望别人多减一些、自己少减一些。
• 缺乏具有约束力的全球惩罚机制,主要靠道德和觉悟。
• 口惠而实不至:富国迄今未能安全兑现对穷国每年资助1000亿美元的承诺。
国际能源署估计,仅从能源部门看,到2030年,每年就需要4万亿美元的投资,这相当于目前投向绿色能源的资金的三倍以上。经济学家一致认为,需要额外拿出GDP的2%到3%用于投资。麦肯锡在计算75个部门的数据后得出结论:到2050年要实现碳中和,仅欧盟一地就需要每年近1万亿欧元的投资。在2008至2012年间担任英国气候变化问题委员会主席的阿代尔·特纳说:
• “我认为,实现将全球变暖幅度限制在1.5摄氏度这一目标的可能性为30%。”
中国承诺
经济不可能不发展,地球也不能不保护。从国际责任出发,中国在2020年9月提出了2030年碳达峰、2060年碳中和的目标,这是非常不容易的。
发达国家从达峰到中和多在50年以上,而中国只有30年。
中国承诺是严肃的。早在2005年,时任浙江省委书记的习近平在浙江湖州安吉考察时就提出了“绿水青山就是金山银山”科学论断。
我们现在的碳在全球的占比超过1/4,2020年超过了OECD经济发展合作组织所有经济体的总排放量,人均已超过欧盟水平,正逼近OECD人均(注:主要原因不是中国人均消费太多,而是因为中国是“世界工厂”)。
此前,中国已经在行动:2020年中国碳排放强度比2015年下降18.8%,超额完成“十三五”约束性目标,比2005年下降48.4%,超额完成了中国向国际社会承诺的下降40%-45%目标,累计少排放二氧化碳约58亿吨,基本扭转了二氧化碳排放快速增长的局面。全国地级及以上城市优良天数比率为87%(目标84.5%);PM2.5未达标地级及以上城市平均浓度相比2015年下降28.8%(目标18%)。
通往碳中和之路
中国不仅承诺了目标,也提出了顶层设计和行动计划,主要体现在:
•《中国应对气候变化的政策与行动》白皮书(2021)
•《中共中央、国务院关于深入打好污染防治攻坚战的意见》(2021)
•《国家发展改革委等部门关于严格能效约束推动重点领域节能降碳的若干意见》(2021)
中国通往碳中和之路可以概括为:
路线图
• 提高能源利用效率,减少单位GDP能耗。
• 转变能源结构,减少化石能源依赖,发展新能源。
• 严格控制高耗能、高排放项目盲目扩张,依法依规淘汰落后产能,加快化解过剩产能。
• 大力发展绿色低碳产业。
• 扩大自然保护地和森林面积。
• 推广绿色生活方式。
时间表
•“十四五”规划和2035年远景目标纲要将“2025年单位GDP二氧化碳排放较2020年降低18%”作为约束性指标。
• 到2030年,中国单位GDP二氧化碳排放将比2005年下降65%以上,非化石能源占一次能源消费比重将达到25%左右,森林蓄积量将比2005年增加60亿立方米,风电、太阳能发电总装机容量将达到12亿千瓦以上。
• 到2025年,通过实施节能降碳行动,钢铁、电解铝、水泥、平板玻璃、炼油、乙烯、合成氨、电石等重点行业和数据中心达到标杆水平的产能比例超过30%,行业整体能效水平明显提升,碳排放强度明显下降。
行动计划
•“十三五”期间,累计完成造林5.45亿亩、森林抚育6.37亿亩。2020年底,全国森林覆盖率达到23.04%。到2025年,森林覆盖率达到24.1%。
• 绿色生活:从“光盘行动”、反对餐饮浪费、节水节纸、节电节能,到环保装修、拒绝过度包装、告别一次性用品。
• 中国分类确定省级碳排放控制目标,并对省级政府开展控制温室气体排放目标责任进行考核,将其作为主要负责人和领导班子综合考核评价、干部奖惩任免等重要依据。
• 建设完善全国碳排放权交易市场,有序扩大覆盖范围,丰富交易品种和交易方式,并纳入全国统一公共资源交易平台。
• 2021年,中国宣布不再新建境外煤电项目,赢得国际社会点赞。
• 重点打好七场标志性重大战役:蓝天保卫战、柴油货车治理、长江保护修复、渤海综合治理、城市黑臭水体治理、水源地保护、农业农村污染治理。
• 严格执行钢铁、铁合金、焦化等13个行业准入条件,提高在土地、环保、节能、技术、安全等方面的准入标准,落实国家差别电价政策。
• 优先发展非化石能源,推进水电绿色发展,全面协调推进风电和太阳能发电开发,在确保安全的前提下有序发展核电,因地制宜发展生物质能、地热能和海洋能。中国新能源汽车生产和销售规模连续6年位居全球第一,截至2021年6月,新能源汽车保有量已达603万辆。截至2020年底,中国多晶硅、光伏电池、光伏组件等产品产量占全球总产量均居全球第一,连续8年成为全球最大新增光伏市场;新型储能装机规模约330万千瓦,居全球第一。光伏发电成本每度电降低至一毛钱,而煤炭价格在4毛钱左右。
• 推动煤电行业清洁高效高质量发展,大力推动煤炭消费减量替代和散煤综合治理,推进终端用能领域以电代煤、以电代油。“十四五”时期,严控煤炭消费增长,非化石能源消费比重提高到20%左右。
• 大力开展工业领域电力需求侧管理示范企业(园区)创建及参考产品(技术)遴选工作,实现用电管理可视化、自动化、智能化。
• 推动既有居住建筑节能改造,提升公共建筑能效水平,加强可再生能源建筑应用。
• 构建绿色低碳交通体系。调整运输结构,减少大宗货物公路运输量,增加铁路和水路运输量。提升铁路电气化水平,推广天然气车船,完善充换电和加氢基础设施,鼓励靠港船舶和民航飞机停靠期间使用岸电。
• 构建以国家公园为主体的自然保护地体系,正式设立第一批5个国家公园。
• 开展碳排放权交易试点工作。2013年7个试点碳市场陆续开始上线交易,覆盖近3000家重点排放单位。截至2021年9月,7个试点碳市场累计配额成交量4.95亿吨二氧化碳当量,成交额约119.78亿元。
• 加强绿色金融支持。截至2020年末,中国绿色贷款余额11.95万亿元,其中清洁能源贷款余额为3.2万亿元,绿色债券市场累计发行约1.2万亿元,存量规模达8000亿元,居世界第二。
• 打造雄安新区绿色高质量发展“样板之城”。
• 构建省市县三级重污染天气应急预案体系,实施重点行业企业绩效分级管理,依法严厉打击不落实应急减排措施行为。到2025年,全国重度及以上污染天数比率控制在1%以内。
别把好经念歪了
但凡一切改革,关键无不在于落实。
中共中央政治局7月30日会议:要统筹有序做好碳达峰、碳中和工作,尽快出台2030年前碳达峰行动方案,坚持全国一盘棋,纠正运动式“减碳”,先立后破,坚决遏制“两高”项目盲目发展。
• 全国政协经济委员会副主任杨伟民:中国要统筹2035、2050两个阶段的现代化目标和2030、2060两个阶段的碳目标,做好推进现代化和推进碳达峰碳和过程中应对各种新风险新挑战的思想准备、体制准备、政策准备、技术准备,而9月中下旬以来拉闸限电,说明我们准备还是不够的、不足的(美国限购卫生纸,中国拉闸限电)。在当前这个阶段不能谈煤色变,不能‘一刀切’地停贷断贷。与其他已经实现现代化包括已经达峰的国家相比,中国还有三个不同的国情:一是城市化没有达峰,二是城市化的质量并不高,三是南方地区清洁取暖。这三个方面都会显著增加居民的生活用能。
• 全国政协经济委员会副主任刘世锦:实现碳达峰碳中和目标,关键是用绿色技术替代传统技术,要减少碳排放,而不是减少生产能力,不是降低增长速度,更不是在不具备绿色技术的情况下,人为打乱正常的供求秩序。在这个过程中,一定要遵循绿色转型规律和市场规律,否则很可能好事不一定能办好。如果能耗控制不当,制约了应有的经济增长速度,同样不符合发展的初衷。建议用碳排放的双控指标(碳排放总量和强度控制指标)来替代能耗的双控指标(能耗总量和强度双控),以更好地服务于实现“双碳”目标。制度创新需要做的事情很多,一项基础性工作就是,要建立碳账户和绿色责任账户,首先是要推动碳核算和生态核算。碳排放的双控指标,目前实现起来也是有难度的,原因在缺少一个必要的核算基础。
• 国家气候变化专家委员会委员潘家华:我感觉碳中和目标还可以更早。第一,从发展阶段上看,我们已趋近于自然达峰,很多产能已过剩。第二,目前的环境污染情况,客观上要求我们把碳排放最高煤炭降下来。第三,现在零碳能源的竞争性突飞猛进。10年前光伏发电还是煤炭价格5倍,现在只有煤炭的1/3还不到。
• 潘家华:1)中国是世界工厂,碳排放记在我们头上,但是碳的消费在你们那。所以这是不对的。碳排放地与因此而生产的消费品,空间不匹配,需要从消费侧核算,而不应该简单的从生产侧定责。2)到2005年,我们人均排放已超世界平均水平。但在历史上我们排的很少,所以要把历史上的亏空补起来。这叫人均历史累积排放的碳公平。3)咱们煤炭比发达国家占比高,高碳排放,不是主观故意,而是一种无奈,我们需要国际合作。4)控制能源消费总量干什么呢?该控制的是化石能源,零碳能源多多益善。如果一个地区有无限风电、光电,控制总量是没必要的。5)必须要清醒的是,从长远看,碳交易市场不可能蓬勃兴旺,市场功能也很有限,因为配额交易必须交易成本低、交易主体多。而碳是无形产品,要核查、登记、交易,众多环节且不说寻租,更不说腐败,正常运行成本就很高。碳交易市场中,化石能源排放大户大都是上游原材料企业,这些企业数量较少,易形成寡头,可以轻易将碳成本转嫁出去。
- END -
记得转发给你脑海中第一想起的群~
刘胜军
坚持讲真话的经济学家
国是金融改革研究院院长
2014 年参加总理经济座谈会
70 后经济学家代表人物之一
著有《下一个十年》
▼ 应聘、演讲邀请、商务合作 ▼
请添加微信:tina711
(添加好友时请备注姓名、机构、职位、目的)
Send to Author