摘要
■2014-2016年:深耕环京,聚焦产城拿地,基本面总体向好。(1)融资相对顺畅,2014年非标发力,2015年大额定增,2016年境内债放量。期间有息负债增速保持50%以上,融资成本大幅下降。(2)拿地以产城为主,聚焦环京尤其是廊坊。新获地块均位于产业园所在区域,拿地金额中环京占比保持7成以上,廊坊为重仓城市,拿地集中在下辖县固安、香河、永清等。(3)受益环京房地产市场繁荣,销售高增长。其中2016年目标完成率达到138.3%,销售金额排名(克尔瑞操盘口径)第8位。2016年在廊坊的市占率(按面积算)达到58.5%。
■2017年:环京限购,加速外拓,现金流趋紧,基本面转折之年。2017年环京房地产调控升级,其中廊坊3月21日收紧限贷,6月3日限购。(1)2017年公司融资仍相对通畅。有息负债增66.7%,综合融资成本为2014-2021年最低的一年。5月大公国际将公司主体评级由AA+上调为AAA。(2)产业新城异地扩张加速,新签项目21个,产业新城+孔雀城模式基本完成全国布局。垫款压力增大,应收款项年末达到205.3亿元,同增57.3%。(3)销售趋于放缓。2017年公司在廊坊市(含下辖县)销售面积同比大幅下降38.8%,经营活动现金流净额为-162.3亿,近三年首次为负。
■2018年:融资、销售明显走弱,流动性紧张,平安入股。(1)融资难度上升。上半年表现尤其明显,平均发债利率6.92%,相比2017年大幅上行160bp。2018年公司筹资活动现金流净额上市以来首次转负。(2)销售趋弱,环京市场快速下行给公司销售端带来较大压力,全年销售目标完成率仅78.0%。其中廊坊全市(含下辖县)销售面积同比下降22.7%。(3)流动性趋紧,杠杆率大幅抬升。公司产业新城继续拓展,新签18个项目,垫款压力继续加大。2018年末应收款项余额376.4亿,同增83.3%。公司货币资金大幅减少,同时受资管新规影响,股权类融资规模压降、少数股东权益大幅下降,2018年净负债率攀升至216.2%,同升167.7pct。2018年7月起,公司引入中国平安作为第二大股东并签署对赌协议。
■2019-2020年:转型调整,南方业务扩张,布局商业和旧改。(1)平安入股后,公司融资环境有所改善,但相比2015-2017年仍然偏弱。表现为发债成本回落,但发行量明显压缩,2019、2020年境内债净融资-99.1亿元、-108.8亿元;从渠道看,非标、永续债规模上升,银行贷款占比由2017年末的36.8%降至2020年末的23.7%。(2)新设南方总部,京津冀拿地占比下降,布局商业和城市更新。2019-2020年新增土储京津冀占比明显降低、三四线占比明显降低。期间中标10个深圳及东莞旧改项目前期服务商,获取5个位于武汉、南京、广州的商业综合体项目。(3)业务转型效果不及预期。所获南方一二线城市综合体项目开发周期偏长,2019-2020年公司销售金额仍大幅回落。2020年净利润36.7亿元,远未完成对平安的业绩承诺。
■2021年:出现财务困境,寻求化解方案。2021年以来受地产监管、信用环境等多重因素影响,公司流动性出现紧张,2月26日美元债触发违约、3月5日境内中票触发违约。(1)债务逾期金额持续上升。2月1日,公司首次在公告中披露债务逾期情况,9月3日累计未如期偿还债务本息已达到878.99亿元。(2)评级持续下调。1月15日惠誉首先将公司评级从BB-下调至B;1月19日中诚信将公司评级展望由稳定调整为负面;1月27日惠誉将公司评级从B下调至CCC等。(3)业绩进一步弱化。2021年上半年销售额降至139.7亿元,利润由盈转亏。(4)转让出售部分项目。5月转让武汉新洲项目股权,6月转让城市更新业务,7月转让南京江宁项目、北京丰台科技园项目。
■风险提示:信息披露不完整,房地产调控超预期等
正文
12014-2016年:深耕环京,聚焦产城拿地,基本面总体向好
(1)融资顺畅,2014年非标发力,2015年大额定增,2016年境内债放量。
2014-2016年宽松的融资环境中,公司融资来源大幅拓宽、成本明显下降。2014年,公司融资尚以非标为主,形式包括租赁、股权回购、AMC等,成本偏高、久期偏短,2014年末表内非标债务占有息负债的比重达到76.9%,综合融资成本达到9.64%,短债占比达到68.4%。2015年,融资渠道明显拓宽,2月在房企定增潮中完成70亿定增,全年发行公司债80亿元。2016年,境内债发行达到高潮,全年累计发行225亿公司债,票面利率屡创新低。总体来看,这一阶段公司融资较顺畅,每年有息负债增速保持在50%以上,非标持续压缩,综合融资成本大幅下降。
(2)拿地以产城为主,聚焦环京尤其是廊坊。
2014-2016年公司拿地支出相对不高,拿地依靠产业园区,廊坊为拿地主力。期间公司拿地有三个特点:(1)从量来看,2014-2016年拿地面积不低,土地面积分别为241.9万方、401.5万方、285.1万方,按照2.0的容积率估算,占当年销售面积的88.6%、104.2%、59.9%;但由于土地成本较低,拿地金额不高,三年总价均在100亿以内,拿地强度(拿地金额/签约金额)均低于15%。(2)主要依靠产业园拿地,新增地块均位于产业园所在区域。公司以产业新城为基础,打造“孔雀城”住宅品牌。(3)环京为布局核心,2016年略加大了环沪区域布局。2014-2015年公司拿地金额中环京占比接近9成,2016年占比7成,嘉兴拿地金额有所上升;廊坊为核心布局城市,拿地集中在下辖县固安、香河、永清等。
产业新城的拓展上,2014-2015年公司新增产城项目以环京为主,2016年外拓加快。2014-2015年新增产城项目8个,6个位于环京,包括北京房山、河北任丘、逐鹿、白洋淀、邢台、秦皇岛等。受益于PPP模式走热,2016年产城项目外拓明显加快,当年新增11个项目仅2个位于环京区域,其他分布在安徽、河南、四川、南京、浙江等,多数为PPP项目。公司PPP项目投资回报一般包括“土地整理等基础建设费用投入的15%;新增落地投资额的45%;规划设计、咨询等其他服务费投入的10%。”
(3)受益环京房地产市场繁荣,销售高增长。
2014-2016年间公司销售表现较好,尤其是2016年。2016年公司销售金额达到1203.3亿元,增速66.3%,销售目标完成率达到138.3%。销售集中于廊坊,当年公司在廊坊的销售市占率(按面积计算)达到58.5%。2016年销售金额排名(克尔瑞操盘口径)第8位,为近年来排名最优的一年。
22017年:环京限购,加速外拓,现金流趋紧,基本面转折之年
2017年对公司经营基本面影响较大的事件为环京房地产调控升级。2016年930前后北京等十余个核心一二线城市集中收紧限购限贷,标志房地产政策转向收紧,环京区域紧随其后,在2017年上半年收紧调控。首先是2017年3月收紧限贷,廊坊3月21日紧随北京317新政,将非本地户籍购房首付比例提高至50%;其次是2017年5月限购,河北省于5月15日发布《关于进一步促进全省房地产市场平稳健康发展的实施意见》,要求外地人在环首都、环雄安购房提供3年社保或纳税证明;廊坊于6月3日落地该政策。
(1)2017年公司融资仍相对通畅,外部评级获提升。
直接融资方面,2017年公司发行私募债16亿元、中票19亿元、超短融60亿元、短融10亿元,并首次发行境外债10亿美元。此外,公司基于固安工业园区PPP项目发行多期ABS,合计30亿元。银行贷款及非标方面,2017年5月获光大银行500亿授信,10月获民生银行200亿授信。此外公司2017年以永续借款形式新增融资80亿元。2017年5月,大公国际将公司主体评级由“AA+”上调为“AAA”。2017年末公司有息负债(含永续债)规模达到1182.2亿元,同比增长66.7%,综合融资成本为5.98%,为2014-2021年间最低的一年。
拿地方面,2017年拿地强度相比2014-2016年略有提高,产业新城异地复制全面加速。(1)从开发用地的实际获取来看,2017年公司新增土储总价238.9亿元,同比增235.5%,拿地强度15.7%,相比2014-2015年有所抬升;2017年新增土储仍然主要是产业园区内的土地,环京拿地金额占62.6%,环沪占26.9%。(2)2017年公司产业新城的扩张步伐较大,新增签署产业新城与产业小镇PPP项目21个,涉及区域包括成都、南京、武汉、郑州、开封、湘潭等;截至2017年末,公司产业新城+孔雀城模式基本完成全国化布局。伴随产业新城的扩张,公司垫款规模增大,应收款项2017年末达到205.3亿元,同增57.3%。
从现金流来看,2017年公司经营性现金流净额近三年首次为负。公司住宅销售趋于放缓,2017年销售金额同增26.5%,相比2016年降40pct,其中公司重仓的廊坊市(含下辖县)销售面积相比2016年大幅下降38.8%;销售趋紧的同时产业新城投资不减,2017年经营活动现金流净额达-162.3亿元,为近三年首次为负。
32018年:融资、销售明显走弱,流动性紧张,平安入股
2018年公司经营相对困难,首先是融资难度上升。上半年表现尤其明显,平均发债利率6.92%,相比2017年大幅上行160bp,且期限有所缩短。2018年公司筹资活动现金流净额上市以来首次为负,综合融资成本相比2017年抬升40bp。
二是销售趋弱,未完成全年目标。环京房地产市场的快速下行给公司销售端带来较大压力,全年销售金额1627.6亿元,同比仅增6.9%,销售目标完成率仅78.0%。其中廊坊全市(含下辖县)销售面积相比2017年下降22.7%。而在支出端,随着产业新城的扩张,垫款压力继续加大。2018年末公司应收款项达到376.4亿,相比2017年增83.3%。
三是现金流趋紧,杠杆率大幅抬升。2018年公司三大现金流净额均为负,货币资金相比2017年大幅减少208.2亿元,同时受资管新规影响公司股权类融资规模压降、少数股东权益大幅下降,2018年净负债率突攀至高位,达216.2%,同比上升167.7pct;剔预资产负债率达到82.2%,大增9.1pct,现金短债比下滑。
在此背景下,公司引入中国平安达成战略合作。2018年7月10日,平安资管137.7亿元接手公司19.7%股份;2018年9月26日,公司与中国平安签署战略协议,合作内容包括提供融资授信、资产管理等;2019年4月平安系42亿元受让华夏幸福5.7%股份完成过户登记。平安人寿及其一致行动人平安资管对华夏幸福的持股比例变更为25.25%,成为公司第二大股东。此外,双方还签署了对赌协议:2018 年度、2019 年度、2020 年度华夏幸福的净利润增长率应分别不低于 30% 、65% 、105% ,即净利润分别不低于 114.15 亿元、144.88 亿元、180 亿元,否则需对平安资管进行现金补偿。
42019-2020年:转型调整,南方业务扩张,布局商业和旧改
(1)平安入股后,公司融资环境有所改善,但相比2015-2017年仍然偏弱。
2019-2020年公司发债成本逐步回落,期限有所拉长,2020年平均发债成本5.34%,相比2018年降170bp。2020年上半年的疫情融资放松窗口中,公司一度大幅下调回售利率,4月将2018年第一期公司债利率由6.8%降至5.0%,5月将2018年第二期公司债利率由7.15%降至4.4%。但整体看公司融资渠道的通畅程度仍明显弱于2015-2017年,(1)尽管发债利率下行,但融资量明显压缩,2019-2020年债券净融资-99.1亿元、-108.8亿元;(2)从融资渠道看,利息相对较高的非标融资、永续债规模持续提升。2020年非标融资占比达31.7%,永续债融资占比上升至7.9%,利息相对较低的银行贷款占比下滑明显,由2017年末的36.8%降至2020年末的23.7%,总体综合融资成本也有所增加。
(2)新设南方总部,京津冀拿地占比下降,布局商业和城市更新。
平安入股后,公司加大南方一二线城市布局,2018年末在深圳新设南方总部,着眼商业地产和城市更新等业务,放缓PPP项目投资。2019年仅新增7个入库PPP项目,全部位于环京以外的区域。从新增土储看京津冀占比逐渐降低、三四线占比逐渐降低。
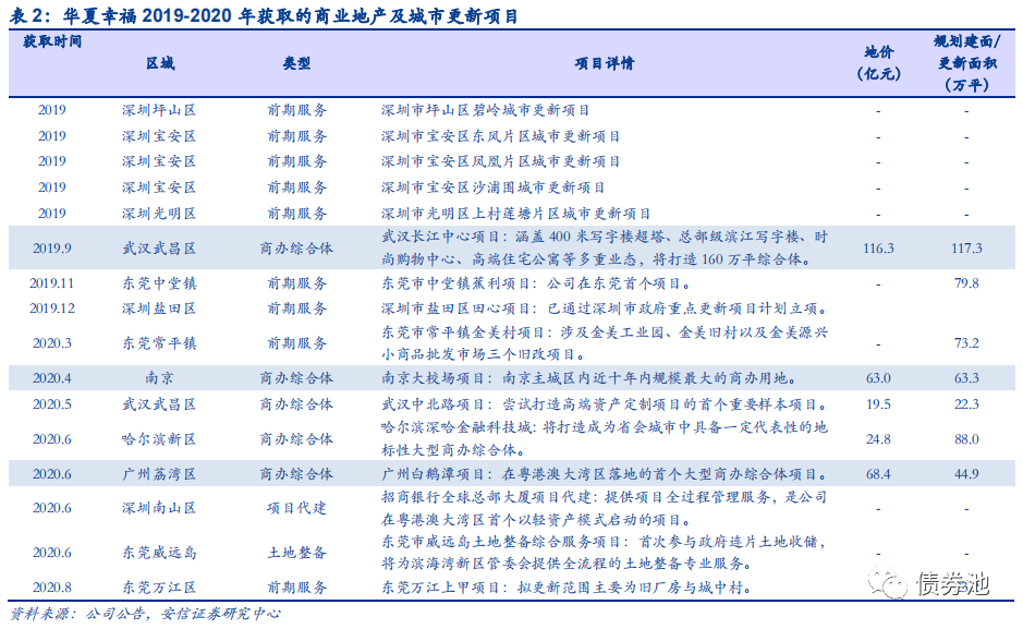
公司在商业和旧改项目上发力。2019年,中标深圳及东莞7个城市更新项目前期服务商,获取武汉长江中心综合体项目,项目地价达到116.3亿元。2020年,获取4个商业综合体项目、1个深圳的代建项目,中标3个旧改项目前期服务商,其中南京大校场商办项目、广州白鹅潭商办项目地价均在60亿以上。
(3)业务转型效果不及预期。
尽管为应对环京房地产市场下行,公司2019年以来拿地向长三角和珠三角倾斜,但由于所获地块较多为商办综合体项目,开发周期相对偏长,短期未能产生较高的销售贡献,2019-2020年公司销售端压力仍然较大。2019年销售金额同比回落12.0%,2020年回落34.3%。2018及2019年公司净利润分别为117.5亿元、146.1亿元,“压线”完成对中国平安的业绩承诺。2020年净利润36.7亿元,远未能完成业绩承诺。
5
2021年:出现财务困境,寻求化解方案
2021年以来受地产监管、信用环境等多重因素影响,公司流动性出现紧张,2月26日美元债触发违约、3月5日境内中票触发违约。(1)债务逾期金额持续上升。2月1日,公司首次在公告中披露债务逾期情况:已经逾期的本息金额为52.55亿元。截至2021年9月3日,累计未能如期偿还债务本息合计878.99亿元。(2)主体及相关债项信用评级持续被下调后被终止。2021年1月15日,惠誉将公司评级从BB-下调至B,列入负面评级观察名单;1月19日,中诚信将公司评级展望由“稳定”调整为“负面”;1月27日,惠誉将公司评级从B下调至CCC ;1月29日,中诚信国际将主体及相关债项评级下调至AA+;3月2日,惠誉下调并撤销公司相关评级;3月3日东方金城下调主体及债项信用等级至“C”。(3)业绩进一步弱化。2021年上半年销售额降至139.7亿元,营业收入210亿,同降43.7%,利润由盈转亏,净亏损94.8亿。(4)转让出售部分项目。5月17日,以2.03亿元转让武汉新洲项目51%股权予合作方;6月,将华夏幸福城市更新100%股权转让给深圳本土开发集团鹏瑞地产,涉及深圳、东莞等旧改项目;7月27日,转让南京江宁地王“孔雀城上元府”项目,由万科接盘,此前地价为14.8亿元;7月28日转让北京丰台科技园,此前已注资3.82亿元。
*感谢实习生王晓娟、李玥对本文的贡献。
相关报告