好消息
即日起
石家庄市区至机场
高速公路实施
惠民免费政策
这类车辆免费通行!
自2022年10月8日0时起,石家庄市对往返通行石家庄市区至石家庄正定国际机场新元高速、北绕城高速的冀A牌照的部分车辆,实施惠民免费政策。
自2022年10月8日起至2025年9月30日止。
此次优惠政策主要针对使用ETC计费的冀A牌照车辆。
从石家庄北收费站或正定收费站(中华大街)驶入、由机场收费站驶离高速公路的点对点通行车辆;从机场收费站驶入高速公路,由石家庄北收费站或正定收费站(中华大街)驶离高速公路的点对点通行车辆,均享受惠民免费政策。
推荐服务:微信搜索关注“石家庄本地宝”公众号,在对话框中发送:机场高速,可查看石家庄市区至机场高速公路惠民免费政策规定,包括实施时间、免费范围以及常见问答等。
到达石家庄机场
都有哪几种方式?
这份机场交通出行指南
请收好!
自驾是目前很多人
会选择的一种交通方式
可以自由安排出行时间
避免了中途等待的时间
同时石家庄机场为您
准备了充足的停车位
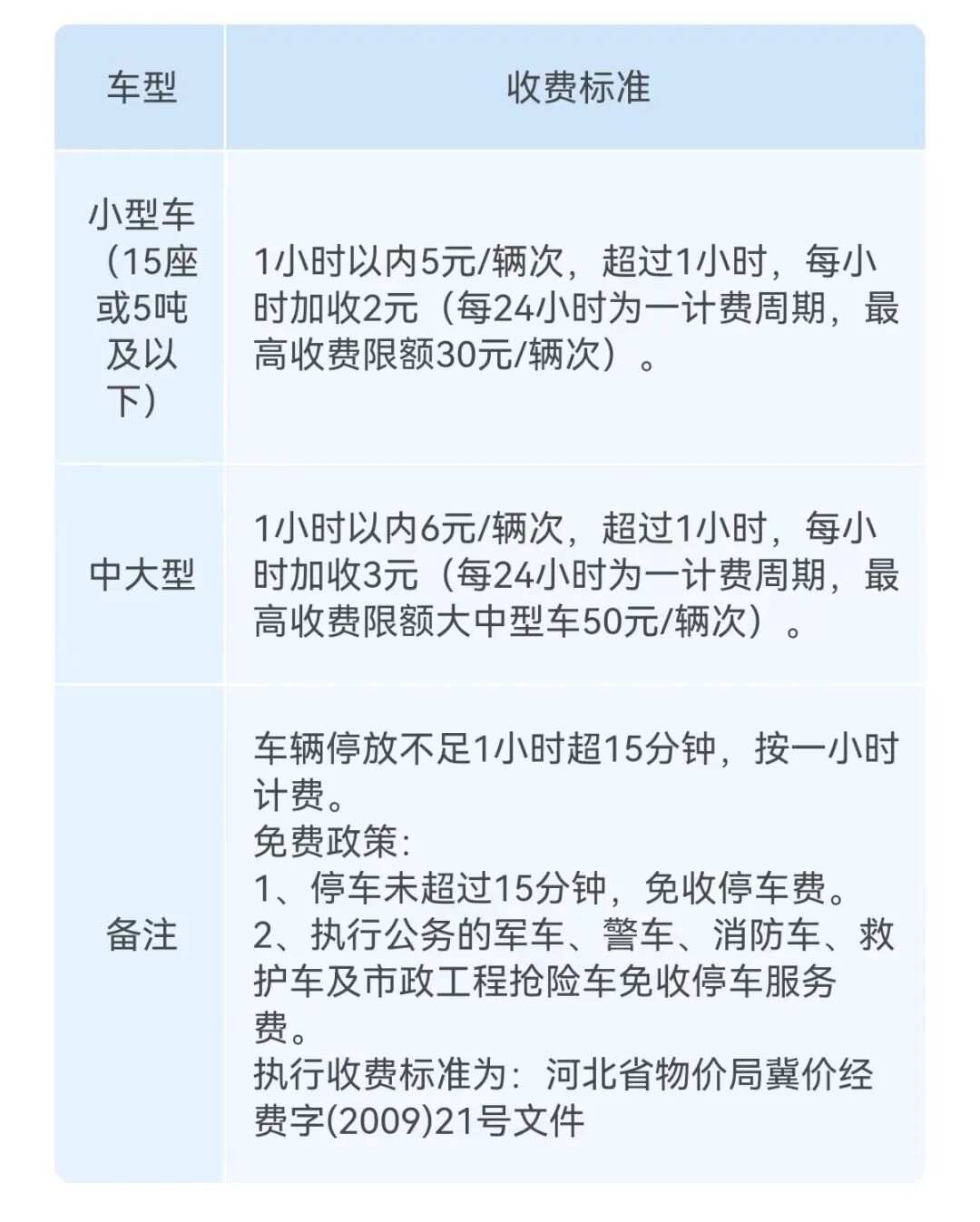
收费标准如下
T2停车场每24小时
收费30元/辆
T1停车场每24小时
收费20元/辆
T2停车场收费标准
图片来源:石家庄正定国际机场
T1停车场收费标准
图片来源:石家庄正定国际机场
目前石家庄复兴大街正改造施工,复兴大街正定段(石家庄北-安济路段)东半幅封闭施工,西半幅保持车辆由北向南通行,东半幅由南向北行驶车辆行驶至复兴大街安济路互通(原正定收费站)进行分流绕行。上高速可选择正定北站、正定高新区站。
旅客从市区到机场有三个绕行方案:
一是中华北大街—石家庄绕城高速—新元高速—机场;
二是石家庄东北二环—新城大街—怀丙路—新元高速—机场;
三是复兴大街裕华路—安济路(原正定收费站)—新城大街—怀丙路—新元高速—机场。
石家庄机场三公里范围建有“正定机场站”,多趟高铁停靠。您可以在铁路12306搜索“正定机场站”购票即可到达正定机场站后。乘坐石家庄机场提供的免费摆渡车,5分钟即可到达航站楼。
石家庄机场还开通了中转联程业务
无直达航班时
您可以乘坐飞机到达石家庄机场
经石家庄机场中转至其他城市
目前,经石家庄机场中转
您可以通达全国70多个城市!
目前石家庄市区开通
东线、西线两条巴士线路
均从石家庄站出发
同时开通保定、安国、定州
衡水、邢台、沧州、高阳等
周边地区直通车
及周边15个区县的定制班车
点击下方公众号卡片
微信搜索关注“石家庄本地宝”
关注之后点击【发消息】
在对话框中发送“机场大巴”
可查询机场大巴班车线路
包括发车时刻表、停靠点
以及购票方式等
机场出行请注意
路上行车较多,容易堵车
请您安排好自己的行程
以免耽误您乘机
由于复兴大街修路
以及石家庄市区班车路线较长
建议您提早出门
合理安排好计划行程
避免错过班车!
-END-
右下角,您点+在看
小编工资涨2毛
长按识别二维码关注我们
关注后在对话框中回复以下关键词获取对应信息: 回复【进出石】查询进出石最新防疫政策规定
回复【隔离】查询来石返石人员隔离政策规定
回复【核酸检测】查询核酸检测结果及检测机构名单
回复【风险】查询各地最新疫情风险等级
回复【报备】查看来石返石人员报备规定
回复【限行】查询河北各地每日限行尾号
回复【电动车】查看石家庄电动自行车上牌指南
回复【hpv】查询石家庄HPV疫苗预约接种指南
回复【幼升小】查询石家庄幼升小招生入学指南
回复【小升初】查询石家庄小升初招生入学指南
回复【公租房】查询石家庄市区公租房申请指南
回复【人才绿卡】查询石家庄人才绿卡申请指南
回复【高速】查询河北高速实时路况和收费站开放情况
回复【公交】查询石家庄公交线路及发车时间
回复【地铁】查询石家庄地铁运营时刻表和站点线路票价
回复【景区预约】进入河北省石家庄各大景区预约平台
回复【门票】可在线购买石家庄各大景区优惠门票
(上下滑动可查看更多)
提示:关注后加星标/置顶可及时接收最新消息 商务合作:
电话 400-9999-087
微信 点此扫码添加
QQ 4009999087
注:手机QQ添加时,若无法找到,请选择“找公众号”即可添加
▌来源:石家庄正定国际机场
▌编辑:果冻
▌文章:石家庄本地宝编辑整理,转载请注明出处
点个“在看”鼓励一下小编