从网上下载了PDF文件,想转换为文字或者图片怎么办,这里分享些常用的PDF制作工具。
功能一应俱全、简单好用的线上 PDF 工具 https://smallpdf.com/cn/ ppt PDF互转,pdf Excel互转什么的都有。
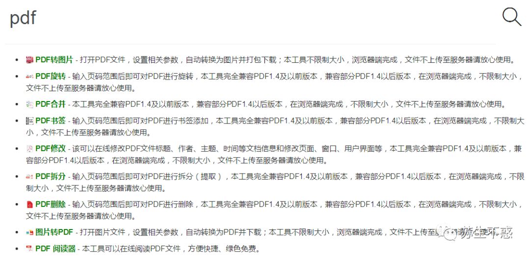
免费且易于使用的在线PDF工具 https://tools.pdf24.org/zh/
PDF压缩合并编辑转换都有。
完全免费的PDF文件在线管理工具,其功能包括:合并PDF文件、拆分PDF文件、压缩PDF文件、Office文件转换为PDF文件、PDF文件转换为JPG图片、JPG图片转换为PDF文件,无需安装。https://www.ilovepdf.com/zh-cn,对应的还有图片处理的https://www.iloveimg.com/
由 INTERVAL DESIGN 设计开发的在线文件处理工具,无需下载软件,通过云端服务
上传、处理、下载简单三步即可完成操作,目前已上线图片压缩、PDF压缩、PDF合并、PDF分割功能https://docsmall.com/
免费的在线格式转换工具,支持200+格式的文件在线转换,且完全免费。http://www.alltoall.net/document-pdf/
一应俱全,简单便捷的在线工具 https://zh.pickfrom.net/
将公众号文章转PDF,预览效果 https://zh.pickfrom.net/weixin2pdf
一站式在线PDF解决方案https://www.hipdf.cn/
https://pdf.io/tw/ 这个界面只有繁体中文,不过功能一样的。
好用的PDF在线工具,完全免费https://www.pdfpai.com/
有些第三方网站集成了这些pdf工具,比如 http://www.nicetool.net/ 搜索pdf
第一个PDF转图片 http://www.nicetool.net/app/pdf2image.html 每张PPT转为一张图片,效果如图。
类似的还有http://www.gjw123.com/search.html?query=pdf https://www.toolnb.com/ 我试了下效果不错。
这是一个非常好用的HTML转PDF的命令行工具,之前的文章Python 抓取知识星球内容生成词云和 PDF 就是用的这个。https://wkhtmltopdf.org/downloads.html
命令行执行 wkhtmltopdf http://google.com google.pdf就能将Google的网页生成PDF
python 有基于wkhtmltopdf的模块pdfkit,可以很方便在程序中转换HTML为PDF。
>>> import pdfkit
>>> config=pdfkit.configuration(wkhtmltopdf=r'd:\wkhtmltopdf\bin\wkhtmltopdf.exe')
>>> pdfkit.from_url('http://qq.com','qq.pdf',configuration=config)
Loading pages (1/6)
QFont::setPixelSize: Pixel size <= 0 (0) ] 43%
Counting pages (2/6)
QFont::setPixelSize: Pixel size <= 0 (0)=====================] Object 1 of 1
Resolving links (4/6)
Loading headers and footers (5/6)
Printing pages (6/6)
Done
Warning: Received createRequest signal on a disposed ResourceObject's NetworkAccessManager. This might be an indication of an iframe taking too long to load.
Warning: Received createRequest signal on a disposed ResourceObject's NetworkAccessManager. This might be an indication of an iframe taking too long to load.
Warning: Received createRequest signal on a disposed ResourceObject's NetworkAccessManager. This might be an indication of an iframe taking too long to load.
True
如果文章对你有所帮助,还望不吝在看分享,感谢,祝中秋节快乐。
推荐阅读:
Send to Author