高考不再一考定终身,只要努力争取,沪上高校大一新生还有机会转到心仪的学校哦!
每年都有部分优秀的高中生因为高考发挥欠佳而无缘进入重点名牌大学,上海的“插班生考试”就是给你的福利。
上海市教委自2000年起先后允许复旦大学、上海交通大学、同济大学、华东师范大学、华东理工大学、华东政法大学、上海大学、东华大学、上海理工大学、上海海洋大学、上海海事大学、上海政法学院等12所重点高校招收插班生。
有些专业还不考数理化,比如华东政法,只考大学语文、英语、法律基础,虽然竞争很激烈,这仍是个好机会!
一般情况下,都是每年5月中旬发布招生简章,5月底考试。
但等简章发布后再准备,时间就太紧了。
有兴趣的同学,现在就准备还不算晚!
下文是2019年上海交大、同济大学、复旦大学、华东师范大学、华东理工大学、上海理工大学、华东政法大学等7所大学的招生简章。
另5所高校详见:👉沪上高校“插班生”政策。
2020年发布、报名、考试时间,可能会因疫情推后,但招生条件、程序应和2019年大同小异,赶紧提前熟悉一下吧~
考生必须同时满足下列条件,才具有同济大学2019年插班生报名资格。
1、参加过2018年普通高等学校招生全国统一考试,2018-2019年度上海市普通高校在校在籍全日制本科一年级学生(不含艺术类专业、外语类专业保送生、体育类专业学生),无违纪违法行为。
2、2018年普通高等学校招生全国统一考试投档成绩达到生源地高考理工类第一批本科批次录取分数控制线(合并本科批次的省份,考生须达到2018年秋季高考理科自主招生控制分数线)。上海、浙江报名考生的高考选考科目必须符合同济大学招生专业对选考科目的要求,且成绩达到2018年秋季高考自主招生控制分数线。
3、完成学籍所在高校第一学年学习(修读学籍所在高校规定的课程或学分),修读课程无不及格科目,且学籍所在高校同意报考。
同济大学2019年招收插班生计划总数为8名,招生专业及计划数如下:
专业 | 学制 | 学费 | 计划数 | 沪、浙高考 选考科目 | 其他省份 科类要求 |
地质工程 | 4年 | 5000元/年 | 4 | 物理 | 理科 |
地质学 | 4年 | 5000元/年 | 4 | 物理 | 理科 |
1、网上报名
报名网址为上海市高校插班生统一报名平台(以下简称“统一报名平台”,http://www.cbs.fudan.edu.cn)。
网上报名时间:2019年5月6日至2019年5月9日。
(1)进入统一报名平台,申请报名号(请务必牢记网上报名号和密码,以便打印准考证、查看成绩及预录取结果等信息);
(2)登录统一报名平台按要求完成基本信息填写,然后在申请报考大学的列表中选择“同济大学”;
(3)根据同济大学报名流程提示完成网上报名操作。
2、邮寄报名材料
完成网上报名操作后,将报名材料通过中国邮政特快专递EMS邮寄至同济大学招生办公室(地址:上海市四平路1239号瑞安楼101A室,邮编200092,信封上注明“插班生报名”字样),截止时间为5月10日17时(以上海市邮政接收时间为准)。
邮寄报名材料须包括:
(1)报名申请表(统一报名平台打印,须本人签名并加盖所在高校教务部门公章);
(2)《2018年普通高等学校统一招生录取新生名册》(即考生录检表)复印件(须加盖所在高校招生部门、教务部门或档案部门公章);
(3)大学录取通知书复印件;
(4)所在高校第一学期成绩单(须加盖所在高校教务部门公章);
(5)学生证复印件(须包含报到注册信息);
(6)身份证复印件。
3、查看报名材料接收状态和报名资格审核结果
自5月8日起,可在材料送达后登陆统一报名平台查看。
4、注意事项
所有考生均应按要求准确填写个人网上报名信息并提供真实材料,对本人网上报名信息进行认真核对并确认。经考生确认的报名信息在考试及录取阶段一律不作修改,考生因不符合报名条件、网上报名信息填写错误、填报虚假信息、提交不实材料等弄虚作假行为而造成不能考试或被录取的,后果由考生本人承担。
考试方式为笔试。笔试科目为高等数学(总分100分)、大学英语(总分100分)、普通物理(总分100分),参照同济大学一年级本科生相关课程的学习要求进行考试。
考试日期:2019年5月26日(星期日)。考试地点:上海市四平路1239号同济大学四平路校区。具体时间、地点等安排以准考证为准。
2019年5月23日起,考生可登陆统一报名平台下载打印《考试准考证》。考生凭《考试准考证》、居民身份证和学生证参加考试,《考试准考证》正反两面在使用期间不得涂改。
考试成绩等相关信息通过统一报名平台发布。
1、考试成绩公布后,按三科考试总成绩从高分到低分排序,按照宁缺毋滥的原则,根据生源质量和招生计划数划定合格分数线,确定入围考生。
按照入围考生总成绩从高分到低分排序,按照分数优先、遵循志愿原则,依据考生报考专业志愿和专业计划数进行专业预录取。专业志愿之间不设级差。
对报考专业志愿无法满足且不服从调剂的入围考生不予录取。由此出现的缺额,不再递补。
划定合格分数线、专业预录取过程中考生总成绩相同时,依次以高等数学、普通物理成绩高低为顺序处理,再成绩相同时,以考生高考数学成绩与高考数学总分的比值高低为顺序处理。
预录取名单报学校招生领导小组审定。
2、预录取名单在同济大学本科招生网上公示一周。公示结束后报上海市教育委员会备案,并通过中国邮政特快专递EMS邮寄预录取通知书。
3、预录取考生当年9月凭预录取通知书到同济大学报到,该校汇总报到情况后报上海市教育委员会,经审核同意后通知学生所在高校办理相关手续。
4、预录取考生到同济大学报到时,须提交原就读高校出具的第一学年正式成绩单(加盖学校教务部门公章),如有不及格课程,将取消考生的预录取资格。
5、预录取考生在正式取得同济大学学籍前,若违反《同济大学本科生学籍管理规定》及同济大学其他规章制度,将取消插班生资格。
6、插班生在办理完成规定手续后取得同济大学本科生学籍。
1、插班生的学费、住宿费等参照该校同年级同专业学生的收费标准执行。
2、插班生不享受同济大学校内转专业政策。
3、插班生在原就读高校所修课程及学分,可由同济大学对应开课院系根据自行制订的办法,采用审核、考试、面试等办法进行认定。根据认定结果,有可能要求学生补修相关课程,如需补修课程较多,将安排学生编入下一年级学习。
4、插班生在取得学籍后修满转入专业规定的所有学分,通过同济大学本科毕业资格审核,将取得该校本科毕业文凭;符合学士学位授予标准的学生,将获得该校学士学位证书。
为确保插班生招生试点工作公平、公开和公正,插班生招生工作过程接受学校招生工作监察小组的严格监督,同时接受社会监督。考试全程录像。学校监察部门监督邮箱:jcc@tongji.edu.cn。
1、考生不得有伪造有关证明等弄虚作假的行为。一经发现存在弄虚作假的情况,将取消其考试资格、预录取资格或取消其学籍。同时将相关情况通报考生所在高校。
2、同济大学插班生招生工作报名及选拔考核不收取任何费用。
3、同济大学未委托任何个人或中介机构开展插班生有关工作,不举办任何形式的辅导班。
4、本简章由同济大学招生办公室负责解释。
地址:上海市四平路1239号瑞安楼101A室
邮编:200092
电话:(021)65982643
传真:(021)65981513
邮箱:tjzsb@tongji.edu.cn
同济大学本科招生网:http://bkzs.tongji.edu.cn
一、招生对象
招生对象为2018—2019年度上海市普通本科高校本科在校在籍一年级优秀学生,品德优良,一年级所修课程考试成绩均及格(含第一学期补考及格),并经学生学籍所在普通高校同意,身体状况符合相关要求。每位考生只可报考一个专业,且未填报其他高校插班生。本校学生不得报考本校插班生。
二、招生计划
三、测试科目与时间
文科类专业测试(笔试)科目:文史哲基础(400分)、英语(200分)
理科类专业测试(笔试)科目:高等数学(400分)、英语(200分)
测试时间:2019年5月26日(星期日)
具体测试时间、地点等安排以准考证为准。
四、报名及考核程序
(一)网上报名:5月6日至5月9日,考生登录复旦大学招生网网上报名系统注册后按要求准确、完整地完成网上报名。
完成网上报名等操作后按网页提示下载打印相关材料并经所在高校盖章后,与学籍证明、大学成绩单等材料一并于5月14日前(以邮戳为准)寄至复旦大学招生办公室。
(二)初审与笔试:5月22日起,考生可在复旦大学招生网网上报名系统中查询初审结果,通过初审的考生可查阅并下载复旦大学插班生测试(笔试)准考证。
考生按准考证规定的具体时间、地点参加笔试,须按规定携带有效身份证件(准考证、身份证、学生证)。
(三)测试(笔试)结果与面试:6月初考生可在复旦大学招生网网上报名系统中查询笔试结果。笔试总分过线,且单科达到该科目平均分的考生可下载面试准考证。
入围面试人选将按照各专业招生计划数的200%,根据笔试成绩由高到低予以确定。面试的具体要求与安排可查看面试准考证中的说明。
(四)面试结果与预录取:6月中旬,考生可在网上报名系统中查询面试结果。该校将结合笔试与面试成绩确定预录取名单,笔试成绩占60%,面试成绩占40%。预录取名单将在复旦大学招生网上公示一周,公示无异议者将获得预录取通知书。
预录取考生须在通知书规定时间内将预录取通知回执、《2018年普通高等学校统一招生录取新生名册》(即考生录检表,须所在高校招办或档案馆盖章有效)一并寄至复旦大学招生办公室。该校将对上述材料进行审核。
预录取考生须在第一学年结束后一个月内将所在高校开具的第一学年正式成绩单寄至该校,该校将进一步审核。
考生所提交的上述相关材料若不符合规定,将被取消插班生预录取资格。
五、学籍管理
(一)通过考核的学生,经复旦大学招生工作领导小组审定,并报请上海市教育委员会批准,按上海市教育委员会有关规定办理完成学籍手续后正式入读复旦大学。入读年级由相关院系确定。
(二)在取得复旦大学学籍前,学生若违反《复旦大学本科生学籍管理规定》及复旦大学其他规章制度,将取消插班生资格。
(三)学生在原就读高校所修课程及学分,可根据《复旦大学本科生成绩转换规定》由入读专业所在院系予以认定并经教务处审核和转换。
(四)根据该校规定,插班生不再享受复旦大学校内转专业政策。
(五)学生修满入读专业规定的所有学分,通过复旦大学本科毕业资格审核,将取得复旦大学本科毕业文凭;符合学士学位授予标准者,将获得复旦大学学士学位证书。
六、监督保障机制
(一)该校在实施本简章的过程中做到招生方案公开、选拔方法公平、录取结果公示。
(二)复旦大学插班生招生工作全程接受复旦大学监察处监督。
七、咨询及联系方式
地址:上海市杨浦区邯郸路220号复旦大学招生办公室
邮编:200433
招生咨询呼叫中心:021-5566 6668
传真:021-5566 4345
电子邮箱:admission@fudan.edu.cn
复旦大学招生网:www.ao.fudan.edu.cn
复旦大学本科教学信息网:www.jwc.fudan.edu.cn
复旦大学主页:www.fudan.edu.cn
复旦大学监察处:021-6564 2601,jiancha@fudan.edu.cn
本简章由复旦大学招生办公室负责解释。
01
报名条件
2018-2019年度上海市普通本科高校本科在校在籍一年级优秀学生,且符合本市普通高校招收插班生条件,经学生学籍所在普通高校同意,身体健康,符合该校招生专业的体检要求,修满所在高校规定的第一学年课程(学分),且成绩优秀(一年级修读课程无不及格科目)、品德优良(大学期间无违纪行为)。
02
招生专业及计划
03
报名办法
1.网上报名
登陆上海市高校插班生统一报名平台 www.cbs.fudan.edu.cn/registers/login 报名,
网上报名时间为:2019年5月6日-5月9日。
报名流程如下:
(1)登录上海市高校插班生统一报名平台,申请报名号(请考生务必牢记网上报名号和密码,以便打印准考证、查询考试成绩及录取结果等信息);
(2)按系统要求完成基本信息填写,并在申请报考大学的列表中选择华东师范大学;
(3)根据该校报名流程提示操作即可。每人限报一个专业。
2.寄送报名材料
完成网上报名后,须将报名表原件(报名表须加盖现就读高校教务处公章)、学生证复印件和身份证复印件于5月13日前以EMS特快专递形式邮寄到该校招生办公室(上海市中山北路3663号干训楼419室)。
3.材料审核及打印准考证
材料审核合格的考生,于5月23日登录上海市高校插班生统一报名平台打印准考证。
04
考核科目及时间
1.初试(笔试):
考试时间:5月26日(周日)
社会科学类 | 自然科学类 | |
上午9:00-11:00 | 大学英语(相当于三级) | |
下午13:30-15:30 | 阅读与写作 | 高等数学 |
每门科目考试满分100分。
考试地点:华东师范大学闵行校区,具体地点及注意事项详见准考证说明。
2.复试:含面试、笔试,详见附表1。复试时间、地点另行通知。
05
录取原则
1.复试人数原则上不超过最大招生计划数,按照初试两门考试成绩总分排序确定初试合格线(末位同分全进入复试)。
2.专业复试包括笔试和面试,复试成绩按笔试占50%、面试占50%合成,满分200分。复试成绩低于120分的考生不得录取。
3. 学校按照招生计划数,以综合成绩【综合成绩=初试成绩+复试成绩】为依据,确定预录取名单。若综合成绩相同,按照复试成绩排序。
4.被预录取的学生需提供当年高考录取的《普通高等学校统一招生录取新生名册》(即录检表,须原所在高校招办或档案馆盖章有效)和一年级就读所有课程的成绩单的复印件(需经所在学校教务处盖章)。凡成绩单有不及格科目的学生将被取消预录取资格。
5.学校将预录取名单和有关材料上报上海市教委审批。经审批同意的学生获发正式录取通知书,按“插班生”途径进入该校相关专业就读(部分专业须从一年级就读)。经批准进入该校就读的学生,可取得该校学籍。
6.插班生录取学生进校后不得提出转专业申请。
06
注意事项
1.申请材料应当清晰、真实、完整。申请材料中存在虚假内容或者隐匿可能对考生产生不利影响的重大事实的,插班生招生过程中违规违纪的,一经查实,将按《普通高等学校招生违规行为处理暂行办法》(教育部第36号令)处理,取消考生继续参与后续招生工作的资格;已经获得预录取资格的,取消预录取资格;已经入学的,按教育部和学校相关规定处理。
2.体检不符合教育部《普通高等学校招生体检工作指导意见》的,将根据国家有关规定取消录取资格或调整至适合专业。
3.招考信息通过华东师范大学本科招生网发布,不再另行通知。考生报名后应及时关注网站信息;未及时查询网站信息所造成的后果由考生承担。
4.该校未委托任何个人或中介组织开展插班生招生考试有关工作,不举办任何形式的考前辅导班。
5.若教育部或有关部门2019年相关规定有变化,则按新规定执行。未尽事宜按教育部、上海市教委和该校的有关规定执行。
07
领导与监督机制
1.插班生招生工作在学校招生工作领导小组的领导下进行,重大事项由招生工作领导小组集体讨论决定。
2.招生工作接受学校纪检监察部门的监督,并主动接受社会监督。
08
联系方式及其他
华东师范大学招生办公室
通信地址:上海市中山北路3663号(200062)
咨询电话:021-62232212
微信公众号:华东师大本科招生
华东师范大学本科招生网:www.zsb.ecnu.edu.cn
监督电话:021-54344605
监督邮箱:jwjc@admin.ecnu.edu.cn
本招生简章解释权归华东师范大学招生办公室。
一、招收对象
2018年秋季入学的上海市普通高校在校在籍全日制一年级本科学生,且符合上海市教育委员会关于招收插班生试点工作的其它相关规定。
二、招生计划及招生专业
招生最大计划数为30名。
考生只能填报与本人在读专业(或专业大类)相同或相近的专业,具体详见上图。其中报名条件对应的专业大类可以参考教育部发布的《普通高等学校本科专业目录(2012年)》(教高[2012] 9号文)。
三、报名办法
1.网上报名:考生在5月6日至9日之间登录上海市插班生网上报名平台(http://www.cbs.fudan.edu.cn/)进行网上报名。
2.报名材料提供:
报名材料收取截止时间:5月12日(星期日)(以收件日邮戳为准)。将报名材料邮寄至华东理工大学本科生招生办公室,地址:上海市徐汇区梅陇路130号华东理工大学本科生招生办公室(研究生楼14层),邮政编码:200237。建议使用邮政EMS特快专递。所有申请者递交的申请材料一律不予退还。
报名材料包括:
(1)报名表(含所在高校同意报考意见,须加盖所在高校盖教部门公章);
(2)高考录取的录检表复印件(加盖在读高校招生办公室公章或档案馆公章);
(3)所在高校第一学期成绩单(须加盖所在高校教务部门公章);
(4)二代身份证复印件(正反面)。
3.材料初审及网上缴费。
该校对收到的报名材料进行材料初审,考生可于5月16日登录上海市插班生网上报名平台(http://www.cbs.fudan.edu.cn/)查询材料初审结果。
初审合格者可按照上海市教委规定的缴费方式进行网上缴费。网上缴费时间5月16日、17日,报名考试费为103元/人,未在规定时间内完成网上缴费的考生视为自行放弃考试资格。
4.领取准考证。准考证由该校统一打印,考生可于5月26日第一门考试科目开考前到考试地点领取准考证。5月24日左右在该校本科招生网(http://zsb.ecust.edu.cn)公告具体安排,请各位考生密切关注。
四、考试内容及考试安排
考试包括笔试和面试两部分。
1)笔试。笔试成绩占综合成绩的60%。
考试安排:
考试时间 | 5月26日(星期日) | ||
9:00-10:30 | 12:30-14:00 | 14:30-16:00 | |
考试科目 | 现代基础化学 或大学物理 或经济学 或设计快题 | 高等数学 | 大学英语 |
考试地点 | 华东理工大学徐汇校区(徐汇区梅陇路130号) | ||
五、录取
根据考生的综合成绩及考生专长、德智体全面衡量,择优确定各专业的预录取插班新生名单。
插班生预录取结果在6月底公布,并网上公示插班新生预录取名单。经公示无异议的预录取名单由该校报上海市教委审批,经审批同意的插班新生按“插班生”途径升入该校相关专业就读,进校后按该校学籍管理办法管理。
六、收费标准
插班生的学费、住宿费参照该校同年级同专业学生的收费标准。
七、招生监督
该校插班生招生全过程接受校招生工作监督小组监督,使整个招生过程做到标准明确、办法公开、程序规范。监督电话:021-64252688。
八、联系方式
通讯地址:上海市徐汇区梅陇路130号华东理工大学本科生招生办公室(研究生楼14层),邮政编码:200237
咨询电话:021-64252763
招办邮箱:zsb@ecust.edu.cn
本科招生网:http://zsb.ecust.edu.cn/
九、本简章由校本科生招生办公室负责解释。
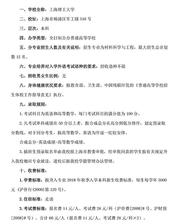
一、校名、地址
学校全称:华东政法大学
松江校区:上海市松江大学园区龙源路555号(邮编201620)
二、层次
本科
三、办学类型
全日制公办普通高等学校
四、专业培养对外语考试语种的要求
语种不限,入学后外语教学语种为英语。
五、报名条件
2018-2019年度上海市普通本科高校在校在籍一年级优秀学生(艺术体育类、网络生、定向生、内高班、少数民族预科生除外),无违纪违规记录,大一学年所修课程考试成绩全部合格(无不及格记录),并经学籍所在院校同意。按照上海市教委规定,每位考生只能报考1所学校。
六、招生专业以及计划
招生计划为26名,具体安排如下:
学院 | 专业(方向) | 招生计划 |
经济法学院 | 法学(经济法) | 3人 |
国际法学院 | 法学(国际经济法) | 3人 |
政治学与公共管理学院 | 政治学与行政学 | 8人 |
社会发展学院 | 社会学 | 4人 |
社会学(社会管理) | 5人 | |
社会工作 | 3人 |
七、身体健康状况要求
参照国家教育部、卫生部有关高校招生体检工作的指导意见执行,具体内容可登录该校招生网站查询。
八、考试
考试包括笔试和面试两部分。
(一)笔试
笔试总分为250分,笔试科目为大学语文(总分100分)、大学英语(总分100分)、法律基础(总分50分)。
(二)面试
笔试成绩达到合格线后,学校按照不超过招生计划总数150%的比例,根据笔试成绩从高分到低分确定参加面试考生名单。
面试总分为100分,重点考核考生的综合素质、创新思维等内容。面试时间、地点另行通知。
九、录取
(一)录取规则
在考生笔试、面试成绩均达到合格线的基础上,学校按照考生笔试成绩、面试成绩计算总成绩,即总成绩=笔试成绩+面试成绩。在专业录取过程中,学校根据分数优先的原则,结合各专业招生计划数,进行专业录取。对最低录取分数线上的同分考生,按照笔试成绩进行比较;若笔试成绩、面试成绩均相同,则再按照大学语文、大学英语成绩依次进行比较。
在专业录取过程中,学校将根据专业录取情况以及考生所填写的“是否愿意调剂”情况,做相应的调剂录取,不再与考生联络。
(二)录取程序
1.公示:拟录取名单在学校招生网进行公示。
2.录取:拟录取考生务必于9月初将本人大一学年就读所有课程的成绩单的复印件(需学籍所在院校教务处盖章)提交该校招生办,经招生办审核通过的考生,将发放华东政法大学录取通知书。凡成绩单中有不及格科目的学生将被取消拟录取资格。
插班生正式录取名单由该校报上海市教委审批,按“插班生”途径升入该校相关专业就读。
十、学费标准
专业 | 学费收费标准 | 住宿费 |
法学(经济法) | 每生每学年6500元(沪价行[2000]第120号) | 1200元/人/学年 |
法学(国际经济法) | ||
政治学与行政学 | 每生每学年5000元(沪价行[2000]第120号) | |
社会学 | ||
社会学(社会管理) | ||
社会工作 |
十一、颁发学历证书的学校名称及证书种类
修学期满,符合毕业要求,颁发华东政法大学本科毕业证书。
十二、学生资助政策
学校认真执行国家和上海市相关学生资助规定,被本校录取的家庭经济困难学生入学后可按规定申请国家奖学金、国家励志奖学金、上海市奖学金、国家助学金、国家助学贷款、勤工助学岗位、特殊困难补助和学费减免等。同时,学校还设立了综合奖和各类单项奖等学年奖学金以及40余个社会奖助学金。学校承诺确保被本校录取的学生不因家庭经济困难而辍学。
十三、其他须知
(一)报名办法
1.网上报名:
报名时间:2019年5月6日—5月9日
报名方法:登录上海市高校插班生统一报名平台www.cbs.fudan.edu.cn,进行网上注册,按照要求填写相关信息,完成报名后打印报名表,并加盖所在学校教务处印章。
2.现场确认
时间:2019年5月13日(周一)9:00-15:00
地点:万航渡路1575号华东政法大学 交谊楼 一楼 第四会议室
(请考生事先准备好以下材料):
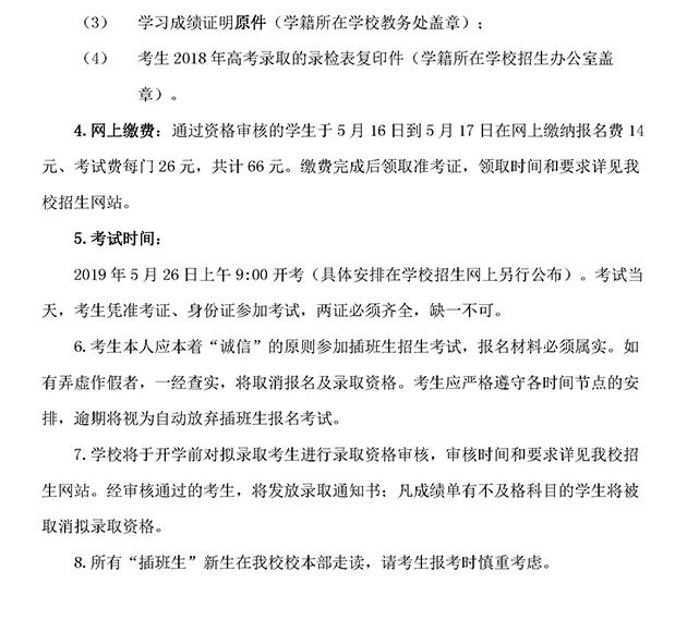
(1)报名表(考生本人签名,并加盖所在学校教务处印章);
(2)本人身份证原件及复印件;
(3)学习成绩证明原件(所在学校教务处盖章);
(4)2018年高考录取的录检表,加盖所在学校招生办印章或档案馆印章;
3.缴费事宜
按照市教育考试院安排,插班生考试报考费将通过网上平台统一进行缴纳,具体标准为:报名费14元、考试费每门26元,共计92元(沪价费〔2002〕8号、沪财预〔2002〕8号)。5月16日,考生在报名平台查询报名审核结果,审核通过的考生,按照缴费流程要求以及缴费标准,在5月16日-17日完成缴费。未缴费的考生视为未完成插班生报名流程,不予参加考试;缴费后因考生个人原因未参加考试的,已缴纳的考试费用不予退还。缴费成功的考生可于5月23日以后打印准考证。
4.打印准考证
考生完成现场确认后,在规定时间登录报名平台彩色打印准考证。考试当日,凭准考证、身份证参加考试;二者缺一不可。
(二)笔试参考书目
1.大学语文(古文部分参考书目:《古文经典选读》,侯迎华主编,北京大学出版社,2017年3月版);
2.法律基础(参考书目:《法学通论》,洪冬英主编,上海人民出版社,2014年3月版;相关法律条文如有变动的,以最新公布的为准);
(三)笔试时间、地点
科目 | 时间 | 地点 |
大学语文、法律基础 | 5月26日(周日)9:00-12:00 | 松江校区龙源路555号明法楼西楼 |
大学英语 | 5月26日(周日)14:00-16:00 |
十四、监督
学校招生工作监察小组参与招生工作全过程,整个招生过程做到标准明确、办法公开、程序规范。监督电话021-57090496。
十五、招生联系方式
通讯地址:上海市松江区龙源路555号华东政法大学招生办公室(明志楼A210),邮政编码:201620
咨询电话:021-57790220
本科招生网:http://zsb.ecupl.edu.cn
Go to "Discover" > "Top Stories" > "Wow"