英文原题:A Modular Fluorescent Sensor Motif Used to Detect Opioids, Protein–Protein Interactions, and Protease Activity
通讯作者:Wenjing Wang, 密歇根大学
供稿人:李可心, 北京大学
大家好,今天为大家介绍一篇ACS Chemical Biology的文章,题目为 “A Modular Fluorescent Sensor Motif Used to Detect Opioids, Protein–Protein Interactions, and Protease Activity” 。本文的通讯作者是来自密歇根大学的Wenjing Wang教授。
模块化的荧光传感器组件能够检测多种信号,如蛋白质-蛋白质相互作用、蛋白质激活或抑制,可广泛应用于研究细胞过程。现有的模块化荧光传感器主要是基于环状排列绿色荧光蛋白(cpGFP)、split GFP和带有荧光抑制肽的GFP。其中cpGFP已广泛应用于实时探针的设计,这类探针具有可逆荧光变化的优势,从而能够提供关于细胞信号转导的高分辨时空信息。然而,基于cpGFP的实时荧光探针需要针对每一种靶标进行大量的工程设计,限制了其普适性。相对地,split GFP和GFP增强/抑制系统都能够检测PPI和蛋白酶活性。但由于信号不可逆,会随时间不断累积,因此不能提供这些细胞事件的时间信息。因此,需要一种新的基于GFP的时间控制集成传感器来提供细胞特定过程的时空信息。
作者发现了一种由cpGFP和单域抗体Nb39组成的新型荧光传感器组件,在cpGFP和Nb39融合表达并相互结合时,cpGFP的荧光团形成受到抑制,而当阿片类物质(opioid)结合其受体(OR)时,Nb39也与激活的OR结合,释放和激活cpGFP,发出荧光信号。该传感器此前被用作阿片类的传感器,称为SPOTIT。本文中作者证明该系统是高度模块化的,cpGFP-Nb39结合时荧光受到抑制,而分离时荧光被激活,针对该激活机制可设计两种策略,即通过Nb39与更高亲和力的蛋白结合或直接将二者连接部分的肽段进行切割(图1)。作者根据这两种策略对上述荧光传感器进行改造,通过化学双门控实现特定时间内的检测,对象包括阿片类分子、多种蛋白质-蛋白质相互作用(PPI),以及蛋白酶活性。一系列化学门控的cpGFP-Nb39传感器组件被命名为“SPOTon”。
图1. 两种分离Nb39与cpGFP并激活荧光的方法
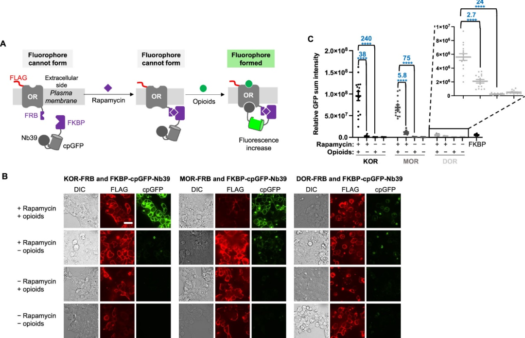
首先,作者利用rapamycin诱导的FRB和FKBP的异源二聚体对此前检测阿片类物质的不可逆的传感器SPOTIT添加了化学门控。将FKBP固定在cpGFP-Nb39的N端,将FRB固定在mu、kappa和delta三种阿片受体 (MOR、KOR和DOR) 的C端,仅在rapamycin诱导FRB和FKBP异源二聚后,阿片类物质才能激活传感器发出荧光信号(图2)。在证明该方法拥有较高信噪比和稳定性后,作者选取了效果较好的KOR和MOR体系对rapamycin的添加条件进行了优化。
图2. 化学门控阿片传感器 (A)带有化学门控的SPOTon阿片检测示意图;(B)化学门控的阿片传感器(基于KOR、MOR和DOR)的共聚焦成像;(C)SPOTon阿片检测的定量结果
SPOTon阿片传感器表现出了240倍对rapamycin诱导的FKBP-FRB异源二聚的依赖,这表明了它在检测其他PPI方面的潜在应用。因此,作者将FKBP-FRB模块更换为其他相互作用蛋白质对,如sspB和ssrA,检测在添加阿片后的一段时间内的特定PPI(图3)。仅在相互作用蛋白质对彼此匹配时,才能激活SPOTon的荧光信号(图3B-C)。
图3. 利用化学门控的SPOTon传感器检测蛋白质-蛋白质相互作用
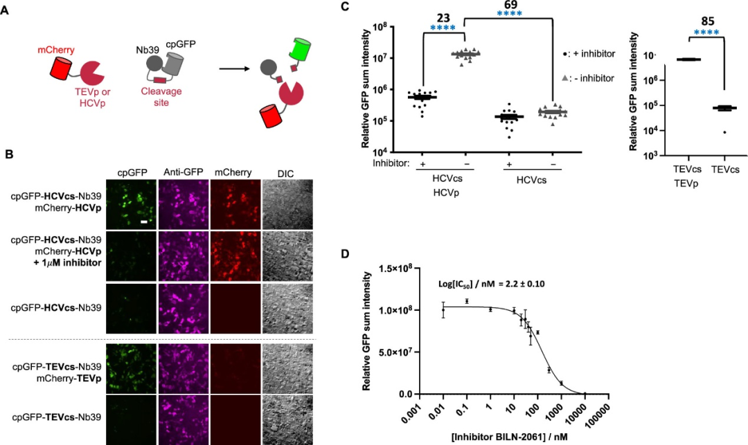
最后,作者应用另一种激活策略,在Nb39与cpGFP连接肽段处设置了特定蛋白酶的切割位点,在活性蛋白酶存在的条件下,该位点被切割,从而释放激活的cpGFP,发出荧光(图4A)。这种策略不需要膜蛋白OR的参与,因此不局限于细胞膜附近的检测,且信号更高。作者以TEV蛋白酶和HCV蛋白酶为例,展示了该传感器较高的灵敏度和信噪比。
图4. SPOTon用于检测蛋白酶活性
总而言之,本文开发了一套带有化学门控的SPOTon荧光传感器,并分别展示了在活细胞特定时间内对小分子、蛋白质-蛋白质相互作用以及蛋白酶活性的原位实时检测。这套高度模块化的系统具有被纳入到多种工具设计中的潜力,可广泛应用于活细胞中生物学过程的检测与分析。
扫描二维码阅读英文原文
ACS Chem. Biol. 2022, ASAP
Publication Date: August 4, 2022
https://doi.org/10.1021/acschembio.2c00364
Copyright © 2022 American Chemical Society
点击“阅读原文”
你“在看”我吗?