欢迎关注我们,一站式获取海量语言学资源
——以大学英语课程为例
复旦大学 蔡基刚
文章主要观点:
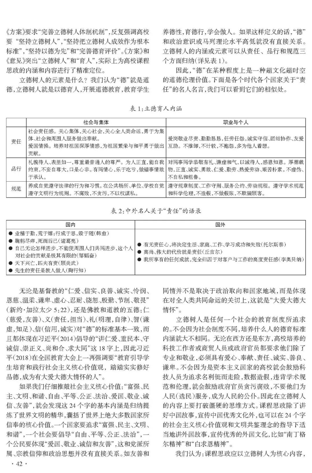
课程思政的核心内容是立德树人,课程思政的终极目标是让我们“修好品德,成为有大爱大德大情怀的人”。社会主义核心价值 “富强、民主、文明、和谐、自由、平等、公正、法治、爱国、敬业、诚信、友善”的 24字是立德树人的具体内涵或元素。一个国家要追求“富强、民主、文明、和谐”,一个社会要倡导“自由、平等、公正、法治”,一个公民要体现“爱国、敬业、诚信和友善”,这和党派所属、宗教信仰和政治思想并没有直接关系。如友善和同情并不是取决于政治取向或国家地域,而是体现在对全人类共同命运的关切上,这就是“大爱大德大情怀”。
立德树人是任何一个社会的教育制度所追求的。不会因为社会制度不同,培养什么人的德育标准内涵就大不相同。无论在西方还是东方,高校培养的科技工作者或商贸人员或政府官员都要求他们除了专业和敬业,必须具有爱心、奉献、责任、诚实、善良、谦卑。不会因为是资本主义国家的高校就会鼓励科技人员为追求名利铤而走险,数据造假,违背学术规范和伦理,就会鼓励政府官员贪污腐败,不要他们为人民(选民)服务,成为人民的公仆。因此在立德树人的内容上要打破僵硬的思维方式。课程思政除了讲好中国故事,宣传中国优秀文化外,也可以在24个字的社会主义核心价值观和文明共鉴理念的指导下适当地讲外国故事,宣传优秀的外国文化。
课程思政不是加法,而是方法。外语教学中的课程思政就是隐性地(潜移默化和润物无声地)通过语言教学实现立德树人功能。如学术英语课程中的文献引用和方法设计的教学,就可通过学术规范和伦理道德的讲解,培养学生不剽窃不造假的诚信,一丝不苟的敬业和责任等。
点击下方图片可放大查看页面
蔡基刚 | 学科交叉:新文科背景下的新外语构建和学科体系探索
蔡基刚 | 课程思政视角下的大学英语通识教育四个转向:《大学英语教学指南》(2020版)内涵探索
蔡基刚:ESP 与我国大学英语教学发展方向 |《外语界》2004(2)
蔡基刚:学术英语? 通用英语? 对学术英语再认识 |《西外学报》2019 (1)
蔡基刚:高校英语专业定位的挑战与颠覆--《普通高等学校本科英语专业教学指南》颁布思考
蔡基刚 | 外语教学、二语教学、国际通用语教学?关于英语教学‘一条龙’外语教育模式
蔡基刚:一流本科课程与专业建设的重组新概念——以外语学科为例
蔡基刚:英语在中小学的主课地位与公民素质和能力的培养 | 光明日报
课程思政相关阅读:
《大学英语教学指南》与课程思政建设——把握新版《指南》时代要求,践行课程思政育人使命
转载编辑:应用语言学研习
微信公众平台审核: 梁国杰
数说 | 国家社科思政专项2020年立项题目和2021年选题指南
文献延伸阅读(研习人指引)
本平台友情整理相关文献索引链接,
欢迎感兴趣的朋友按需选购。
精选推荐
定价:¥68
限时优惠价:48.96
定价:¥55.90
扫码即享限时优惠价:44.5
在线公益论坛 | 线上线下混合式教学:理论与实践(复旦新学术承办)
扫码关注↑↑↑ 即可获取最新入群二维码!
目前已有2.97万语言文学、区域国别学
研习者关注本公众号
欢迎加入交流群,分享学习,共同进步!
亲爱的研习人,
一起来点赞、在看、分享三连吧!