欢迎关注我们,一站式分享海量语言学术资源
来源编辑:学术派公众号
敬请星标应用语言学研习,喜欢请点赞,分享请转发⭐
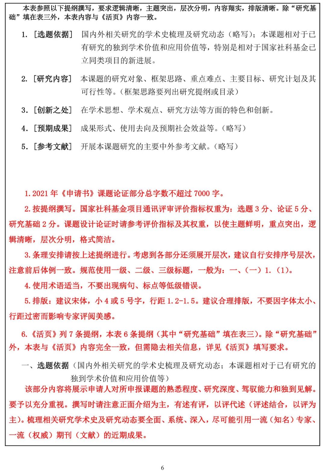
进入12月,意味着新一年度的国家社科基金申报要拉开大幕了。本文根据2021年度国家社科基金项目申请书的结构给出了表格各个部分的填写要点、撰写思路以及一些细节提示,具有重要的参考价值。如2022年申请书表格有所调整,还请您及时对照调整。
来源:百度文库,原出处不详,版权归原作者所有,如有侵权请联系处理。
综合编辑:应用语言学研习
微信公众平台审核:研习君
文献延伸阅读(研习人指引)
本平台友情整理相关文献索引链接
欢迎感兴趣的朋友按需选购
友情推荐
点击左下方阅读原文,发现更多语言学好书!
正版包邮!出版社直供,扫码查看详情
扫码关注↑↑↑ 即可获取最新入群二维码!
目前已有 4.99 万语言文学、区域国别与
跨文化传播学研习者关注本公号
欢迎加入交流群,分享学习,共同进步!
亲爱的研习人,
一起来点赞、在看、分享三连吧!