按: 如果中国的精日文人公知们,精神上内在上这么肤浅、天真、羸弱,无知于日本亲美仇中的现实日本民意80、90%以上仇厌中国,间接影响到中国国民中部分人也崇拜日本,每年光买日本品牌产品和旅游就奉送大堆利益,甚至产生错误历史观文化观扯什么大唐在日本。
中国面对的可是丛林般竞争、西方围攻的世界! 我国的意识形态,长期以来被这样一群没什么真才实学、收外国经费、以吹捧外国、诋毁中国为荣的人主导,而我们过去对这一切习以为常。
我担心, 这么天真、肤浅、好骗、羸弱的精日文人公知,会给中国带来怎样的竞争劣势隐忧?
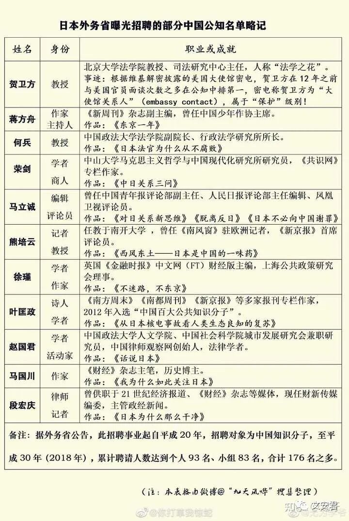
0. 蒋方舟事件 火了。
缘由是,日本外务省,把它们资助的中国文人名单,公布了一小部分,
具体内幕我们尚不得知,不过,被资助的人都写了颂扬日本的文章 。
不用洗什么中日友好文化交流 。
日本外务省文件,写得明明白白,每一笔投入都做了项目评估,而且有结果分析报告。
蒋方舟的《东京一年》,就是项目成果,外务省可是注明的。
1. 最近推特上,有位在日本的中国人,作为“精日”份子,吹捧舔日本真是饥不择食,
连日本一则停电通知,她居然大舔:
“日本的服务就是这么细心周到”
引发中国网友群嘲:
别舔日本了,中国电网停电,停水、停电、停气,小区物业都会在群里发通知,楼栋管家也会发朋友圈,一楼入户大厅也会贴通知,哪怕是电梯检修也会通知,本地水务、电网、燃气公司的公众号,也都会提前几天推送信息。
我们现在基本没停过电吧。 这个人现在在中国生活过吗? 这些精日的都是Low逼,还活在上个世纪么? 舔成这样,至于吗?! 别戳穿他们了,这都是最后的倔强了 真够恶心的,为了一点可怜的优越感 这种人过的是有多惨? 其实那帮人挺可怜的。 废了老大劲去那边当了二等公民,以为会比国内好,结果落差太大,只能各种找优越感来贬低国内。 舔的角度越来越奇特,还是可怜可怜人家吧,需要找各种奇葩的角度舔也是不容易了! 这种精日的已经没有自尊了!能舔尽舔,不能舔强舔,试图给自己找点心里平衡,在日本沉入太平洋之前寻求安慰。
2. 在中国大陆,不止这些可笑的吹捧日本的精日。
还流传着奇怪的日本食品安全 的传说。
然而,根据保健所等上报至厚劳省的统计,日本每年,都至少会发生上千件集体食物中毒。
来看看日本在2020年的半年时间发生的大型集体中毒事件 ,字数有限,仅统计人数较多新闻:
11月11日八王子市某设施,急救救生员培训生46人腹泻和腹痛,产气荚膜杆菌引起食物中毒。 11月11日东京某保育园发生28名1-6岁儿童组胺过敏。怀疑是乌冬面调味汤汁包煮过久造成组胺中毒。 10月31日:爱知县某旅馆,19名住客吃了刺身后出现腹痛发烧等症状,沙门氏菌引起的食物中毒。 10月31日:北海道釧路市某宾馆自助餐21人出现腹泻等症状,金黄葡萄球菌引起食物中毒。停业3天处分。 10月30日:岐阜县某保育园1-6岁幼儿34人出现发烧腹痛等症状,其中24人去医院就诊,3人住院。沙门氏菌引起的食物中毒。 10月12-22日:东京某小学发生105人的集体食物中毒,1-6年级的学生103名和1名男教师和供餐职员1名,大肠弯曲杆菌导致的食物中毒。停业7日处分。 10月12日: 佐贺县某保育所发生43人呕吐和腹泻等症状的集体中毒,其中0-5岁幼儿38人和职员5人。诺如病毒造成的食物中毒。 9月29日:埼玉某初中发生学生和老师共146人集体食物中毒,产气荚膜梭菌引起食物中毒。3天停业处分。
9月12-23日岐阜某幼儿园54名学童食物中毒,暂时停业。 9月18日:秋田某酒店供餐致高中生27人食物中毒,停业4天。 9月18日:长野饮食店便当50人食物中毒,停业3天。 9月10-11日:松山拉面店 8人食物中毒,停业2天。 9月9日:静冈外卖便当店95人食物中毒,暂时停业。(包括幼儿园儿童59人,高中生22人等) 9月8日:残障设施供餐致残障人士12人食物中毒,停业3天。 8月28日:东京外卖便当店155人食物中毒,停业3天。(中毒者包括学校,公司,医院)
8月25日:千叶县木更津市某养老院供餐导致た56~103岁的57位老人以及职员出现腹泻症状,产气荚膜梭菌引起食物中毒。3天停业处分。 8月4日:千叶市某高龄老人住宅提供的餐点致呕吐和腹泻等,64~95歳的男女17人食物中毒,金黄葡萄球菌引起食物中毒。 7月22日:爱知县岩仓市便当店给幼儿园提供的餐点致22名幼儿腹痛等,沙门氏菌引起的食物中毒。 7月8日:爱知县小牧市某幼儿园18名幼儿食物中毒,其中2人住院治疗,沙门氏菌引起的食物中毒。 7月4日:滋贺县大津市监狱内120人出现腹泻呕吐腹痛等症状,发生集体食物中毒,停业5日处分。 6月:埼玉县八潮市15所学校近期发生大规模食物中毒事件,共有3453人出现腹泻腹痛等症状,致病性大肠杆菌(O7)导致的食物中毒。停业约4个多月11月已开启营业。#日本中小学近3500人食物中毒#
6月6日:宫城县石卷市出货的鲸鱼肉造成同市和北海道和福冈等多地出现食物中毒,共34人出现腹泻发烧等症状。
……
半年就这么多学生、孩子食物中毒? 日本政府和日本人,怎么不反思一下,对待食品安全,这么随意?
这才仅仅是,日本半年的、一定人数以上的食品安全中毒事件。
3. 中国的日精们,被日本外务省的宣传费,和中国大陆的崇日媒体公知们塑造的假象所洗脑, 居然讲出: “日本如果出现食品安全,供货商及其家人一辈子是不可以经营食品的。” 这种话,偏离事实有多远?
日本人,要是知道中国大陆的媒体和公知如何吹嘘日本食品多安全,自己一定都会惊讶不已。
日本,从森永毒奶粉事件,到2000年的雪印牛奶1万5千人食物中毒等等,怎么就成了媒体和公知眼中的 食品安全的典范国 了?
4. 再看看日本的医疗事故 。
中国人从事日本旅游,日语培训,日本留学行业,日货代购的,太多了。 最恶心的是,还有一些人自己被忽悠进坑里了,不愿承认被坑还去坑别人。 5. 中国媒体公知文人们,除了政治,都在神话日本,
以前公知每天吹的是,日本神奇马桶水干净到可以喝。
——言下之意日本人素质太高、太讲卫生了,每次把马桶洗得干净到自己舀一勺子起来喝。
过去,崇洋媚外的大量公知文人,占据了中国的网络。
用不符合事实的造假、编造故事、极度美化,去吹捧欧美日,贬损中国的一切。
《日本盘子一定要洗七遍》
《夏令营中的较量》
《野田圣子喝马桶水》
日本人清洁马桶,自己喝马桶水?
怎样奇特的脑回路,可以让中国公知编造这种低智商新闻?
6. 日本新干线,事故也挺多的,
但中国国内几乎不报道,好像以为日本铁路从没事故一样。
日本造假频发,比如日本神户钢造假,飞机发动机造假,给越南造桥下沉,英国高铁车厢空调漏水,胡志明地铁贪污,东芝财务造假等等……
但是中国公知文人喜欢吹捧:日本品质无造假。
神马,日本是暴走族之乡?
不可能,日本人最守秩序了。
神马,索尼销量造假?
不可能,日本最有工匠精神了。
神马,三菱质量问题拒绝召回?
不可能,日本是成熟的资本主义国家,最注重售后和用户体验了。
神马,日本民众反映医疗开支压力大?
不可能,除了中国,全球都是免费医疗的。
神马,东京自杀率全球最高?
不可能,日本的上班族多幸福呐。
中国的公知媒体文人们,几乎都假装没发生看不见。
7. 这是中国媒体公知文人们,几十年来一直灌输的,
所谓清洁、干净、自律、高贵 的日本,高贵而文明 的日本。
一场新冠疫情,陆客不去了,就没法栽赃了,才知道日本港台人真正的“素质”。 首先,我并不反对中国公知媒体文人们,赞美美化欧美日本港台人素质高、文明高。 9. 其次,你们不该言下之意,把这些说成是“中国独有的”。 一会儿民族劣根性,一会儿中国人文明素质就是差,一会儿中国人心肠不好。 10 . 中国的媒体公知文人们,习惯于过分美化欧美日本, 公知文人媒体们,直接美化了欧美日本,打击了国人的自信心。 我始终认为,多认知竞争对手或者别人的优点,这不是坏事。 只要这种认知,不是为了刻意过度贬损丑化自己的文明和人种。 日本匠精,日本礼仪,日本旅游名胜,日本高度自动化社会,科技产业世一。
日本这些年对中国的宣传:
中国人声音大,中国人素质低,中国落后,各种奇葩事,人傻钱多来旅游爆买。
这种认知洗脑,给日本带来的经济利益是非常巨大的。
以至于,部分国人形成了一种认知:日本的就是先进、进步、高级的。
日本外务省,在中国的宣传经费多多,日本人和操控的中国公知们,
在中国舆论上,给日本营销造神 了几十年,
这种洗脑的程度之深,简直是触目惊心! 12. 我不反对,中国媒体公知文人们,每天抨击辱骂中国人的素质文明何等低劣,多么差。 中国大陆14亿人,比欧美日本加拿大澳洲加起来还多。 中国的食品不安全。中国企业造假。中国的东西品质不好……
13. 一个人,如果没有自信的时候,不是极端的自大,就是极端的自卑。
一个国家和民族同理。
我一点不反对客观、符合事实地,称赞欧美日本。
多看别人的优点,是没错的。
只要这个认知,符合基本事实。
但我反对的是,一边不符合基本事实地极度吹捧美化欧美日本,一边极度丑化贬损自己民族人种文明文化。 通过各种软性的手段和宣传,资助扶持某些特定目的的账号和人士, 过度美化了他们自己,为本国带来了巨大的经济和文化利益。 这既是显性的利益,让中国人追捧买外国货,盲目崇拜外国品牌 中国的媒体、媒体人、公知、文人们,你们真的应该向中国做实事的工程师们、企业家们学习。 等中国国力、军力、经济全面赶超美国,你到时再来看! 看看华为,看看大疆创新,看看中微半导体……看看那些,每天努力让中国产品更好、环保更好的工程师、农民、清洁工们!
往期文章:
疫情系列:
西方神话的破灭:中国公知疫情言行大赏析
武汉封城日记作家方方:西方会颁诺贝尔和平奖文学奖给她吗
方方为何引众怒?中国民意唾弃公知的原因
假如中国没控制住疫情?
英国伦敦封城:中国公知脸肿
疫情两年,世界大变:《纽约时报》的预言
新疆西藏系列
反中狂潮:被抹黑的新疆
反中狂潮:被抹黑的西藏
反中狂潮:境外舆论中的新疆
中国为什么几千年来不是宗教国家?
新疆3则小故事-大学生一个人走新疆
一位统派人士对新疆的感想
中国和美国民族政策:有何不同?谁更成功?
战火纷飞的舆论战前沿:新疆
新疆棉花的战争:抵制HM与中国应战策略
本人正式应聘美国中央情报局高官
中国新疆人是幸福的
中国如何打赢新疆棉花战争?:除了抵制,更要索赔
《暗流涌动》新疆反恐纪录片震撼人心:19点感想
台湾香港系列
台湾教科书:仇中从小洗脑,亡其国必先亡其史
台湾二二八事件里的共产党人:一个悲剧,三个政党
共产党烈士,被台独用来洗脑煽动仇中
如何评价日本人岩里正男?
为了仇中,开心吃美国瘦肉精吧
中国打压灭绝地方语言?
台湾作为美国的人肉炸弹何时爆炸?
大陆同胞快来解救我们
港台是美国的人肉炸弹:对付美国,而不是攻打台湾
香港人求仁得仁:闹事到失业大增
中国大陆是个很神奇的地方
四军统帅:如何把817万人洗脑?
舆论战反讽:台湾2300万人被强迫劳动
中国国民党:辉煌、质变与灭亡
禁台湾菠萝:看看台湾当局怎么作死
一个菠萝凤梨就把台湾舆论炸了!
在上海12年年薪800万:却是台独两面人
用爱发电、拒大陆疫苗、吃美国毒猪
笼子里的2300万人(1)
笼子里的2300万人(2):疫苗试验品
中国崛起靠偷台湾高科技?
两岸20年对比:大陆为何强盛台湾为何衰败
当统一台湾的时刻来临:绿媒会怎样?
中国大陆的两面镜子
台湾官员真好当:方方运气真好
陈真:统一是为了解放
大陆疫苗如果到了台湾……
台湾人:中国大陆口号抗疫
台湾觉青的虚幻优越感:真有资本还是无知自卑下的自大?
技嘉吃大陆骂大陆:台湾社会普遍不屑贬损大陆的扭曲心态
舆论战系列——反击西方洗脑机器
以自由之名 :民主帝国的战争、谎言与杀戮
律师和文人绝不可做国家领导人!
中国是世界唯一不靠殖民起家的大国,为何还招恨?
你所不知道的美国真面目:资助恐怖份子、毒贩与政治代理人
西式民主:最厉害的诈骗
美国互联网平台的洗脑手段有哪些?
警惕美国对华舆论战
舆论战:祖国正被西方洗脑铁幕包围
缅甸动乱中国企业被打砸:幕后黑手是谁?
中国与印度:以和解替代战争
意识形态的战争:中国有多弱
未遂的颜色革命:他们来成都了……
“中国崩溃论”崩溃了
中国火箭威胁?:西方舆论战抹黑自打脸
环保议题:西方抹黑中国的舆论战着力点
120年后的新八国联军?
真实的日本跟你想象的不一样:日吹精日为什么被嘲笑?
中国大陆发展
中国各省相当于世界哪个国家:福建为什么在东南六省里最穷?
中国式扶贫是共产党一大政绩:为什么不像美国直接发钱
1071万人今年高考:像战争,不像考试
中国欣欣向荣蒸蒸日上的秘诀
中国复兴成世界第一的趋势:全产业链是我们的宿命
中国为什么比美国有潜力?4大面向
RCEP和一带一路对中国意味着什么?
中国治安在全球处在什么样的水准?
科举制度跟你想象的不一样:兼论民族的进取心
中国科技在以多快速度追赶西方?从C919大飞机说起
《无依之地》赵婷宣称中国导演:中国网民群嘲
现在最恨中国的人是谁?高等华人
国家的上限:二战前的美德与今日中美
中国新阶段:从挨打、挨穷、到挨骂
中国年轻人的调侃自嘲:打工人、内卷、躺平
中美科技战贸易战系列
中芯国际:14nm量产后,7nm何时量产
中芯国际被禁:全产业链是中国的宿命与荣光
鸿蒙操作系统、华为HMS、华为搜索
中国汽车会像通讯高铁一样崛起吗?
TikTok戳破了美国三大谎言:字节跳动会被美国打死吗?
中美竞争的4种结局:真相是“中攻美守”
2020-2030年的中国:超越美国、统合大中华
广东省GDP赶超韩国意味着什么?
大人,时代变了!:记中美高层战略对话
华为鸿蒙OS:中国科技重要的一天
转发到“朋友圈 ”并点击右下方“在看 ”,
让作者下次写得更好
欢迎关注:文安君
长按下图识别二维码
Send to Author