来源 :国家应急广播网
据国家发改委网站消息,近日,国家发改委等14部门印发《近期扩内需促消费的工作方案》(下称《方案》)。《方案》提到,在秋冬季推出全国家庭应急物资储备建议清单。参照北京等地推出省级家用应急物资储备清单的经验,制定全国基础版家庭应急物资储备建议清单,鼓励各地因地制宜加速制定扩充版清单,引导城市家庭进行家庭急救箱等医疗物资储备。广东发布“家庭卫生应急”物资储备清单!
日前,广东省卫健委印发了《关于家庭卫生应急物资储备建议清单的通知》(以下简称《通知》)。通知指出, 秋冬季是新冠肺炎、流感等呼吸道传染病高发季节, 个人在人群密集地、密闭公共场所、医疗卫生机构“三种”场所要做好戴口罩等个人防护措施。专家还建议家庭要储备适量的医用口罩, 最好是家庭储备好卫生应急物资,以备不时之需!广东省卫生健康委办公室关于印发家庭卫生应急物资储备建议清单的通知为加强家庭应对突发事件卫生应急能力,我委组织专家制定了广东省家庭卫生应急物资储备建议清单(附后)。现将该清单予以印发,请各地市加强宣传,指导群众根据实际情况选择家庭卫生应急储备物资。秋冬季是新冠肺炎、流感等呼吸道传染病高发季节,专家建议家庭要储备适量的医用口罩,个人在人群密集地、密闭公共场所、医疗卫生机构“三种”场所要做好戴口罩等个人防护措施。以备不时之需!建议每个家庭都准备“应急储备物资 ”
来源:广州卫健委深圳发布家庭应急物资储备建议清单,您家里备齐了么?
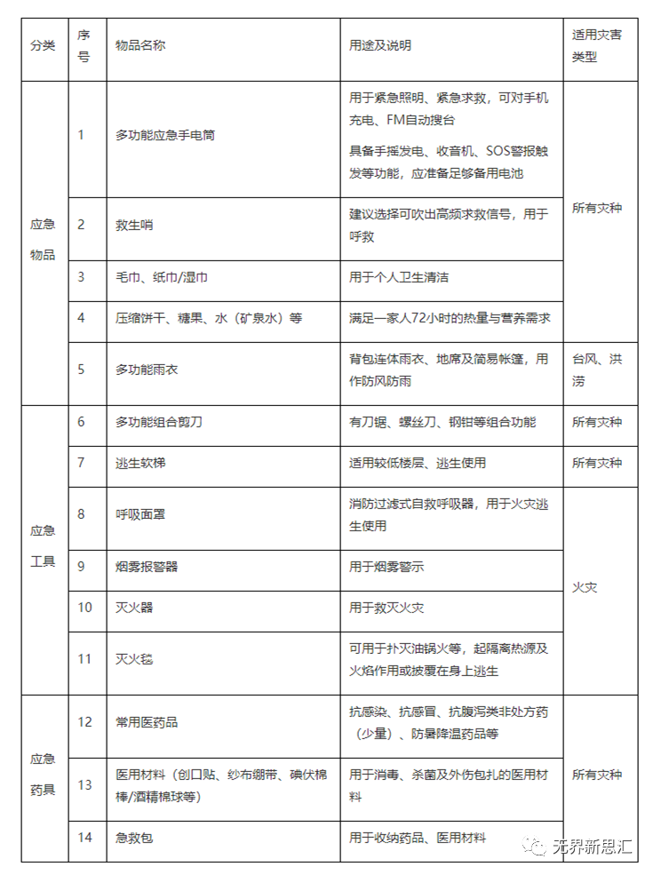
近日,记者从深圳市应急管理局获悉,该局发布《深圳市家庭应急物资储备建议清单》,指导市民应对灾害。建议清单分为基础版和扩充版。 基础版分别从应急物品、应急工具、应急药具三个方面,对常见灾害和适用所有灾种列出所需物品。 扩充版以所有灾种为考量,列出食品、生活用品、应急物品、应急工具、贵重物品及文件资料等方面所需准备的物品清单。以家庭为单位储备的应急物资是应急救灾物资储备体系中的重要组成部分,重大自然灾害一旦发生往往会造成交通不畅、通信受阻等,外部救援物资和人员很难第一时间到达灾区,家庭应急物资储备可以在外部救援物资送抵前为家庭成员的自救互救和逃生提供必要的物资保障。大家可在超市或网上自行购买家庭应急物资。来源 : 深圳市应急管理局 信息提供日期 :2020-10-13 为引导居民积极储备必要的家庭应急物资,时刻准备应对可能发生的自然灾害等突发事件,深圳市应急管理局根据深圳市灾害特点和公众自救互救需要,参考国内外家庭应急物资储备清单的基础上,提出了《深圳市应对自然灾害家庭必备物品建议清单》。推荐阅读:
正是她将新冠病毒传给了特朗普!
最新的铁饭碗排名:教师只排第9、第一你想不到!
深圳出局已定?中央想要打造的下一个香港,是上海!
印象上海
十一到底有多堵?看图都被吓到了!
1949-2019年:人民日报头版上的中国国庆节
全体党员注意!10月1日起:微信上不能发7类信息,严重者开除党籍!
伟大的放弃
新《警察法》:警察可以直接开枪,不用再鸣枪示警,便衣要查你身份证,你必须立即出示,否则……
万恶的蒲田系
发改委前司长:天天忽悠新概念,我担心中国要为此付出沉重代价
扔
还原华国锋:一个真正改写历史的人 !
华国锋揭秘粉碎“四人帮”的真相
最后的告别
尊敬的读者:
我们于近日推出一个新号《物语控》,将在每天11:00推送。敬请关注。
![]()
长按二维码加关注
Go to "Discover" > "Top Stories" > "Wow"