The following article is from 绿石环境保护中心 Author 专注工业领域的
立足江苏,面向全国,致力于解决本地环境问题,创造一个人人参与环保的世界!
2022年12月14-16日,生物降解材料研究院、TK生物基材料主办,中科国生、微构工场、丰原生物协办的《生物基与降解材料2022年度大会暨颁奖典礼》将在苏州举办。会议将发布PBAT、BDO、PLA等年度数据,并召开降解地膜专场。欢迎大家报名参会。
2022年底限塑5大任务
1、到2022年底,禁止使用不可降解塑料袋的实施范围扩大至全部地级以上城市建成区和沿海地区县城建成区。
2、到2022年底,全部地级以上城市建成区和沿海地区县城建成区,规范和限制集贸市场使用不可降解塑料袋。
3、到2022年底,县城建成区、景区景点餐饮堂食服务,禁止使用不可降解一次性塑料餐具。
4、到2022年底,全国范围星级宾馆、酒店等场所不再主动提供一次性塑料用品。
5、到2022年底,北京、上海、江苏、浙江、福建、广东等省市的邮政快递网点,先行禁止使用不可降解的塑料包装袋、一次性塑料编织袋等,降低不可降解的塑料胶带使用量。
——引自,2020《国家发展改革委 生态环境部关于进一步加强塑料污染治理的意见》、2020《关于进一步加强商务领域 塑料污染治理工作的通知》
减塑政策简史
图片来源网络
编者按:1902年,奥地利科学家马克斯•舒施尼在实验室中发明了塑料袋,而一百年后的2002年,英国《卫报》却将塑料袋评为“人类史上最糟糕的发明”。时至今日,世界各国陆续对塑料制品采取限制性的政策。塑料制品不仅存在于我们生活的方方面面,其生产过程中的塑料颗粒泄露也存在于整个供应链中,并对地球的海洋、土壤等环境带来影响。
塑料污染治理其实是一个系统问题,需要覆盖全生命周期,从石油开采到塑料生产、回收利用、末端处置等。在这个生命周期里面,既要有政策做系统规划,也需要有企业做减量行动,有投资者做更有责任的投资,也要有公众的行动。
基于此,绿石环境保护中心推出减塑科普专题#塑料面面观#,从我国政策、环境、治理等多个方面进行阐述。下面是第一篇《减塑政策简史》:
我国减塑之路正在提速。
2022年3月,第五届联合国环境大会续会通过了《终止塑料污染决议(草案)》(以下简称《决议》),这项具有法律约束力的决议旨在推动全球治理塑料污染。
据悉,联合国大会是全球环境问题的最高决策机制,联合国环境规划署执行主任英厄·安诺生表示,该决议是自《巴黎协定》以来最重要的国际多边环境决议。
《决议》指出,建立一个政府间谈判委员会,到2024年达成一项具有国际法律约束力的协议,涉及塑料制品的整个生命周期,包括其生产、设计、回收和处理等。
据联合国环境规划署会后向媒体提供的信息,来自175个国家的国家元首、环境部长和其他代表批准签署了该决议。这就意味着,在面对人类共同的环境挑战,任何国家都不可能独善其身。
我国始终重视塑料污染治理,特别是自2008年以来,一系列强有力限塑政策的出台,我国正逐步探索出解决塑料污染问题的中国方案,为全球塑料污染治理作出积极贡献。
图片来源网络
塑料造成的污染一般被形象的称为白色污染,主要来源有食品包装、泡沫塑料填充包装、快餐盒、农用地膜等。除此之外,我们日常使用的塑料杯子、矿泉水瓶等,还能经过物理、化学等方式衍生出微塑料,甚至在塑料制品的生产供应链中都有可能出现微塑料的泄露,进而流入我们海洋、沙里、土地、天空,可以说,它存在于地球上的任何一个角落。
2004年,英国普利茅斯大学的汤普森等人在《科学》杂志上发表了关于海洋水体和沉积物中塑料碎片的论文(Lost at Sea:where is all the plastic),首次提出了“微塑料”的概念,指的是直径小于5毫米的塑料碎片和颗粒。实际上,微塑料的粒径范围从几微米到几毫米,是形状多样的非均匀塑料颗粒混合体,肉眼往往难以分辨,因而被形象地称为“海中的PM2.5”。
根据公开资料显示,与“白色污染”塑料相比,微塑料的危害体现在其颗粒直径微小上,具有生物毒性、环境持久性、生物累积性等特征,对生态环境或者人体健康存在较大风险。一旦被排放到环境中,微塑料即可与持久性有机污染物、内分泌干扰物、抗生素,并称为国际上广泛关注的四大类新污染物。
我国限塑已有二十余年,相关的法律政策文件有十余份,主要相关政策见表1。
图表为绿石整理
我国最早的“限塑令”其实可以追溯到2001年。
1986年,塑料快餐盒在中国铁路上首次使用,导致大量白色餐盒被丢弃于铁路沿线,带来塑料污染。2001年,原国家经贸委发布紧急通知《关于立即停止生产一次性发泡塑料餐具的紧急通知(国经贸产业〔2001〕382号)》,要求立即停止生产一次性发泡塑料餐具,这可以称得上是“限塑令”的最古早版本。
图表为绿石整理,点击可查看大图
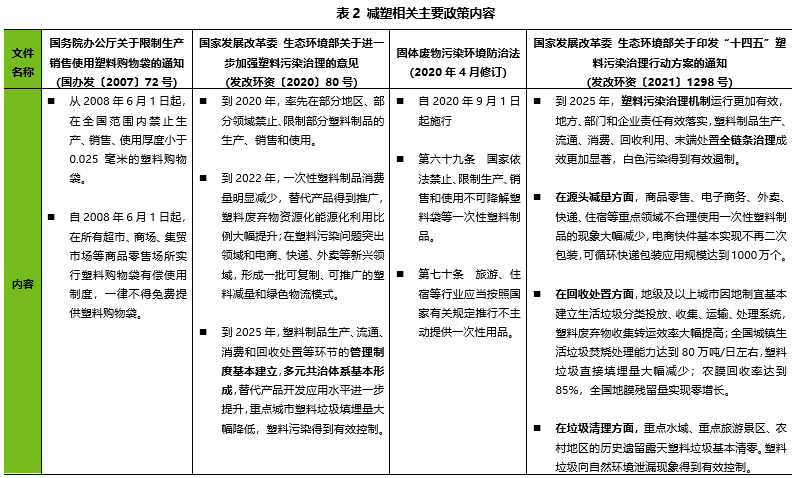
我们现在提到的“限塑令”一般是指2008年6月正式实施的《国务院办公厅关于限制生产销售使用塑料购物袋的通知》(国办发〔2007〕72号)。其中,最为重要的政策有两条:一是在全国范围内禁止生产、销售、使用厚度小于0.025毫米的塑料购物袋,即日常所说的超薄塑料购物袋;二是实行塑料购物袋有偿使用制度。
而“新版限塑令”则是指2020年1月发布的《国家发展改革委 生态环境部关于进一步加强塑料污染治理的意见》(发改环资〔2020〕80号),我国的塑料污染也开始由第一阶段的粗暴禁止向第二阶段的分领域治理转型。
细看政策,我们发现“新版限塑令”的范围和力度更大,从文件名称上我们就能看出,一个是限制生产销售塑料购物袋,一个则侧重塑料污染治理,具体来说:
在限塑范围上,从“厚度小于0.025毫米塑料袋购物袋”扩大到“禁止生产和销售厚度小于0.025毫米的超薄塑料购物袋、厚度小于0.01毫米的聚乙烯农用地膜。禁止以医疗废物为原料制造塑料制品。全面禁止废塑料进口。到2020年底,禁止生产和销售一次性发泡塑料餐具、一次性塑料棉签;禁止生产含塑料微珠的日化产品。到2022年底,禁止销售含塑料微珠的日化产品”。这就意味着,除了塑料袋之外,农用地膜、一次性发泡塑料餐具、塑料棉签、含塑料微珠的日化产品等均纳入监管范围。
新版限塑令限塑的主要领域也从2008年的“超市、商场、集贸市场等商品零售场所是使用塑料购物袋最集中的场所”扩展到“在塑料污染问题突出领域和电商、快递、外卖等新兴领域”。
在限塑力度上,从“工商部门要加强对超市、商场、集贸市场等商品零售场所销售、使用塑料购物袋的监督检查”到“到2022年底,在全部地级以上城市建成区和沿海地区县城建成区商场、超市、药店、书店等场所以及餐饮打包外卖服务和各类展会活动,禁止使用不可降解塑料袋;县城建成区、景区景点餐饮堂食服务,禁止使用不可降解一次性塑料餐具;北京、上海、江苏、浙江、福建、广东等省市的邮政快递网点,先行禁止使用不可降解的塑料包装袋、一次性塑料编织袋等,降低不可降解的塑料胶带使用量。”
除此之外,在这份文件上,我们还可以看出我国的塑料制品正在从禁止向治理转型。新版限塑令加强了推广应用替代产品和模式、规范塑料废弃物回收利用和处置,和完善支撑保障体系等方面的内容。诸如,塑料制品生产、流通、消费和回收处置等环节的管理,推广应用可降解塑料袋等替代产品,强化企业绿色管理责任,推行绿色供应链等。
值得一提的是,也是在这份文件上,首次提及“加强江河湖海塑料垃圾及微塑料污染机理、监测、防治技术和政策等研究,开展生态环境影响与人体健康风险评估。”
图片来源网络
而后,塑料污染治理政策密集发布,塑料污染治理机制初步成型。
2020年7月和8月,国家发展改革委和商务部先后发文《关于扎实推进塑料污染治理工作的通知》(发改环资〔2020〕1146号)、《关于进一步加强商务领域 塑料污染治理工作的通知》(商办流通函〔2020〕306号)加强推进塑料污染治理,一方面,有关部门开始加强对零售餐饮等领域禁限塑的监督管理,另一方面,相关部门也开始推进农膜治理、规范塑料废弃物收集和处置、开展塑料垃圾专项清理等。
同时,《关于进一步加强商务领域 塑料污染治理工作的通知》(商办流通函〔2020〕306号)进一步明确禁塑限塑阶段性任务:
查看上图我们发现,在2022年年底和2025年年底,我国限塑将迎来两次大考。
2020年9月1日修订施行的《中华人民共和国固体废物污染环境防治法》让限塑有法可依。《中华人民共和国固体废物污染环境防治法》第六十九条和第七十条分别规定:国家依法禁止、限制生产、销售和使用不可降解塑料袋等一次性塑料制品;旅游、住宿等行业应当按照国家有关规定推行不主动提供一次性用品。
直到2021年9月,国家发展改革委和生态环境部联合发布《关于印发“十四五”塑料污染治理行动方案的通知》(发改环资〔2021〕1298号)(以下简称《“十四五”塑料污染治理行动方案》),标志着我国塑料污染治理进入第三阶段:全链条治理,十四五目标正式公布。
《“十四五”塑料污染治理行动方案》提出:到2025年,塑料污染治理机制运行更加有效,地方、部门和企业责任有效落实,塑料制品生产、流通、消费、回收利用、末端处置全链条治理成效更加显著,白色污染得到有效遏制。在源头减量方面,商品零售、电子商务、外卖、快递、住宿等重点领域不合理使用一次性塑料制品的现象大幅减少,电商快件基本实现不再二次包装,可循环快递包装应用规模达到1000万个。在回收处置方面,地级及以上城市因地制宜基本建立生活垃圾分类投放、收集、运输、处理系统,塑料废弃物收集转运效率大幅提高;全国城镇生活垃圾焚烧处理能力达到80万吨/日左右,塑料垃圾直接填埋量大幅减少;农膜回收率达到85%,全国地膜残留量实现零增长。在垃圾清理方面,重点水域、重点旅游景区、农村地区的历史遗留露天塑料垃圾基本清零。塑料垃圾向自然环境泄漏现象得到有效控制。
同时,《“十四五”塑料污染治理行动方案》进一步加强对微塑料的监测研究,提出,生态环境部牵头负责开展海洋塑料垃圾和微塑料监测调查。科技部和生态环境部需按职责分工负责组织开展江河湖海塑料垃圾及微塑料污染机理、监测、防治技术等相关研究。
今年5月,国务院办公厅发布《关于印发新污染物治理行动方案的通知》(国办发〔2022〕15号),进一步提出,2022年发布首批重点管控新污染物清单。针对列入优先控制化学品名录的化学物质以及抗生素、微塑料等其他重点新污染物,制定“一品一策”管控措施。
联合国环境规划署统计显示,世界塑料产量从1950年的200万吨飙升至2017年的3.48亿吨。塑料污染问题逐渐成为仅次于气候变化的全球第二大焦点环境问题,并给全球可持续发展带来极大挑战。
纵观我国塑料污染治理的这二十余年,我国塑料污染治理政策主要经历了三个阶段,从第一阶段的粗暴禁止,到第二阶段的分领域治理,再到现阶段的全链条治理。
我们限的“塑”,也从早期的一次性塑料袋,逐渐向整个塑料制品及其生产过程的全链条演变。我们的研究范围也从早期的塑料袋、农用地膜、塑料微珠的日化产品等逐步扩大到微塑料等新污染物。
目前,我国还没有专门针对塑料管理的立法,与塑料污染相关的法律、行政法规主要有2020年修订的《中华人民共和国固体废物污染防治法》、2008年的限塑令、2020年的新版限塑令以及《“十四五”塑料污染治理方案》。此外,《中华人民共和国清洁生产促进法》和《中华人民共和国循环经济促进法》也涉及塑料垃圾的回收和利用问题。
塑料污染治理之路仍任重道远。
参考资料:
1. 联合国环境大会续会通过终止塑料污染的决议,新华网,2022年3月3日
2. 生态环境部召开3月例行新闻发布会,2022年03月30日
2022年12月14-16日,生物降解材料研究院、TK生物基材料主办,中科国生、微构工场、丰原生物协办的《生物基与降解材料2022年度大会暨颁奖典礼》将在苏州举办。会议将发布PBAT、BDO、PLA等年度数据,并召开生物基材料、降解地膜专场。
12月15日
主持人:叶新建,安徽恒鑫环保新材料有限公司董事、首席技术官
陈国强,清华大学化学工程系教授
——PHA的低成本生产和PHA纤维应用
张宇,中科国生联合创始人
——HMF及其下游衍生物的构建和前景
刘德华,清华大学化学工程系应化所教授、所长
——生物法生产PDO技术及产业化进展
边新超,中国科学院长春应用化学研究所研究员
——聚乳酸领域的工艺开发及高值化应用
孙东平,南京理工大学教授
——纳米纤维素的微生物催化合成及应用研究
主持人:许羊,博远资本新材料赛道投资人,原碧桂园创投副总裁
余木火,东华大学教授
——聚乳酸等生物质可降解纤维材料发展现状和思考
范亚庆,安徽丰原生物纤维股份有限公司总经理
——非粮路线生产聚乳酸,实现纤维行业绿色发展
吕晶,吉林中天生物科技有限公司董事长
——主题待定
特步(中国)有限公司
——聚乳酸的下游应用聚乳酸环保风衣
上海华灏化学有限公司
——华灏PDO技术及BIODEX生物基品牌产业链
山东兰典生物科技股份有限公司
——生物发酵法转化合成生物基PBS及其应用
陈波,张家港市沃尔特精密机械有限公司总经理
——可降解材料的结晶,除湿干燥解决方案
厦门长塑实业有限公司
——双向拉伸聚乳酸薄膜(BOPLA)制备及其应用
许羊,博远资本新材料赛道投资人,原碧桂园创投副总裁
——双碳战略下,生物基材料的投资逻辑
12月16日
PBAT行业现状及发展建议(年度数据发布)
BDO行业现状及发展建议(年度数据发布)
PLA行业现状及发展建议(年度数据发布)
PHA行业现状及应用实践
PPC行业现状及应用实践
PBAT改性痛点及应用实践
PBAT膜袋市场需求分析及应用实践
PLA吸管市场需求分析及应用实践
PLA的X型生产系统及升级回收
PLA双拉膜的应用实践
PLA的发泡应用实践
塑化淀粉在降解改性的应用实践
碳酸钙在降解改性的应用实践
我国降解地膜政策解读
PBAT合金降解地膜及助剂研究
PBAT降解地膜的应用
新技术:生物降解渗水地膜
生物降解地膜在西北的推广应用示范
检测:生物降解制品如何进入欧美市场
检测:高精度、自动化的塑料生物降解测试仪
设备:生物降解塑料专用双螺杆
设备:生物降解吹膜机
更多演讲征集/大会赞助:李女士 188 2508 5504