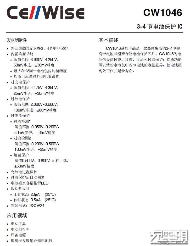
赛微发布了全新的多串锂电池保护IC CW1046,产品适用于3~4串锂电池包,可以为电池包提供过充、过放、过流和过温等多项保护,自带的均衡功能更能消除电池包中各节电池的容量差异,延长电池寿命。
CW1046的发布让USB PD快充移动电源周边芯片生态链更为丰富,为工程师设计选型保护芯片增加了全新选择。
CW1046有以下优点:
一, 高精度的电压、电流以及温度检测,更有效的保护电池包;
二, 驱动N管MOSFET,节约BOM成本。
三, 高精度的均衡功能,均衡开启电压的一致性可达到±1mV以内,延长电池使用寿命与使用时间,提高用户体验。
四, LED电量显示功能,通过4颗LED灯显示电池包的剩余容量;
赛微CW1046支持3、4串电池包,提供多种保护电压参数,满足不同类型的保护需求。
CW1046提供被动均衡功能,通过外置的NMOS以及电阻实现均衡,均衡电流由外置电阻决定;当CW1046检测到电池电压高于均衡启动电压时,均衡启动,电池通过外置电阻进行放电,当电池电压低于均衡启动电压,或者所有电池电压高于均衡启动电压时,均衡关闭,最多开启四路同时均衡。当电池包过充保护后,电池均衡继续工作,当电池电压均低于过充解除电压时,赛微CW1046开启充电MOS继续为电池充电,在一个充电循环内进行多次均衡,提升均衡效果。
充放电过温保护功能,可以避免电池包发热造成危险,确保使用的安全。
CW1046采用SSOP24封装,可应用于移动电源、电动工具、电动自行车、后备电源等产品。
购买联系
赛微CW1046可用于支持快充的USB PD移动电源、便携式储能UPS、户外储能电源等,目前该芯片已经批量出货,有需要的客户可以跟赛微原厂代理取得联系。
在充电头网公众号后台回复“移动电源拆解”,查看更多相关拆解报告。
————— 往 期 文 章 精 选 —————
第01期:这家芯片厂商出货3亿颗,被Anker老板看中,研发芯片级智能充电技术
第02期:赛微锂电保护方案研讨会暨均衡电池保护芯片新品发布会回顾
——— 充 电 头 网 精 选 专 题 ———
Go to "Discover" > "Top Stories" > "Wow"