半导体功率器件在电力电子行业有着非常广泛的应用,特别是近几年来,随着社会电子产业化及万物互联的应用需求,更进一步加速了电子化水平的进程;也对电力电子系统提出了更高的要求和挑战,如:高效率、高频化、高密度、小体积、高可靠性及长寿命等方面。
东微半导体的GreenMOS系列产品是国内最早量产并进入工业级应用的高压超级结产品系列,在国产品牌中占有领先地位。广泛应用于充电桩模块,通讯电源等大功率应用领域。为了满足高密度快充的需求,东微半导体于近期推出了全新的超级硅MOSFET(Super-Silicon)系列产品,该系列采用成熟的硅基材料及工艺,可以确保在雷击、高温等极限工况下的长期可靠性以及稳定性。同时,超级硅系列将GreenMOS的开关性能推向极致,可达到1MHz以上的开关频率,完全可以替代氮化镓器件在高压侧的应用。
图1. GreenMOS系列与超级结MOS开关速度对比
在系统应用中的效率方面,以65W PD为例,超级硅系列在软开关有源钳位(ACF)拓扑中体现出优异的效率:
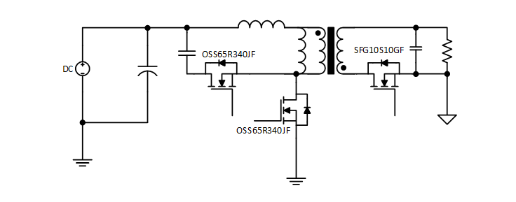
图2. ACF拓扑
该方案中用到的OSS65R340JF, 属于超级硅系列,其效率基本与选用了氮化镓(GaN)的方案一致,完全可以满足高能效要求。尤其在更高频率400KHz条件下效率依然与GaN保持一致,体现了此系列产品极低的驱动损耗和开关损耗的特性,以下为效率对比图:
图3. 超级硅与GaN效率对比
在功率密度方面,同样用65W的PD为例,基于东微超级硅系列的MOS做的Demo方案, 最大功率密度可达1.38W/cm²,直接对标氮化镓方案:
图4. 超级硅与GaN体积对比
在产品成本方面,由于超级硅系列采用成熟的硅基材料,与GaN特殊的材料和生产工艺相比具有巨大的成本优势。尤其在消费领域,如:手机通讯类、电子产品适配器的应用,器件成本大概为同等规格GaN器件25-50%,同时驱动超级硅功率器件的控制芯片可选择性广泛,更避免了GaN驱动复杂的设计导致额外系统成本的增加。
图5. 超级硅与GaN特性对比
超级硅系列已有量产规格包含耐压600、650和700V三档,最低Rdson为80mR,静态电流30A,对应功率段50-600W。
图6. 超级硅系列产品推荐规格
东微半导体还有全系列中低压高速器件,适用于不同快充方案的同步整流输出。
图7. 同步整流MOSFET推荐规格
综上所述,在对成本、功率密度要求与日俱增的今天,超级硅系列可完美满足要求。目前,超级硅系列已在联想等多个主流客户端量产。
更多信息可点击文末【阅读原文】或访问东微半导体官网:www.orientalsemi.com
以下热门话题可以点击蓝字了解,也可以在充电头网微信后台复如下关键词获取专题
「技术专题」
USB PD、QC、VOOC、DFH、Qi、GaN、POWER-Z
「拆解汇总」
1000篇拆解、无线充拆解、充电器拆解、移动电源拆解、车充拆解、充电盒拆解、氮化镓快充拆解、100W充电宝拆解、手机快充拆解
「优质资源」
充电器工厂、快充芯片、电源芯片、升降压芯片(充电宝)、升降压芯片(车充)、无线充芯片、充电盒芯片(有线)、充电盒芯片(无线)、户外电源、氮化镓快充、18W PD快充、30W PD快充
「原厂资源」
英集芯、智融、南芯、东科、芯茂微、环球、英诺赛科、威兆、诺威、永铭、云星、美芯晟、伏达
「品牌专区」
苹果、华为、小米、OPPO、vivo、荣耀、三星、ANKER、紫米、倍思、绿联
「展会报道」
USB PD亚洲展、无线充亚洲展、果粉嘉年华、香港展、AirFuel无线充电大会、CES展会
商务合作联系:info@chongdiantou.com
Go to "Discover" > "Top Stories" > "Wow"