最近知名跨境电商品牌RAVPOWER推出了一款全新的90W 双USB-C口快充充电器,这是国内首款上市的双USB-C超大功率快充充电器,丰富了100W快充充电器的类目,给消费者提供了更多的选择。
外观方面,这款产品采用了RAVPOWER充电器家族典型的“豆腐块”方正造型,搭配可折叠插脚,小巧便携。性能方面,在单口输出时,两个接口均可实现最大90W输出;当双口同时工作时,各具备最大45W的输出能力,可以同时满足两台笔记本电脑的充电需求。
不仅如此,为了满足国内CQC的CCC安规认证要求,这款充电器还在小巧的机身内部加入了PFC功率因数校正电路,内部元器件布局十分紧凑。下面就和大家分享这款充电器的拆解,看看其内部的具体用料和做工。
此前,充电头网还为分享了RAVPower旗下30W 1A1C充电器、30W氮化镓充电器、45W氮化镓充电器、61W氮化镓充电器、65W氮化镓充电器等多款产品的拆解,大家可以点击蓝色字体查看拆解详情。
一、RAVPOWER 90W充电器外观
包装盒正面印有RAVPOWER品牌、四大特性标识和黑白款式充电器外观图等信息。
背面是充电体积和特性介绍信息。
内部使用塑料盒对充电器进行支撑固定,产品外套有防尘袋。
包装内含充电器、数据线和使用说明书。
附带的数据线长61cm。
RAVPOWER这款充电器沿用典型的圆角方正造型,机身正背面微微弧面凸起,再搭配上可折叠插脚,让产品显得非常小巧,携带起来很方便。此外机身正背面设计有RAVPOWER品牌。
底部外壳上标注充电器规格信息
产品型号:RP-CPCN001
S/N:0UQUQF6W
输入:220-240V~50/60HZ 2A Max
PD输出:5V/3A、9V/3A、12V/3A、15V/3A、20V/4.5A,90W Max Each Port
总输出:90W
生产商:深圳市邻友通科技发展有限公司
产品已经通过了3C认证。
输入端配备可折叠国标插脚,收放自如携带方便,且可以避免刮伤其它电子产品。
输出端配备两个USB-C接口,绿色胶芯不露铜,接通电源LED指示灯亮蓝光。
使用游标卡尺实测充电器长65.43mm。
宽65.18mm。
厚度为32.97mm。通过三维可以计算得充电器体积为140.61cm³,功率密度为0.64W/cm³。
和苹果96W充电器大小比较,体积优势非常明显。
净重约为212g。
使用ChargerLAB POWER-Z KT002检测其中一个USB-C口的输出协议,显示支持Apple 2.4A和DCP协议。
其PDO报文显示USB-C口还支持USB PD3.0快充标准,具备5V3A、9V3A、12V3A、15V3A、20V4.5A五组固定电压档位。
使用KT002检测另一个USB-C口的输出协议,显示同样支持Apple 2.4A和DCP协议。
并且同样具备5V3A、9V3A、12V3A、15V3A、20V4.5A五组固定电压档位。 两个USB-C口性能完全一样,支持盲插,使用非常方便。
二、RAVPOWER 90W充电器拆解
将外壳从侧面拆开,机身壳上贴有粉色导热垫。
将PCB板取出,另一半机身壳上也贴有导热垫,此外输出小板背面有黑色塑料绝缘板。
PCB板正面一览,输入端元器件打胶固定。
板子背面一览,焊接有两颗整流桥、PFC控制器、两颗主控芯片以及两颗同步整流MOS,功率芯片分开布置,避免局部积热。
通过对充电器正背面电路进行观察发现,RAVPOWER 90W双USB-C口PD快充充电器采用输入端APFC电路升压,两路开关电源宽范围输出,协议控制输出电压的架构,两路相互独立,并且用料设计完全一致,输出性能也一样,支持功率盲插。下面我们就从输入端开始一一了解各元器件。
PCB板输入端一览,焊接有延时保险丝、共模电感、两颗安规X电容、滤波电感和PFC升压电感。
延时保险丝规格为5A 250V。
共模电感双线绕制,用于滤除EMI干扰。
两颗安规X2电容容量均为0.22μF,且都来自DGCX东莞市成希电子有限公司。
两颗TT8M 8A1000V整流桥,并联使用用于均摊发热。
滤波电感特写。
PI的PFC控制器PFS7628,用于将整流滤波后的电压升压,进行主动功率因数校正,内部集成600V高压MOS和控制器,集成度高,提供稳定,高效的功率因数补偿,可提供110W输出功率。
PI PFS7628资料信息。
PI LXA03D530,极低反向恢复硅二极管,用于PFC升压整流。
PI LXA03D530资料信息。
PFC升压线圈特写,顶部贴有信息标贴。
1μF 450V CBB21 薄膜电容。
中心位置焊接有两颗高压滤波电解电容。
CapXon丰宾的两颗高压滤波电解电容,规格均为450V 33μF,两颗并联为PFC输出滤波。
PCB板侧面一览,可以看到有PWM主控芯片供电电容以及变压器。
两颗PWM主控芯片供电电容规格都是100V 4.7μF
PI INN3368C主控芯片,这是一颗集成了高压开关、同步整流和FluxLink反馈功能的数控恒压/恒流离线反激式准谐振开关IC,内置650V耐压开关管,集成外部MCU供电,最大支持65W输出。
PI INN3368C资料信息。
EL亿光1019光耦,用于保护反馈功能。
USB-C1路变压器特写。
输出抗干扰蓝色Y电容特写。
次级同步整流MOS管采用美国万代AOS AON6220,NMOS,耐压100V。
万代AON6220详细参数资料。
充电头网了解到,采用万代AON6220的产品还有斯泰克100W氮化镓快充充电器、SONY索尼39W USB PD快充充电器、OPPO原装65W氮化镓快充充电器、OPPO 50W SUPER VOOC超级闪充充电器、vivo 44W SUPER FlashCharge超快闪充充电器等多款产品。
板子另一侧放置另一个USB-C电路的变压器。
另一个USB-C电路的主控芯片同样采用PI INN3368C。
变压器特写,丝印由T1变为T2加以区别。
另一颗AOS万代次级同步整流MOS AON6220。
输出端一览,垂直焊接有一块协议小板,背面是黑色绝缘隔离板,两侧是输出滤波固态电容。
次级同步整流输出滤波采用永铭NPX系列固态电容,规格为25V 1000μF。单颗尺寸8mm*16mm,耐高温105℃,寿命2000小时。同时这款产品还具有小体积、低ESR、高容许纹波电流、高可靠性等特点。
充电头网了解到,永铭NPX系列固态电容此前已被鸿达顺65W 2C1A氮化镓快充充电器、图拉斯24W 1A1C快充充电器、努比亚65W氮化镓充电器、图拉斯30W 1A1C USB PD快充充电器等多款产品采用,获得客户的高度认可。
另一颗永铭固态电容规格同样是25V 1000μF。
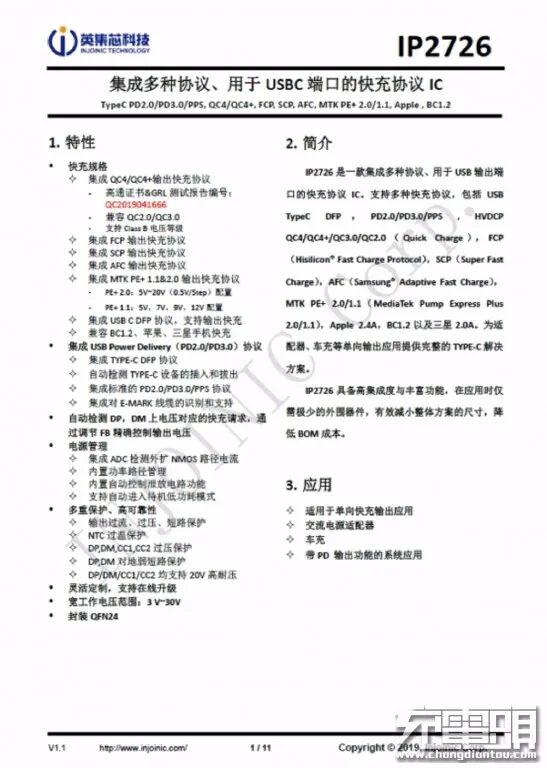
两颗USB PD协议芯片均为英集芯IP2726。这是一颗集成多种协议、用于USB输出端口的快充IC,支持Type-C DFP、PD2.0、PD3.0、PPS、QC4+、QC3.0、QC2.0、FCP、AFC、SCP、MTK PE+、Apple2.4A、BC1.2以及三星2A等协议。具有高集成度和丰富的功能,在应用时金属极少的外围器件,有效减小整体方案的尺寸,降低BOM成本。
充电头网拆解发现,这款充电器采用了一种全新的架构来实现90W快充。不同于常见的一组主电路加上DC-DC线路,此设计内置了两套完全一样的快充电路,AC-DC部分由两颗PI主控芯片实现并联两路转换,输出则采用两颗英集芯IP2726协议芯片实现两路电源并联单口输出90W,双口独立输出各45W的智能调节控制。这种全新的架构实现了无需DC-DC二级转换,而达到双口盲插90W的大功率设计。
英集芯IP2726详细规格资料。
充电头网了解到,英集芯IP2726此前已被斯泰克100W双USB-C口氮化镓充电器、麦多多30W 1A1C USB PD快充充电器、坤兴18W USB PD3.0 PPS快充充电器等产品采用。此外,英集芯的其它系列快充芯片也获得小米、华为、三星等客户的高度认可。
四颗万代AON36366 MOS管,NMOS,耐压30V,作为两个USB-C接口的输出VBUS开关,并且两路输出也由其中的两颗控制,使双路45W输出适配器输出并联,共同输出90W功率。
万代AON36366资料信息。
USB-C母座特写,垂直过孔焊接。
全部拆解完毕,来张全家福。
充电头网拆解总结
RAVPOWER 90W双USB-C口PD快充充电器采用方正圆角造型机身,配上可折叠插脚小巧便携。双USB-C口输出完全一致,均具备5V3A、9V3A、12V3A、15V3A、20V4.5A五组固定电压档位,单口都支持最大90W PD快充,双口同时输出总功率为90W,支持功率盲插使用更方便。超大功率可以满足更多笔记本的全速充电需求。
充电头网通过拆解了解到,这款充电器内部由两路设计一致的独立电路组成:首先通过PI PFS7628控制的PFC升压电路进行升压,然后由两路PI INN3368C主控芯片搭配AOS万代MOS宽范围45W输出,两路均由英集芯USB PD协议芯片IP2726进行数传控制输出电压,最后经过万代AON36366 MOS管分别控制两个USB-C口输出。芯片均由业内知名厂商提供,各元器件打胶固定增强内部稳定性,整体用料做工扎实。
以下热门话题可以点击蓝字了解,也可以在充电头网微信后台回复如下关键词获取专题
「技术专题」
USB PD、QC、VOOC、DFH、Qi、GaN、POWER-Z
「拆解汇总」
1000篇拆解、无线充拆解、充电器拆解、移动电源拆解、车充拆解、充电盒拆解、氮化镓快充拆解、100W充电器拆解、100W充电宝拆解、手机快充拆解、18W PD快充拆解、大功率无线充拆解
「优质资源」
充电器工厂、快充芯片、电源芯片、升降压芯片(充电宝)、升降压芯片(车充)、无线充芯片、充电盒芯片(有线)、充电盒芯片(无线)、户外电源、氮化镓快充、18W PD快充、30W PD快充
「原厂资源」
英集芯、智融、南芯、东科、芯茂微、茂睿芯、硅动力、环球、英诺赛科、威兆、诺威、永铭、云星、美芯晟、伏达、贝兰德、微源
「快充工厂」
「品牌专区」
苹果、华为、小米、OPPO、vivo、荣耀、三星、mophie、ANKER、紫米、倍思、绿联、CHOETECH
「展会报道」
USB PD亚洲展、无线充亚洲展、果粉嘉年华、香港展、AirFuel无线充电大会、CES展会
商务合作联系:info@chongdiantou.com
Send to Author