近期努比亚对65W 2C1A氘锋氮化镓快速充电器FC83C进行了迭代升级,产品升级后虽配备的仍是2C1A三个接口,不过接口排布却发生了变化,输出性能也全部做了提升,此外充电器型号也改为了PA0202。
其中两个C口均支持65W PD快充,单口支持性能一样,支持功率盲插,使用更加方便;USB-A口支持最大30W快充,而且支持华为22.5W SCP快充。产品整体支持市面上多个主流快充协议,可以满足多种电子设备同时充电需求。下面我们就来看看其内部用料做工如何。
此前充电头网还拆解过努比亚45W、65W单C口氮化镓充电器,以及红魔5G手机原装55W USB PD快充充电器、红魔30W USB PD PPS充电器等产品,大家可以点击蓝色字体查看拆解原文。
一、努比亚65W氮化镓充电器外观
包装盒顶面印有产品名称、外观图、“2Type-C + USB-A”和“氘(dao)”标识。
盒子采用天地盖设计,底部印有产品相关信息和条形码贴纸。
打开包装,充电器机身中心的“氘”字很显眼。此外充电器外套防刮塑料膜,并使用黑色EVA固定保护。
包装内全部东西一览,包括充电器和使用说明书。
努比亚这款充电器延续“氘锋系列”外观设计ID,方形柱状造型,机身壳表面喷涂处理,整体呈银灰色,腰身各面之间弧面过渡。
机身正面中心设有“氘”字,上端配有LED灯。
背面是“GaN”字样,整体设计表明这是努比亚新一代“氘锋系列”氮化镓充电器。
输入端配备可折叠国标插脚,携带出现方便,且不会刮伤包里其它设备。
输入端外壳上印有充电器参数信息
型号:PA0202
输入:100-240V~50/60HZ 1.5A
输出:
USB-C1:3.3-11V5A、5V3A、9V3A、12V3A、15V3A、20V3.25A(65W Max)
USB-C2:3.3-11V5A、5V3A、9V3A、12V3A、15V3A、20V3.25A(65W Max)
USB-A:4.5V5A、5V4.5A、5V3A、9V3A、12V2.5A、20V1.5A(30W Max)
USB-C1+USB-C2:45W+18W(63W)
USB-C1+USB-A:45W+18W(63W)
USB-C2+USB-A:5V3A
USB-C1+(USB-C2+USB-A):45W+15W(60W)
制造商:深圳市坤兴科技有限公司
监制:努比亚技术有限公司
产品已经通过了3C认证。
输出端配备2C1A三个接口,每个接口旁都印有标识加以区别。
USB-A口舌片前端设有特殊触点。
使用游标卡尺实测充电器机身长65.84mm。
宽度为40.6mm。
厚度为29.99mm。
和苹果61W充电器直观对比,体积优势明显。
拿在手上的直观感受。
充电器净重约为117g。
接通电源,LED指示灯亮蓝光。
使用ChargerLAB POWER-Z KT002检测USB-C1口的输出协议,显示支持Apple 2.4A、Samsung 5V2A、DCP协议,以及QC2.0/3.0、AFC、FCP、SCP、MTK PE+2.0、PD3.0和PPS多个快充协议。
除此之外,PDO报文显示USB-C1口还具备5V3A、9V3A、12V3A、15V3A、20V3.25A五组固定电压档位,以及3.3-11V5A一组PPS电压档位。
使用KT002检测发现USB-C2口输出协议和USB-C1口的一样,同样支持Apple 2.4A、Samsung 5V2A、DCP、QC2.0/3.0、AFC、FCP、SCP、MTK PE+2.0、PD3.0、PPS协议。
此外两个接口的PDO报文也一样,两个C口单口输出性能完全一致,支持功率盲插,使用更方便。
最后使用KT002检测发现USB-A口支持Apple 2.4A、Samsung 5V2A、DCP、QC2.0/3.0、AFC、FCP、SCP和MTK PE+2.0协议。
二、努比亚65W氮化镓充电器拆解
暴力切开外壳取出充电器机芯,外壳封装结实牢固,保护性强。
充电器初级侧元器件上覆盖有蓝色导热垫,输出端设有二次降压小板。
PCB板正面一览,元器件全部打胶固定和帮助导热。
主板背面配有黄铜散热片,散热片粘贴绝缘胶带。
散热片和主板之间还设有蓝色导热垫和黑色隔离板。
PCB板背面一览,光耦横跨在初次级之间,中心处印有KunX品牌logo。
通过对电路板正背面电路分析发现,努比亚65W 2C1A氮化镓快充充电器采用时下热门的开关电源定压输出,多路输出独立降压的设计架构。其中USB-C1以及另外1A1C分两路独立二次降压、三个接口输出。下面从输入端开始深入了解整个电路设计情况。
充电器输入端设有小板。
将小板拆下,正面设有保险丝、NTC浪涌抑制电阻、安规X电容和共模电感。
延时保险丝特写,规格为3.15A 250V。
NTC浪涌抑制电阻特写,用于抑制上电浪涌电流。
安规X电容容量0.15μF,来自DGCX东莞市成希电子有限公司。
共模电感特写,用于滤除EMI干扰。
输入端两颗WRMSB40M整流桥,用于均摊发热,降低温升。WRMSB40M来自深圳市沃尔德实业有限公司,这颗软桥通过较软的恢复曲线,比较平滑的关断特性,可以降低二极管结电容达到非常少的谐波振荡产生的效果。
充电头网了解到,沃尔德软桥还被OPPO 50W饼干氮化镓快充、鸿达顺65W 氮化镓充电器、飞频65W USB PD氮化镓充电器、ROCK 65W氮化镓充电器、麦多多65W氮化镓充电器、麦多多30W 1A1C快充充电器等多款产品采用,性能获得客户的一致认可。
PCB板侧面一览。
工字电感外套热缩管。
三颗高压滤波电解电容来自中元Acon,规格都是400V 33μF。
PCB板另一侧一览。
第四颗高压滤波电解电容特写,同样是中元Acon品牌,规格为400V 22μF。
充电器主控芯片为ON安森美NCP1342,这是一颗高频初级PWM控制器,内置主动X2电容放电和多重完善的保护功能。
NCP1342详细资料。
充电头网通过拆解了解到,采用安森美NCP1342主控芯片的还有坚果65W单C口氮化镓充电器、闪极100W 3C1A氮化镓快充充电器、联想thinkplus 65W氮化镓口红电源Pro、小米120W超级快充、iQOO 120W闪充充电器、傲基100W氮化镓快充、联想90W闪充双口氮化镓充电器、努比亚65W氮化镓充电器、洛克65W氮化镓PD快充充电器、飞利浦65W快充插座等。
初级侧氮化镓功率芯片采用纳微NV6115,这是充电器的核心元器件。NV6115内置驱动器以及复杂的逻辑控制电路,170mΩ导阻,耐压650V,支持2MHz开关频率,采用5*6mm QFN封装,节省面积,得益于NV6115内置驱动器,无需外置驱动器,更加节省PCB空间。
充电头网拆解了解到,采用纳微半导体NV6115的还有雷柏65W GaN快充、小米GaN充电器Type-C 65W、OPPO 50W饼干氮化镓快充、RAVPOWER 65W 1A1C氮化镓快充充电器、贝尔金68W双C口GaN充电器、摩米士65W 2C1A氮化镓快充充电器、柚比30W 1A1C氮化镓快充充电器等产品。
变压器特写,顶部喷码有信息,变压器采用RM8磁芯。
OR-1009光耦,用于初级次级通信,反馈调节输出电压。
Y电容来自STE松田电子,用于输出抗干扰。
另一颗Y电容特写。
丝印IBHJM次级同步整流控制器,实际型号为MP6908A,来自MPS芯源半导体,最高工作频率600KHz。
充电头网拆解了解到,采用MPS MP6908A的还有联想90W闪充双口氮化镓充电器、戴尔90W氮化镓充电器、联想thinkplus 65W氮化镓口红电源Pro、飞利浦65W快充插座等。此外MPS同步整流芯片还被小米9 Pro原装45W快充充电器、thinkplus 45W USB PD充电器、thinkplus 65W口红USB PD充电器、紫米65W 2C1A桌面PD快充充电器、谷歌Pixelbook原装45W USB PD快充充电器等数十款产品采用。
次级同步整流MOS采用威兆半导体VSP008N10MSC,NMOS,耐压100V,PDFN5X6封装。
威兆VSP008N10MSC资料信息。
同步整流输出滤波固态电容,两颗规格都是25V 470μF。
输出端一览,两个USB-C母座垂直焊接在小板上,USB-A母座焊接在主板上,小板对应USB-A母座处镂空处理。
小板背面设有两颗降压电感两颗固态电容,分别用于两路二次降压和输出滤波。
无丝印MCU,信息不详,用于端口输出功率智能分配。
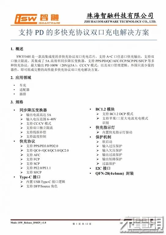
采用智融SW3516H作为USB-C1口的降压控制器和协议识别。这是一款高集成度的多快充协议双口充电芯片,支持A+C口任意口快充输出,支持双口独立限流。其集成了5A 高效率同步降压变换器。支持PPS/PD/QC/AFC/FCP/SCP/PE/SFCP等多种快充协议,最大输出PD 100W,CC/CV 模式,以及双口管理逻辑。外围只需少量的 器件,即可组成完整的高性能多快充协议双口充电解决方案。
充电头网通过拆解发现,SW3516H还被努比亚65W 2C1A氮化镓充电器、洛克65W氮化镓快充充电器、RAVPOWER 65W 1A1C氮化镓快充充电器、毕亚兹65W 2C1A氮化镓充电器等多款产品采用,此外智融的快充芯片还可用于USB PD快充移动电源、快充车充等领域。
外挂两颗MOS来自威兆半导体,型号为VS4610AE,NMOS,耐压40V,用于为USB-C1口输出同步整流降压。
威兆VS4610AE资料信息。
降压电感特写,外套热缩管。
同步整流降压输出滤波固态电容,规格为25V 220μF。
USB-C1母座特写。
另外1A1C电路同样采用智融SW3516H进行降压和协议识别。
而且也是外挂的两颗威兆VS4610AE MOS管来输出同步整流降压。
另一颗降压电感特写。
另一路的固态电容规格同样是25V 220μF。
USB-C2和USB-A接口输出VBUS开关管采用威兆VS3622DE,双NMOS,耐压30V,R005电阻用于输出电流检测。
此外威兆MOS还被WIZ 96W USB PD快充超级充电站、毕亚兹2C1A 65W氮化镓充电器、华为20W电荷泵快充充电器、vivo 33W FlashCharge2.0快充充电器、小米原装30W快充充电器、紫米65W USB PD迷你充电器等数十款电源产品采用。
USB-C2母座特写。
USB-A母座特写。
全部拆解完毕,来张全家福。
充电头网拆解总结
努比亚新一代65W 2C1A氮化镓充电器在接口输出性能上做了全面提升,产品整体支持多个主流快充协议,电压档位齐全。两个C口均具备PPS电压档位,支持65W快充,满足功率盲插,使用起来更方便,USB-A口支持30W快充。此外充电器支持45W+18W双口快充,满足笔记本和手机同时充电需求。
这款产品外观设计上延续“氘锋系列”充电器设计ID,长条柱状造型,机身上是醒目的“氘”字logo,此外机身壳表面喷刷银灰色涂料。此外输入端配备可折叠插脚,输出端配备三个接口。便携、支持多台设备充电、兼容多类型设备是其核心功能。
充电头网通过拆解了解到,充电器采用开关电源定压输出和两路DC-DC降压架构。开关电源部分由安森美NCP1342搭配纳微NV6115氮化镓功率芯片,以及MPS MP6908A搭配威兆同步整流MOS组成。然后经过两路DC-DC独立降压后分三口输出,USB-C1以及另外1A1C两路均采用智融SW3516H+威兆VS4610AE降压输出方案。
以下热门话题可以点击蓝字了解,也可以在充电头网微信后台回复如下关键词获取专题
「技术专题」
USB PD、QC、VOOC、DFH、Qi、GaN、POWER-Z
「拆解汇总」
1000篇拆解、无线充拆解、充电器拆解、移动电源拆解、车充拆解、充电盒拆解、氮化镓快充拆解、100W充电器拆解、100W充电宝拆解、手机快充拆解、18W PD快充拆解、20W PD快充拆解、大功率无线充拆解
「优质资源」
充电器工厂、氮化镓快充工厂、快充芯片、电源芯片、升降压芯片(充电宝)、升降压芯片(车充)、多口快充芯片、充电宝协议芯片、无线充芯片、充电盒芯片(有线)、充电盒芯片(无线)、户外电源、氮化镓快充、20W PD快充、30W PD快充
「原厂资源」
英集芯、智融、南芯、东科、芯茂微、茂睿芯、硅动力、环球、美思迪赛、富满-云矽、亚成微、诚芯微、英诺赛科、纳微、威兆、诺威、MDD、永铭、云星、科尼盛、特锐祥、美芯晟、伏达、贝兰德、微源
「快充工厂」
「品牌专区」
苹果、华为、小米、OPPO、vivo、荣耀、三星、mophie、ANKER、紫米、倍思、绿联、CHOETECH、ZENDURE
「展会报道」
USB PD亚洲展、无线充亚洲展、果粉嘉年华、香港展、AirFuel无线充电大会、CES展会
商务合作联系:info@chongdiantou.com
Send to Author