----- 充电头网拆解报告 第1683篇 -----
QC、PD快充是现今最为普及的快充标准,广泛应用在手机、平板、笔电等设备上。而随着时间推移,这两大快充标准也在不断发展,其中去年7月27日高通发布了新一代Qualcomm Quick Charge 5快速充电协议,也就是最新的QC5,最高充电功率达100W+,相比QC4效率足足高出70%,充电速度提升4倍,并且发热温升降低10度。
作为新一代快充协议,各大快充芯片、快充成品、手机设备都争相想要通过其认证。其中在快充成品方面,知名品牌Baseus倍思便率先推出了全球首款QC5 100W快充氮化镓充电器,同时充电器也向下兼容QC2.0、QC3.0等快充协议。下面充电头网就对这款QC5快充新品进行详细拆解,一起来看看其设计用料如何。
此前充电头网还陆续拆解了倍思120W 2C1A氮化镓快充充电器、倍思100W 2A2C氮化镓快充充电器、倍思65W 2C氮化镓快充充电器GaN2 Lite、倍思65W 2C1A 氮化镓快充充电器、倍思45W 1A1C氮化镓充电器、倍思双USB-C口45W快充氮化镓充电器等多款氮化镓快充产品,大家可以点击蓝色字体进行查阅。
一、倍思QC5 100W充电器外观
包装盒正面中心印有充电器外观图,上方印有倍思品牌和QC5标识,下方印有充电器名称和GaN标识。
背面印有充电器使用场景图和参数信息。
包装内含充电器、CC数据线、使用说明书和卡通卡片。
线缆使用魔术扎带捆扎整理。
整根线缆长约1.6米。
使用ChargerLAB POWER-Z KM001C测得线缆带有E-Marker芯片,电力传输能力为20V5A,数据传输能力为USB 2.0。
倍思这款100W氮化镓充电器采用PC阻燃材质黑色外壳,腰身表面主要哑光处理,上下端棱边为光滑弧面过渡。
输入端为切面,腰身靠近输入端区域亮面处理,输出端小一圈设计。机身上印有100W字样,特殊字体沿用倍思家族ID设计。
右上角设有LED指示灯。
输入端配备可折叠国标插脚,方便携带。
输入端外壳上标注有充电器参数信息
品名:GaN2氮化镓快充充电器
型号:CCGAN100CC
输入:100-240V~,50/60Hz,2.5A
输出:5V/12V3A,9V/15V/20V5A
深圳市时商创展科技有限公司
产品已取得3C认证。
输出端配有一个USB-C接口,此外印有Baseus品牌和QC5快充标识。
输出顶面内凹设计,USB-C口橘红色胶芯不露铜。
使用游标卡尺实测充电器机身长度为67.33mm。
宽度为55.03mm。
厚度为30.46mm。通过三维可以算得充电器体积为112.86cm³,功率密度约为0.89W/cm³。
和苹果96W充电器直观对比,整体还要小很多。
拿在手上的直观感受。
净重约为174g。
接通电源,LED指示灯亮淡蓝色光。
使用ChargerLAB POWER-Z KT002检测USB-C口的输出协议,显示支持Apple 2.4A、Samsung 5V2A、DCP协议,以及QC2.0/3.0、PD3.0、PPS快充协议。
此外PDO报文显示C口还具备5V3A、9V3A、12V3A、15V3A、20V5A五组固定电压档位,以及3.3-20V5A一组PPS电压档位。
二、倍思QC5 100W充电器拆解
将输入端外壳拆开,插脚和PCB板通过AC导线连接通电。
PCBA模块包裹黑化纯铜散热片,散热片采用卡扣固定。
PCB板背面还贴有导热垫,模块和散热片间有塑料板隔离绝缘。
使用游标卡尺实测PCB板长度为62.17mm。
宽度为47.75mm。
模块厚度约为21.15mm。
PCB板正面元器件打胶加固和导热,清理干净发现,输入输出端均设有小板,中间四颗高压滤波电解电容一字排开布局。
PCB板背面一览,上端是同步整流管和光耦,中间是PFC升压控制器、升压开关管、PWM控制器和高压开关管,最下端是一颗整流桥。
经过对充电器观察发现,倍思这款100W氮化镓充电器内部采用APFC升压后为反激开关电源供电,开关电源宽范围输出,协议芯片控制输出电压的设计架构。下面我们就从输入端开始一一了解各元器件的信息。
输入端一览,左侧垂直焊接小板,右侧主板上设有两颗薄膜电容和滤波电感。
将小板拆下,上面设有保险丝、两级共模电感和X电容。
小板背面一览。
延时保险丝规格为3.15A 250V。
共模电感双线绕制,用于滤除EMI干扰。
另一颗共模电感特写。
安规X电容容量0.68μF。
WRLSB80M整流桥来自沃尔德。
两颗CBB薄膜电容474J耐压450V。
滤波电感特写。
这一侧设有PFC升压电感,高压滤波电解电容和输出端小板间留有隔离空间。
另一侧左端设有变压器,中间的电解电容外套绝缘管。
PFC升压控制器,安森美NCP1622BEC,具有创新的谷同步频率折返,可最大限度的提高效率。
安森美 NCP1622BEC 详细资料。
PFC升压开关管采用纳微NV6125氮化镓功率芯片,内置驱动器,无需外置驱动器,175mΩ导阻,耐压650V,支持2MHz开关频率,采用散热增强的QFN6*8mm封装,适用于升压,降压,半桥,全桥开关电源等诸多应用场合。
纳微NV6125资料信息。
充电头网了解到,采用该芯片的还有OPPO新款65W超级闪充氮化镓充电器、联想thinkplus 65W氮化镓口红电源Pro、联想90W闪充双口氮化镓充电器、thinkplus65W氮化镓快充、鸿达顺65W 2C1A氮化镓快充等多款产品。此外纳微其它型号氮化镓功率芯片还被雷柏65W GaN快充、小米GaN充电器Type-C 65W、OPPO 50W饼干氮化镓快充、贝尔金68W双C口GaN充电器等数十款产品采用。
三颗并联的330mΩ电阻,用于PFC电流检测。
PFC升压电感特写。
四颗高压滤波电解电容采用深圳市昱光电子y.u.g品牌,规格都是450V 22μF。
充电头网拆解了解到,昱光电子y.u.g品牌电容还被羽博65W 1A1C氮化镓充电器、倍思20W超级硅充电器、麦多多47W 1A1C迷你氮化镓充电器、亿色迷你20W PD快充、海陆通20W PD快充等产品采用。
主控芯片供电电容特写,规格为100V 10μF。
开关电源主控芯片为ON安森美NCP1342,这是一颗高频初级PWM控制器,内置主动X2电容放电和多重完善的保护功能,具有超低的待机功耗。
充电头网通过拆解了解到,采用安森美NCP1342主控芯片的还有mophie 65W 1A1C氮化镓快充、品胜65W 2C1A氮化镓快充、即刻65W 2C1A氮化镓快充、红魔手机120W氮化镓快充、闪极90W 2C1A氮化镓快充、LG 65W氮化镓充电器、小米120W超级快充、iQOO 120W闪充充电器等。
高压开关MOS管采用东微OSG65R200J,耐压700V,导阻200mΩ,PDFN8x8封装。
东微OSG65R200J资料信息。
变压器特写。
主板另一端还设有两颗固态电容。
拆掉电容和小板,主板该区域还设有两颗贴片Y电容以及同步整流控制器。
主板背面对应区域设有两颗光耦和两颗同步整流管。
两颗OR-1009光耦,横跨在初级和次级之间,分别用于初级次级通信,反馈调节输出电压和保护控制功能。
两颗贴片Y电容来自四川特锐祥科技股份有限公司,具有体积小、重量轻等特色,非常适合应用于氮化镓快充这类高密度电源产品中。
特锐祥专注于被动元器件的研发、生产及销售,注册资本1亿元。旗下有自主电容品牌两类:SMD TRX及DIP TY电容器,TRX将致力于陶瓷材料的研究,以拓展更多品类的应用,为客户提供更多的解决方案。
充电头网了解到,特锐祥贴片Y电容除了被麦多多100W氮化镓、OPPO 65W超级闪充氮化镓充电器、联想90W氮化镓快充、努比亚65W氮化镓充电器、倍思120W氮化镓+碳化硅PD快充充电器等数十款大功率充电器使用外,也可应用于海陆通、第一卫、贝尔金等品牌20W迷你快充上,性能获得客户一致认可。
次级同步整流控制器来自茂睿芯,型号MK91808。茂睿芯MK9180X系列是紧凑的适用于反激拓扑的同步整流控制器,兼容于CCM、DCM以及QR 工作模式;使用自主知识产权的自供电技术为VCC供电,可以直接置于正端应用而无需辅助绕组。
同时,茂睿芯MK9180X的10nS的关断延时以及高达4A的下拉电流帮助系统可靠工作于CCM模式。通过拥有自主知识产权的开通及关断机制,该芯片可以最大化外驱MOSFET的导通时间以获得尽可能高的效率,并且自主检测DCM振铃,防止误开通。此外,MK9180X的GATE钳位机制也在起机前和起机过程中保护MOSFET不会误开通。
茂睿芯MK9180X详细规格资料。
同步整流管来自恒泰柯,丝印GN093N12SL。
两颗输出滤波固态电容特写,规格为25V 560μF。
LED指示灯特写。
输出端小板正面设有协议芯片、输出VBUS开关管和热敏电阻。
小板背面没有设元器件。
热敏电阻特写。
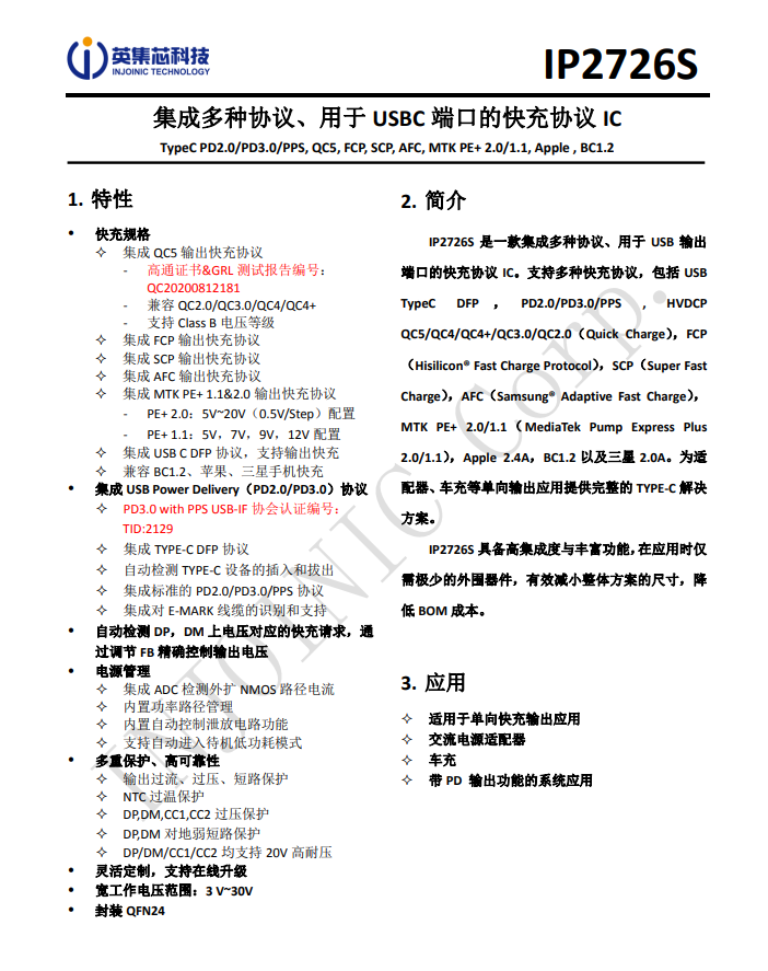
协议芯片采用英集芯IP2726S,该芯片拿到了高通全球首张QC5认证证书,证书编号:QC20200812181。IP2726S为最新的快充技术而设计,最高支持到100W+,同时具有极高的可靠性,可以在极为严苛的高温环境下稳定工作,为高功率密度电源设计提供助力。
IP2726S是一颗集成多种协议、用于USB输出端口的快充IC,支持Type-C DFP、PD2.0/3.0、PPS、QC5、QC4/4+、QC2.0/3.0、FCP、AFC、SCP、MTK PE+、Apple2.4A、BC1.2以及三星2A等协议。具有高集成度和丰富的功能,在应用时仅需极少的外围器件,有效减小整体方案的尺寸,降低BOM成本。
充电头网了解到,作为快充协议芯片中的明星产品,英集芯IP2726系列此前已被羽博65W 1A1C氮化镓快充、RAVPOWER 90W双USB-C口PD快充充电器、联想thinkplus 65W氮化镓口红电源Pro、REMAX迷你30W氮化镓快充、Aohi迷你30W氮化镓快充、雷柏20W 1A1C快充等数十款产品采用过,此外,英集芯的其它系列快充芯片也获得小米、OPPO、三星等客户的高度认可。
输出VBUS开关管采用真茂佳ZM027N03N,耐压30V,导阻2.7mΩ,DFN5x6封装。
真茂佳ZM027N03N资料信息。
USB-C母座特写,过孔焊接,橙色胶芯不露铜。
全部拆解完毕,来张全家福。
充电头网拆解总结
作为倍思又一款100W级氮化镓快充,外观上延续了倍思此前的100W多口充外观ID设计,机身上也印有100W特殊字体,此外充电器采用可折叠插脚设计,保证了便携性。产品配备单USB-C接口,支持高通最新QC5快充,还支持QC2.0/3.0、PD3.0、PPS快充协议,具备5/9/12/15V3A、20V5A、3.3-20V5A电压档位,充分满足手机、笔电等各类设备快充需求。
充电头网通过拆解了解到,PCBA模块上的元器件规划布局整齐有序,打胶,配备散热片等常规设计也没有少。此外作为一款大功率充电器,PFC升压电路也是不可少的,升压开关管采用纳微NV6125氮化镓功率芯片。
开关电源部分,采用安森美NCP1342搭配东微高压MOS管,以及茂睿芯MK91808搭配恒泰柯同步整流管组成,输出宽范围电压。采用英集芯IP2726S QC5认证高性能协议IC控制输出电压。产品整体用料做工扎实。
峰会预告
7月30日,2021全球第三代半导体快充产业峰会将在深圳举办,届时将有多家氮化镓、碳化硅快充芯片原厂及快充产业链配套企业出席,共同探讨第三代半导体快充发展新趋势。
如有参展需求,请联系邮箱:
info@chongdiantou.com
以下热门话题可以点击蓝字了解,也可以在充电头网微信后台回复如下关键词获取专题
「技术专题」
GaN、SiC、LLC、USB PD、QC、VOOC、DFH、Qi、POWER-Z
「拆解汇总」
1500篇拆解、无线充拆解、PD充电器拆解、移动电源拆解、PD车充拆解、充电盒拆解、氮化镓快充拆解、100W充电器拆解、100W充电宝拆解、手机快充拆解、18W PD快充拆解、20W PD快充拆解、大功率无线充拆解、PD插线板拆解
「优质资源」
充电器工厂、氮化镓快充工厂、充电宝工厂、户外电源工厂、无线充工厂、快充芯片、电源芯片(内置MOS)、升降压芯片(充电宝)、升降压芯片(车充)、多口快充芯片、充电宝协议芯片、无线充芯片、充电盒芯片(有线)、充电盒芯片(无线)、快充电容、氮化镓快充、20W PD快充、30W PD快充
「原厂资源」
英集芯、智融、南芯、东科、芯茂微、茂睿芯、硅动力、环球、美思迪赛、富满-云矽、亚成微、诚芯微、必易、杰华特、沁恒、芯海、天德钰、恒成微、英诺赛科、纳微、威兆、微硕、诺威、MDD、丰宾、永铭、科尼盛、洲宇电子、柏瑞凯、特锐祥、美芯晟、伏达、贝兰德、微源、芯仙方案
「快充工厂」
坤兴、华科隆、雅晶源、欧派奇、瑞嘉达、鹏元晟、古石、华科生、航嘉
「品牌专区」
苹果、华为、小米、OPPO、vivo、荣耀、三星、mophie、ANKER、紫米、倍思、绿联、CHOETECH、ZENDURE、爱国者
「展会报道」
USB PD亚洲展、无线充亚洲展、果粉嘉年华、香港展、AirFuel无线充电大会、CES展会
商务合作联系:info@chongdiantou.com
Send to Author