伴随着USB PD生态的普及,百瓦充电也越来越普及,支持百瓦大功率输出的充电器,也成为用户的首选。支持百瓦输出的充电器,可以满足手机以及笔记本电脑的供电,提供理想的快充效果,很受消费者欢迎。
除了百瓦快充以外,手机厂商还推出了更大功率的手机快充,采用超过5A的输出电流来满足大功率充电的需求,从而压缩手机的充电时间。这就要求充电器的连接器需要支持5A以上的电流,对应的私有协议芯片,也要支持5A以上的充电电流。
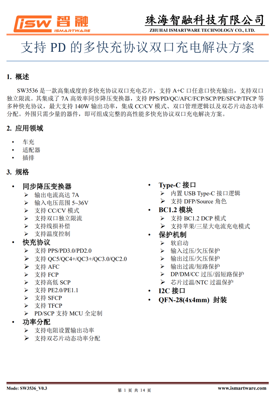
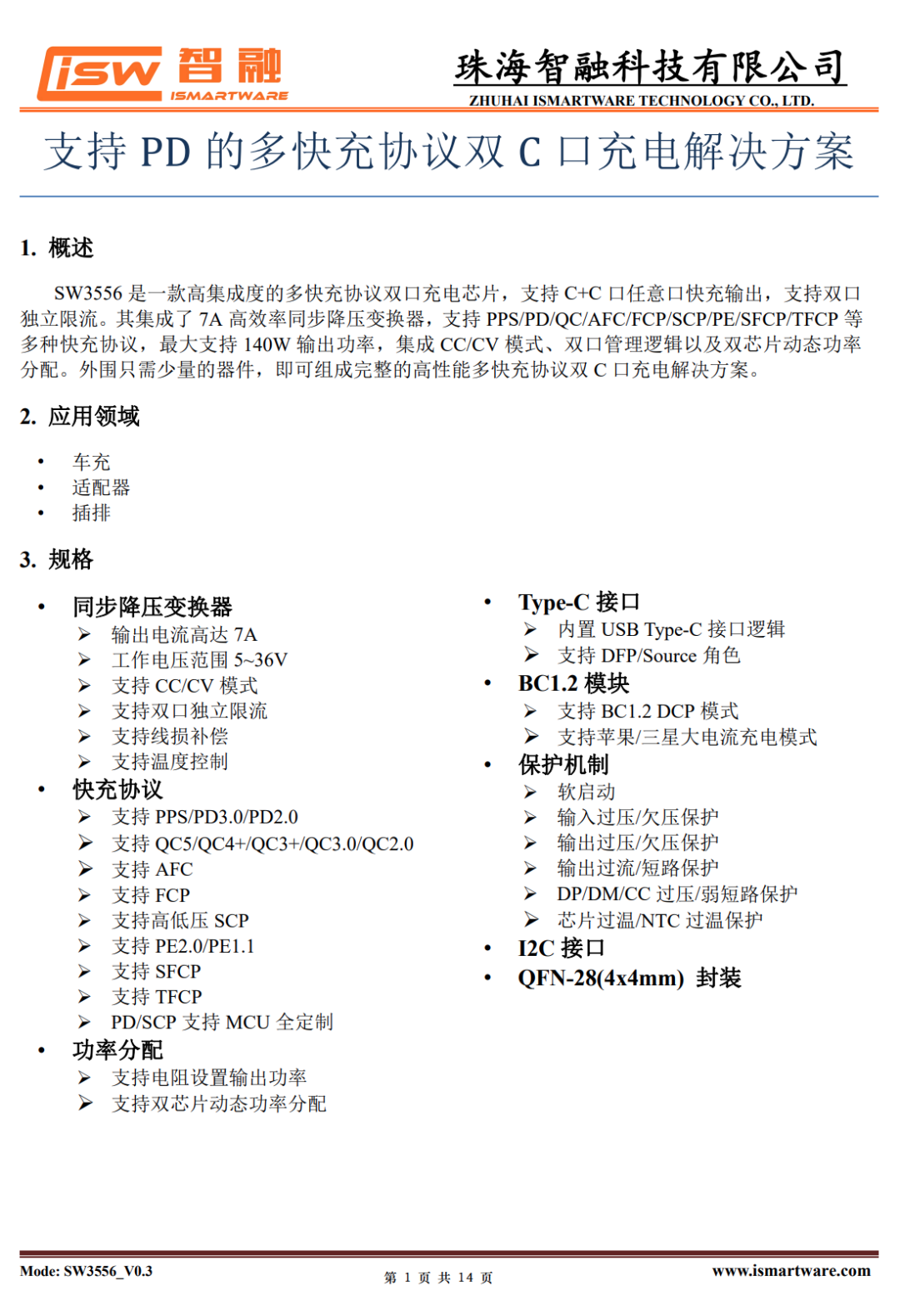
应对不断增长的大功率快充市场,智融推出了两款支持140W快充输出的协议芯片,分别是支持1A和1C接口的SW3536和支持2C接口的SW3556,两款芯片均支持私有快充协议,满足20V7A,140W输出功率。
图为智融的协议芯片与DC-DC二合一集成方案和传统独立DC-DC搭配协议方案的对比,可以看出智融双口快充方案相比传统独立降压的双口方案对比,节省了三颗芯片的使用。并且支持功率盲插,能够大幅简化充电器次级设计,减少元件数量,降低成本,加快生产。
智融SW3536是一颗支持1A1C双USB口输出的降压控制器芯片,内置多快充协议,支持双口功率盲插,支持双口独立限流。内置的同步降压转换器支持7A大电流输出,可使用氮化镓开关管,以获得更小的体积和更高的效率。
SW3536支持非常广泛的快充协议,并支持定制私有快充协议,最大支持20V7A 140W输出,支持3.3-21V 6A PPS快充输出,充分满足现代手机及大功率设备充电需求。
智融SW3556是支持双USB-C口的内置多快充协议的降压控制器芯片,支持双口功率盲插,支持双口独立限流。内置的同步降压转换器支持7A大电流输出,并且支持氮化镓开关管,可获得更小的体积和更高的效率。
智融SSW3536和SW3556均为同步整流降压拓扑,支持40V输入,内置同步整流降压控制器,搭配使用硅MOS或氮化镓开关管,电感电容等,即可实现140W大功率输出。内置的降压控制器开关频率为125KHz,支持PFM/PWM模式运行以优化转换效率。
两款芯片均内置输出线损补偿,支持双输出口独立限流,支持过热降功率和过热关机功能。芯片支持引脚外接电阻来配置输出功率以及动态功率分配,无需外置单片机来为多口输出配置。新增了输入电压调节功能,在输出未接入设备时,降低输入电压,从而降低整体功耗,满足更高的能效要求。
两款芯片均内置12位ADC,支持输入电压,输出电压,USB接口输出电流,温度采集,可使用单片机读取芯片参数,实时显示工作状态。采用QFN4*4-28封装,功能更强,封装不变。可用于多口大功率PD充电器,车充,满足多口同时输出。同时,智融支持快充协议的同步降压转换器已经被绿联、努比亚、征拓、品胜、华硕、联想等多家知名品牌使用。
充电头网总结
智融将同步降压控制器和PD协议芯片集成在一颗芯片内部,实现完整的降压与快充功能,相比独立的降压与协议芯片方案,大大简化了电路设计与调试,同时减少了元件数量,可实现小型化的快充设计。
智融SW3536和SW3556两款降压芯片,不仅可以满足大功率手机快充支持,还支持氮化镓应用;利用第三代半导体的高频高效优势,取代传统MOS管,获得更小的体积,更高的效率。在高效输出的同时,减小产品体积,提高产品竞争力。
以下热门话题可以点击蓝字了解,也可以在充电头网微信后台回复如下关键词获取专题
「电源芯片」
南芯、英集芯、智融、茂睿芯、必易微、美芯晟、杰华特、华源、硅动力、环球、美思迪赛、富满云矽、亚成微、诚芯微、沁恒、芯海、天德钰、恒成微、贝兰德、伏达、微源、瑞芯微、力生美
「被动器件」
「氮化镓」
「连接器」
「快充工厂」
「品牌专区」
苹果、华为、mophie、绿联、航嘉、倍思、TRüKE充客、机乐堂、爱国者
商务合作联系:info@chongdiantou.com
Send to Author