前言
水芯电子成立于2020年。公司团队来自ADI、Renesas、On Semi等芯片设计公司的顶尖芯片设计专家。公司致力于可重构数字电源芯片的研发和产业化。产品领域包括:高端消费类电子、高端工业、通信、计算、汽车和新能源领域。公司也是国内大功率数字电源领域的唯一供应商,力求解决中国在高端电源芯片领域的卡脖子问题。
随着PD充电的普及,USB-C口用电设备越来越多,大功率快充车充需求与日俱增。苹果在日前率先推出140W快充笔记本,开启了PD3.1大规模应用的时代,为快充芯片市场提供了全新的发展机遇。
水芯电子顺势而为,在业界率先推出首款140W双C口独立升降压,协议兼容全的PD3.1快充车充SOC芯片M12349。该芯片突破了多项行业技术瓶颈,实现了140瓦苹果笔记本和苹果手机同时快充的最高集成度方案,智能化功能和超高性能也达到了行业的新高峰。
高集成度领跑行业
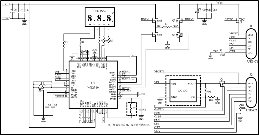
作为业界第一颗集成140W PD3.1升降压功能的SOC芯片,M12349兼容PD3.0/PPS协议,并扩展支持PD3.1协议的28V/5A固定PDO和15~28V@5A的AVS功率输出,输出档位全面。
除此之外,M12349还是业界第一颗支持两路C口PD3.1同时快充输出的SOC芯片。集成了双路USB Type-C接口,每个接口都支持PD/QC/SCP/FCP/AFC/BC1.2等全部快充协议。配合外部的全桥功率管和DC-DC,可以实现双路C口的PD3.1同时独立快充,不会因两个C口同时插入设备而降为普通充电。
充电头网提前拿到了M12349芯片方案,使用2021款Macbook Pro和iPhone 13测试双口同时输出的输出功率。
通过测试结果可以看到,M12349支持两路输出同时快充,iPhone 13充电功率为8.76V 2.94A 25.73W,Macbook Pro充电功率为27.64V 4.76A 131.5W,并未出现充电降速情况。
M12349将大功率多口车充的高集成度提升到全新的维度。除了MCU、电压变换、16-bit ADC、NTC 温度检测、快充协议解析、安全保护等常规单元,M12349还集成了环路补偿、双路独立USB Type-C接口、双路温度采样接口、FB电压反馈接口以及显示接口。外部只需搭载很少的元件,即可组成双C口独立快充。
同时,M12349支持数码屏驱动,提升车充等充电器产品的功能性和档次感。利用集成的大电流LED驱动接口,无需外接驱动电路,可以直接驱动888或188数码显示屏。
强竞争力改变格局
M12349具有行业领先的温度表现,可以很好满足客户的温度特性要求。
在输入12V,输出20V 3.25A档位时,用热成像进行测温,水芯M12349的表面温度仅为53.3℃,而友商方案的表面温度则高达71.0℃。
而在输入12V,输出28V 5A档位时,水芯M12349的表面温度为73.3℃,温度表现优秀。
不仅如此,M12349刷新了电压精度的纪录,达到10mV精度。得益于内置的高精度、高线性度的模-数转换功能,M12349支持最小10mV的电压采样和10mV精度的电压输出,并保持满量程的高线性度,而不是大部分公司的分段线性输出。
M12349也打破了大功率升降压电源的效率纪录。由于集成了高效率的DC-DC电压变换器和多种补偿电路,M12349的最大放电效率达98%。
水芯M12349在所有测试的输出档位中,放电效率均领先友商方案,能效优势明显。
充电头网总结
M12349作为水芯电子在2021年推出的全系列PD3.1芯片产品线中的首款产品,测试成绩十分亮眼。而该系列芯片还包括AC口独立升降压全兼容快充车充SOC芯片M12339,CCA三路独立快充全兼容快充车充SOC芯片M12359等特色产品,满足客户的不同需求。
M12349不仅为客户带来了全新的大功率多口车充设计方案,也给用户带来了极佳的使用体验。据悉,某国内快充大厂已经推出搭载M12349系列车充芯片的PD3.1的车充旗舰产品。大家一起期待全球首款PD3.1双口全兼容快充车充的诞生,为快充车充市场树立一个全新的标杆。
相关阅读:
「峰会报名」
2022(春季)亚洲充电展期间热门峰会开启报名
以下热门话题可以点击蓝字了解,也可以在充电头网微信后台回复如下关键词获取专题
「电源芯片」
南芯、英集芯、智融、茂睿芯、必易微、美芯晟、杰华特、华源、硅动力、环球、美思迪赛、富满云矽、亚成微、诚芯微、沁恒、芯海、天德钰、恒成微、贝兰德、伏达、微源、瑞芯微、力生美、创芯微
「被动器件」
「氮化镓」
「连接器」
「快充工厂」
航嘉、古石、华科生、鹏元晟、瑞嘉达、天宝、田中精机、芯仙方案
「品牌专区」
苹果、华为、公牛、mophie、绿联、航嘉、倍思、TRüKE充客、机乐堂、爱国者、魔栖
商务合作联系:info@chongdiantou.com