前言
又到了每周一“报”的时间段了,充电头网周报是充电头网在每周末推出的行业资讯重磅内容,主要汇总的是一周行业发生的大事小情,为大家节省时间。本周的要点主要有英诺赛科低压半桥GaN量产出货,华为推出99元换电池活动,多家企业发布春节放假通知,无线充行业大事件揭晓等。
好了,下面进入今天的主题部分,来看看本周行业内的大事小情。本次周报的时间跨度为本周最新资讯,此次的周报主要从半导体以及新品发布进行汇总,方便大家快速定位。
新品速递
本期多家厂商推出最新产品,包括荣耀亲选乐坞66W快充魔方上市,倍思推出140W 2C1A氮化镓充电器,新斯宝推出5款氮化镓快充新品等。
支持66WSCP与65WPD快充,荣耀亲选乐坞66W快充魔方上市
2022 年 12 月 26 日,荣耀举行全场景新品发布会,带来了荣耀 80 GT 手机、荣耀平板 V8 Pro 等终端设备,另外还推出了全新的荣耀亲选周边 —— 乐坞快充魔方系列,支持荣耀大功率私有快充协议的魔方插座。
乐坞 66W 快充魔方是一款支持荣耀私有快充协议的高性能魔方插线板,2C2A USB 快充模块支持 66W 荣耀私有协议,对荣耀手机可快速恢复大量电量,同时 USB-C 接口也兼容 65W USB PD 通用快充标准,通吃超极本、平板电脑等市面主流数码设备,最高可三设备同时快充。三个交流电输出口集成安全门,便捷地将电力从墙插延伸至桌面上使用,最大供电规格 2500W。
两度电储备,2400W输出!Anker PowerHouse 767户外电源美国开售
Anker GaNPrime 家族大家最熟识的是那几款氮化镓充电器系列,有一个“大家伙”也是家族里面的一员,它就是内部同样采用氮化镓技术方案的 Anker PowerHouse 767 户外电源,拥有2048Wh 超大电量并具备 2400W 逆变输出性能,带有两个 100W USB-C 输出口,是可以移动的高性能电力供应中心。
四个逆变输出口最大输出功率 2400W,3C2A USB 快充模块,支持 100W PD 快充输出,另外还带有两个点烟器接口与一个 TT-30R 接口。支持 1440W 交流电快充,0% 充电至 80% 仅需 1.4 小时,支持 1000W 直流电快充,与太阳能板搭配户外电力补给无忧。
倍思推出140W 2C1A氮化镓充电器,支持28V5A PD3.1快充
去年,苹果发布 MacBook Pro 16 2021 的同时,也第一次将 USB PD3.1 快速充电新标准带给消费者,PD3.1 在 USB-C 接口上实现了超越 100W 电力传输上限,在不变更接口的同时拥有宽广的未来。可惜的是苹果原厂 140W 充电器体积大且输出接口只有一个,用户无法更好地利用该充电器为其它数码设备充电。近日,倍思推出了 140W 氮化镓充电器,同样支持 PD3.1 新标准,且具备更多接口、更轻更小的机身。
倍思 140W 氮化镓充电器采用倍思 GaN5 氮化镓方案制作,体积小巧便携,支持最新 PD3.1 快速充电新标准,具备 28V5A 大功率 PDO,并带有 2C1A 三个输出口,适配 MacBook Pro 2021 使用,并支持其它数码设备一起充电,解决苹果原厂充电器的不足。
深圳市新斯宝科技有限公司(XinSPower),成立于2008年,专注在开关电源,充电器等电源产品的研发设计,生产,销售为一体的高新技术企业。主要生产各类PD/Qc智能充电系列,同国内外多家知名大品牌合作,新斯宝通过优质的产品与服务,得到大家的认可,并在客户群中形成了很好的口碑。
新斯宝此次推出的5款快充新品,专注于65W功率,并且都使用了氮化镓技术。近年来,氮化镓技术越来越多的被使用,对氮化镓技术的使用可以有效提升产品竞争力。快充充电器在氮化镓的加成下,可以轻易做到小型化和轻量化,相比传统硅器件充电器,只有其一半体积和重量。在不增加体积或重量的情况下,也可以轻易提高充电器 3 倍的充电功率。让消费者易于携带,用户体验大幅度提升。
最新方案
本期多家厂商推出最新方案,包括本期多家厂商推出最新方案,包括拓尔微AC-DC控制器TMI9713 ,南芯推出高效CrM Boost PFC控制器SC3202,纳微氮化镓百瓦快充应用案例汇总等。
简化低压氮化镓应用,英诺赛科推出高集成小体积半桥氮化镓功率芯片ISG3201
英诺赛科宣布推出SolidGaN系列100V半桥氮化镓功率芯片新品ISG3201。内部集成2颗100V/3.2mΩ增强型氮化镓和1颗100V半桥驱动,采用5mmx6.5mmx1.08mm LGA封装,支持独立的高低边PWM信号输入,可与绝大多数控制器匹配。是48V功率系统,48V无刷电机驱动器,48V轻混汽车的理想选择,如高性能大功率电源转换、电动工具、伺服电机、太阳能逆变器、双向逆变器和D类功放等应用。
ISG3201 简化了低压氮化镓器件在48V以及更低电压系统中的应用,可以便捷搭配多种控制器,实现不同功能,提升效率。2023年英诺赛科还将相继推出Solid GaN 系列的更多低压氮化镓功率芯片,以满足更多市场应用需求。
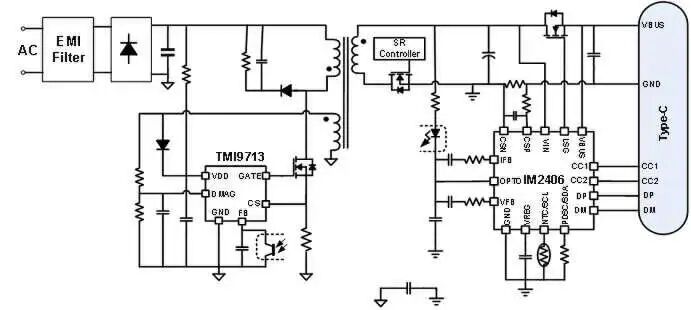
拓尔微AC-DC控制器TMI9713,为企业赋能,为电源市场助力
在PD快充充电器的诸多器件中,AC-DC控制器是提供电能变换核心部件,一个稳定输出的充电器离不开一个优秀的AC-DC控制器。在这个PD快充高速发展的节点上,AC-DC控制器也在不断推陈出新,以适应充电头更低功耗,更小体积,更健全保护的要求。
为应对PD快充充电器市场高速发展,拓尔微推出通用型AC-DC控制器TMI9713,可以直接适配市场目前 65W的PD快充充电器方案,参考TMI9713的典型应用图,搭配拓尔微协议芯片IM2406,助力充电器厂商设计出优秀的PD快充充电器。
拓尔微AC-DC电源芯片TMI9713具有高效、高性能、低功耗、外围精简等优势,可以适配更多PD快充或者电源适配器的开发应用,在简化产品设计、方便应用的同时满足厂商节能高效与降低系统成本的要求,帮助充电器厂商缩短产品研发周期,加快产品上市,提升产品竞争力。
南芯推出高效CrM Boost PFC控制器SC3202,轻松满足能效要求
随着百瓦级大功率充电器、适配器如雨后春笋般涌现,这对于反激架构中的开关频率、功率密度、效率的要求更加严格,通常需要进行功率因数校正(PFC)。PFC表示电子产品对电能的利用效率,功率因数越高,说明电能的利用效率越高,在快充电路中常用于将整流后的电压升压,再通过电容滤波为反激或者ACF或LLC初级供电,来消除大容量电解电容充电时的冲击电流,完成了电流波形的校正同时解决电压、电流的同相问题。
通过在大功率充电器中加入PFC控制器来控制电路,可以有效减小初级滤波电容的容量,减小电源的体积,并且PFC电路可以消除电容充电的峰值电流,并减小电源上电时的冲击电流。
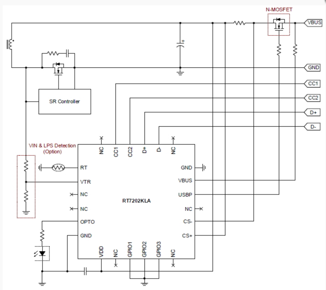
UFCS认证再添一员大将,立锜推出融合快充协议芯片RT7202KLA
UFCS(Universal Fast Charging Specification)融合快充规范全称《移动终端融合快速充电技术规范》,旨在解决目前市面上快充标准复杂多变、互不兼容的问题,是我国首个快充技术标准,由电信终端产业协会发布,立錡也位列其中,是终端快充行业协会发起单位、理事会成员 。融合快充的出现可以有效减少电子垃圾和提升用户的体验感,为节能环保赋能。
立锜科技作为一家国际级的模拟 IC 设计公司,多年来深耕电源管理解决方案,面对 UFCS 融合快充市场快速反应过来,推出了针对该市场的 RT7202KLA 协议芯片,可以满足厂商的UFCS产品的开发需求,丰富 UFCS 融合快充的生态系统。在其他芯片应用领域,立锜科技可以为厂商提供多元且具竞争力的产品与方案,覆盖电脑、消费性终端产品、网络通讯装置、大尺寸面板显示器等产品领域使用。
作为第三代半导体的氮化镓,纳微已经迭代了多款产品,一步一步优化氮化镓器件的应用,助力氮化镓充电器市场的普及。让充电器的每一个客户都能体验更快,更高效,更节能的氮化镓器件,让大家的生活更加绿色环保,享受到科技改变生活的美好愿景。
在氮化镓快充领域,纳微半导体的商业应用最为领先,不仅拥有最多的客户,产品应用案例已超百款,从小功率的20W快充,到功率高达200W的大功率快充,纳微半导体的成功应用案例比比皆是。尤其是在100W以上的功率段,GaNFast功率芯片频频进入OPPO、小米、努比亚、联想、坚果、贝尔金等知名品牌厂商供应链,性能获得一线品牌的高度认可。
行业动态
这周行业多家厂商除了带来了最新的芯片和充电解决方案,还带来了2022年无线充电行业十大热点事件回顾,移动电源(户外电源)标准动态与“双新认证”,2023充电企业放假通知汇总,最长23天等新闻。
随着手机性能越来越强,其服役年限也随之变长,一款手机用个两三年以上已成常态。长久使用后,手机续航性能已大不如前,甚至连一天续航都无法维持,机内剩余空间也逐渐告急,难道只能换手机了?近日,华为官方推出「一口价换电池服务 」、「内存升级服务」,最低仅需 99 元即可享受更换全新原装华为正品电池,最低 389 元起即可将内存扩容,让老机获得再战几年的能力。
华为官方推出「一口价换电池服务 」,覆盖手机、平板、折叠屏手机、智能穿戴等设备,最低仅 99 元起,价格与第三方接近。而华为「内存升级服务」则更加高阶,通过更换更大内存的存储芯片解决空间不足的问题,不必再删照片腾空间了,让手机恢复活力。
华为「一口价换电池服务 」、「内存升级服务」采用的都是官方品质物料,且由官方工程师专业操作,质量与稳定性更有保障。推荐华为老机型用户参与,满血复活又能再战几年。
众所周知,充电不仅有有线也能无线,无线充电从诞生到成熟应用,如今在很多方面改变着现在的充电格局,受到行业乃至国家层面的高度重视。因此无线充电方面的一些资讯,对于关注或身处这一领域的人员来说,同样十分重要。于是充电头网决定再盘点一期2022年无线充电行业十大事件,让不怎么关注这一领域的人,对无线充电的现状有所了解。
无线充电,随时放随时充,不受线材束缚,加之众多手机厂商的大力宣传以及立式、多合一无线充电器的不断推出推出,大大提升了用户的无线充电体验,让这一技术得以普及乃至深得人心,不夸张的说,有些人如今已经离不开无线充电。
11月25日,由充电头网主办的2022(冬季)亚洲户外电源大会在深圳市南山区科兴科学园ECO国际会议中心一楼大会议厅如期举行。本次峰会由充电头网、中国电子技术标准化研究院、全国电子产品安全标准化技术委员会、北京京东世纪贸易有限公司、工信部锂离子电池及类似产品标准工作组共同主办,旨在使参会企业加强合作交流,更好地贯彻落实“国办31号文”精神,助力户外电源行业高质量发展。
全国电子产品安全标准化技术委员会秘书/赛西实验室高级工程师刘云柱代表电子安标委作了《移动电源(户外电源)标准动态与“双新认证”》技术报告。
春节临近,企业春节假期安排成为广大职场人员的关注焦点。从2021年开始,充电头网便把消费类电源行业部分企业的放假安排纳入到微信推文中。一方面是起到社会公告的作用,让大家对消费类电源行业的休假安排有一个初步的了解;另一方面是帮助消费类电源行业从业人员了解行业放假现状,以便提前做出安排。
此次充电头网共汇集了20家消费类电源行业企业的春节放假安排,这些企业的春节假期时长主要集中在15-20天范围内。这个年假长度给予企业员工更多时间与家人团聚。同时错开了节假日的出行高峰。更长的假期让员工拥有了更多的选择。当前疫情防控已经放开,但每个人的自我防护仍然不能疏忽,充电头网也再次倡导各位读者朋友们,在回家过年的同时,也要做好防护。
行业峰会
充电头网为大家带来行业峰会最新资讯,2023(春季)亚洲充电展新品推介 | 第一期,2023(春季)亚洲充电展新品推介 | 第二期。
亚洲充电展( Asla Charging Expo )简称 ACE ,由充电头网发起,展会立足现代化国际都市群粤港澳大湾区,是全球影响最为广泛的能源电子技术展会之一,也是亚洲屈指可数的充电行业技术产业盛会。得益于专业性强、参展商和观众覆盖精准,亚洲充电展在全球享有相当高的知名度。现已成为了全球各大电源企业发布产品信息和展示最新技术的窗口。
产品功率能力的提升,会带来体积上的变化,为了优化产品体积,需要考虑每一个功率器件的体积与能效比,怎样利用宝贵的 PCB 空间和降低生产成本和散热解决方案成本、提高功率密度,且做到封装寄生电感更小,散热效率更高是此次新品推荐的主题之一,各大厂商的功率器件不断正向优化,会给市场带来的良性竞争和健康发展。
在即将举办的2023(春季)亚洲充电展,将邀请到文章中出现的企业进行展示、分享,届时欢迎莅临展台交流。如需演讲、参展,欢迎联系 info@chongdiantou.com 报名。
近年来,亚洲充电展吸引着来自全球数千家企业参与,覆盖快充、无线充、储能、新能源等领域,尤其是在推进快充、无线充技术的应用与普及,亚洲充电展对行业贡献深受赞誉。众多行业人士已经将这一展会规划为每年重要行程。
目前已有近两百家厂商率先公布即将亮相2023(春季)亚洲充电展的新品,这期新品推介,共有十款产品或系列,分别来自良胜、国金燊、军康、蓝宝、科雅、金核科技。
随着快充市场的应用场景的不断扩大,快充从单纯的手机领域延申到其他领域使用,并且逐步提升输出功率,快充的大面积普及,可以让快充科技改善人们生活。快充产品的内部必不可少的使用保险丝和电容来为快充产品保驾护航,无线充也不能缺少通过线圈来完成能量传输,随着快充市场的扩大,也带动保险丝、电容、线圈的市场逐步增长,形成良好的市场发展环境。
充电头网总结
本周的内容较多,受限于篇幅的原因只是对每篇内容进行了简单的介绍。在标题处添加了超链接,感兴趣的朋友可以直接点击超链查看具体文章详情。本次的周报就到这里,我们下周见!
相关阅读:
1、行业动态|企业参加CES2023海外抢单,电动自行车充电接口新国标发布,WPC将推出新标准Qi2,2023(春季)亚洲充电展定档
2、行业动态|2022年充电行业十大事件揭晓,公牛推出山峰快充插座,智融成为国家级专精特新“小巨人”企业
3、行业动态|宜家停售一次性碱性电池,倍思推出67W氮化镓多功能充电器,小米推出高速移动固态硬盘,电动自行车新国标充电口加入通讯协议
4、行业动态|电动自行车新国标充电插头曝光,ANKER MagSafe无线充电器上架苹果商城,小米推出迷你主机,创芯微招募全国代理商
5、行业动态|户外电源助力航天救援服务,中国移动推出世界杯充电器,知名品牌天猫旗舰店终止经营,冬季亚洲充电展恢复举办
「历年拆解」
2022年、2021年、2020年、2019年、2018年、2017年、2016年、2015年
「电源芯片」
南芯、英集芯、智融、茂睿芯、必易微、美芯晟、杰华特、华源、硅动力、富满云矽、芯海、天德钰、贝兰德、力生美、创芯微、稳先微、宝砾微、东科、易冲、拓尔微、恒成微、Elevation
「被动器件」
「氮化镓」
「快充工厂」
「品牌专区」
苹果、华为、mophie、绿联、航嘉、公牛、TRÜKE充客、机乐堂、爱国者、魔栖、TECLAST台电、图拉斯、Mcdodo麦多多、MOMAX
商务合作联系:info@chongdiantou.com