优爱腾三巨头联合抵制天价片酬,是真心还是姿态?

2018-04-04 前线栗 娱乐栗场 娱乐栗场

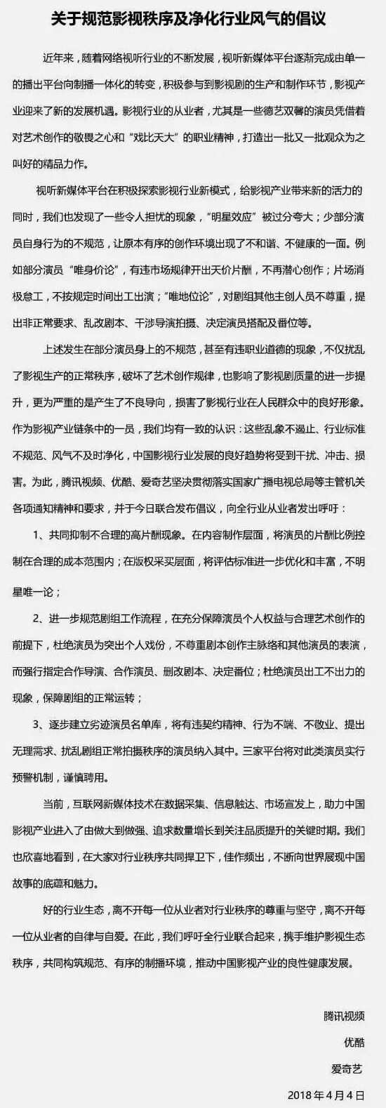
今天下午两点,平地一声雷,腾讯视频、优酷、爱奇艺三家视频平台巨头(以下简称优爱腾)发表联合声明,剑指规范影视秩序、净化行业风气。


原文如下:


字不多,但挺有意思,咱们慢慢分析。


首先,为什么要发这个倡议书呢?


原文里提到了这样一些词句:


——“明星效应”被过分夸大;

——“唯身价论”不符合市场规律;

——“唯地位论”不尊重其他创作者。


翻译成白话就是说:现在啊,有很多明星在影视行业里横着走,大家把他们奉若神明,他们的身价已经高到整个行业都承担不起了,他们还不尊重其他创作者,随便改剧本,瞎xx演,把整个行业搞得乌烟瘴气。


这话有道理吗?


有的。明星天价片酬确实是这几年影视行业不可承受之重——也不过五六年的功夫,明星片酬天花板就从二三十万每集窜到打包上亿,影视制作成本的大头都进了明星的口袋,直接导致影视产品质量的直线下滑。


但有一句话非常有趣,倡议书里说:


“唯身价论”不符合市场规律。


其实大家心知肚明,明星片酬虚高到这个程度,正是过于迎合市场所致。


电影电视剧带上“李易峰”、“吴亦凡”、“杨洋”、“鹿晗”等流量的字样,就能天价卖给播出渠道,没有这些所谓的流量出演,片子就卖不上价,得不到关注,拿不到好收视率和播放量,广告商也就不会贡献广告收入。


明星在片子发行过程中起到举足轻重、至关重要的作用,显然也应该拿走最大的一块蛋糕。


这难道不恰恰是市场规律在发挥作用?


真的不符合市场规律,就不会持续这么久还运转良好了。承受着天价片酬的影视行业到现在都还没有崩盘,已经说明一切。


流量的崛起,市场对流量的追捧,片酬翻倍到天价,其实都是大陆娱乐市场&粉丝经济爆发性增长后,整个产业对市场过分迎合的结果。


迎合到现在这个地步,已经有点畸形。实际上,从去年开始,国产影视剧唯流量论的思潮已经开始退烧,不少流量+IP影视剧的票房和播放数据都堪称惨淡,赔死个一两次后,制作方自然会痛定思痛。


如果全靠市场规律来自行调节,当然需要较长时间。所以这个倡导如果是真心真意要为行业正风气,我个人还是双手支持的。


其次,如何正行业风气呢?


原文提了三个举措,一个个看。

1、共同抑制不合理高片酬,把明星片酬控制在合理比例,采买片源不明星唯一论。


这个举措怎么说呢:


有实现的可能,因为倡导者是优爱腾。不相信真能实现,因为倡导者是优爱腾。


先说实现可能。不知道你们注意没有,视频平台才是明星天价片酬的最终买单者。


如今的电视剧市场,一剧最多卖两个台,电视台购片价格都不太高,一方面受电视台预算影响,另一方面电视台收视率连年走低,广告商爸爸们也没啥意愿砸大钱。


光把剧卖给电视台,制作方怕是要把裤子都赔掉了。


——都要赔钱了,还能给演员天价片酬,制作单位莫不是个傻子?


最大的成本回收和利润,来源于优爱腾三家财大气粗的视频平台。而且购剧价格一年一个新台阶。2016年那阵《XX传》七八百万上下一集已是头部中的天价,到了2017年,《X生,我们可不可以不忧伤》这种听名就烂剧预定的片子能卖出1000万一集。


所以,如果优爱腾三家联手说,老子不为你们天价片酬买单了,那也就真的没有别人能为天价片酬买单了。


喜大普奔?你高兴太早了。


用脑子想一想,之前优爱腾为啥愿意为天价片酬买单?端的是人傻钱多?


赤裸裸的竞争。


互联网思维席卷影视行业,复制的是之前的“百团大战”,“滴滴与快滴优步”之争,“ofo与摩拜”之争,“饿了么与百度外卖”之争。


都在烧钱抢占市场占有率,企图击垮对方,最后通过兼并一家独大,赚钱的日子在后头。


所以三家联手发布这个倡导书(印象里还是三家还是第一次联合声明),大概率是国家监管部门牵了头。到底能不能实现,要看烧钱有没有烧得它们伤筋动骨,要看竞争态势最终会走向何方,以及官方配套政策会不会出台。


购片不明星唯一论,听起来非常棒,可不明星唯一论又该采用什么样的衡量标准呢?互联网思维下,一切需要能被量化。明星被追捧因为有流量,IP被追捧因为有阅读数据,说到底影视行业的爆炸性发展没有与之相应的人才来支撑,大家的判断能力都很低下,只能唯流量论。

话不好听,但他的话我基本赞同


举个例子,假设吴亦凡首次出演电视剧,要卖给视频平台独播权,三家靠什么竞争?你出1000万一集那我就1100,另一家1500w把人砸晕,顺利到手。


一部热播剧能给视频平台带来多少新会员?竞价到白热化的阶段,提什么遏制高价片酬的默契?不存在的。

2、规范剧组工作流程,拒绝演员的不敬业行为,遏制无端加戏删戏改戏,杜绝演员出工不出力。


购片标准决定明星地位,明星地位决定天价片酬,同样也决定着明星能在剧组横着走。


本来嘛,这片子能不能卖全靠我,你们相当于为我打工,我不横着走是我素质高,我横着走简直理所当然。


所以规范剧组流程,拒绝演员不敬业行为,遏制无端加戏删戏改戏,杜绝演员出工不出力……听起来都很美好,但如果解决不了购片的明星唯一论,这一切都是扯淡。

3、逐步建立劣迹演员名单库,将有违契约精神、行为不端不敬业的演员列入黑名单,谨慎合作。


看完这条,我默默想起了之前王嘉尔临阵倒戈,与优酷撕破脸投奔爱奇艺的事。


还是那句话,如果流量还是业内唯一衡量标准,那么无论谁能带来流量,ta就是各家奉若至宝的座上宾,竞争如此你死我活的市场态势下,你不要,有的是人要。所谓劣迹艺人名单,大概除了官方的劣迹艺人(违法乱纪,沾黄赌毒,涉政治等敏感事件)外,恐怕也没谁能把自己作进去。


所以说到这里,关于这个倡导书能有多大用处,估计你心里也有数了。


需要澄清的是,竞争是万恶之首吗?


当然不是。如果不是视频平台的杀入,大笔资金的涌入,中国影视行业的体量,绝对满足不了观众日益增长的娱乐需求。我们能看到制作精良、硬件不输美剧的影视作品,要感谢资本,更要感谢竞争。


整个行业的问题,不应该只拉出一两个环节来背锅。就算背了锅,也没多大用。昨天豆瓣八组一篇流传很广的圈内制作人谈影视剧乱象,每一个字我都赞同(戳阅读原文看原文,为防止封号,这里就不多提了)


现在天上咔嚓一道雷劈在流量身上,好像行业乱相ta们就是始作俑者一样。


冤是真冤的,一个行业的崛起需要时间,需要人才的成长,也需要受众品味的逐渐升级,没有市场的追捧,我栗小姐去演电视剧要100w一集,你看让不让人打回来?


可毕竟你分走了最大的一块蛋糕,若连投资者都赚得没你多,挨骂也就忍着吧。


在全民diss的声讨中,多想想下一步该如何走,才是正经。



点击查看:


被人毁一生怎么办?在线等,挺急的……

流量系列之三:沾上“诈捐”二字的杨幂,是不是要糊了?

所谓好电影,就是分分钟教你做人

流量系列之二:黄子韬,有机会成为顶级流量吗?

看个节目被他活活笑死,这样的孩子怎么养出来的?

流量系列之一:李易峰的拐点,就要到了吗?

讲古1998:20年前的内地娱乐圈什么样?

演员啊,专业一白遮百丑

看国产都市剧,学庸俗价值观

都在聊西南联大,我却格外喜欢这个很少人提到的细节

为什么《前任3》大爆,《琅琊榜2》却爆不起来?

2017年,哪些角色惊吓了你我?

2017年,哪些角色惊艳了你我?

今年看的最后一部国产剧,依然一分钟都没有快进

2017年终盘点之明星人设大崩塌(下)

2017年终盘点之明星人设大崩塌(上)

《妖猫传》:我很喜欢这部电影,虽然很多人未必

对文工团和那段历史没兴趣,为什么还要看《芳华》?

好演技是处处都好,烂演技是各自奇葩

荒谬的是,这个节目里才有真正的演技

周一围,你怎么还没红?

职场戏,内地影视人的死穴

顶级流量:中国娱乐圈的最大bug

靳东:情商低不是错,出来秀就不对了

对不起,这一次锁场风波我要谴责电影院

电影用杨幂李易峰们,是一笔划算的买卖吗?

靳东先生,人生导师你没演腻,我受够了

杨幂,大约是没救了……

人人觉得自己能当编剧,这是病,得治……  

感谢内地还有人能做出一档真正文艺的综艺节目

《戏说乾隆》翻拍?风流倜傥的四爷难觅,内有锦绣的金马奖最佳编剧更难寻


你的转发是对我最大的支持!

后台回复“入群”加入娱乐栗场社群

与八卦小伙伴一起吃瓜

栗小姐零散娱乐观察与影剧评

请关注微博@爱吐槽的栗小姐


修改于

Read more

修改于

Read more