近日,四川省教育厅、四川省财政厅联合印发《关于做好2022年省属高校毕业生到艰苦边远地区基层单位就业学费奖补工作的通知》,《通知》明确了奖补对象、就业地域、基层单位和年限等问题。《通知》还有哪些重要内容,跟乐乐一起来了解——
01
明确奖补对象
■ 2018年毕业并在2019年6月30日(含)前实现首次就业且就业单位在艰苦边远地区基层单位,并连续不间断服务满3年的省属普通高校(含招收普通本专科生的成人高校)全日制普通本专科、研究生和第二学士学位应届毕业生,在校期间已享受全部免除学费政策的学生除外。
■ 符合学费奖补条件但在以往年度因故没有成功办理的,可以继续申请
02
明确就业地域、基层单位和年限
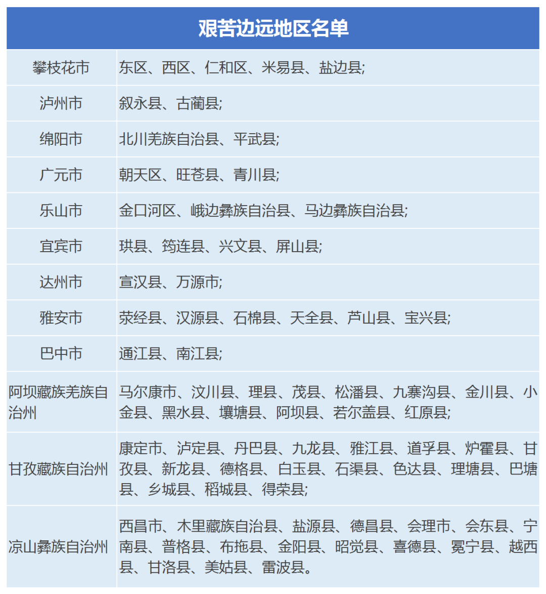
■ “艰苦边远地区”是指《人事部 财政部关于完善艰苦边远地区津贴制度实施方案的通知》(国人部发〔2006〕61号)规定的我省12个市(州)的77个县(市、区)。
■ “基层单位”是指川财教〔2009〕184号文件第六条规定的艰苦边远地区县以下(不含县本级、城关镇)的机关和国有企事业单位,其中中小学校包括公办幼儿园、公办义务教育学校、公办普通高中学校、公办中等职业学校和公办特殊教育学校,中央和地方国有单位不包括金融、烟酒、通讯、电力生产运输销售等行业。符合条件的特岗教师、“一村一大”“三支一扶”“大学生志愿服务西部志愿者”可纳入奖补范围。在符合国家政策规定的艰苦边远地区基层单位范围内正常调动(含借用、借调),连续不间断服务满三年的毕业生纳入奖补范围。在2个及以上单位正常调动者(含借用、借调),需要A、B两单位或A、B、C等单位同时符合“艰苦边远地区”和“基层单位”的条件。
■ “连续服务满三年”是指服务时间按对年对月对日计算满3年。
03
把握奖补标准和计算方法
■ 学费奖补按毕业生在校期间实际交纳的学费计算(享受了部分减免学费的应予扣除),但最高不超过6000元/学年;奖补年限以毕业生最后学历实际学制年限为准,即专升本、本硕连读、中职高职连读、第二学士学位毕业生,分别按照完成本科、硕士、高职和第二学士学位阶段学习任务的实际年限计算。
■ 若存在学费欠缴等情况的,应将在校期间欠缴学费纳入计算,并补缴给学校。已享受应征入伍服兵役国家资助和退役士兵教育资助的毕业生,不再享受本资助政策。
04
规范奖补申请、审核程序
今年学费奖补实行网络申请、网络审核的形式,5月16日开始。
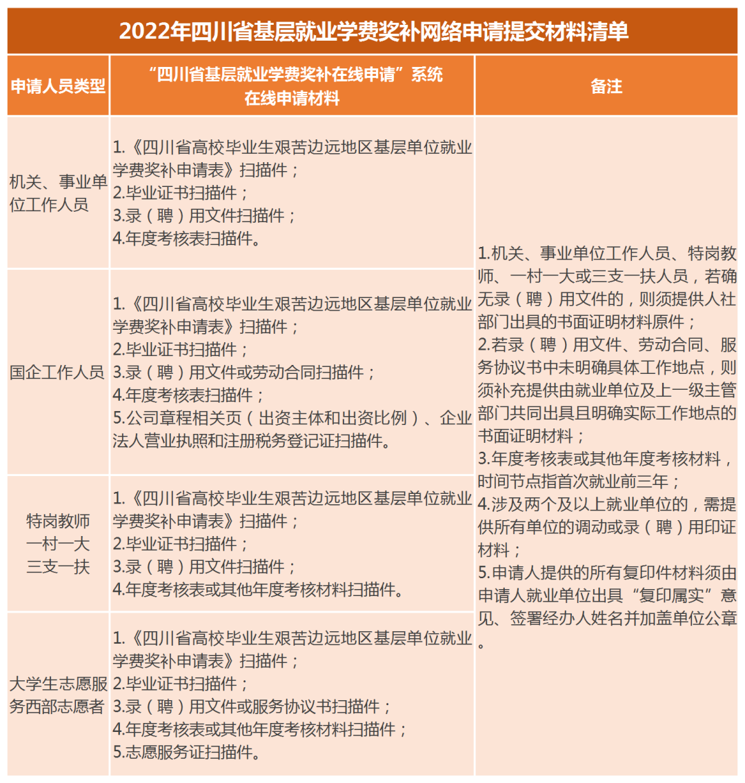
■ (一)网络申请。申请人登录四川学生资助网(www.scxszz.cn),进入“四川省基层就业学费奖补在线申请”系统(以下简称在线申请系统,点击文末左下角“阅读原文”进入系统),按照《“基层就业学费奖补”在线申请操作说明》进行在线申请。申请人应如实、准确填报个人身份、就业单位、学历学制、学费缴纳、国家助学贷款等信息,并上传相关申请材料。
1.《四川省省属高校毕业生艰苦边远地区基层单位就业学费奖补申请表》,须从“四川省基层就业学费奖补在线申请”系统在线打印,核实申请信息并手写签字后上传在线申请系统。
2.录(聘)用文件、劳动合同均须提供完整、清晰的扫描件。若录(聘)用文件附件中所涉人员信息较多时,应将申请人姓名进行突出标注,以便于网络审核。
3.申请人就业单位应在《申请表》上如实出具意见并加盖单位公章。在首次就业三年内,申请人如正常调动两个及以上就业单位的,各就业单位均须出具意见并加盖单位公章。证明人须为就业单位主要负责人或人事工作负责人,签名必须手写,不允许代签或签章。除试用期年度考核为不定等次外,若申请人年度考核有不定等次、基本称职(基本合格)或不称职(不合格)的情况,不得申请。
4.所有上传系统的材料字迹、印章应清晰可辨,并按系统要求的顺序制成word文档。申请人一旦正式提交,任何信息将不可修改,但可登录系统查看审核工作进展情况。“在线申请”系统将于5月16日开放,6月16日关闭,逾期无法申请。
■ (二)高校审核。有关高校登录四川学生资助网,进入“四川省学生资助管理系统”,对申请人的学籍信息(毕业时间、学习年限、是否全日制普通高等教育、是否专升本或攻读研究生等)、学费交纳、校园地国家助学贷款余额、应征入伍服兵役国家资助、退役士兵教育资助等情况进行审核,系统审核、上报工作在6月24日前完成,并于6月27日前将审核结果纸质版报省学生资助管理中心。
■ (三)县(市、区)审核公示。县(市、区)学生资助管理中心(教育局)登录四川学生资助网,进入“四川省学生资助管理系统”进行审核。县级审核工作须会商同级人社(国资)等部门进行。确有必要的,还可采用实地走访的形式进行现场核实。审核工作结束后,点击“数据汇总”生成《2022年四川省省属高校毕业生艰苦边远地区基层单位就业学费奖补公示名单》。同时,应通过网站、微信公众号进行不少于5个工作日的公示,公示时,应将申请人身份证号码等敏感信息进行模糊处理。还可采用通过电子政务平台或党政网公示到申请人现工作单位或发函出具证明意见的单位等方式进行公示。公示无异议后,提交市(州)学生资助管理中心(教育局)终审。县(市、区)学生资助管理中心(教育局)系统审核、公示、上报工作在7月25日前完成。
■ (四)市(州)终审汇总。市(州)学生资助管理中心(教育局)对县(市、区)上报的申请人信息进行审核汇总,系统审核、上报工作在8月8日前完成,并同时将本市(州)审核通过人员名单纸质版报省学生资助管理中心。
■ (五)省学生资助管理中心备查。省学生资助管理中心汇总各地各校审核信息,报教育厅、财政厅结算。
05
及时拨付奖补资金
各地各校要确保奖补资金专款专用,严禁截留、挤占、挪用、冒领,并在收到奖补结算资金15个工作日内发放(代偿)到位。
■ (一)优先偿还国家贷款。在校期间获得国家助学贷款且没有结清的,奖补资金应优先偿还贷款,如有结余,结余部分则直接发给获奖补学生本人。生源地信用助学贷款代偿工作由县(区)学生资助管理中心(教育局)办理;校园地国家助学贷款代偿工作由高校办理。有关高校、县(市、区)学生资助管理中心(教育局)应及时向国家助学贷款经办银行办理代偿,在银行核减贷款余额并出具还款手续后,还须以书面方式通知获奖补申请人本人。
■ (二)按照规定发放奖补资金。各地要按照《财政厅 教育厅 人力资源和社会保障厅 中国人民银行四川分行 四川银保监局关于做好高校惠民惠农财政补贴资金社会保障卡“一卡通”管理有关工作的通知》(川财教〔2021〕163号)要求,将基层就业学费奖补资金纳入“一卡通”平台发放管理,应发给获奖补申请人本人的,不发放现金,直接把奖补资金发放至申请人社会保障卡。
06
强化工作责任
■ 艰苦边远地区基层单位就业学费奖补是省委、省政府实施的教育民生工程,对促进我省高校毕业生就业,引导和鼓励高校毕业生到艰苦边远地区基层单位服务具有重大意义。有关市(州)、县(市、区)教育局、省属高校要高度重视,明确专门机构,落实专职人员负责此项工作;要按照184号文件和本通知要求认真做好政策宣传、申请受理、在线审核、公示、资金发放(代偿)等工作,教育厅和财政厅将对各地各校学费奖补审核工作进行抽查。对在学费奖补工作中弄虚作假、滥用职权造成资金损失及严重后果的,将追回奖补资金,依法追究相关单位及人员的责任,并在全省范围内进行通报。申请人弄虚作假套取奖补资金的,除清退奖补资金外,还通报其现工作单位和上级主管部门,按相关规定严肃处理。
附件
对于奖补办法你还有什么疑问?
可以拨打热线电话
咨询当地学生资助管理中心
↓↓↓
点击左下角“阅读原文”进入
“四川省基层就业学费奖补在线申请”系统
往期推荐
欢迎原创作品投稿
投稿邮箱:2126253098@qq.com
新浪微博:@乐山师范学院
乐山师范学院党委宣传部
融媒体中心出品
来源 | 四川学生资助 四川教育发布
编辑 | 王丽
责任编辑 | 张丽萍 赵艺玲 黄南熹 黄雨欣
编审 | 孟繁增