漏洞利用:红队评估中的打点案例
地址:https://github.com/ybdt/exp-hub
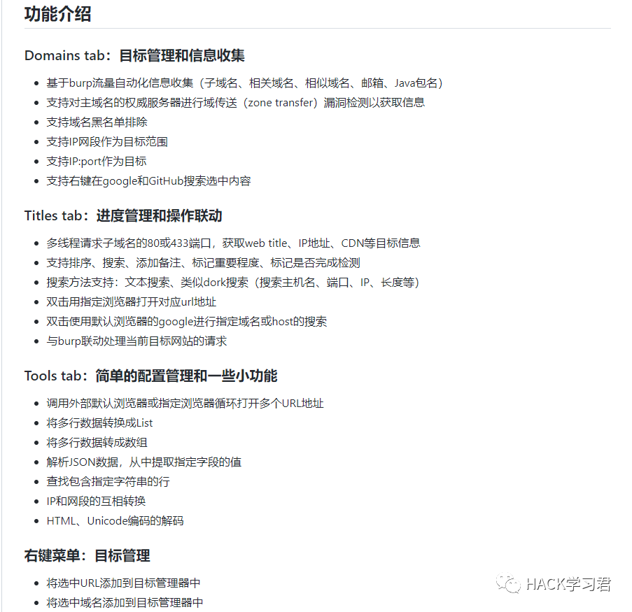
基于burp流量自动化信息收集(子域名、相关域名、相似域名、邮箱、Java包名)
支持对主域名的权威服务器进行域传送(zone transfer)漏洞检测以获取信息
支持域名黑名单排除
支持IP网段作为目标范围
支持IP:port作为目标
支持右键在google和GitHub搜索选中内容
地址:https://github.com/bit4woo/domain_hunter_pro
Banli是一款简单好用的高危资产和高危漏洞扫描工具!
地址:https://github.com/Goqi/Banli
大宝剑-边界资产梳理工具(红队、蓝队、企业组织架构、子域名、Web资产梳理、Web指纹识别、ICON_Hash资产匹配)
地址:https://github.com/wgpsec/DBJ
用于host碰撞而生的小工具,专门检测渗透中需要绑定hosts才能访问的主机或内部系统
地址:https://github.com/pmiaowu/HostCollision
推荐阅读:
点赞,转发,在看