自2020年新冠疫情在全球暴发,至今已延续两年多,给世界人民的生命健康造成严重威胁,也给各国的社会经济发展造成严重后果。疾病与生命体如影随形,是生命体在一定病因作用下自稳调节紊乱而发生的异常生命活动过程。疾病对于其他生命体基本是一种遵循生物规律的自然现象,但对于万物之灵的人类,疾病既是自然的也是社会的,是不断抗争去改变天命规律的社会进程。
疫情是传染性疾病的一种社会性形态,自古以来都是人类需要不断面对和抗争的严重风险。与普通疾病不同,传染性疾病超越了生命个体性,虽然仍是医学意义上的疾病,但又不能简单地依赖医疗技术的单一进展就可以大获全胜。疫情作为以扩散为特征的传染性疾病,具有极强的负外部性,成为必须依赖社会性手段进行应对的公共问题。
回溯人类历史上曾经经历过一次次疫情噩梦,既有劫后余生的惨痛,也有战胜疫情的豪迈。人类社会如何应对疫情的挑战?在不同疫情、不同国家、不同时间,疫情应对都会呈现出丰富的细节差异。但在较大的时间尺度上,慢变量的影响就比较明晰地显现出来。不同社会形态下疫情应对给出的方案,很大程度上不是一道选择题,而是疫情在各自社会形态重要变量约束下的没有多少选项的结果。本文根据不同社会形态疫情治理变迁考察所提供的一些重要线索,探讨哪些关键要素决定了应对疫情的不同模式,并进一步讨论,在信息要素的关键性作用已经初现峥嵘的背景下,未来疫情的信息治理可能呈现出什么样的格局。
一、疫情治理的分析框架
疫情演化有其自身规律,是流行病学的自然规律与一定社会形态诸要素构成的社会规律共同作用的结果。依此视角,疫情治理是在认识和尊重流行病学自然规律和社会性因素的基础上,运用可利用的社会资源,通过改变疫情的流行病学要素或是社会性要素的方式,达到控制疫情的过程。
(一)疫情演化的自然规律
从疫情演化流行病学来看:疫情的发生过程,是病原体从感染者体内排出,经过一定的传播途径,再入侵新的易感者,并不断发生发展的过程。疫情传播需要具备三个条件:即传染源、传播途径和易感人群,任何一个环节的缺乏都会导致疫情的终止。其中,传染源指病人或病原携带者①;传播途径包括经空气传播、经水传播、经食物传播、经接触传播、经媒介节肢动物传播等。易感人群指对病原体免疫力弱而易于感染的人群。[1]
疫情演化不是一个单纯的生物学现象,始终受到气候、地理等自然因素影响,使疫情呈现出不同的强度和性质。自然因素首先会对病原体的发育繁殖,以及媒介生物的地理分布、活动能力等产生显著影响。其次,会影响人们受感染的机会,如夏季炎热易发生肠道传染病,冬季寒冷易增加飞沫传播机会等。此外,自然因素还会对易感人群的非特异性免疫力产生影响。[2]
(二)疫情演化的社会因素
理解影响疫情的关键性社会要素,需要从社会系统的角度来考察。疫情在一定社会系统中发生,社会系统诸要素以及要素的不同组成方式影响疫情发展。何为社会系统中的关键要素?帕森斯认为社会系统为保持自身维持和存在,必须实现适应、目标达成、整合、模式维持等功能。[3]卡斯特则进一步强调了技术作为最活跃的因素在目标达成中的关键作用。[4]霍尔.韦斯特认为信息因素超越了一般的技术含义具有基础性地位。[5]由此,本文认为理解影响疫情的关键性社会性要素包括:经济、组织与制度、文化、技术、信息。
经济要素是一个社会形态的基本变量,决定了经济社会发展水平。居民生活环境、公共卫生状况、公众健康水平等阻断病原滋生与传播、降低人群易感性的因素,都有赖于经济要素获取资源并在相关领域加以分配。
组织与制度要素是社会中的秩序与动员变量,制定系统目标和确定各目标的优先级,并能调动资源和引导社会成员去实现目标。例如国家公共卫生网络的建立、重大传染病报告隔离制度、海关卫生检疫政策、突发事件的应对与协同等都依赖于制度体系和组织动员力。
文化要素的功能是维持社会共同价值观的基本模式,并使其在系统内保持制度化。严重疫情对社会造成的冲击是震撼性的,其影响不仅仅是病痛和死亡,由此产生的社会涟漪效应甚至可能是颠覆性的。文化要素所赋予的社会震撼之下的理解与共识是维持社会秩序,防止社会撕裂的重要支持。
技术要素是社会中的活跃因素,是社会系统中加速目标达成的变量。仅从狭义的角度来看,医疗技术的进展是控制疫情的最直接手段,通过对病原携带者的检测发现,对病人的有效治疗,从源头上消灭疫情演化的基础。
信息要素将社会系统中的各个组分精细标识,万物皆信息。信息要素作为与物质、能量并列的第三种资源,其价值主要在于消除不确定性。将人作为信息载体精确标识,可以实现对疫情病原的潜伏期、传染性、传播途径、感染来源的透明化,做到精准识别、精准隔离、精准治疗,让疫情无所遁形。
(三)理解疫情演化的综合框架
疫情演化是病原传播的自然规律与人类社会活动的社会规律交织耦合的结果,疫情演化的自然规律在人类历史的时间尺度上大体是保持稳定的,而影响疫情的社会因素则随着人类社会的发展而不断变迁,即便是影响疫情的自然环境因素也由于人类活动的参与和选择而呈现出在局部小环境上的极大变化。正是由于影响疫情演化的社会变量在历史长河中的不断消长,导致不同社会形态下的疫情治理呈现出各自的鲜明特征(见图1)。
疫情作为公共属性极强的社会性突发事件,考验的是社会综合治理能力的高低。一个社会形态诸多要素集成的系统能力决定了疫情治理水平。人类社会经过漫长的变革,从农业社会到工业社会再到现如今的信息社会,不同性质的社会历史形态具有不同的生产生活状况、制度建构和技术条件,面对疫情形成了不同的解决方式。[6]
二、农业社会的疫情治理:文化要素的仪式与替罪
(一)疫病噩梦挥之不去
农业社会是一个漫长的历史时期,这个时期对人类危害最大的传染病类型莫过于鼠疫、麻风及天花。三种疾病具有遥远而古老的历史,在人类历史上反复肆虐。历史上谈之色变的黑死病(鼠疫)导致欧洲1/3的人口约2500万失去生命,疫情造成的灾难甚至超过了人类历史上最惨烈的战争。[7]麻风病在12-13世纪曾席卷欧洲各国,至今依然影响着数百万的亚洲、南美洲和非洲居民。天花在公元17-18世纪成为世界上流行性最强的疾病,斯特恩认为欧洲人在美洲大规模殖民带来的天花病毒使印第安人遭受了灭顶之灾。[8]
(二)疫情治理乏力无为
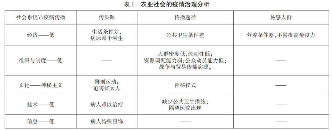
农业社会如何应对大规模传染性疫情?社会系统中的各要素发挥了不同的作用(见表1):
经济要素方面,农业社会的生产力落后,无法向社会提供更好的生活条件和公共卫生条件,导致传染源难以得到有效控制。同时,民众受生活水平的限制难以获得合理的膳食结构,易感人群缺乏营养导致免疫力低下。
农业社会的组织与制度要素孱弱,多数地区民族国家尚未形成,不能有效的动员民众、运用资源应对疫情。另一方面,战争和贸易却传播了疫情,而国家力量在疫情中几乎无能为力。
技术要素方面,农业社会的医疗知识与手段不足,缺少公共卫生意识与社会化的防范。当然,疫情的反复肆虐也让人类逐步积累了防疫经验。麻风的流行出现了隔离病院,鼠疫的肆虐出现了海港检疫,这是中世纪对预防流行病的两项重要贡献。
信息要素方面,发展了一些对病人进行信息标识的手段。例如欧洲的麻风病人必须身着黑色长袍,头戴系有白飘带的大帽子,在胸前交叉双手,行走时敲击响板,提醒别人的注意。虽然其中包含着浓厚的宗教与蒙昧色彩,但客观上发挥了信息要素的功能。
(三)文化要素维系整合
农业社会的疫情治理中,医疗技术与管理手段都不是防控战的主角,而文化要素发挥了重要的社会功能。农业社会的文化要素中,宗教占据统治地位。疫病病人被认为是罪的惩罚,蒙昧手段大行其道。当时的人们通过一些文化仪式或是攻击假想敌等象征方式来消解疫情所带来的恐惧。其中一种方式是天主教会倡议鞭刑运动,当时人们相信黑死病是末日审判即将来临的前兆,很多人希望通过自虐式的鞭刑进行忏悔以获得神的宽恕和赎罪。另一种方式是迫害犹太人。犹太人在欧洲一直是污名化的对象,不祥事件的发生都会归罪于犹太人。当时黑死病的暴发也被认为是犹太人四处投毒散播疫情的结果。在德国美因茨州有1.2万犹太人被活生生烧死,在斯特拉斯堡城1.6万犹太人死于非命。[9]
农业社会没有多少真正有效的手段应对大规模疫情,由于社会综合能力的孱弱,疫情的消退主要依赖自然法则,自然选择淘汰掉容易感染的人,另一部分人幸免于难而获得了免疫力。以宗教等神秘主义为主色调文化要素在农业社会疫情治理中发挥了重要的社会维持性功能,甚至还发展出一些对防控疫情行之有效的宗教仪式和禁忌。总之,人类在付出惨重代价后,依靠生生不息的物种活力幸运地度过劫难。
三、工业社会的疫情治理:“经济-技术-组织三元”联盟
工业时代通常被认为是从蒸汽机出现到电子信息技术广泛应用之前,但工业特征及其连带效应在社会系统中的全面渗透需要长时间的扩展,因此典型的工业社会成熟期则更为晚近。
(一)古老疫病衰退与新兴疫情困扰
20世纪以来,人类所遭遇的传染病疫情发生了重要变化,一些古老的传染性疾病已经得到了有效管控,传统疫病逐渐失去了其恐怖威力。鼠疫、麻风病等这些曾令人谈之色变的传染病已经不再构成疫情,只会在个别地区偶尔出现少数病例。“全球根治天花计划”于1958年由世界卫生组织推进实施,当最后一名索马里天花病人于1977年治愈,天花疾病从此在地球绝迹。
工业社会时代对传统疫情治理取得了辉煌的成就,但人类又不断面临各种新兴疫情风险的冲击。1918年暴发于美国的西班牙流感,造成全世界约5亿人感染,2500万到4000万人死亡,第一次世界大战的提前结束据信也是这场流感的结果。1957年亚洲H2N2流感、1968年香港H3N2流感、2009年H1N1流感都产生了世界范围的较为严重的后果,世界卫生组织前总干事李钟钰曾评论“现在不必讨论新兴流感爆发的可能性问题,爆发只是时间”。[10]除了不断变异的流感疫情,2000年暴发于乌干达的埃博拉病毒出血热也是一种新型传染病,其死亡率高达50%,令人谈之色变。2003年暴发的SARS疫情也来自于一种全新类型病毒,以其高传染性让中国社会经受了严峻考验。
(二)疫情治理成效卓著
工业社会的经济、技术、组织与制度三种社会要素得到充分发育,为工业社会应对大规模传染性疫情提供了坚实基础。(见表2)
经济要素方面,工业社会的典型特征是以专业化社会大生产占据了社会经济的主导地位,生产效率全面提高。发达国家居民普遍享有更好的居住条件和公共卫生条件,危害人类的传染源得到有效控制,较高的生活水平可以获得更好的免疫力。
工业社会的组织与制度要素全面强化,无论是国家权力机构,还是社会中的企业及其他组织,其动员成员、运用资源的能力全面提升,应对疫情中可以充分发挥其功能潜力。工业社会的另一个特征是城市的大量出现和城市规模的不断扩大,大量人口集中在城市,便捷的交通设施使得人员密集性和流动性大为提高,这种特征为疫情传播提供了极大的便利性,对疫情应对中的组织与制度要素构成严峻考验。
文化要素方面,科学已经取代蒙昧成为社会主流价值形态,人类对疫情的理解主要诉诸于科学。当然这也给科学构成一道难题,如果科学进展足够快,公众就会对战胜疫情就会充满信心。如果科学暂时无能为力,社会的整合性也会遭遇挑战。
技术要素方面,医疗卫生技术高度发展。随着微生物学、免疫学、生物化学、细胞学等知识的进展,以及医学检验分析仪器广泛使用,疾病诊断能力大幅度提升。内科学为基础的药物治疗,外科学为基础的手术治疗,以及物理治疗、放射治疗等多种治疗手段大大提升了病人救治的成功率。针对性疫苗的大规模研制开发,成为预防和控制传染病最为经济有效的公共卫生干预措施。
信息要素方面,依托于组织与制度要素,建立了流行病学调查规范。通过对疫情病例的基本情况、就诊情况、发病前旅居史、发病后的活动轨迹、可疑的病例接触、可疑的环境暴露等情况的详细调查。用以确定传染源、传播途径、可能的感染者的相关信息。
工业社会是物质积累、技术进步、组织能力高度发展的社会,为疫情治理提供了强大的综合能力。许多曾经长期困扰人类古老疫病都得到了有效的控制,几乎不可能再次出现黑死病规模的疾病浩劫能击垮人类。但与此同时,新兴疫情风险也在不断地骚扰人类正常生活,例如2003年暴发的SARS疫情在肆虐几个月后倏然而过,主要依靠严格的隔离措施和及时的医疗诊治,体现了中国社会组织要素与技术要素融合的威力。2009年美国H1N1流感疫情依赖于疫苗研制成功得到控制,主要体现了美国社会技术要素的能力。
(三)治理风格僵硬粗放
新兴疫情比传统疫情更为复杂。工业社会人类活动极大地影响了自然环境,全球气候变暖有利于一些病原性微生物的生长和繁殖。砍伐森林、修建水库等人类活动造成居住环境的改变,引发传染性疾病的发生和传播。而工业社会的人类社会形态与传统社会更是存在巨大差异。城市中的人口大量聚集和流动,不良的生活方式等会改变传染病的传播方式。产品的集中生产供应可能造成成千上万人同时感染某种病原微生物。
公众对疫情治理提出更高要求。在发达的工业社会,公众对公共服务以及个人权利有更高期待,公众往往会带着严格而挑剔的眼光审视政府在疫情治理中各项举措是否公平、透明,参与意识不断增强。这些新变化对疫情治理模式提出了挑战,这要求新兴疫情的治理必须精细化和人性化。而工业社会典型的科层制组织以“命令”为特征,具有明确的权威等级,具有严格而缜密的规则,组织成员有明晰的分工必须照章办事,常常会出现层层加码和“一刀切式”应急回应。同时,疫情治理往往涉及紧急权力的运用,出于谨慎的风险思维,政府在紧急状态下的某些风险处置手段可能会损害公民权利和自由而造成“误伤”。
从近几十年发生的新兴疫情发展过程来看,虽然人类都是疫情战争的最后胜利者,但也都付出了较大社会代价,甚至一些疫情的结束还带有某种偶然性色彩。新兴疫情的考验仍将不断上演,人类需要超越工业社会的疫情治理模式,从粗糙僵硬的治理风格向精细化人性化方向演进。
四、信息社会的疫情治理:数据赋能与智能加持
信息社会是信息将起主要作用的社会,是工业化社会以后,以信息技术为基础,信息资源为基本发展资源,以数字化和网络化为基本社会交往方式的新型社会。如同工业社会形态对农业社会形态的替代一样,信息社会的到来也会对社会系统带来全方位的影响,使得信息社会下的疫情治理呈现出新的面貌。
(一)新冠疫情防控是信息时代治理的一次预演
2020年初新冠疫情暴发,并迅速成为影响范围最广的全球性大流行病,时至今日仍没有结束的迹象。中国采取“动态清零”的政策,不仅取得了武汉保卫战的决定性胜利,而且在之后的疫情常态化防控中虽经历多次局部性疫情但都迅速清零。截至2022年2月25日,全国累计报告完成全程接种的人数为12亿3454万人,形成了有效的免疫屏障。这是中国作为一个强大的工业化国家不断积累的经济要素、组织与制度要素、技术要素所形成的综合国力的结果。[11]
与中国形成鲜明对照的是,国外疫情依然肆虐。根据世卫组织统计数据,截至2022年3月1日,全球累计新冠肺炎确诊病例4.35亿,累计死亡病例595万。[12]其中,美国累计新冠肺炎确诊病例超7907万例,死亡95万例。韩国单日新增超20万例确诊病例,德国新增超12万例确诊病例。还有更多的发展中国家检测与统计能力有限,根本无法获得准确数据。本次疫情发生于信息社会初见雏形的背景下,疫情治理显现出许多新特征,成为信息时代疫情治理的一次预演。
(二)组织保障是新冠疫情防控中的坚固基石
新冠疫情在世界范围的广泛暴发,客观上形成了防疫模式的“试验场”。世界各国根据自己的国情和客观条件选择了不同的防疫道路,有中国的“动态清零”模式,也有疫苗接种基础上的开放共存模式,更有一些经济落后国家的“躺平”模式。
经济落后国家的经济、技术、组织等各要素能力均发育不足,其“躺平”的疫情防御模式也是情理之中。但西方发达国家的经济要素与技术要素的能力强,可以研制疫苗和药物并投入大规模使用,依然被疫情冲击得焦头烂额。而反观中国的“动态清零”模式则是难度最大,需要经济、组织与制度、技术、文化、信息等要素高度融合,却取得了举世公认的成功。其中的差异何在?主要还是组织与制度要素的差异所导致。西方发达国家的组织制度要素较弱,加之文化要素中的自由主义倾向,导致针对疫情的社会动员体系无法阻断疫情的大规模传播。而中国政治体制的优越性在疫情防控中得到充分体现。中国社会系统组织与制度要素在疫情防控中的作用主要体现在:
1.中央总揽全局、运筹帷幄
面对百年变局和世纪疫情交织的挑战,党中央的坚强领导是疫情防控各项工作的定海神针。中央的在疫情防控组织体系中的角色主要体现在:一是重大决策指明方向,二是资源调配解决难点,三是协调各方总揽全局。在疫情之初,面对前所未知、来势汹汹的疫情,党和政府坚持“以人民为中心”“生命至上”的理念,统筹全局、沉着应对,集中全国之力采取大规模隔离措施,调集全国资源开展大规模医疗救治,最短时间取得了疫情防控阻击战取得重大战略成果。
进入常态化疫情防控后,中央审时度势及时提出有效统筹疫情防控与经济社会发展指导思想。提出始终坚持“外防输入、内防反弹”总策略和“动态清零”总方针,坚持“预防为主、防治结合、依法科学、分级分类”的原则,坚持常态化精准防控和局部应急处置有机结合,按照“及时发现、快速处置、精准管控、有效救治”的工作要求,坚决防范境外疫情输入和境内疫情反弹。中央的各项部署为全国疫情防控指明了方向。
2.地方实事求是、创新求索
中央的决策部署必须在地方的勇于实践中得以体现,在中国各地的抗疫实践中,针对不同需求和不同场景,形成以了一些代表性的疫情防控模式。针对外防输入的广东国际健康驿站模式、针对大型国际性活动的北京“气泡”闭环模式等。
广东省毗邻港澳地区,国际化交往密切,承担着较大的境外输入隔离任务压力。为避免发生输入病例传染本土人士的“前车之鉴”,摸索出“国际驿站”的疫情管控模式。国际驿站模式的特点包括:一是智能化,入境人员通过智能化系统完成相应手续,实现远程测温、流行病学调查、询诊问诊等工作。二是安全性,功能区划分为人员居住区、健康服务中心、医护及后勤生活区、综合服务楼,每个区域相对独立,执行“三区两通道”标准要求。三是人性化,驿站设有心理援助、学习娱乐、互动交流等服务。②
北京奥运会是国际瞩目的大型体育赛事,为在疫情背景下如期举办赛事,北京提出了闭环管理模式的防疫方案。闭环内外独立运行。每个奥运村和签约酒店都是一个独立的“气泡”闭环。从入境到抵离交通、餐饮、住宿、训练、比赛、媒体的采访,形成多个闭环点,通过交通工具在这些闭环点连线移动进行活动和工作,形成完整的闭环。③
3.基层扎实推进、做实做细
基层工作是各项政策落实的最终环节,从中央的决策部署到地方的工作方案,最终需要在基层的落实来检验。疫情的“早发现,快响应”的机制蕴含于基层每个环节的高质量完成和无缝对接上。疾控中心前方的人在流调,后方的人在分析,筛查发现阳性检测样本,立即启动全面行动:社区将楼栋封住;疾控赶去现场采样;街道现场指挥部进驻管控区域,安排好居民生活;公安派出所配合做好现场封控;教育局将社区的孩子固定。基层的扎实工作保证了联防联控机制多部门并行处置、有序响应。
基层工作是精细化和人性化的体现环节。疫情防控中的一个最典型场景就是封闭区域的管理,工作细微而具体。例如摸清独居老人、残疾人、低保家庭、重残无业人员等重点人群在生活救助、就医、购药、送餐等方面的具体需求,以精细化、人性化服务切实解决居民封闭管理期间遇到的难题,这是渗透到毛细血管的基层能力。
(三)信息技术在新冠疫情防控中大显身手
本次疫情发生于信息社会初见雏形的背景下,信息技术在疫情治理中发挥了重要作用,显现了与以往疫情治理颇为不同的方面,可能成为未来人类疫情应对的标志性事件[13][14]。信息技术在本次疫情中应用体现在:
第一,在诊断与治疗方面,信息技术帮助疫情防控与时间赛跑。在新冠疫情流行之初,快速了解和积累新冠病毒的相关科学知识成为指导疫情诊断、治疗、防控的当务之急,大数据技术为解码新冠病毒的潜伏期、临床特征、早期症状鉴别发挥了巨大作用。人工智能技术则根据患者基本信息、症状、实验室检查结果、流行病学史、影像报告等多维信息,辅助医生制定科学的治疗方案。
第二,在社区防控方面,信息技术与基层治理深度融合。社区是疫情防控体系的基本单元,落实居委会在应急防控中的法定权责,规范志愿者“嵌入”的有效途径,强化物业与居委会的配合义务,发挥党政机关工作人员的先锋作用,需要有效协同多种关系和流程,才能做到“忙而不乱”。信息技术支撑的数字治理在其中发挥了重要作用:通过“一网通管”实现上下联动的动态防控;依靠大数据助阵让社区疫情防控“耳聪目明”。
第三,在人员流动与公共场所管控方面,健康码及其背后的大数据云计算功不可没。健康码是个人出入通行电子凭证,实施“绿码、红码、黄码”三色动态管理。2020年2月在杭州市率先推出,并很快在全国推广。国家制定了健康码管理与服务的制度,明确健康码统一标准、全国互认、一码通行,明确赋码和转码规则。健康码的应用涵盖了社区管理、企业复工、交通出行、学校开学、买药登记、超市商场等使用场景,可以实现高效率的人员流动管理。
第四,在隔离服务方面,智能装备实现无接触服务。在多地定点医院和集中隔离酒店,服务机器人可根据程序指令将药物或三餐饮食定时定点投送,消毒机器人完成疫情期间的楼道喷洒消毒的工作。在高风险社区,无人配送车大显身手。居民通过网上下单,智能配送调度系统指派配货,配送车利用多传感器融合技术稳定高精定位自动行驶到目的地社区实现无接触配送。
第五,在疫情防控常态化方面,信息技术支撑防疫系统工程。武汉保卫战取得决定性成果后,疫情防控进入常态化管控阶段。常态化管控坚持“动态清零”总方针,努力以最小成本、最低层级、最短时间控制住疫情传播扩散。这是一项精密复杂的系统工程。国家卫生健康委印发《关于做好信息化支撑常态化疫情防控工作的通知》提出:充分利用信息化手段强化疫情信息监测预警;完善健康通行码“一码通行”和多“码”融合;大力发展“互联网+医疗健康”;拓展“互联网+政务”服务,推动政务信息共享和“一网通办”;推进信息化新型基础设施建设,加快建立应急指挥系统,持续完善平台功能,建立基础数据库,开展大数据综合分析。[15]
第六,在经济正常运转方面,信息治理助力疫情防控与经济发展“两手抓”。多地政府利用数字政府平台实现企业疫情监控和复工复产备案申报审批,企业一键备案,政府一键核准。在产业层面,工业互联网平台帮助扩展物资对接功能应对疫情扰动,助力企业根据一线需求精准排产,带动上下游企业协同运转。在企业层面,利用互联网进行数字化、网络化、智能化改造,不仅能实现自动排产和生产流程实时监控,提升了生产效率,还能有效降低用工密度减少人员接触,降低疫情风险。
第七,在完善政府治理实践方面,信息技术支撑“数字政府”建设。疫情决策机构运用信息手段掌握感染人群的流动与分布态势,发现可能的隐形传染者,数据归集和分析更为精准详实,物资投放和管控措施更为精准,成为政府科学化决策的有力助手。“云+”电子政务推动部门间的协同工作机制,整合各业务板块,支撑业务协作办公,实现内部信息共享,使“纵向到底,横向到边”的系统防控能够落地,让疫情防控紧张而有序。“数字政府”在疫情防控中得到检验和提升。
(四)数据与智能再造疫情防控社会系统
当下的新冠疫情的防控是信息社会下新兴疫情风险治理的一次预演,信息社会还处于不断的发展与成熟过程中,但本次新冠疫情防控也初步呈现出信息社会下的疫情治理轮廓,对未来新兴疫情治理将走向何方,可以做一些展望而非总结式的研判。
信息社会下的社会系统除了继承工业社会的科技与生产力高度发达等基本特征外,也出现了全新的变化,信息作为古老而又活跃的要素成为社会系统中的革命性因素。信息技术以极强的渗透性和由此而来的十分广泛的应用性,对社会系统的其他要素进行了“无孔不入”的再造,为未来疫情治理带来可能的全新图景(见表3)。[16]
1.信息技术将疫情要素标定为数据
万物皆有信息属性,但只有在信息技术的催生下,万物的信息属性才以数据的方式显露出来。在人类历史长河中,从语言、图画到文字,从印刷机、电报、电话到计算机、互联网、物联网,信息从边缘的附属性要素成为中心的独立性要素,数据对万物的标定是“精准”尺度的前提。疫情演化包括三要素:传染源、传播途径和易感人群。其中,传染源和易感人群能够被信息技术标定,甚至传播途径也可能被精准标定,数据信息将疫情细节透明化,从而使得疫情防控措施有的放矢、精准发力。
2.信息对经济要素的再造
信息要素的崛起改变了社会系统中的经济格局。一方面,工业社会中以物质和能源为主要资源的大规模物质生产活动在信息要素渗透下,逐步向自动化、智能化、智慧化转变,不仅带动了工业生产力的跃迁,更能精准地满足社会需求。另一方面,以开发和利用信息资源为目的信息经济活动迅速扩大,逐渐取代传统工业生产活动而成为国民经济活动的主要内容。
信息社会的生产力更为发达,能够为疫情治理提供比工业社会更为优越的经济要素支撑。不仅体现在疫情期间能为社会提供源源不断的资源响应,更体现在日常生活中为社会提供优良的公共基础设施。生活在信息社会,公众拥有更高的生活水平及随之而来的更好的家庭卫生条件。信息要素也推动了社会生活的数据化、智能化,进而为更好的疫情治理提供了基础条件。
3.信息对组织与制度要素的再造
工业社会的组织与制度力量已经足够强大,以“命令”为特征的传统科层制组织不仅是国家组织的主要特征,也塑造了社会系统中其它组织的特征。组织中权威等级清晰,具有缜密的规则和明晰的分工。这些优势在新兴疫情治理中则存在着明显缺陷:科层等级与风险管理的快速响应难以兼容,循规蹈矩与鼓励创新应对不确定性的策略背道而驰。
任何组织与制度要素其技术特征,信息技术的引入对组织与制度要素的运行产生深远的影响,再造了组织构架、治理方式、组织功能。信息将细密分工所造成的组织壁垒改造为整合型系统,促进了信息共享和管理过程的互动性。信息对组织与制度要素的再造焕发了传统组织的生命力,提升了资源配置有效性和社会管理的精准性。在疫情突发事件应急管理中,信息为基础的精细化管理更容易得到公众的支持与配合,因而最大限度提高公众动员能力。
4.信息对技术要素的再造
正如信息技术对其他产业的再造一样,信息技术也会对医疗技术与医疗体系产生颠覆性的重构。在医疗技术方面,信息思维与技术的助力会加速医疗新技术、新设备、新药品的研发和迭代。例如基因组测序技术将生物信息作为疾病诊断的标准之一,能够快速和准确地为患者的疾病样本做基因组测序,解决了新兴疫情中面对一无所知的新型病原,快速识别和反应的难题。
在医疗体系方面,“智慧医疗”的普及将社会系统中医疗卫生资源与公众高度整合,以健康档案医疗信息平台为基础,通过打造智慧医院系统、区域卫生系统、家庭健康系统,实现患者与医务人员、医疗机构、医疗设备之间的信息化互动。“智慧医疗”体系可以实现新兴疫情萌发早期的系统性监测、预警、诊断、治疗,防止小的疫情风险转化为大风险,局部风险转化为系统性风险,将疫情风险限制在医疗系统内部,不演化为社会突发事件。
5.信息对文化要素的影响
工业社会下的疫情治理,通过流行病学调查收集病人和病原携带者信息来掌握疫情发展情况,科学理性的文化意识会促使公众遵从和支持这项工作。但现代社会也是公民权利意识高涨的社会,隐私权被视为公民基本权利之一。信息时代的到来对公民隐私与信息安全构成严重挑战,公众对于信息隐私的担忧构成了信息社会文化要素的重要特征。
信息社会中人的各种活动不可避免地留下其信息痕迹。在日常状态下,社会通过严格的信息隐私保护制度通常能够让公众暂时安心。但在发生疫情突发事件时,防疫对公众个人信息的需求会大规模爆发,隐私泄露与信息滥用的风险会激起公众的担心,公众可能要求对疫情信息使用的限制,甚至采取措施刻意隐藏信息。信息效率与隐私权的悖论就在于:若想获得更好的以信息为基础的治理,就必须让渡个人信息的私有性质,允许其在信息系统中的互联共享;而让渡了个人信息的使用也就打开了信息泄露的后门。信息社会下个人保护其隐私的难度在加大,大数据等信息技术对个人信息最大的影响是模糊了隐私信息与非隐私信息的界限,个人隐私的可保密性急剧下降,人们可能对疫情治理中的信息手段表现出消极甚至敌视的态度。[17]
五、结语
“传染病早于人类出现,但并不会早于人类终结。它过去是,以后也一定会是影响人类历史的最重要因素之一”。[18]人类社会不断演化,生生不息,在每种社会形态下都形成了与当时社会系统条件相匹配的疫情应对模式:农业社会对疫情无能为力,主要依赖文化要素维系社会的整合;工业社会凭仗社会系统中经济、技术、组织等要素形成的强大综合能力,取得人类与疫病抗争的一个个胜利,但在面对不断增长的新兴疫情风险时,则显得有些迟滞和僵化。信息社会下,信息要素对社会系统各功能要素全面深入渗透,为人类战胜新兴疫情风险提供了新的武器。
新冠疫情正在世界范围内肆虐,这是信息社会即将来临的一次治理预演。中国在本次疫情防控中的成绩可圈可点,不仅取得了武汉保卫战的伟大胜利,更难能可贵的是在疫情常态化防控中保持“动态清零”,与国外形成了鲜明的对照。中国的疫情防控呈现两大特征:一是中国社会系统中的组织与制度要素的强韧性显露无疑,成为中国政治体制的优越性的一次集中体现。在中央层面,审时度势、统揽全局,提出疫情防控的总策略总方针;在地方层面,守正创新,结合实际,创造性摸索出各种富有地方特色的防控模式;在基层一线,党员干部下沉带头,扎实细致、规范有序地做好防疫和群众生活的各项工作。二是信息要素深度融入疫情防控的方方面面,形成新的治理样态。可以说,中国在新冠疫情防控中的经验遵循疫情治理逻辑,为世界也为未来的疫情防控提供了样板。
注释:
①受感染动物也是传染源之一。但动物传染源疫情,只要切断人与动物的接触,疫情就会终止。病人或病原携带者作为传染源的疫情,其社会属性更为突出。本文主要关注人与人之间社会性接触导致的感染传播。
②陈龙飞《国内首个健康驿站将启用,入境“隔离酒店”或成历史》,《人民日报健康时报》,2021年12月14日。
③李禾《北京冬奥服务保障凸显“科技范”》,《科技日报》,2022年2月10日。
参考文献:
[1]蓝绍颖,鲍勇.流行病学[M].南京:东南大学出版社,2003.
[2]胡永华.实用流行病学[M].北京:北京医科大学出版社,2002.
[3]塔尔科特·帕森斯.社会行动的结构[M].张明德.南京:译林出版社,2003.
[4]Mauel Castells.Communication Power[M].Oxford University Press,2009.
[5]达雷尔.韦斯特.数字政府:技术与公共领域绩效[M].北京:科学出版社,2011.
[6]王谦.数字治理:信息社会的国家治理新模式——基于突发公共卫生事件应对的思考[J].国家治理,2020(15).
[7]刘德斌.重复与超越:世界历史上疫情防治的经验和教训[J].国际政治研究,2020(3).
[8]E.Wagner Stearn and Allen E.Stearn.The Effect of Smallpox on the Destiny of the Amerindian[J].Boston:Bruce Humphries,1945.
[9]约瑟夫·P.伯恩.黑死病[M].王晨.上海:上海社会科学院出版社,2013.
[10]任瑞琦,周蕾,倪大新.全球流感大流行概述[J].中华流行病学杂志,2018(8).
[11]国家新闻办公室.《抗击新冠肺炎疫情的中国行动》白皮书[EB/OL].http://www.scio.gov.cn/zfbps/ndhf/42312/Document/1682143/1682143.htm,2020-06.
[12]世界卫生组织.新冠病毒每周情况更新.[EB/OL].https://www.who.int/publications/m/item/weekly-epidemiological-update-on-covid-19---1-march-2022.
[13]贾哲敏,孟天广.信息为轴:新冠病毒疫情期间的媒介使用、信息需求及媒介信任度[J].电子政务,2020(5).
[14]吴丽峰,王菲.大数据时代疫情防控中的数字治理途径探析[J].决策探索(下),2020(6).
[15]国家卫生健康委办公厅.关于做好信息化支撑常态化疫情防控工作的通知[EB/OL].http://www.gov.cn/zhengce/zhengceku/2020-06/29/content_5522612.htm.
[16]陈振明.政府治理变革的技术基础——大数据与智能化时代的政府改革述评[J].行政论坛,2015(6).
[17]王谦,曾瑞雪.社会技术系统框架下“数字政府”风险分析及治理[J].西南民族大学学报(人文社会科学版),2020(5).
[18]威廉·麦克尼尔.瘟疫与人[M].余新忠.北京:中信出版集团,2018.
责任编辑:吴俊