[提要]3D打印技术的出现为传统的废塑处理提供了新的方式。通过将废塑回收,形成再生长丝,成为3D打印的原料,并利用3D打印生成文创产品,发挥了文创DIY的特征,成本和环境上具有循环经济的优势。3D打印废塑的循环应用促进了文创领域创新创业的社会可持续发展,已在国外的文创产业实践中得到了应用。通过对国内3D打印文创企业案例的考察分析,从个人特质、技术特征、环境因素以及社会可持续发展等方面构建了影响3D打印废塑文创再生创业意愿的模型,并提出了我国利用废塑、发展3D打印文创产业的对策和建议。
[关键词]文化产业;循环经济;塑料垃圾;回收利用;3D打印
基金项目:教育部人文社会科学项目“3D打印对服务备件供应链的影响研究:可持续发展的视角”(18YJA630020)、上海市软科学重点项目“3DP-RDM下的供应链可持续发展策略与政策建议”(18692107800)阶段性成果。
作者简介:戴勇,华东师范大学经济与管理学部副教授,博士,研究方向:供应链管理、文化创业管理。
《西南民族大学学报》(人文社会科学版)
2022年第6期
MAVA基金会资助制作的《重新思考塑料的未来》(2016)报告中指出:大多数塑料包装只使用一次,由于塑料包装有负外部性,联合国环境署保守估计价值为400亿美元。考虑到消费的增长,如果目前的生产和废物管理趋势继续下去,2050年,自然环境中将会出现120亿吨的塑料垃圾[1]。整个塑料行业将消耗20%的总石油产量,15%的年度碳排放预算。因此,如何解决塑料垃圾造成的污染,已经成为一个刻不容缓的问题。目前的废塑处理,只有9%被回收,12%被焚烧,79%被填埋。在欧盟,虽然75.1%的塑料废物经过处理包括32.5%的回收利用率,但仍然有24.9%是填埋的[2]。在我国,当前城市废塑处理还存在着市场不成熟、产业化低、无害化处理依然以填埋为主的不足[3],如何完善和发展废物利用的循环经济模式依然是我国废弃物循环和资源利用的重要问题。
随着3D打印技术的出现,基于增材制造的技术特点,降低了碳排放成本,减少了资源消耗,被认为在可持续发展方面具有重大的应用前景[4],已经成为废塑回收利用的新方法。将废塑回收作为3D打印原料的热塑材料,既解决了3D打印的材料问题,促进了3D打印产业的发展,又实现了废弃物的本地化处理,具有十分重要的应用前景,已经在国外得到了大量的应用,尤其是在城市公共设施和个人家居、文创领域[5]。在我国智能化技术与文化产业深度融合的时代[6],将废塑通过3D打印成为个人文创产品既支撑了消费者DIY的创业实践[7],又可以用于社会公共空间的美化,将成为我国开展创意城市建设,提升文化软实力的重要抓手[8]。那么,哪些因素影响了文创领域废塑回收3D打印的创新创业呢?本文将对此进行研究,以提出我国如何基于3D打印实现废塑利用的可持续创业的对策建议。
一、文献综述
(一)3D打印与可持续发展
3D打印被誉为新工业革命的核心元素,在这场革命中,数字化、信息的互联互通改变了产品创新,缩短了产品与数字之间的鸿沟[9]。通过向客户提供易于使用和有效的生产手段,赋予了消费者在数字领域创造商品的能力,催生了新的价值链创新。因此3D打印技术的出现被认为创造了一个新兴的创新生态系统,包括商业模式创新[10]、全球可持续性[11]、创业[12]、教育[13]、社会伦理以及知识产权政策[14]等领域,其中对客户参与的创新创业模式与社会可持续发展具有十分重要的作用。
由于3D打印允许了设计自由,可以通过重新设计组件、产品来实现潜在的可持续性改进,因此客户参与了设计过程,消费者和生产者之间的界限开始模糊不清,消费者变成了“Prosumer”[15]。客户参与产品设计一方面带来了客户满意度的提升,另外一个方面使得客户有机会平等地参与到市场和社会竞争中,成为沟通技术、教育的桥梁,为社会的创新创业以及可持续发展创造了条件。Beltagui认为通过开放式设计和分布式生产,基于3D打印手机配件的设计有助于克服与尺寸相关的资源限制,促进市场增长并最终产生足够的消费者需求,支持社会信息的传播,有利于社会的可持续发展[16]。但总体来看,围绕社会可持续发展尤其是创新创业的应用研究尚显不足。
(二)废弃塑料的3D打印回收利用
围绕3D打印废塑回收的技术研究发展十分迅速,目前的研究对废塑的来源进行了大量的探讨,PET瓶、电子废物、轮胎橡胶等已经被认为是合适的回收物。
由于不同的废塑再生后的结晶度各有不同,会对其生产的长丝的力学性能有很大的影响。因此研究主要集中在材料的性能测试,通过对再生长丝(原始长丝或复合长丝)的热机械模拟是主要的研究领域。材料包括单体材料如热塑性塑料等、生物材料系统以及复合材料。表1列出了现有的部分研究。
除了技术之外,再生能源的市场需求同样重要[17]。根据质量和类型不同,当前的回收塑料每吨价格在3000到5000元之间,但3D打印长丝的价格每公斤约60元,如果回收塑料被广泛使用,将大幅降低3D打印成本,产生明显的经济效益。Zhong和Pearce发现计算机实验室的电子废塑可以用于3D打印的产品设计,与同等的商业产品相比,成本减少约300倍[18]。采用回收打印产品的驱动因素取决于技术领域和使用成本,包括3D打印机及其原料成本的降低。
在3D打印的应用中,文创产业是重要的应用领域。Petersen和Pearce研究发现使用回收塑料制造乐高积木,成本可以从6美分/积木降低到约0.5美分/积木[19]。因此废塑和3D打印的结合在文创领域具有重要的价值,但如何推进这项技术在文创中的应用,有哪些影响因素呢?目前的研究并没有给出回答。
二、基于3D打印的废塑回收利用的文创循环经济模式
(一)基于3D打印的废塑文创再生的循环经济模式
基于3D打印的废塑回收利用的循环经济模式指的是将生产和生活中的废弃塑料进行回收,通过加工处理,生成适合3D打印的再生材料,利用3D打印技术,加工成新的文创产品,新生成的3D打印文创产品废弃后,将再进入废弃物回收体系,从而形成循环利用的经济模式。3D打印对于废物回收材料的再利用,为将当地材料应用于文创产业提供了新的持续发展的机会,图1给出了基于3D打印的废弃物的本地回收与处理的文创产业模式。
该模式主要利用了现有生产生活中的废弃塑料,其3D打印产品可用于文创产品开发、设计以及城市空间的设施布置等。回收塑料等废物,利用3D打印技术将塑料废物打印成新产品,可避免将废弃物运送到大型回收工厂所需的成本和时间,不仅降低了3D打印成本,还能在促进3D打印材料本地化市场发展的同时,为文创产业提供更多的就业机会。该模式已经在国外的实践中得到了大量的应用。
(二)3D打印在废塑文创的应用案例
1.城市公共空间的应用
Printing Your City 是由阿姆斯特丹AMS研究所(Amsterdam Institute for Advanced Metropolitan Solutions)提出的一个刺激计划,探索了通过回收家用塑料废弃物,在当地进行大规模3D打印,为改善塑料回收方法和改进材料提供大都市解决方案①。3D Printing in the Circular City为阿姆斯特丹提供了一个平台,通过与居民合作,在当地建立一个由本地的塑料垃圾组成的独特空间。3D打印可以实现:(1)本地生产(2)本地回收(3)当地参与设计过程(4)产品很容易修理和升级。它们在当地被回收并再次用于新的生产设计。XXX Bench 是该项目为阿姆斯特丹设计的第一个原型,在2017年10月份上线。这是一个几乎完全由塑料废料制成的长凳,100%可回收。XXX Bench采用了双面摇椅设计,可坐2-4个人,大约重110磅,长150厘米,宽80厘米。该长凳是在Aectual的大型颗粒挤出3D打印机(large-scale pellet extrusion 3D printer)打印出来的。
创办人Foteini Setaki表示:“每张座椅重50公斤,而单在阿姆斯特丹,每位居民平均每年都能产出23公斤的废塑料,这代表每两个阿姆斯特丹人,每年就能打印出一张长凳。基于这个数字,阿姆斯特丹每年可以生产650,000条XXX Bench。”②
该项目不但能够唤醒大众的环保意识,同时也鼓励市民实践垃圾分类,为美化公共空间设计出力。居民能够用自己的塑料废料来“支付”这些小区长椅的生产费用。此外,这些XXX Bench符合可持续发展的理念,破损后也能被回收再造。
XXX Bench可以很容易地定制形状或功能,并集成个人信息或徽标,如阿姆斯特丹的标志。通过这种方式,它不仅邀请市民参与材料收集,而且还参与了设计过程,从而提高回收率,并通过可定制的部件,更好地满足市民的需要。该项目还可用于设计更多的城市雕塑和公共设施。
在此基础上,阿姆斯特丹还和希腊合作开展了一个新的刺激计划:Circular Supply Chain for the City,该计划旨在回收海中的海藻,使用3D打印技术为生产新的本地商品提供生物质③。“Circular Supply Chain for the City”项目团队研究利用当地生产的生物质海藻进行3D打印。干燥和研磨海藻粉末可以转化为3D打印机的原材料,即所谓的细丝。受海洋塑料污染问题的驱使,The New Raw公司从希腊海底收集渔网,并通过3D打印,使它们成为海洋美和清洁的象征,该项目被称为Second Nature。海底有大量被称为鬼网的合成渔网,他们被渔船切断或丢失,现在永久地留在海底,被认为是最致命的塑料废物,许多鱼和大型哺乳动物,如海龟和海豹,都被缠在其中。The New Raw希望通过Second Nature项目给出积极的回应。
Second Nature旨在设立一个生态系统,将海洋塑料视为一种新经济体的原材料。它的重点是为“废物”创造一个新的思维方式,废物可以被视为闭环系统的一部分被反馈到生产过程。Second Nature致力于倡议预防和减少海洋塑料污染,并希望作为催化剂,随着新兴技术的使用,使海洋塑料废料更快更有效地转化为高价值应用的原材料。
2.个人文创的应用
3D打印废塑利用的价值已经被多家公司所认识,可口可乐公司与美国3D systems公司共同设计了名为Ekocycle Cube的3D打印机,它可以将我们平时喝完的饮料瓶经过废物利用,放在3D打印机中重新制造成我们想要的东西,例如手机壳、小摆件以及其他实用的东西,平均每三个瓶子就可以打印出其中一样物件④。
表2中列出了目前一些项目的案例,从中我们可以发现目前围绕3D打印废塑回收利用的案例已经在多个国家得到了展开,发展趋势明显。
近年来不断出现的国外应用案例表明,对废塑的回收再利用,降低了3D打印成本,又通过3D打印促进了文创领域的创新创业,形成了基于3D打印的废塑的文创再生的循环经济模式,我们将其称为基于3D打印的废塑文创再生。为了更好地揭示基于3D打印的废塑回收处理模式对文创领域创业的影响因素,接下来,我们将通过案例研究的方法进行分析。
三、基于3D打印的废塑创新创业影响因素的案例研究
本文的研究采用扎根分析法,通过与被试者的深入访谈,利用NVivo软件进行编码,对收集到的原始访谈样本进行归纳性描述和分析,然后进行归纳总结并以此构建理论。
(一)资料收集
本文以我国从事3D打印文创的10个创业团队为例进行了研究⑤,其中70%的企业或多或少都已经展开了废塑的文创创业尝试。访谈采取的形式为面谈和微信电话访谈,每个团队的访谈时间大约40分钟,并进行了文本记录,最终从得到的文本记录中随机选择了6份进行编码分析(如表3所示),随机剩下的4份访谈记录作为饱和度检验。
(二)资料分析
1.开放式编码
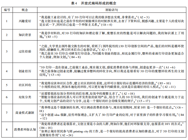
开放式编码的过程是对原始信息进行概念化和范畴化,把具体的表述提炼成概念。我们先对选取的6份样本内容进行逐一编码,一共形成了262个编码语句节点,在对编码点的反复阅读分析整理之后,最终提取出19个概念(如表4所示,表中给出了部分语句)。分析中我们采用“编号—语句序号”的顺序进行访谈语句摘录及初始分析,例如(A2-3)表示为编号为A2的受访者的第3句话,回答为什么选择3D打印的文创方向。
2.主轴编码
主轴编码的过程是通过聚类分析,在不同的范畴之间建立联系。我们要分析各个范畴在概念层次上是否存在联系,从而找到一定的线索。通过分析,我们可以发现文本内容中所提及的影响因素存在一定的范畴归类。主要有9个主范畴,结果如下(如表5所示):
3.选择性编码
本文的研究以废塑3D打印文创再生创业为决策范畴,围绕核心范畴的故事线为:随着3D打印技术的不断完善,文创领域已经成为废塑利用的重要方向,那么,哪些因素影响了废塑再生的3D打印创业意愿呢?研究结果如表6所示。
围绕社会可持续发展的目标因素,选择3D打印废塑文创再生作为创新创业的领域,首先是受到自身能力、个人愿望等因素驱动,其次创业决策还受到技术发展过程以及创业保障环境等因素驱动。因此故事线可抽象为:个人特质(Traits)→技术特征(Technology Characteristics)→环境因素(Environment)→可持续创业(Sustainable Entrepreneurship),简称TTES模型(如图2所示)。
4.理论饱和检验
我们将预留的样本进行编码分析,以检验理论饱和度。通过编码,没有发现参与动机的其他维度,仍然反映的是影响3D打印创业意愿因素(TTES)的相互关系。
(三)影响因素模型的阐释
本研究的核心范畴是3D打印废塑文创再生模式的创业影响因素,最终根据样本归纳及分析建立了影响因素模型,其中对主体决策产生影响的四个主要素为:环境因素、技术因素、创业因素、个人因素。
在四个主要素中,社会可持续因素作为创业目标因素对选择3D打印废塑文创再生方向这个主体行为产生外在影响,个体因素则属于内在的驱动因素,直接决定了创新创业活动本身的行为。技术因素和环境因素作为过程因素和保障因素同样影响到了创业意愿。
1.个体因素影响分析
个体因素属于内部归因,直接决定了创新创业活动时本身的行为。其主要路径为:创业经验、个人爱好。
个体特征中的个人爱好是3D打印文创创业的核心驱动,绝大部分的创业团队都有明显的DIY创业情节,以“DIY”精神为基础内容,以开放、共享为人文价值观,是一种文化传承、自我发现、自我发展和自我实现的创意性文化消费模式[20]。由于3D打印的专业性,创业经验在创业团队的构成中往往起到一定的作用,创业团队以4-5人为主,其中至少有1名核心成员具有3D打印经验和知识。因此个体特征具有明显的技术+文化的双元特征,这也符合文化科技融合下技术创新和文化创意的“双轮驱动”[21]。
2.创业因素影响分析
具备“DIY”精神的创业团队往往同时具有较好的环保和社会可持续发展意识,因此使得这种创意性文化消费具备了新颖性的商业模式特点,更加容易受到消费者关注,从而形成了明显的关注社会和环保的创业目标。
基于废塑的文创再生具有典型的绿色创业的公益表达特征。一方面,通过环保理念的阐述,例如对废塑的环保公众意识的唤醒展现出创业的绿色性,另外一方面,基于文创产品的表达,通过3D打印共享的理念表达,鼓励了新的文化消费体验,促进了大众的社会就业,文创产业的社会性特征得到了充分展示。因此3D打印驱动的废塑文创再生充分体现了社会、环境和经济三个要素的可持续创业特点,是绿色创业和社会创业的整合体[22],具备了可持续创业的目标诉求。
3.技术因素影响分析
技术因素属于过程驱动因素,直接影响了3D打印废塑文创产品的产出效率,其主要路径为:技术成熟度和技术经济性。
3D打印的技术方面,主流的3D打印技术都可以接受塑料作为原材料来源,其中熔融灯丝制造(FFF)及其专有技术——熔融沉积建模(FDM)是最常用的技术,与其他3D打印技术相比,由于其较低的投入成本,因此使用范围较广。但是,FDM技术要求废旧塑料具有高强度、低密度、高耐化学性等特征,循环使用率不高,3D打印产品的功能质量还有待技术的进一步突破,目前大多数3D打印机使用直径为1.75毫米或2.85毫米的长丝,需要恒定的密度材料来保证稳定的挤出速率和高质量的打印品。所以3D打印的适用性是针对废弃材料测试的重要研究方面,例如待挤压材料在挤压后保持几何结构并具有最小强度的能力,其中关键的属性包括流动性和热特性。
因此,随着技术的不断成熟,创业团队表示会经常使用不同的废弃塑料,例如回收PET时,回收的长丝可由多种再生材料组成,但是保证不同批次的长丝拥有同样的质量和性能,仍然是PET瓶最大的问题,所以技术的成熟度对创业活动具有不小的影响。
另外该项技术的经济性也是影响推广的重要方面,从经济环境效益的视角拓展到生命周期下包含经济、环境和社会可持续发展的综合评估是关键,因此如何提高废旧塑料用于制备FDM打印长丝的普遍适用性和重复利用性是未来创业需要关注的方向[23]。
4.环境因素影响分析
3D打印方向应用于废塑的文创再生,作为一个新型技术受到了政府支持、消费者以及回收系统的影响。
政府的支持对于可持续创业理念的实现作用重大。一方面,我们可通过对城市公共空间的文化雕塑作品等政府采购的方式,将3D打印废塑再生和城市创意的建设结合起来,这是国外案例成功的关键因素,直接支持了3D打印的创业团队;另一方面,我们应意识到关于再生塑料的3D打印的质量标准和法律法规是影响该技术推广的重要障碍,正如受访团队中多数人表达的文创产品的亲子接触所产生的儿童健康安全问题是一个主要的关切点。
消费者消费价值观中环保意识的激发和3D打印分享参与的契合,是项目的特色,但是也要考虑到消费者的需求会对技术的规模化应用产生影响[24],需要关注消费者的教育、媒体的需求引导[25]和3D打印的创业创意培训。
废塑的回收则是影响创业成功的另一关键因素,Kreiger认为与集中回收的情况相比,分布式回收消耗的能源更少,在涉及大量耗费能源用于运输和收集的案例中发现分布式回收的资源节省可以达到80%以上[26]。因此分散性回收网络构建应是主要的方向。
总之,基于3D打印的废塑文创产品再生将个人兴趣爱好的DIY特征通过技术创新的手段,形成了文化创意传播和技术扩散的双重效应,构建了以可持续创业为核心目标的创业体系,其中,技术发展的过程因素和环境需求等保障因素将是影响创业目标实现的重要外部因素。
四、对策建议
案例研究表明了在我国将3D打印技术运用于废弃塑料文创再生对于创意城市建设、推动低碳绿色,从而实现社会可持续发展的重要意义,但大规模的应用依然需要外部因素的驱动。为了解决这些问题,除了技术和市场自身的成熟之外,消费者需求与创业培育、政策法规、回收网络的建设具有十分重要的意义。
(一)废塑的回收系统
废塑的回收是推广3D打印废塑处理技术的基础,回收材料的成本与回收材料所需的规模经济有关。大范围回收过程更加高效,更有利于集中处理,并且成本降低,但3D打印的废塑利用可能主要以本地用户驱动的方式出现,回收网络不一定是集中的。所以我们建议以社区为试点,构建本地化的回收系统,将小型垃圾分拣技术的开发整合到3D打印的废塑回收中。鼓励Recyclebot(家用塑料挤出机)与3D打印机的结合将是利用塑料制造3D打印长丝的关键。
(二)标准与法规
关于再生塑料的3D打印的质量标准将是影响该技术推广的重要方面,技术的法规和标准以及再生塑料产品的认证体系是关系该循环经济模式开展的基础。如何确保/认证再生材料和3D打印产品的质量;应该将哪些标准和测试程序与3D打印技术,材料和产品相关联;法规如何支持增加当地使用的再循环废旧物资;如何强制将可回收材料用于产品等都是需要解决的问题。因此我们建议尽快制定废塑再生3D打印的标准,完善3D打印产品检验中心的检测功能,推广相关文创产品的安全质量认证。
(三)消费者的需求培育
虽然从理论上讲,使用再生材料的3D打印产品具有更好的经济性,但是,用户是否愿意使用回收的3D打印产品,并最终在回收过程中参与,需要进行一定范围的市场调研,消费者视角的研究对推动该项技术的深入发展至关重要。因此我们建议以城市公益项目的实施为手段,加强3D打印废物利用的宣传和推广,提升公众环保意识,激发公众创新思维,加强人才培养。发起3D打印城市的文化空间的公益宣传项目,鼓励民众参与到由废塑加工而成的再生塑料的3D打印的产品设计,增强对再生材料3D打印产品的认识,提升公众的环保意识,激发公众的创新思维,增加由再生塑料制成产品的价值,推进从事3D打印的专业人才的培养速度。
(四)基于创客空间的文化创业实践
考虑到我国的图书馆创客空间以及众创空间普遍布置的3D打印设备,因此我们建议充分利用这些设备资源,为废塑的文创项目提供科普培训和创业辅导,逐步发挥创客空间基于3D打印的文化创新策源功能。
(五)扶持政策设计
虽然3D打印的废塑回收模式从技术上和应用案例中得到了验证,但是推广该模式还需要进行有效的政策设计。一方面,回收率的提高是关键,我国的垃圾强制分类和禁塑令为废塑的分类回收打下了基础,但是如何针对3D打印的循环模式提出针对性的回收激励政策将十分关键。另一方面,3D打印作为一个新兴产业,在废塑的转化率研发和成本控制方面也需要针对性的扶持补贴政策设计。例如在文创扶持基金中给予专门的项目支持,对相应的创业企业设计指导性的政策。
总之,塑料的回收再利用是解决废塑污染的重要趋势,3D打印技术的出现为废塑处理提供了循环经济的新模式,文创产品的应用将开启3D打印废塑再生的文化创业新模式,为推动3D打印的社会可持续发展打开了空间。
注释:
①参见:Romani A., Rognoli V., Levi M.“Design, materials, and extrusion-based additive manufacturing in circular economy contexts: From waste to new products”.In Sustainability, Vol. 13, 2021.
②参见:“Print Your City: 3D Printing Public Space With Plastic Waste”,https://materialdistrict.com/article/print-your-city-3d-printing, 2018-02-15.
③参见: Carlota V. “Second Nature: giving marine plastic a second life thanks to 3D printing”, https://www.3dnatives.com/en/second-nature-300420194, 2019-04-30.
④参见:“The EKOCYCLE Cube 3D Printer: Remake Using Recycled Plastic Bottles”,https://www.3dsystems.com/blog/2014/06/ekocycle-cuber-3d-printer-remake-using-recycled-plastic-bottles, 2014-06-16.
⑤调研于2021年3月-7月在江浙沪地区展开,案例企业以入驻众创空间的中小型创业企业为主,企业平均年限在1-3年,平均每个企业选择创业团队的主要成员2-3人进行访谈,访谈对象年龄在25-30岁,大学本科以上学历。
参考文献:
[1]Geyer R.,Jambeck J.R.,Law K.L.Production,use,and fate of all plastics ever made[J].Science Advances,Vol.3,No.7,2017.
[2]Mikula K.,Skrzypczak D.,Izydorczyk G.,et al.3D printing filament as a second life of waste plastics-a review[J].Environmental Science and Pollution Research International,Vol.28,No.10,2021.
[3]廖虹云.加强城市废弃物循环和资源化利用的思路建议[J].环境保护,2021(7).
[4]Despeisse M.,Baumers M.,Brown P.,et al.Unlocking value for a circular economy through 3D printing:A research agenda[J].Technological Forecasting and Social Change,Vol.115,No.2,2017.
[5]Romani A.,Rognoli V.,Levi M.Design,materials,and extrusion-based additive manufacturing in circular economy contexts:From waste to new products[J].Sustainability,Vol.13,2021.
[6]Dzandu M.D.,Pathak B.DIY laboratories,their practices,and challenges -a systematic literature review[J].Technology Analysis & Strategic Management,Vol.33,No.10,2021.
[7]解学芳,雷文宣.“智能+”时代的现代文化产业体系:挑战与重塑[J].深圳大学学报(人文社会科学版),2021(4).
[8]葛红兵.以创意城市建设为抓手提升城市文化软实力[J].探索与争鸣,2021(7).
[9]Rindfleisch A.,OHern M.,Sachdev V.The Digital Revolution 3D Printing and Innovation as Data[J].Journal of Product Innovation Management,Vol.34,No.5,2017.
[10]Baumers M.,Dickens P.,Tuck C.,et al.The Cost of Additive Manufacturing:Machine Productivity,Economies of Scale and Technology-Push[J].Technological Forecasting & Social Change,Vol.102,2016.
[11]Chen D.,Heyer S.,Ibbotson S.,et al.Direct digital manufacturing:definition,evolution,and sustainability implications[J].Journal of Cleaner Production,Vol.107,No.11,2015.
[12]Holzmann P.,Breitenecker R.J.,Soomro A.,et al.User entrepreneur business models in 3D printing[J].Journal of Manufacturing Technology Management,Vol.28,No.1,2017.
[13]Michele Moorefield-Lang H.Makers in the library:case studies of 3D printers and maker spaces in library settings[J].Library Hi Tech,Vol.32,No.4,2014.
[14]Ballardini M.R.,Inigo F.I.,Eujin P.Printing spare parts through additive manufacturing:legal and digital business challenges[J].Journal of Manufacturing Technology Management,Vol.29,No.6,2018.
[15]Halassi S.,Semeijn J.,Kiratli N.From consumer to prosumer:a supply chain revolution in 3D printing[J].International Journal of Physics Distribution & Logistics Management,Vol.49,No.2,2019.
[16]Beltagui A.,Kunz N.,Gold S.The role of 3D printing and open design on adoption of socially sustainable supply chain innovation[J].International Journal of Production Economics,Vol.221,2020.
[17]Cramer J. Key drivers for high-grade recycling under constrained conditions[J].Recycling,Vol.3,2018.
[18]Zhong S.,Pearce J.M.Tightening the Loop on the Circular Economy:Coupled Distributed Recycling and Manufacturing with Recyclebot and RepRap 3D Printing[J].Resource,conservation and recycling,Vol.128,2018.
[19]Petersen E.,Pearce J.Emergence of home manufacturing in the developed world:Return on investment for open-source 3D printers[J].Technologies (Basel),Vol.5,No.1,2017.
[20]刘平.创意性文化消费路径研究[J].社会科学,2014(8).
[21]余吉安,尤淼,曹静,张皓月.文创产业技术创新与文化创意双轮驱动发展研究[J].中国科技论坛,2018(6).
[22]陈莹,石俊国,张慧.可持续创业研究的前沿综述与展望[J].科学学研究,2021(2).
[23]张婉冰,张付申.3D打印技术在固体废弃物资源循环中的应用[J].中国环境科学,2021(5).
[24]Sun L.,Wang Y.,Hua G.,et al.Virgin or recycled? optimal pricing of 3D printing platform and material suppliers in a closed-loop competitive circular supply chain[J].Resources,Conservation and Recycling,Vol.162,2020.
[25]韩韶君.假定媒体影响下的居民生态环境行为采纳研究——基于上海市民垃圾分类的实证分析[J].中国地质大学学报(社会科学版),2020(2).
[26]Kreiger M.A.,Mulder M.L.,Glover A.G.,et al.Life cycle analysis of distributed recycling of post-consumer high density polyethylene for 3-D printing filament[J].Journal of Cleaner Production,Vol.70,2014.
责任编辑:刘立策