本文来自方正证券研究所于2022年11月23日发布的报告《经济顶梁柱,社会压舱石 ——中证央企结构调整指数投资价值分析 》。欲了解具体内容,请阅读报告原文。
分析师:
燕翔, S1220521120004;
许茹纯,S1220522010006;
朱成成,S1220522010005;
金晗, S1220522090002;
联系人:沈重衡。
国有企业是国民经济的重要支柱,在稳定经济大盘中发挥着“稳定器”“压舱石”作用。党的十八大以来,党中央对深化国有企业改革做出了一系列重大部署。习近平总书记指出,“国有企业是中国特色社会主义的重要物质基础和政治基础,是党执政兴国的重要支柱和依靠力量”。2016年7月,国务院办公厅印发《关于推动中央企业结构调整与重组的指导意见》(以下简称《意见》),对推动中央企业结构调整与重组工作作出部署。《意见》指出,近年来,央企积极推进结构调整与重组,布局结构不断优化,规模实力显著增强,发展质量明显提升,各项改革发展工作取得了积极成效。但总的来看,央企产业分布过广、企业层级过多等结构性问题仍然较为突出,资源配置效率亟待提高、企业创新能力亟待增强。《意见》明确了下一阶段推进中央企业结构调整和重组的重点工作,即“巩固加强一批、创新发展一批、重组整合一批、清理退出一批”。中证央企结构调整指数:中证央企结构调整指数以国资委下辖央企上市公司为待选样本,综合评估其在产业结构调整、科技创新投入、国际业务发展等方面的情况,以此选取其中较具代表性的企业股票构成指数,反映央企结构调整板块在A股市场的整体走势。中证央企结构调整指数成分股权重分布聚焦行业龙头公司,主要集中于国防军工、计算机、电力设备、通信、公用事业、石油石化、建筑装饰等行业。从估值来看,目前中证央企结构调整指数估值水平处于历史低位,未来向上修复空间较大。央企ETF(159959):央企ETF是紧密跟踪中证央企结构调整指数表现的基金产品,基金采用被动指数化投资,紧密跟踪标的指数,追求跟踪偏离度和跟踪误差最小化。风险提示:央企ETF是银华基金旗下的产品,银华基金管理有限公司目前是方正证券研究业务的签约客户。本报告基于基金产品的历史数据进行分析,不构成任何投资建议。宏观经济不及预期、行业政策变化、疫情扩散影响经济、海外市场大幅波动、历史经验不代表未来。习近平总书记指出,“国有企业是中国特色社会主义的重要物质基础和政治基础,是党执政兴国的重要支柱和依靠力量”。国有企业是中国特色社会主义经济的“顶梁柱”,对于稳住宏观经济大盘作用重大,在服务国家战略、优化国有经济布局、促进高质量发展等方面肩负重要使命。做强做优做大国有企业对于坚持和完善社会主义基本经济制度、坚持和发展中国特色社会主义意义重大。进入新时代,国有企业在航天、深海、能源、交通、国防军工等领域取得一批世界级科研成果,在推动经济社会发展、抗击新冠肺炎疫情、保障和改善民生、推动共建“一带一路”、服务北京冬奥会等方面发挥了不可替代的重要作用。作为我国经济的“压舱石”,国有企业在稳就业、保增长、促进共同富裕等方面发挥了重大作用。根据国家统计局数据,2021年全国城镇就业人员中,国有单位就业人员数为5633万,占总数的12%左右。“十三五”时期,国有企业累计上交税费17.6万亿元,约占到同期全国税收收入的1/4,76家中央企业划转1.2万亿元国有资本补充全国社保基金。2016年以来,国资委和中央企业累计派出挂职扶贫干部3.7万人,投入帮扶资金上千亿元,定点帮扶的248个国家扶贫开发工作重点县全部脱贫摘帽。![]()
国有企业是我国经济的“压舱石”,而央企则是更重要的“定海神针”。2021年全国国有非金融企业资产总额308.3万亿元,其中中央企业资产总额102.1万亿元,地方国有企业资产总额206.2万亿元;全国国有金融企业资产总额352.4万亿元,中央金融企业资产总额236.3万亿元 ,地方国有金融企业资产总额116.1万亿元。![]()
全部上市公司中,央企市值占比达到28%,数量占比达到9%,已成为我国资本市场的重要组成部分。截至2022年11月22日,全部A股上市公司中国有企业(中央+地方)共1331家,占整体的27%,其中央企435家,占9%;从市值看,国有企业整体市值为41.6万亿,占整体的48%,其中央企市值达到24.5万亿,占28%。![]()
截至2022年11月22日,上市央企市值前十大的行业分别为银行、石油石化、通信、非银金融、公用事业、国防军工、交通运输、建筑装饰和计算机。和地方国企相比,央企在关系国计民生的行业和领域的比重更高,承担了更多维护国民经济命脉安全稳定的任务。
作为我国特色社会主义经济的“顶梁柱”,国有企业对于稳住宏观经济大盘作用重大,在服务国家战略、优化国有经济布局、促进高质量发展等方面肩负重要使命。7月底召开的中共中央政治局会议强调,“要继续实施国企改革三年行动方案”“要发挥企业和企业家能动性,营造好的政策和制度环境,让国企敢干、民企敢闯、外企敢投”。就宏观治理而言,要进一步推动国有企业改革向纵深发展,以改革引领国有企业在构建新发展格局中展现新作为,更加有效发挥国有经济战略支撑作用,更好助力巩固经济回升向好趋势。2016年7月,国务院办公厅印发《关于推动中央企业结构调整与重组的指导意见》(以下简称《意见》),对推动中央企业结构调整与重组工作作出部署。《意见》指出,近年来,央企积极推进结构调整与重组,布局结构不断优化,规模实力显著增强,发展质量明显提升,各项改革发展工作取得了积极成效。但总的来看,央企产业分布过广、企业层级过多等结构性问题仍然较为突出,资源配置效率亟待提高、企业创新能力亟待增强。《意见》明确了下一阶段推进中央企业结构调整和重组的重点工作,即 “巩固加强一批、创新发展一批、重组整合一批、清理退出一批”。巩固加强一批,指对主业处于关系国家安全、国民经济命脉的重要行业和关键领域、主要承担国家重大专项任务的中央企业,要保证国有资本投入,保持国有资本控股地位,支持非国有资本参股。根据行业的自身属性,实行不同的国资部署。
![]()
创新发展一批,指通过搭建调整重组平台、科技创新平台、国际化经营平台等方式,推动产业集聚和转型升级,促进战略性新兴产业发展,增强中央企业参与国际市场竞争的能力。
![]()
重组整合一批,指推进央企强强联合、央企间专业化整合、央企内部资源整合和并购重组,实现国有资本优化配置。
![]()
清理退出一批,指通过大力化解过剩产能、清理处置长期亏损企业和低效无效资产、退出不具有发展优势的非主业、剥离企业办社会职能和解决历史遗留问题等措施,解决好“退得出”的问题。证监会主席易会满11月21日在2022金融街论坛年会上作主题演讲时表示,“国有上市公司和上市国有金融企业市值占比将近一半,体现了国有企业作为国民经济重要支柱的地位”,“要深刻认识我国市场体制机制、行业产业结构、主体持续发展能力所体现的鲜明中国元素、发展阶段特征,深入研究成熟市场估值理论的适用场景,把握好不同类型上市公司的估值逻辑,探索建立具有中国特色的估值体系,促进市场资源配置功能更好发挥”。截至2022年11月22日,上市央企的市盈率中位数为24,民营企业为29,万得全A为33,综合来看央企估值更低,未来估值修复空间更大。
![]()
近年来央企业绩稳步提升,有望迎来估值和业绩的双击。在“两利四率”(利润总额、净利润、营业收入利润率、资产负债率、研发投入强度、全员劳动生产率)为主的高质量发展目标管理体系统筹下,央企发展质量显著提升。根据国务院国资委的数据,2012年至2021年,中央企业利润总额从1.3万亿元增长至2.4万亿元,年均增长7.5%;净利润从0.9万亿元增长至1.8万亿元,年均增长7.9%。2021年中央企业营业收入利润率为6.8%,比2012年提高1.8个百分点;研发投入强度为2.5%,比2012年提高0.8个百分点;全员劳动生产率为6.94十万元/人,比2012年增长82%。![]()
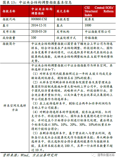
中证央企结构调整指数以国资委下辖央企上市公司为待选样本,综合评估其在产业结构调整、科技创新投入、国际业务发展等方面的情况,以此选取其中较具代表性的企业股票构成指数,反映央企结构调整板块在A 股市场的整体走势。 2020 年末以来中证央企结构调整指数收益优于国企改革指数、上海国企指数等可比指数。结构调整成分股市值权重分布聚焦行业头部,前二十大大权重股合计权重为 50.7%。行业分布上结构指数成分股主要分布在国防军工、计算机、电力设备、通信、公用事业、石油石化、建筑装饰等行业。从个股情况来看,结构调整指数聚焦于计算机、国防军工、电力设备等行业龙头企业。结构指数估值目前偏低。
中证央企结构调整指数以2014年12月31日为基日,基点1000点,于2018年3月26日首次公开发布。从调整频率来看,中证央企结构调整指数每半年调整一次,样本股调整实施时间为每年6月和12月的第二个星期五的下一个交易日。![]()
中证央企结构调整指数历史上收益率波动较高,自指数基日以来较多数可比指数取得超额收益。长期来看,以 2014 年 12 月 31 日为起点,截至 2022 年 11 月 22 日,中证央企结构调整指数年化收益率为0.8%,领先央企综指(0.4%),大幅领先上海国企指数(-4.6%)。 ![]()
短期来看,以 2020 年 12 月 31 日为起点,截至 2022 年 11 月 22 日,中证央企结构调整指数年化收益率为-2.1%,大幅领先上海国企指数(-12.2%),略低于央企综指(0.4%)。 ![]()
![]()
![]()
中证央企结构调整指数成分股市值权重分布聚焦行业龙头,前二十大重仓股合计权重为 50.65%。截至 2022 年 11 月 22 日,中证央企结构调整指数总市值 1000 亿元以上的成分股共 30 只,权重占 56.59%。总市值 500 亿元至 1000 亿元之间的成分股共 13 只,权重共计13.63%。总市值 300 亿元至 500 亿元的成分股共计 21 只,权重共计15.37%,总市值 300 亿元以下的成分股共计 36 只,权重共计 14.4%。中证央企结构调整指数成分股分布从数量和权重上来看均聚焦行业龙头。 ![]()
![]()
从权重分布上看,中证央企结构调整指数成分股主要分布于计算机、国防军工、电力设备、公用事业、建筑装饰、通信等细分行业。截至 2022 年 11 月 22 日,计算机行业权重占比最高,为 15.10%,国防军工行业次之,占比为 12.37%,电力设备、公用事业、建筑装饰和通信行业分别占比 9.64%、8.17%、7.80%和 7.38%。从细分行业的数量分布上看,中证央企结构调整指数成分股主要分布于国防军工、计算机、电力设备、通信、公用事业、石油石化、建筑装饰等行业。截至 2022 年 11 月 7 日,国防军工、计算机、电力设备行业成分股数量分别为 11 只、10 只和 8 只,通信和公用事业行业成分股各 7 只,石油石化和建筑装饰行业成分股各 6 只,汽车、非银金融、机械设备、钢铁行业成分股各5 只。 ![]()
![]()
从个股情况来看,中证央企结构调整指数主要聚焦计算机、国防军工、电力设备等行业。中证央企结构调整指数前二十成分股主要为国电南瑞、海康威视、航发动力、科大讯飞、中兴通讯等计算机、国防军工和电力设备行业的龙头公司。这些成分股具有一定的规模,且目前估值水平适中。
![]()
中证央企结构调整指数估值处于较低水平。从横向来看,截至 2022年 11 月 22 日,中证央企结构调整指数市盈率为 13.1,略高于国企改革指数(12.6)和上海国企指数(9.2)。从纵向来看,从 2018 年 3月 26 日中证央企结构调整指数发布至今,中证央企结构调整指数市盈率整体呈波动趋势,在 2020 年中至 2021 年一季度达到高位。2022 年 11 月 22 日,中证央企结构调整指数市盈率为 13.1,低于中位数17.6。
![]()
![]()
银华央企结构调整ETF(159959)是紧密跟踪中证央企结构调整指数表现的基金产品,基金采用被动指数化投资,紧密跟踪标的指数,追求跟踪偏离度和跟踪误差最小化。在正常情况下,该基金力争控制投资组合的净值增长率与业绩比较基准之间的日均跟踪偏离度的绝对值小于0.2%,年化跟踪误差不超过2%。费率端来看,该基金的管理费率为0.15%,托管费率为0.05%。![]()
银华基金是一家全牌照、综合型资产管理公司,拥有企业年金基金投资管理人、合格境内机构投资者(QDII)、特定客户资产管理人、社保基金境内委托投资管理人、保险资金投资管理人、基本养老保险基金证券投资管理机构、基金投资顾问业务试点等多项业务资格。截至 2021 年四季度末,银华基金管理公募基金 159 只,涵盖股票型基金、指数型基金、QDII 基金、混合型基金、债券型基金及货币市场基金等各类产品,公司资产管理总规模超 9000 亿元(含子公司)。 成立以来,银华基金始终坚持做价值投资理念的坚定追随者,不盲目追求短期收益,注重控制投资风险,以细水长流的方式积蓄力量,追求长期持续的稳健回报。凭借严格的管理、优良的业绩和一流的服务,银华基金在业内树立了良好的品牌形象,赢得了投资者和业界的广泛认可,九次获得“金牛基金管理公司”奖。
银华央企结构调整 ETF 基金(159959)现任基金经理周大鹏,中国人民大学硕士学位。2008 年 7 月加盟银华基金管理有限公司,曾担任银华基金管理有限公司量化投资部研究员及基金经理助理等职。曾兼任多项 LOF 基金与 ETF 基金经理。自 2018 年 10 月 22 日起兼任银华中证央企结构调整交易型开放式指数证券投资基金基金经理,自 2018 年 11 月 15 日起兼任银华中证央企结构调整交易型开放式指数证券投资基金联接基金基金经理。 (本报告中所有涉及的个股信息,仅为公开信息汇总,不构成任何盈利预测和投资评级) ![]()
![]()