继香港远东在金丝雀码头的项目获批后,又一香港金主买进伦敦。
英伦投资客(2022年2月23日)获悉,香港房地产公司其士国际(Chevalier International)已经以4590万英镑(约合4.9亿港币,3.94亿人民币)的价格,收购了英国广播公司BBC旗下的伦敦写字楼30 King Street。
这是这家香港公司在过去半年内,在伦敦收购的第二套商业写字楼。
2022年2月18日,其士国际在港交所发布了收购公告,宣布已与BBC旗下的养老金信托基金——BBC Pension Trust交换了收购30 King Street大楼的合同,整个交易将于2022年3月18日全部完成。
其士国际在公告中表示,将以集团内部资源支付收购总价的40%,剩下的60%则将用从银行处取得的一笔五年期固定利率贷款支付。
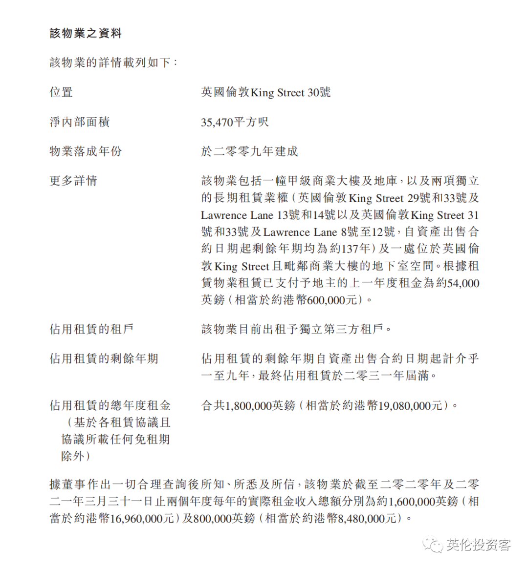
其士国际最新购买的写字楼30 King Street位于伦敦金融城,始建于2009年,总面积为35470平方英尺(约3295平方米)。
30 King Street大楼具体位置如下:
大楼地处伦敦金融城核心区,位于地铁站Bank和Mansion House附近,交通十分便利。
收购公告显示,通过购买该物业,其士国际将获得:
一幢甲级商业大楼及地库;
两项独立的长期租赁业权(King Street 29号和33号、Lawrence Lane 13号和14号和King Street 31号和33号和Lawrence Lane 8号至12号,自资产出售合约日期起剩余年期均为约137年);
一处位于King Street且毗邻商业大楼的地下室空间。
除六楼目前空置待出租外,30 King Street目前已经全部租出,每年产生约160万英镑的租金收入,约合人民币1376万。
对于为何进行这笔收购,其士国际在公告里写道:“收购事项为集团于英国进一步拓展及多元化其物业投资业务,以及投资具稳定收入及稳健租客契约的资产的良机。”
香港其士国际是谁?
其士国际集团有限公司(Chevalier International Holdings)成立于1970年,由已故的香港企业家周亦卿创立。
周亦卿祖籍浙江宁波,17岁从上海到港发展,后来创立其士集团。
由于该公司初期以升降机及扶手电梯业务为主,代理东芝电梯和冷气机,因此周亦卿也被称为“升降机大王”。
2018年7月29日,周亦卿在家中离世,享年82岁。目前,该公司的负责人为郭海生。
其士的业务包括建筑及机械工程、物业投资、物业发展及营运、保健护理投资和汽车代理。
据其官网介绍,其士集团是香港罕有能够一手包办整幢楼宇建筑的企业,业务遍布世界各地,包括香港、澳门、中国内地、日本、新加坡、泰国、越南、加拿大、美国及澳洲。
经查阅港交所,其士集团曾经在香港拥有3家上市公司。2003至2004年间,其士集团对其士建筑进行了私有化,并在2011年将其士泛亚卖盘,目前集团只剩下其士国际为上市公司。
2021年10月14日,其士国际曾斥资2100万英镑(约合2.2亿港币,1.84亿人民币),收购了位于西伦敦的写字楼One Hammersmith Broadway,首次买入伦敦。
英伦投资客写在最后
后疫情时代,随着伦敦全面解封,大家陆续回归办公室上班,伦敦的商业地产市场也开始逐步回暖。
时隔4个月,其士国际再次买进伦敦核心区,显示出其深耕伦敦市场的信心。
与此同时,这也反映出伦敦优质地段的物业依然具有良好的保值属性,毕竟只要是真正的优质地段,从来都不缺买家。
英伦投资客—延伸链接:
英伦投资客—最新项目推荐:
- End -
▼
©本文原创,转载请后台联系
欢迎关注并星标英伦投资客
服务于对英国有兴趣且能独立思考的读者
推送投资讯息和原创分析文章
博主常驻伦敦
是英国皇家特许测量师MRICS
和英国注册会计师
---------
*如你希望防止失联,或想要咨询英国房产投资问题,欢迎长按下方二维码添加我的个人微信: