市疾控中心提醒广大市民:
我市实行免费核酸检测服务(部分核酸检测点延长至20时)。
有涉疫城市旅居史的,需主动向社区、单位或酒店报备,根据出发地和途经地疫情风险等级实施分类管理。
根据社会面传播风险及对我市输入风险大小进行综合研判:
自上海市入(返)厦人员,按照福建省上海入(返)闽人员健康管理措施执行;
自澳门特别行政区、广东省深圳市福田区入(返)厦人员,实施7天居家医学观察+7天居家健康监测,不符合居家医学观察条件(一人一室)者需集中健康管理(自费);
其余涉疫城市(见下表)入厦人员实施14天健康监测并按要求进行核酸检测。
请广大市民朋友接触境外和国内中高风险地区的快递、物品时,戴好口罩和一次性手套并对内外包装进行消毒,处理完后要及时洗手并更换口罩。
接种疫苗是预防新冠病毒感染的有效方式,且对奥密克戎变异株同样具有保护效力。在没有接种禁忌的情况下,请符合条件的市民尽快接种疫苗,完成全程接种后满半年,尽快接种加强针。
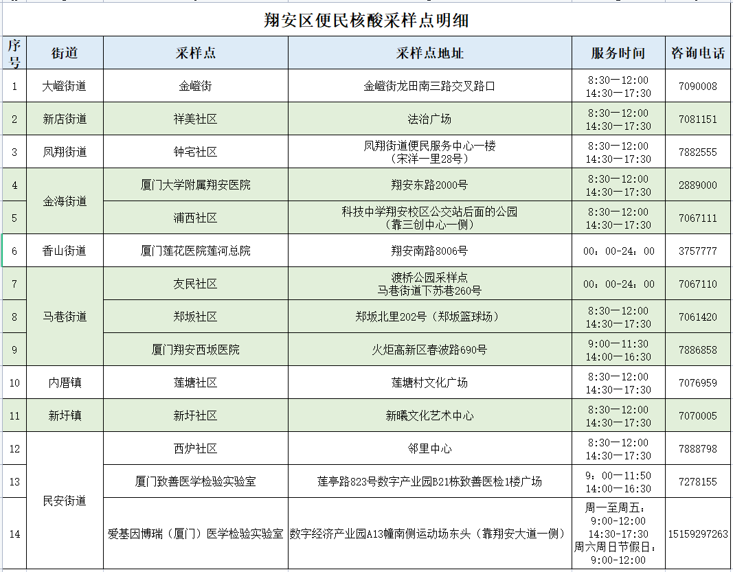
翔安区便民核酸采样点
(点击查看大图)
温馨提醒
接种新冠疫苗后48小时内不得进行核酸检测;
黄码人员暂时不要接种,因为黄码转绿码需要进行核酸检测;
检测期间请正确佩戴口罩、保持1米间隔,接受引导有序排队。
大嶝街道
金嶝街
地址:金嶝街龙田南三路交叉路口
新店街道
祥美社区
地址:法治广场
凤翔街道
钟宅社区
地址:凤翔街道便民服务中心一楼(宋洋一里28号)
金海街道
厦门大学附属翔安医院
地址:翔安东路2000号
浦西社区
地址:科技中学翔安校区公交站后面的公园(靠三创中心一侧)
香山街道
厦门莲花医院莲河总院
地址:翔安南路8006号
马巷街道
友民社区
地址:渡桥公园采样点(马巷街道下苏巷260号)
厦门郑坂社区
地址:郑坂北里202号(郑坂篮球场)
厦门翔安西坂医院
地址:火炬高新区春波路690号
内厝镇
莲塘社区
地址:莲塘村文化广场
新圩镇
新圩社区
地址:新曦文化艺术中心
民安街道
西炉社区
地址:邻里中心
厦门致善医学检验实验室
地址:莲亭路823号数字产业园B21栋致善医检1楼广场
爱基因博瑞(厦门)医学检验实验室
地址:数字经济产业园A13幢南侧运动场东头(靠翔安大道一侧)
选择采样信息预登记
业翔民安 为您服务
回复【高考查分】查询福建2022年高考成绩
回复【核酸检测】获取翔安核酸检测最新采样点位置及导航
回复【天气预警】了解翔安天气预警信息做好安全防护
回复【我要办事】进入翔安区“我要办事”线上平台
回复【帮办代办】进入翔安区“帮办代办”服务系统
回复【排队查询】实时了解最新排队情况
回复【咨询服务】快速掌握相关业务咨询服务方式
回复【服务点信息】查看翔安区镇(街)便民服务中心及村(居)便民服务代办点信息
编辑\张琳 邓晴月 彭丽娟
部分资料来源\厦门疾控
校对\新媒体采编小组
审核\任旭萍 朱毅力