南京大学
东南大学
南京师范大学
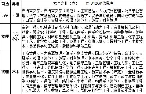
南京信息工程大学
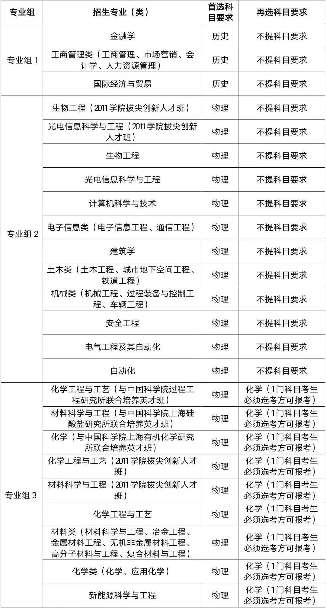
南京工业大学
南京邮电大学
南京医科大学
南京中医药大学
南京林业大学
江苏师范大学
南通大学
扬州大学
江苏大学
西交利物浦大学
中国科学院大学
北京外国语大学
上海科技大学
学校2021年将按照物理学、化学、材料科学与工程、生物科学、生物医学工程、电子信息工程、计算机科学与技术、数学与应用数学、管理科学等9个本科专业招录学生,其中,数学与应用数学、管理科学专业仅在部分省(市)招录。
南方科技大学
上海纽约大学
昆山杜克大学
香港中文大学(深圳)
华南理工大学
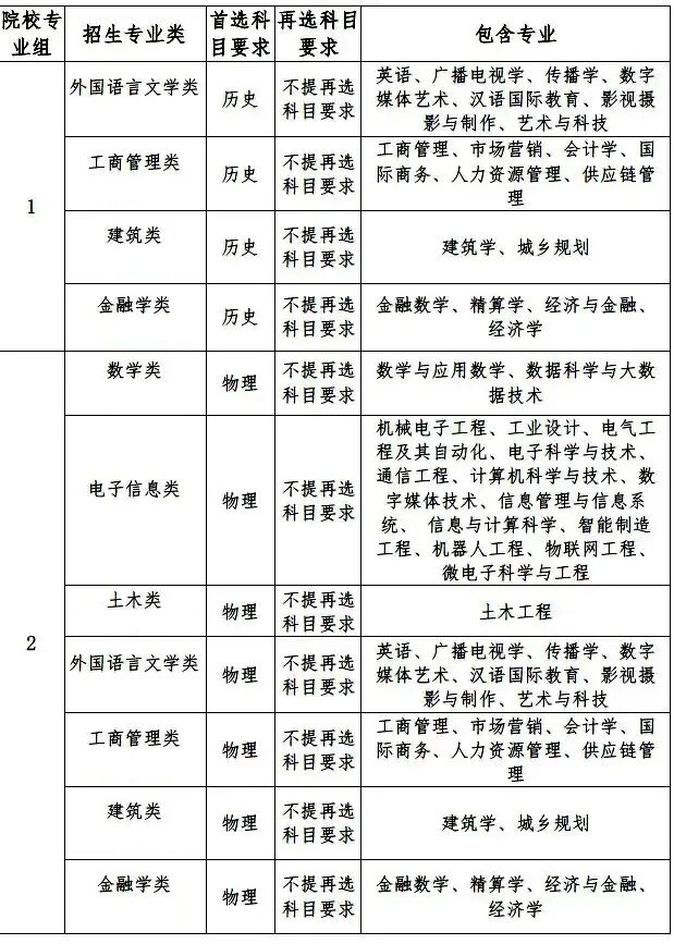
2021年在江苏省“631”综合评价招生计划40人。招生专业及选考科目如下:
注:上述所有按“631”综合评价录取的专业均设在华南理工大学广州国际校区。
深圳北理莫斯科